Fórum témák
» Több friss téma |
Mielőtt kérdezel, a következő két dolgot ellenőrizd!
I. A helyes tápfeszültségek megléte.
II. A kimeneten van-e egyenfeszültség.
Élesztés.
Köszönöm!
Pont akkora tápom is lenne... Köszönöm még1x a segítséget ha kész írok mire jutottam!
Én akárhogy számolom, a mostani erősítődnél nem jön ki az a 100W, kivéve, ha 6 Ohm -os a hangsugárzó rendszered.
Párhuzamosan akarsz kötni feteket, akkor még az is megoldás lehet hogy emiter követő párossal hajtod a feteket. Persze a gaten az a bizonyos ellenállás legyen mindegyiknél, azaz 120ohm, meg a két gate között 12kohm (gyári kapcsolás szerint).
Szerintem sok segít a tranzisztor. Javítsanak ki a okosabbak ha tévedek.
4 ohmon van használva!
Holnap élesztem 3 pár fettel, majd meglátom, hogy romlik a hangja vagy sem...
És ha nem source kivezetésre tennék 0,22 ohmot hanem a drain-re?
A drain-en a veszteségen kívül nem csinálna semmit az ellenállás.
Az viszont baj, mert az elszigeteléssel gondjaim akadtak
![]() Összevesztünk picit
Üdv. Mostanában akadt dolgom ezekkel a 2SK/2SJ párokkal. A katalógust megnézve látható. hogy a három féle kapacitás közül, különösen kicsi a reverse transver kapacitás. Mintegy harmada az IRFP240-nek. Source követő kapcsolásban (nálad ez van) ez a kapacitás okozza jelentős mértékben a meghajtó fokozat terhelését. A GS kapacitás igaz hogy 900 pF, de ennek hatása erősen függ a terheléstől. Mivel nem lineáris dologról van szó, egyszerű matematikát nem lehet használni, ezért engedd meg, hogy csak saccoljak. 4 ohmos terhelésen kb 400 pF + 40pF terhelést lát a meghajtó áramkör. Duplázva a feteket, fele akkora áramváltozáshoz fele akkora GS feszültségváltozásra van szükség, így most fetenként 200 pF + 40pF, vagyis 440 helyett 480pF-ot lát. Triplázva 520pF-ra emelkedik ez az érték. Ha 8 ohm-ra dolgozik a végfok, akkor ez még kisebb. Persze földelt source kapcsolásban (ahogy a D osztályúak, meg a kapcsitápok mennek), ott értelemszerűen dupla fet, az dupla kapacitás. Látható, hogy source követőként ésszerű határok között, ezeket az audiócélra kifejlesztett feteket bátran lehet többszörözni.
Sziasztok! Ebben a másik topikban tettem fel a kérdésemet arról a bizonyos erősítőről de még mindig sötétben tapogatózunk a javításban, mert nincs rajz és hasonló felépítésű kapcsolásra sincs találat, hogy hol kezdjem a rossz alkatrész felkutatását. Az egyik 2N-s tranzisztor 2-3-perc után kezd el melegedni de kiépítve jónak mérhető .... (omnitronik)
Ez eg aktív hangfal ha jól látom .és nem is túl nagy.
A hozzászólás módosítva: Márc 10, 2016
Ez éppen 160W-os. Van benne egy toroid trafó és ez mintha közvetlenül táplálná a végfokot amin egy graetz kocka és szűrő kondenzátorai vannak. Nem tudom, hogy hol és mit kellenen tudnom mérni az alkatrészeknél, sőt a trafó feszültségeit sem tudom, hogy "mennyinek" is kellene lenni azon az értékeknek.
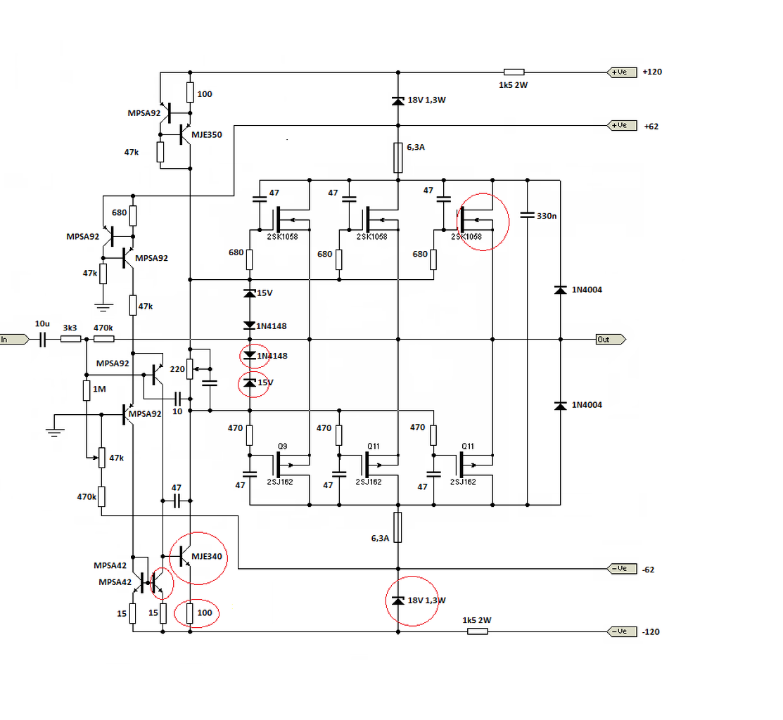
Sziasztok. Visszarajzoltam egy EBS basszuserősítő végfokát, mivel nem találtam sehol a neten. Ez egy elismert márka, ennek ellenére a svéd mérnökök is tudnak hibázni. A második rajzon bekarikáztam azokat az alkatrészeket, amik tönkrementek. A jelenség a következő volt. Erősítő bekapcs, majd mintha kontaktos lenne valami, hol halkan szól, hol normálisan. Nem volt hangosan használva, tehát túlterhelésnek messze nem volt kitéve. Egyszer csak rövig brumm, a reflexcsövön meg fújta ki a füstöt, majd csend. A két 30000 forintos Eminence hangszóró membránja 1 centivel kijjebb jött, és odasült, beragadt. Az egyik pozitív oldalon lévő mosfet GS átmenete 200 ohm alá csökkent, a DS átmenet pedig zárlat. A negatív oldalon lévő MJE340 felrobbant, az emitterellenállás elégett. A negatív oldali zéner átment zárlatba, a Negatív oldali fetek gate védő diódái zárlatosak lettek. A végfok javítása folyamatban van, sőt kap egy filléres alkatrészt plusszban, hogy ez mégegyszer ne történjen meg. Ha van kedvetek játszani, akkor lehet találgatni mi történhetett, és mi a konstrukciós hiba. Később teszek fel egy rajzot a módosításról, meg leírom mi a megoldás, hogy legalább mi ne essünk ilyen hibába saját tervezés során. Arra az álláspontra jutottam, hogy itt a fórumon sok olyan magát amatőrnek nevező konstruktőr van, aki vetekszik a nagy mérnökökkel, sőt megérdemelnék, hogy kalapot emeljenek előttük a nagy gyártók. Annyit elárulok, hogy a negatív oldali biztosíték bizonytalan érintkezése csinált egy kisebb minimálbérnyi kiadást. Ejnye-ejnye svédek.
Nincs a fetek sourcen ellenállás azért mehetett tönkre?
Sziasztok!
Javítottam egy MosFet-es végfokot. Az egyik oldalon kicseréltem 4-4 db IRF640 és IRF9640 tranzisztort valamint egyes kis teljesítményű ellenállásokat. Első indításkor sorba kötöttem a táppal 2 db izzót. Bekapcsoltam ás szépen világítottak. Viszont a kimeneten nem volt egyen feszültség, a védelem is kattant és terhelésre halkan szól is a zene. Kérdésem az, hogy a fetek cseréjével a bázisáram beállítást újból el kell végezni? Ha igen akkor kb. mekkorára állítsam? 2x 400W -os végfokról van szó. Előre is köszönöm! Üdv.
Szia. Milyen típusú az erősítő? Milyen tápfeszültségről működik? Analóg, vagy digitális végről van szó?
Kicsit több adatot adj, esetleg képet is... Hamarabb kapsz választ.
Ott a piros pont. Sajnos nem tudlak megajándékozni, de ha cégem lenne, ott lenne a helyed. Szinte ugyanezt rajzoltam én is. A munkapont nem hőfokfüggő, de valóban, a negatív meghajtásnak nincs áramkorlátja.
A hozzászólás módosítva: Márc 12, 2016
Ezek a fetek viszonylag kis meredekségűek, ezért az IRF sorozattal ellentétben, elég számukra a GS fesz limitálása. Párhuzamosítottam source ellenállás nélkül különböző tipusúakat is, minden további baj nélkül. Most, hogy szemtől szembe kerültem ezekkel az audiófetekkel, azt kell mondjam, hogy egy erősítő alkatrészköltségét még 5 százalékkal sem növeli meg. A megbízhatóságról pedig annyit, hogy egy pár 2SK134/2SJ49 +/- 55V-ról 4 ohmon erős túlvezérléssel éveken át ment egy kombóban. A minimum 8 ohmot nem vette komolyan a tulaj metálos fia, így kiegészítő ládát is kötött a belső hangszóróval paralel. Most trafóleégéssel került hozzám. A feteknek kutya bajuk.
Sziasztok!
Javítok most egy erősítőt.Megvan a baj, viszont még sincs... Van a gyári tápja ami +-42V.Van nekem egy labortápom +-21V. Az van, hogy ha a labortápról megy akkor nincs semmi gond.Ha a saját tápjáról, akkor az egyik tápákgban kimegy a bizti, és az egyik tranzisztor átmegy zárlatba.Az emitter ellenállás rendbe van, a bázis ellenállás is új.Viszont nem tudok rájönni hogy mi a probléma.Ha valakinek van ötlete azt szívesen fogadom.
Egy fotot melékelnél ?
Én nem értek hozzá, de egy Baker-clamp dióda nem engedné kb. 6mA fölé nőni az MJE340 áramát és még telítésbe sem vezérlődne. (Ha már ez a legnagyobb gyengéje ennek a kapcsolásnak
).
Első körbe ellenörizném,a diodákat. Majd az ellenállásokat. Nincs e esetleg nyulott. Vagy szakadt.Ezek után a meghajtó tranzisztorokat ellenörizném.
Ez így kb 12 mA max, tehát mindkét irányba közel ideális a meghajtás. Más gyengéje is van, de mást jelent az, amikor nem jól szól, meg mást, amikor 70 ezer magyar forint kiugrik a brifkóból.
Szia!
Igen tudom, hogy ezek a fetek nagyon bírják! Barátomn ugyan ezeket hajt 20 éve! 50 volt kétszeres tápról és kemény 2 ohmon! Amikor benyálaztam az újjamat és hozzá nyomtam a tranyóhoz serceget és mégis utána reggeli még toltuk velük! Odáig eljutottam, hogy egyik oldalon véghez vittem a módosítások és source ellenállás nélkül! 35 volt kétszer a tápom eddig tökéletes mondhatni pöc-röf, ami nagyon tetszik, hogy nem kellet semmi után állítanom gyönyörűen meg a fetenkénti 100mA nyugalmi áram. A hangja nem változott bár délelőtt még azt hittem, mert az egyik oldal rosszabbul szólt, csak az tünt fel, hogy az amelyikhez nem nyúltam és hossza keresés után rájöttem, hogy az átjátszó kábelnek a gnd- je szakadt volt, persze ígyis szól, mert ugye a másik csatornán megvolt a gnd, de hallani lehetett a különbséget ígyis. Ha ilyen kihallatszik az erősítőn akkor gondolom már nem lehet olyan rossz?
Szia! A problémának többféle megoldásával is találkoztam, mellékelem a rajzrészleteket. Tekintettel a kapcsolásban lévő áramgenerátorra, jelen esetben a C-t választanám.
Az is aggasztó, hogy nem volt, vagy nem működött a DC védelem. Elfogadom a relé ellenzőinek érvelését, de legalább egy Diac-Triac-os nem ártott volna Bővebben: Link. A rajzodon a differenciál erősítő invertáló és nem invertáló bemenetei nincsenek véletlen felcserélve?
Szia. Köszönöm az észrevételt, valóban fel van cserélve az invertáló a nem ivertáló bemenettel. Amikor papírra rajzoltam, ott még jó volt. Csak itt, a szerkesztett képen ösztönszerűen a nagyjelű fokozatot meghajtó tranzisztor bázisát jelöltem ki bemenetnek. Szinte alapértelmezettként tekintettem, hogy a nem invertáló a bemenet. Ha valahogy lehet, kijavítom a rajzokat. Nem szeretném félrevezetni a fórum olvasóit. Ez az erősítő már volt nálam korábban is javításon, akkor a vonal szintű bemenet földpontja vált el a forrponttól. Ez a pont már a hangerő után van, pontosan ott, ami a végfok rajzán a bemenet. Itt van egy jfet némítás gyanánt, ami átütött. A gate-n keresztül beszivárgó brumm pedig elküldte a hangszórókat. Akkor került bele egy SKORI féle koppanás és DC védelem, de nem tudtuk olyan érzéketlenné tenni, hogy azt a basszeros ne tudja aktiválni. Iszonyatos mire képesek ezek a zenészek. Végül is kikerült belőle. A forrasztási oldalra természetesen fel lehet forrasztani azt az egy tranyót, úgyhogy a "C" verzió mehet. Természetesen akkor az emitterellenállás 47-51 ohmos lesz. Az a 100 ohm amúgy is csak sacc volt, hiszen pont ez égett szét, így nem tudom mekkora volt az eredeti érték. Bár eredeti funkcióját tekintve elég széles határok között mozoghatott.
Végül is ennél a speciális topológiánál közömbös az áramkorlát megoldása, mert a nagyjelű erősítő megemelt tápja miatt nem itt dől el a klippelés, amelynek a szimmetriája lehetett volna a célkitűzés a határoló kiválasztásakor. A 47Ω körüli emitter-ellenállásérték szerintem is jó lesz.
A DC védelem méretezése azért tűnik szokatlannak, mert ennél az alkalmazásnál a tisztán négyszögre történő kivezérlés még üzemi állapotnak minősül. Tina-ban, vagy hasonló szimulátorban tranziens analízissel ellenőrizhető az integráló tag helyes méretezése, igény szerint szívesen segítek.
Köszönöm. A végfok bemenetét még limitálja egy diódás áramkör. A bemenetre egy opa dolgozik, +/- 15 voltról, tehát közel ez a maximális bemenő jel. A képen a teljes áramkör mostmár javítva, a kiegészítő tranyóval együtt látható. Hogy teljesen pontos legyek, eredetileg a gyárban 2SK2221/2SJ352-val szerelték, de a kereskedésben már a rajzon lévőkkel lett vásárolva, de ez most itt lényegtelen. Az egyetlen kondenzátor a jel útjában ( most csak a végfokra gondolok, nem az egész erősítőre ) az a 10 mikrós kondi, ami amúgy elkó, tehát akár 15 mikró is lehet. Áramkörszimulátor most nincs a gépemen, így ha nem nagy fáradtság, megköszönném segítségedet. Bár lehet, hogy a basszgitárost kellene lecserélni.
|
Bejelentkezés
Hirdetés |

















