Fórum témák
» Több friss téma |
Mielőtt kérdezel, a következő két dolgot ellenőrizd!
I. A helyes tápfeszültségek megléte.
II. A kimeneten van-e egyenfeszültség.
Élesztés.
Köszönöm mindenkinek ...
Valóban 1 kiszuperált DVD doboza lett felhasználva . Hűtéssel sincs probléma , mert a képen nem látszik , U prfil-lal van rögzítve a bordához( + sok szilikon)és a doboz alsó lemezéhez az egész , így a doboz is valamelyest benne van a hűtés kialakításában . A borda alatt a doboz perforált ezért gondoltam , hogy a fedel perforálása is hozzájárulhat a szellőzés javítására , most fogom megcsinálni . Eddig több órát üzemeltettem így is , nem volt gond a hőelvezetéssel . Pedig magasabb 80mA nyug árammal járattam . DC beállításokat nagyon stabilan tartja offset 3-5mV max.
Köszönöm Neked is ..!
Látom Te is a csövesek hangját szereted jobban . Én is azokat részesítem előnyben , ez az egyik olyan erősítő a félvezetősök között ami hallgatható még" csöves füllel "is , igaz nekem csöves RIAA -val hajtva az igazi .
lenne 1 hülye kérdésem létezik olyan vagy építhető olyan kütyü amivel az optikai kimenetet szét lehetne szedni rca kimenetre? tehát pölö ps3-nak az optikai hang kimenetét ami 7.1 valahogy rca-ra kihozni?
Szisztok! Megépitettem első erősitőmet ami egy VF2! Nagyon tetszik a hangja és elég vadul szól! 40Voltos változatot épitettem meg! Nos annyi problémám lenne hogy mikor nemszol akkor nagyon melegszik! De használat közben csak langyos a borda de mikor nemhallgatom a zenét és bekapcsolva hagyom akkor majdnemcsak forro! 82mA a nyugalmi áram! Viszább kéne venni még egy kicsit?
Szia!
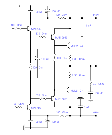
Most csinálom a hibridet. Régebben beszéltünk a kimeneti fokozatokról, hogy melyik is lenne jó. Kipróbáltam néhány félvezetős kimeneti fokozatot, hogy melyiket lenne legcélszerűbb felhasználni hibrid erősítő építésére. Az első, a sima tripla darlington kapcsolású emitterkövető volt: Ennek semmi kivetnivaló nem volt a hangjában. Igen sokáig hallgatható, természetes hangja volt. Igaz semmi kirívóan jó sem volt a hangjában ami azonnal feltűnt volna, de nem rossz. A második a 2SK1058-2SJ162 fet párral működő feszültségkövető fokozat volt. Ennek nagyon hasonló hangja volt a tranzisztoroshoz, viszont a magas hangok sokkal "csengőbben" jöttek le, mintha hangosabbak is lettek volna. Ha kivettem az előtte levő tranzisztoros ellenütemű emitterkövetőt, akkor a 6Kohm-os forrásimpedanciáról, közvetlenűl a fet párt hajtva kellemetlenül fémessé és konkrétan idegesítővé váltak a magas hangok. A harmadik az ellenütemű emitterkövetőről hajtott kompozit végfok volt: Ennek egészen más hangja volt, mint az előző kettőnek. Egyértelműen sokkal dinamikusabb volt az előző kettő végfokozatnál, sokkal teltebb, erőteljesebb megszólalása volt. Kicsit már brutálisnak is tűnt. Sajnos sokkal keményebb hangja is van (rossz értelemben). Sötét, rideg-kemény hangzása 2-3 perc hallgatás után már nyomasztóvá vált. A végfokozat kompozit darlington fokozatát alkotó mindkét tranzisztor erősen meghatározta a hangjának "milyenségét". A sima feszültségkövető végfokoknál nem volt ilyen nagy hatása a végtranzisztorok típusának a hangzásra. A bemeneti ellenütemű emitterkővető tranzisztorának a típusa (MPSA42-MPSA92) viszont nem nagyon volt befolyással semmire. Legalábbis nem okozott jelentős változást a hangzásban ha más típusra cseréltem ezeket. A negyedik végfokozat a B5 erősítő végfokozata volt úgy, hogy egy ellenütemű emitterkövető hajtotta. Ennek a hangja toronymagasan kiemelkedett a másik három közül. Rendelkezett az előző kompozit végfok dinamikájával és erejével, hatalmas telt mélyhangokat is adott. Viszont az előző kompozit végfok sötét hangzása helyett egy nyílt világosabb hangot adott. Az idegesítő keménységnek már nyoma sem volt. Egy abszolút hosszútávon hallgatható, tiszta-dinamikus erőteljes megszólalású hangkép lett az eredmény. De volt valami mégjobb is a hangjában ami az előző hároméban nem. Ezt nem is igazán tudom körülírni, csak egyszerűen már az első megszólaló hangon is lehetett hallani, hogy ez valami sokkal jobb. Egyszerűen megteremti a felvételek hangulatát is, érzelmet visz a zenébe. Megpróbáltam a TIP122/127 párt diszkrét tranzisztorokkal kihelyettesíteni, de nem sikerült egyenlőre. Viszont kipróbáltam a BDW93C és BDW94C tranyókat is ezek helyére. Ezekkel is jön a kívánt hatás, csak hajszálnyival volt szimpatikusabb a "TIP-ek hangja". (A BDW vitathatatlan előnye viszont a magasabb Uce-ben rejlk. BDW93D és BDW94D-vel magasabb tápfeszültségig is elmehetünk a végfokozatnál. Nyugodtan lehet +-55V tápfeszültséget is használni. BDW93C/BDW94C és a TIP122/TIP127 esetében csak +-45V a még teljesen biztonságos határ.) Eredetileg ilyen fetes puffert szántam a készülő hibrid erősítőmbe 4 pár 2SJ162-2SK1058-al. Meg is vettem 8-8 darabot, aztán most mégis tranyós lessz a puffer. A próba alatt egy MPSA42/MPSA92 ellenütemű emitterkövető hajtotta a B5 végfokozatát. 100Ohm-os bázisellenállásokkal, a két emitter között 470Ohm/100µF-al. A TIP122 és 127 bázisa előtt 330Ohm volt, a meghajtó emitterkövető pedig a végfok tápjáról ment, de szűrve/hidegítve. Tulajdonképpen az összes végfok azonos körülmények mellett lett megmérettetve. A meghajtó emitterkövetőt gond nélkül át lehet rendezni és két utánhúzott áramgenerátorral kiegészíteni, hogy hibrid erősítőben problémamentesen lehessen használni. Az offesetet és nyugalmi áramot stabilan be lehet állítani és ehhez nem kell DC servo sem.
Eredetileg ezt szántam a hibridbe 4 pár fettel:
(Ja látom a végtranyókat csak nem cserélted le MJL-re.)
Szia !
Kösz a részletes beszámolót , milyen csöves fesz. erősítőt tervezel hozzá ?
Még nincs kicserélve , de hamarosan megkapja az MJL-ket , ha már bedobozoltam akkor megérdemli
Hát sima földelt katódos alapkapcsolás. Sokak szerint ennek a legjobb a hangja. Még a neminvertáló differenciálerősítőt is ajánlották rajtad kívül is többen a csőpártiak közül, de a sima alap földelt katódos feszültségerősítő mellett döntöttem, mert a végfok nagyon magas bemeneti impedanciája megengedi ezt. Ezenkívül nincs probléma a féltápra kötött fűtéssel (ezért útálom a katódkövetőt).
ECC81-et és az E88CC-t próbálom ki benne. Az E88CC vel vannak aggályaim, mert már 100 helyen olvastam, hogy 50V alatti anódfesszel ad jó hangot. Hát nálam ez 150-200V lessz. SP8 tényleg annyira jó? A PH3-at jobbnak tartották még a termiminál fórumon, de a bemenetére a mai napig nem tudtam beszerezni az U404-et. Ha jól emlékszem te ezt kipótoltad csővel. Melyik lett a jobb? PH3, vagy az SP8? Szerintem neminvertáló differenciálerősítő áramgenerátor nélkül , ellenállás a katódokban , min. -40-50V -ra emelve (félvezetős rész tápjából könnyen megoldható) ECC81 esetleg 6H2P kiegészítve katódkövetővel , vagy talán WHITE-féle katódkövetővel , ide 6N6P vagy ECC82 hozná a legjobb eredményt . A + tápra kötött fűtéssel nem értem mi a probléma , könnyen megoldható és nem csak magasabb feszkón lévő katódok esetén jótékony ......, oda kötelező . Az SP8 nekem nagyon tetszik egyszerű , könnyen megépíthető , beszerezhető alkatrészek ....nagyon jó hang . PH3 -at nem próbáltam , pontosan az alkatrészek miatt .
Sziasztok!
Megépítettem a B5 végerősítőt. A biztosíték helyére betettem a 10ohm/1w-os ellenállásokat, mert KDMester azt ajánlotta élesztéshez, de sajnos ezek elkezdtek füstölni és nem tudom hirtelen mi okozhatja. Mindent gyárilag vettem a boltba kivéve a végtranyókat, de azokat bemértem és még akkor jó volt! Zárlat nincs a nyákon. Szerintem a Végtranyóknál lesz edig gond, de megvárom az okosabbak tanását! Előre is köszi!
Kiegészítem az írásomat!
+-36V-ot raktam az erősítőre. biztosíték helyett 2X 10ohm/1W Mikor rákötöttem a feszültséget egyből elkezdett füstölni a 2 10ohmos ellenállás kicseréltem a végfok tranyókat jóra, de aztán megint leégett már teljesen a 2 ellenállás és vele a rajzokon bejelölt 68ohmos ellenállás is a negatív ágon. nem tudom mi lehet a gondja. A diódákat szerintem jól raktam be.
Azt tudom bordára kell rakni, de ez csak a hangminőséget befolyásolná én meg kezdetnek míg nem szerzek jó lemezt rá addig meg akartam nézni egyáltalán beindul e hiba nélkül.
És hát nem indult :no: és nem tudom miért. A végfok tranzisztor BD246C/245C, KD Mester azt írta a leírásba, hogy ennek +-30V kell, de én ezt a tranyót ugyanezzel a +-36-os trafóval használom egy videoton végfokba és ott remekel nekem!
A TIP tranyokat es a BD139-et nem muszaj bordara rakni, eleg nekik csak egy alu lapocska, a lenyeg, hogy jo hőkontaktusban legyenek. A vegtranyok hutobordajara pedig nem szabad felerositeni oket! (ez inkabb azoknak szol akik elbizonytladontak hogy most mit kell es mit nem kell bordara szerelni). Egyebkent BD vegtranyokkal is siman be lehetne uzemelni a vegfokot +-36V-os tappal, tehat nem a magas tapfesz miatt szallt el az erositod. Hova volt eleszteskor allitva az a poti amivel a nyugalmi aramot tudod beallitani?
Síma potikat vettem.
Az 1 kilós potméter a bd139-es lábánál azt középre tekertem és a 22k ohm a minusz ágon a zéner dióda mellett (helyette csak 25öset kaptam) azt meg letekertem teljesen!
Bizony nem igy kellett volna. A zener mellettit kozepre kell allitani a masikat pedig a legmagasabb allasba, tehat ugy, hogy a BD139 bazisa es emittere kozotti ellenallas erteke a legnagyobb legyen.
Uh tényleg, ezt így nem tudtam pedig elolvastam a leírásba a dolgokat! És akkor ez okozhatta a leégést vagy lehet más tényező is?
Ha gond nélkül elindl akkor utánna csak a munkapont beállítás van nem? és az az 1kilós potméter állításával változtatható szerintem. Azért kérdezek ennyit, mert tranyós erősítőim nem működtek eddig :no:
Ez okozhatta a problemat, de teljes biztonsaggal nem tudom megmondani, lehetett mas is. Elso korben mindenkepp ezt kell kizarni. Ha helyes kezdeti potmeterbeallitasok mellett vizsgalod a nyugalmi aramot akkor annak eleg alacsonynak kell lenni, a kimeneten pedig 0V koruli feszultseget kellene merned (ettol azert a kezdeti allapotban meg boven el is terhet, de ha kozel van a + v. - tapfeszultsegekhez, akkor ott mar gond van). A nyugalmi aramot allito potit lassan tekerd feljebb es kozben vizsgald az egyik 0.33ohmos ellenallason a feszultsegesest! Ennek is szep lassan kell novekednie. Ha igy tortenik, akkor jo es kovetheted KD mester ajanlasat az elesztessel kapcsolatban.
Rendben Köszi, ma akkor megint megpróbálom, hátha
Szerintem ez viszonylagos kérdés. Ha 1W-os végfokról van szó akkor szerintem nem sok,. de ha egy több száz wattosról, akkor nekem már sok lenne ez az érték. És még persze van egy szubjektív tényező is, az igény.
Több száz W-os végfok 1W-on torzíthat akár többet is, mint 50W-on. A másik, hogy tranzisztoros erősítőt (főleg 1W-on) a harmonikus torzítása nem igazán minősít.
Hapro, Neked - bármilyen erősítőtől - miért sok a 0,01%?
Nem sok, ...sőt, jó!
(és nem lineárisan emelkedik!)
Sztem nem jo a kerdes. Mihez kepest sok, milyen erositorol van szo, milyen frekvencian, milyen torzitasfajta a kerdes tárgya es meg sorolhatnam ...
Ha pedig az erdekel, hogy torzitaskent hallod-e a 0,01%-os torzitast (mint amikor valami torzan szolal meg a hangszorobol), akkor valoszinuleg _nem_ a valasz.
Helló!
Valaki tud valami adatlapot ill. beszerezhetőséget erről.
Durva
(A CL a végéről hiányzott, igy már van adatlapja) Köszi Müszi!
Szia!
Ott más gond is lessz, mert az egyik tápszűrő ellenállás is elégett. Az MPSA 42 és MPSA 92 tranyót felcserélhetted, de még valószínűbb, hogy nem figyeltél oda a beültetésnél, mert az MPSA 42 tranyót lapos oldala felé kihajlított lábbal kell beültetni! Az 1Kohm-os trimmert 1Kohm-os értékkel kell beültetni, nem középállásba tekerve!
Az komoly probléma, hogy a Z-diódák 4,7Kohm-os ellenállásai helyett 4,7Ohm-ot raktál be.
Az ellenállásokat és elégett Z diódákat cseréld ki. |
Bejelentkezés
Hirdetés |















(A CL a végéről hiányzott, igy már van adatlapja)


