Fórum témák
» Több friss téma |
Fórum » Hiraga erősitő
Témaindító: pcmaster90, idő: Máj 27, 2013
Témakörök:
Ezzel kapcsolatban nincs tapasztalatom, de minden bizonnyal kielégítő érték amit mértél.
A legnagyobb felvett áram 12V/8 ohm azaz 1,5A lesz, eközött és nyugalmi áram között kalkulálhatod a terhelést.
Koszi a valaszt!
Igazabol en nem akkarom mar megepiteni de ahogy irtam megvettem (par eve) az egesz alkatreszet hozza. PRP minosegu elenallasok stb stb. Az is igaz hogy amikor elhataroztam hogy megepittem azt irta a tervezoje ra hogy neki jobban tetszik mint a tranzosztoros verzio. az motivalt. A tranzisztorost en is megepitetetm 10-12 eve de nem igazan nott a szivemhez aztan ertekesitettem. Kozepes minoseg. Meg az eredeti Toshiba tranyokat hasznaltam hozza de egyfajta stabbil tappal mert az jobban tetszet nekem. Viszaterve a HEX Fetteshez talan jo lett volna kiserletezni vele de most igazabol idom sincs hozza es van par sokkal fontosabb projektem amit beszeretnek fejezni. Koszonom a tanacsot majd valamire felhasznalom a fetteket es a tobbi alkatreszt.. Vagy marad a dobozban.. Udv..
A végtranzisztorok (SD844-SB754) erősitése szinte pontosan együtt fut. Még az első két fet meg a 1775 és párját kell beszerezni. Rendeltem 1775öt a brit littlediode.com-tól de gagyi kinai ISC-t árulnak, az erősitése fele annyi volt mint a toshiba adatlapon szereplő. Gyorsan vissza is fizették a pénzt...
Viszont ugy néz ki a trafót küldhetem vissza. 9,1V-ra tekertettem. Egyenirányitva pufferelve ez 11,7V, 10ohm-mal terhelve 10,1V. Ez a tápfeszüóltség már kevés lesz neki, ugye?
A 20% tápfeszültségeltérés sem a működést, sem az elérhető hangnyomást nem érinti érzékenyen, esetleg vigasztalhat a kisebb melegedés.
Sziasztok!
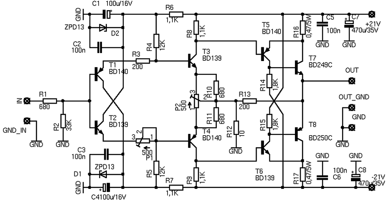
Hiraga 8W "A" erősítő lenne egyszer, de az alap kapcsolásban lévő alkatrészek már szinte beszerezhetetlenek itthon, vagy méreg drágák még ebayről is . Az alábbi linkeken (Datasheetek) mutatom mit mivel helyettesítenék, csatolva a kapcsolási rajz, akinek van egy kis ideje és megnézné kérem javítson, ha valami nem stimmelne.2SD844 helyére 2SD551 2SB754 helyére 2SB681 2SB716 helyére 2SB647 2SD756 helyére 2SD667 2SC1775 helyére 2SC1815 2SA872 helyére 2SA1015 2SK170 helyére 2SK246 2SJ74 helyére 2SJ103 Megpróbáltam mindent hasonlóra választani a karakterisztikák és adatok szempontjából, bár vannak eltérések, mert van ahol combosabbat sikerült választani, van ahol pedig kicsit gyengébbet. Az általam kiválasztott összes alkatrész az eredeti kapcsolással egyezően párban vannak. Előre is köszönöm a segítségeteket! A hozzászólás módosítva: Jan 26, 2016
Azt olvastam például a diy-on hogy az 2sj103 és 2sk246 közelében sincs az 2sj74 és 2sk170-nek. Ebayon wkleug elég jónak tűnő darabokat árul és a pozitiv értékelések is ezt árulják el. Meg kell próbálni, bár nem olcsó.
Az 2sa872 és 2sc1775 helyett jó lenne a BL-es 970 és 2240. De már ezeket se gyártják, beszerzésük nehézkes. Viszont én vettem utángyártott CDIL-es 970 és 2240-et KD Mestertől, állitása szerint még jobb eredményt is el lehet vele érni. Csak ugye a hfe az 200 körüli, nekünk meg minimum kellene 400, ahogy reloop is jelezte felém, az ideális végtelen nagy erősités lenne ezeknél az alkatrészeknél, de megfelelhet a 200 is. Én ki fogom próbálni, de uton vannak az eredetiek is. Alternativa lehet még a BC547!C! és párja. A 716-756 helyett megint csak a BC-ket tudom ajánlani. A nagyok helyett én anno az 2sa1943 2sc5200-at terveztem, közben szereztem eredetit. Nekem ennyi a tapasztalarom, üdv
Még valami. Olcsó eredeti termékekben ne bizz. Én angliai littlediode-tól rendeltem 2sc1775-öt. A hfe meg sem közelitette az adatlapban szereplőt, PCM gyártású nekünk nem megfelelő darabokat árulnak. És ha az angol igy akkor a többi se máshogy.
Sziasztok!
A 8 wattos és a nagyobb hiraga (20-30 watt) minősége között van különbség? Van olyan verzió ami +/- 18-20 volt tápfeszültség környékén megy? Van valakinek pluszba nyákja ami eladó? A hozzászólás módosítva: Márc 22, 2016
Szia, én a "másodikat" építettem meg lusta (előre fúrt) panelra. Nem a végleges verzióm, de szépen működik. 2SC5200 / 2SA1943 pár van a végén, a helyedben nem tennék BD-ket a végére. Ez olyan belepisilni a szenteltvízbe dolog. Ezt az erősítőt pont a minősége miatt építi az ember, a BD-k erre nem igazán alkalmasak. Nyilván fog működni, de... na ja.
Jómagam - Aldure kolléga nyodokain - a Sony VFET-ekkel építkezem, de szörnyen lassan haladok.
Sejtettem a BD-ket, de gondoltam megkérdezem, mert nem voltam biztos. A végtranzisztorokat párba válogattad?
A többi helyen milyen tranzisztorokat használtál? A hozzászólás módosítva: Márc 22, 2016
Esetleg még az jutott eszembe, hogy 4db 8w-os Hiraga hídalva?
Nem rossz ötlet a hidalás, én a nagyobbikat eleve úgy építem.
A végtranyók párba válogatása kifejezés kicsit erős rám nézve, 5-5 darabból válogattam ki a 2-2 darabot. BC 546-556-okat tettem a kisjelű fokozatokba, a meghajtó pedig BD 139-140. Ezeket válogattam, az 546-556-okat 100-100 darabból, de alig bírtam összeszedni 5%-on belülieket. Mielőtt akasztanák a hóhért: ez csak a kisérletezős deszkamodell, a végső verzióban nem lesz BC tranyó.
Szia. Mindket kapcsolas a 20W-os verzio csak az elson az eredeti felvezetok a masodikon pedig helyettesito tranzisztorokkal mivel az eredetiek szinte! beszerezhetetlenek. Az sc5200-as parost az audiodiyers oldalon elegge lehuzzak hangilag, hat probalgatni kell esetleg. Plussz az 5200-bol sok a hamisitvany ird be googleba hogy fake 2sc5200 es nezz szet a kepek kozott... sajnos. En a bontott regi darabokban jobban bizok. Vagy megeshet hogy rendelek en is netan meg kinabol is akar, de ekkor az adatlap szerint vegig merem a hfe karakterisztikat es kiderul hogy kidobtam e 4par kisjelu tranzisztorra 13ezer ft-ot...
MJL-ekkel építettem a kicsit is és a nagyot is, nekem azzal jó volt, de semmi mással nincs összehasonlítási alapom.
Üdv! Én annó az MJ15003 és 15004 tranyókat használtam végnek de nem valami jó a hangjuk. A Quad 405-be tökéletes de Hiragába nem szólt jól.
Az MJ szeriabol a MJ1502# es parjaval erdemes probalkozni vegtranyoknak, az MJ15004 es MJ15004 nekem se jot be az MJE13034 & 35-el. BD139 es BD140 felejtsd el meghajtonak a class A-nal.
De a BC ket is mit kisjelu felvezetoket. Termeszetesen probalkozhatsz de a tapasztalataimal szeretnelek segiteni, a Hitachi kisjelu tranyoim mindig is voltak szoval nekem soha nem kelett probalkozzak massal de van olyan baratom aki probalkozott sokmindennel koztuk a BC550C es BC560C-vel es nagyon nagy csalodas. A Toshiba 2SC24##BL es tarsa neki nagyon tetszett. Bocs nemreg keltem fel es nem vagyok teljesen a kepbe de megegyszer csak segiteni szeretnek hogy ne koltekezz feleslegesen felvezetokre. Termeszetes hogy probaljuk parba valogatni igy tobbet koltunk ra. En nem ajanlom azt a modositott verziot ami a 13V diodat hasznalja az elejen. Nekem a 20V sokkal jobban bejott termeszetesen nem csak a dioda de nehany elenallas erteke is mas.
Oldalanként 2 x 40000µF szűrést használnák, 1000µF-os kondikból kirakva. Összesen tehát 160000uF. Mi a véleményetek?
A stabilizált tápnak mennyire van értelme? Mennyit dob a hangján? A hozzászólás módosítva: Márc 26, 2016
Én kisebb elkókból építettem fel a sajátomban a tápot.
4*10.000uf+20*1.000µF egy tápágba és mindkét csatornának külön tápja van. Tehát 16db 10.000µF és 80db 1.000uF Szerintem jobban szól, mint mikor csak nagy kapacítású elkókból építettem fel. Pedig ebbe még a RC szűrés is ki van hagyva, majd átalakítom még egy kicsit. Szóval mivel a kondi fóliája fel van tekerve és mivel elég hosszú fóliábaól van, ezekenk is van induktivitásuk, párhuzamosan kötött induktivitások értéke "csökken" és ugye az L gátolja a változásokat, így belátható, hogy ha sok kondit használsz, aminek alacsony lesz az induktivitása akkor az nem fogja gátolni a hangzást. Tehát megmarad a zene dinamikája is. Bocsi, hogy kissé szájbarágósan fogolmaztam, de nekem csak így megy. Már nem tudom melyik fórumtárs dícsérte kb 1 éve a stabilizást tápot, sose próbáltam, de szerintem azzal nem lesz jobb a hang, bár kérdés kinek mi tetszik. A stabilizált táp gátolja a tápfesz behullámzását egy nagyobb energiájú mélyhangnál, ha nem tud behullámozni akkor vágja. (Cintányérból indulok ki, ami lazán van felfüggesztve, hogy ne gátolja a hullámzó mozgást, ha azt szorosan rögzítenék, akkor hamarabb lecsengne a rezgés.) Mivel nem túl drága összedobni egy stabilizált tápot, így azt mondanám próbáld ki és megtudod neked testzik-e. (csak próba erejéig, aztán ha jó csinálsz egy profibb tápot) Remélem lehet éreni mire próbálok utalni.
Az öreg meg erre nem is gondolt ...
Bár szerintem is érdeks amit mondasz A hozzászólás módosítva: Márc 26, 2016
Ez én is ismerem mikor én 2012-ben építettem, mindent elolvastam róla amit találtam
Az akku kicsit már túlzás, mert ha belegondolsz gyarkorlatilag akkuról megy ami folyamatosan töltve van. És kikapcsoláskor relével le kell vállasztani a tápot, mert ha csak a hálózatot kapcsolod le akkor után akkuról megy tovább. Ha az a 2 akku lemerül az a ki trafó nem biztos, hogy bírja majd tölteni...
Pedig, be sincs duva az erősítő előtte, vagy nem is azt hallgatja?
![]() Amúgy ki van a képen? (Hiraga bácsi?-nekem olyan egyformák...)
Igen...Ő "A" Hiraga bácsi ahogy a kép neve is mondja Jean Hiraga.
Más is használja ezt a megoldást:
Kép1 Kép2 Kép3 Csatolt kép meg az én példányom 1 panel 1 oldal/csatorna. 2 van egymás felé szerelve menetesszárral, meg anyákkal... Sajnos nem tökéletesen csillagpontos a GND, mert nem a táppanelekről vittem a földet, hanem azokat lekötöttem egy központi GND csavarra, ahol minden összefut, így gyakorlatilag a táppanelen van egy csillagelosztás a GND-ben... Nagyon minimális brumm van, csak akkor hallom, ha a fülem 2cm-nél közelebb van a hangszóróhoz. Ennek a rendszernek az a hátránya, ha egy elkó bedöglik (ESR/Kapacitás) nehéz kiszűrni azt. A hozzászólás módosítva: Márc 27, 2016
Nálam így néznek ki a kondik a nagyobbik verzióban. 40X22.000µF oldalanként. Ebben egy lehelletnyi búgás sincs.
Gondolom nem volt olcsó...
Egyébként a Tranyókat mért nem a borda közepére raktad? (úgy eggyenletesebb lenne a hőeloszlás) (legalább horizontálisan) Ez is a 8W-os? Dobozolt képet is raksz fel? Egyébként szép munka
Egészen egyszerű okból...mert ott volt menet a bordában. Ennél a bordánál nem kellett ilyennel foglalkoznom. 8kg/db nagyon vastag és nagyon nehéz. Már rég volt, de ha emlékeim nem csalnak, akkor 40-50 fokra így is fölkúszott a hőmérséklet. A kondikat olcsón szereztem be, az egész talán postával együtt (G-Luxon 22.000µF/25V) volt 20.000. Ez a 20W-os verzió, a 8W-osban nincs ennyi kondi nálam. Az így néz ki: Bővebben: Link
És csak a kicsi van bedobozolva, az ilyen: Bővebben: Link talán idén kész lesz a 20W-os dobozolása is. |
Bejelentkezés
Hirdetés |




. Az alábbi linkeken (Datasheetek) mutatom mit mivel helyettesítenék, csatolva a kapcsolási rajz, akinek van egy kis ideje és megnézné kérem javítson, ha valami nem stimmelne.














