Fórum témák
» Több friss téma |
Ez jo lesz, koszi! Ahonnan szoktam rendelni ott csak ilyen van.
Nem Lomex? Mert én onnan rendeltem anno még PWM végfok védelemhez...
Itt Pécsett 100Ft egy Sharp lábas PC817.
Korán reggel 1551W!
A videó most elmarad...kb. 30x bekapcsoltam teljes terhelésen...
Szép!
Ámde nem veszélyes kicsit ez a légszerelés?
Ha légszerelve megy rendesen, akkor "lenyákolva" még jobb lesz.
![]() Az öcsipanelt meg szándékosan raktam olyan messze... ![]() Hát ja, nem kell nyúlkálni rossz helyen, de ez már csak ilyen. A kimeneten is 140Vdc van! A hozzászólás módosítva: Márc 24, 2016
A TME-tol szoktam rendelni.
1200W-on tökéletesen üzemel, szabályoz: csak 3V a fesz. esés.
Én kiírnám sárgával félkövérrel a téma elejére,hogy: "csak azok kezdjenek bele, akik...!"
Trafó nagyon fűt! Nem lesz elég az ablak.
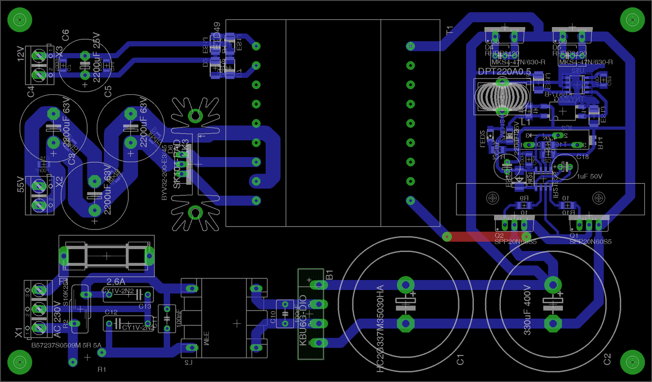
![]() Fel kell mennem frekivel - bőven. Itt az új tábla, átnéznétek?
És ez a légszerelés?
![]() (sajnáltam levágni a Litzét) Egy gondom van: kb. 15V/menet; 15V kevés, 30 meg sok lesz szerintem segédfesznek... A hozzászólás módosítva: Márc 24, 2016
Ha a pirosabb drót a segédfesz, az 2 menet (ha így 15V). De fél menet lesz, ha a járomra teszed az egyik menetet.
1,5 menetet tettem rá, úgyis szoros csatolásban van a primerrel.
Hogy tettél 1.5 menetet, mert a képen az 2.Mennyi a feszültség? A csatolás most mindegy, a menetszám dönt; 1 az oszlopra, 1 a járomra, az 1.5 menet.
A kép régebbi. 1,5 menet volt először, de arra csak indítgatott, visszatettem a két menetet, azzal indul, csak a kimeneten +/-88V mérhető pedig freki az egekben!
Nagyfreki vs. Fairchild
![]() (azt hiszem megelégszek az 1000W-al és az 50-60 kHz-el) Csodával határos módon a teljes meghajtó ák. megúszta... A hozzászólás módosítva: Márc 25, 2016
Ez igbt lenne ami elrobbant?
Az, de nem robbant, némán rövidzárlatba ment az összes lába...
Én szedtem szét most satuval. A hozzászólás módosítva: Márc 25, 2016
És mekkora volt az a nagyfreki? Ezeket nem ajánlatos 40-50 kHz felett hajtani ugyanis...
130/220/350kHz. A nagy sofrstartnál szállt el üresjáratban...pff.
A hozzászólás módosítva: Márc 25, 2016
Nem csodálom
Én se.
![]() Ez már jobban hangzik: Lsz,Lm,trafo A hozzászólás módosítva: Márc 25, 2016
Adatlap alapján 200kHz még mehet, azért bátorkodtam:
PC tápból bontott EMI szűrő helyett kaptam egy ismerősömtől ezt a két toroid szűrőt, ami egy mikrosütőben volt. Az induktivitásmérőm kb 2 hét múlva ér ide, azt még nem tudom megmondani mekkora.
Vajon ez jó lehet a rezonáns táp elé?
Biztos jó. Precízen meg van csinálva és bírja az áramot.
Igen, éppen ezért tetszik!
Azért megmérem majd. Jól emlékszem, hogy néhány mH-nek kell lennie?
Elvileg igen, bár ezzel vitatkoznék, de nem érdemes...
Hello!
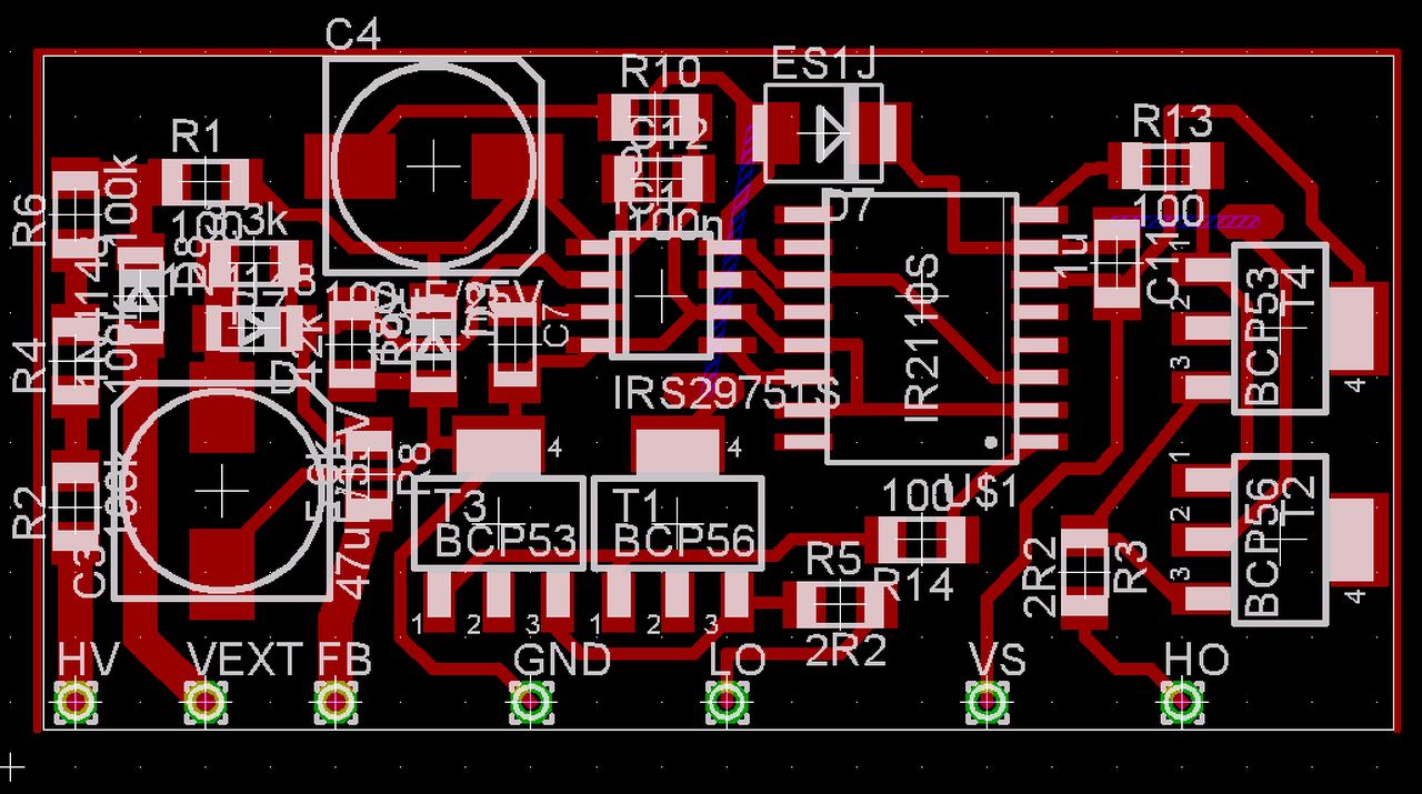
Az alábbi kapcsoláshoz terveztem egy panelt. Nincs tapasztalatom kapcsolóüzemű táp nyáktervezésben. Át tudnátok nézni, hogy mik a hibák benne? Elkezdtem egy másik lehetséges elrendezéssel is, erről is csatolok egy képet. Nem tudom melyik lenne a jobb, ha az ami készen van teljesen rossz elrendezés, akkor nyilván a félkész. A piros keret csak az, hogy a panel szélétől 5mm-re ne legyen nagyáramú vezetősáv. Szerk.: A D15 fordítva van bekötve. A hozzászólás módosítva: Márc 28, 2016
D14,D15 nem fordítva van? Milyen frekin megy a cucc?
Ugs-t nézz, ha nincs semmi kritikus parazita tüske, akkor nem gond a behuzalozásuk a gate-eknek. 220n-1µF/400V fóliakondit hiányolok a FET-ekhez közel. Kicsit messze raktad a rezonáns kondikat... A hozzászólás módosítva: Márc 28, 2016
Én is dolgoztam az ünnepek alatt, igaz csak szoftveresen...kész az öcsinyák v5.
![]() 2 átkötés van benne 8 helyett, ennél lejjebb már nem tudtam menni ilyen méretben. Még nem végleges, rágódok rajta. Vélemények jöhetnek: pl. túl nagy.
D14 jól van.
|
Bejelentkezés
Hirdetés |
























