Fórum témák

» Több friss téma
Fórum » Vezetékes telefon szerelés
 
Témaindító: Busz, idő: Dec 1, 2009
Témakörök:
Lapozás: OK   12 / 24
(#) Sebi válasza Inhouse hozzászólására (») Márc 13, 2016 /
 
Húú, ez tök jó tapasztalat! Valamikor nekem is kellett volna...
(#) Inhouse válasza Sebi hozzászólására (») Márc 14, 2016 /
 
Meg volt az XP próba is a gyerek laptopján. Ott is kiválóan működik együtt a 2 hangkártya.
(#) Inhouse válasza Sebi hozzászólására (») Márc 18, 2016 /
 
Az én trafóm 14*14*14-es, épp belefér a telefonos aljzatba a többi cucc mellé. Úgyhogy inkább a SM-LP-5001 SMD trafó lesz rendelve. Sehol sem tudok szerezni még 2 kisrádió trafót...
Kipróbáltam amit már régebben szerettem volna (és előjött tanácsként egy másik fórumon, bár a vonalra közvetlenül), és sorba kötöttem a szekundert a mikrofon körrel. Megspórolom a DC leválasztásra a kondit és a soros ellenállást is. Működik, bár kicsit feljebb kell tekerni a hangerőt, de még ennek is alig. Viszont amivel próbáltam ez egy 2*37=74ohm/280ohm trafó. Az áttétel így ~1:3,8, a RET-esnek meg 1:1. Magyarán 4-szer akkora hangerő kell majd a RET-es trafónak, hogy jó legyen? Talán még az is bele fog férni a tartalékba..
(#) Gafly válasza Inhouse hozzászólására (») Márc 18, 2016 / 1
 
Vagy bontasz kidobott faxmodemből...
(#) Inhouse válasza Gafly hozzászólására (») Márc 18, 2016 /
 
Van egy csomó faxmodemem...nono! Köszi!
(#) Inhouse válasza Inhouse hozzászólására (») Márc 18, 2016 /
 
Már néztem is. Még annyi hozzá, hogy csak a voice-osokban van, és az a nagyobbik fajtára hasonlító, viszont ingyen... állítva talán elfér.
(#) Inhouse válasza Gafly hozzászólására (») Márc 18, 2016 /
 
Jó ötlet volt, találtam egy 150/150ohmost és egy 85/115ohmost. Egyelőre a 150-essel próbáltam, soros csatolás, kicsit nagyobb hangerő, de még mindig nincs csak 1/3-ánál. A másikkal meg nem lehet rosszabb! Köszi! A RET most hoppon marad, pedig most, hogy tudom mi a neve, rendeltem volna Grifin csipeszeket.
(#) proba válasza Inhouse hozzászólására (») Márc 18, 2016 /
 
Ha analóg a központ, miért nem a vonalra adod a DTMF jelet? Így teljesen telefonfüggetlen lenne. Annyi hogy a PC kimenete felé kell két dióda, az esetleges le fel csatlakozás meg csengetési feszültség kivédésére.
(#) Inhouse válasza proba hozzászólására (») Márc 18, 2016 /
 
Nem teljesen értem, hogyan kellene kötni a diódákat, de így is telefon független. Az egész egy telefoncsatlakozós dobozban van. Ki kell húzni az eredeti spirálzsinórt a kagyló és a telefon közül és közé dugni ezt, ugyanúgy van spirálzsinór, csak a doboztól a kagylóig. Valamint a még kilógó jack megy az audio kimenetbe. Ha akar a kezelő headsetet, akkor bedugja és átváltja a dobozon a kapcsolót. Mindenképpen kell a kagyló közé a cucc, mert headset csak így lesz.
Ha a vonalra kötném, akkor kellene még egy doboz a vonali részre is, de ugyanígy működne gondolom... Felemelik a kagylót, rábök a PC-n a névre, indul a lejátszó, kicsipogja a DTMF kódot, a központ hallja, tárcsáz, kicseng, lehet beszélni...
A hozzászólás módosítva: Márc 18, 2016
(#) proba válasza Inhouse hozzászólására (») Márc 18, 2016 /
 
Így jár aki nem olvassa végig pontosa. Ebben a formában lehet egyszerűbb tényleg. A jel illesztés lett volna kevésbé kritikus, telefonfüggő. Igy viszont akár digitális telefonhoz is jó.
(#) Inhouse válasza proba hozzászólására (») Márc 18, 2016 /
 
Digitális telefonhoz nem is kellene, mert azon jellemzően több a headset csatlakozási lehetőség, valamint a memória is hamarabb előfordul a kívánt mennyiségben. Ez buta analógra van, arra kevés a fejlesztés, nem is gondoltam volna, amikor megszületett a feladat, hogy nincs igazából rá gyári megoldás...
A hozzászólás módosítva: Márc 18, 2016
(#) Inhouse válasza Sebi hozzászólására (») Márc 20, 2016 /
 
Találtam az alaplapi sokcsatornás hangkártyának egy speciális beállítását. Alapértelmezetten ha az előlapi jack aljzatba bedugjuk a fejhallgatót, akkor csak az szól. De át lehet állítani, hogy külön, független kimenet legyen. Onnantól már választható, mint a külön hangkártya. És működik! Viszont Win 8.1-en működik így, XP-nél még nem néztem, de gyanús, hogy ott nem...
(#) Inhouse válasza Inhouse hozzászólására (») Márc 25, 2016 /
 
XP-nél és azon az alaplapon (Realtek HD alaplapi hangkártya) nem ment a független 2 sztereó kimenet állítása.
Sőt csalódást okozott a PCI hangkártya gépbe illesztése is, rögtön eltűnt az alaplapi az eszközök közül. Sajnos több időm nem volt rá, nem tudtam kipróbálni, hogyha a BIOS-ban auto-ról enabledre rakom az audio-t, akkor megmarad-e...egyelőre egy próbagép van USB hangeszközzel.
Maga a rendszer működik szépen.
A hozzászólás módosítva: Márc 25, 2016
(#) Inhouse válasza Inhouse hozzászólására (») Márc 30, 2016 /
 
A BIOS-ban enable-re véve auto-ról már működött együtt az alaplapi sokcsatornás és a külön PCI-os. De csak ideig óráig. 2-3 próbát csináltam vele, majd otthagytam a srácnak, hogy tesztelje. Fél óra múlva hívott, hogy nem megy. A lejátszó is kint maradt, meg nem is játszotta a listát. Visszaállítva az alaplapira, ment. Megkapta az USB-s hangkártyát, azóta azzal megy.
A mikrofon bemenetre tárcsázás olyan 90%-osan jól működik. Nagy valószínűséggel, amikor épp DTMF közeli frekvencián és hangosan beszél tárcsázás közben, néha félremegy. De ez az arány kézi tárcsázásnál sem jobb...
(#) Gafly válasza Inhouse hozzászólására (») Márc 30, 2016 /
 
Mondanám, hogy ha lenne valami "interfész" láb, akkor tárcsázás közben hardveresen lehetne némitani a mikrofont.
Vagy szoftveresen (meggyőzéssel ) a felhasználót némitani tárcsázás közben.

Egyébként kétféle módon is félre sikerülhet a tárcsázás:
- Magából a beszédből a DTMF vevő is detektálhat tévesen DTMF jódot. Annó az MT8870 előszeretettel vett beszédből "5"-ös karaktereket.
- A másik lehetőség pedik a tipikus DTMF detektálási algoritmusból származik: Két sávszűrővel szétválasztják az alsó és a felső csoport frekvenciákat, majd eyt négyszögesitik és az eredményül kapott négyszöjgel periódusidejét mérik digitálisan. Ezt konnyen meg lehet zavarni kulső jellel, ekkor a vevő nem fogja elfogadni valós DTMF kódnak.
(#) Inhouse válasza Gafly hozzászólására (») Márc 30, 2016 /
 
Ez a v1 stádium. Semmilyen elektronika nincs benne, egy kis trafó a legbonyolultabb elem. Vannak hibái, de a tesztelés azt mutatja, hogy elenyésző. Ennél jobbat csak elektronikával és újabb energia beleöléssel lehetne csinálni, nekem most úgy tűnik nem érné meg. Aztán azt nem mondom, hogy soha...de most ez már megy.
(#) Inhouse hozzászólása Ápr 4, 2016 /
 
Felraktam mind a 4 emberkének a kütyüt. Murphy dolgozik, az utolsónál nem megy a tárcsázás. Hallom a DTMF hangokat, de vagy félretárcsáz és más veszi fel, vagy inkább ezen a számon előfizető nem kapcsolható. Gyors rádobtam a szétbombázott próbakagylómat, -0,5V a mikrofonon... Ez az egy telefon van a cégnél (mindenkinek más, gyakorlatilag ha 20-ból 2 egyforma van) amivel nem megy, másképp van bekötve a kagyló 4 ere. Odaadtam az enyémet, nekem nem kell az újítás, így már nála is jó.
Ez az ominózus telefon is GE, volt ebből egy olyan másik típus régebben a cégnél (sima telefon, 12 memória a legnagyobb feature), ami egy vacak volt, pedig volt rajta HIF matrica. Benne egy segédpanel, olyan kisiparinak tűnő. Egy 2032-es elem is volt benne, gondolná az ember, hogy a memóriának, de nem! Ahogy merült az elem, kezdett bohóckodni a telefon. Aztán nem lehetett vele telefonálni tovább. Havonta kérte az új elemet. Ezek már le lettek építve, volt még új bontatlan is belőle vagy 3 db...sosem került fel már sehova. Meg is találtam, GE 2-9230A, 2-9233A, 2-9235A...miért van rajta 3 féle típusszám?
(#) Inhouse válasza Inhouse hozzászólására (») Máj 4, 2016 /
 
Közben átírtam a programjukat, nem egy bat fájl hív egy clipperes programot, ami kilép és futtat egy általa legyártott batot (ami indítja az XMplay-t), majd indítja újra magát, mert néha kiakadt ilyenkor. Lett egy vbs, ami fut a háttérben és figyeli a legenerált szöveges fájlt (ebben van a lejátszási lista), azzal meghívja az XmPlay-t. Sokkal elegánsabb, még ha clipperes is a telefonos adatbázis. A működés a gyakorlatban is kb. 90%-osan sikeres.
A headset-et a magasabb irodai zaj miatt halknak érzik. Nem tudom, hogy milyen meghajtás van a telefonokban. Én, hogy közelebb legyek a 150ohmos impedanciához sorba kötöttem a két 32ohmos füles hangszórót. Majd megpróbálom, hogy milyen, ha párhuzamosan vannak kötve...
(#) Gafly válasza Inhouse hozzászólására (») Máj 4, 2016 /
 
A fülesek sorbakötésénél a polaritással is játszhatsz, mert másként szól azonos és másként forditott polaritással.
(#) Inhouse válasza Gafly hozzászólására (») Máj 4, 2016 /
 
Basszus! Mivel nem alakítottam át, csak most esik le, hogy a jack két melegpontját bekötve a 2 hangszóró fordított polaritással szól! Köszi! Akkor ezért volt olyan doboz hangja, nem azért mert ennyire gagyi! Holnap próba!
(#) Inhouse válasza Inhouse hozzászólására (») Máj 7, 2016 /
 
Nem lett jobb...
Majd kipróbálom egy kis LM386-al.
(#) Inhouse válasza Gafly hozzászólására (») Máj 10, 2016 /
 
Ha már lesz erősítő, akkor elfér még egy kis elektronika. A v.2-ben akkor már nem a mikrofon körbe nyomnám a DTMF kódot a PC-ről. Miként tudnám megoldani legegyszerűbben azt, hogy csatoljam a felvett telefonnal párhuzamosan a vonalra a PC hangkimenetén érkező DTMF kódokat?
Arra gondoltam, hogy valahogy érzékelném a felvett telefont és csak akkor kapcsolódna a trafó a vonalra párhuzamosan. Így elkerülhető a csengetés okozta sokk. Bár nem ártana még egy kis plusz védelem zénerekkel.
(#) Inhouse válasza Inhouse hozzászólására (») Máj 10, 2016 /
 
Közben megmértem, 0,5uADC és 25,5VDC letett állapotban, 25mADC 5,5VDC felvett állapotban. A csengetés multiméterrel nézve necces, de 38VAC villan be, közben 26VDC. Kellene egy olyan áramkör, ami mondjuk 3-8V között engedélyez és behúz egy relét, ami kapcsolja a trafót a vonalra. Elvileg így nincs gond a csengetéssel, ha az érzékelő rész elbírja azt...
(#) Gafly válasza Inhouse hozzászólására (») Máj 10, 2016 /
 
Azon gondolkodom, hogy most akkor pontosan hol is tartunk a kivitelezésben.
Kezdem elveszíteni a fonalat...

Fontos kérdés: Földfüggetlen-e a rendszer? (Volt szó régi faxmodem-ből bontott trafóról).

Ami az általad leírt viselkedést illeti:
Idézet:
„0,5uADC és 25,5VDC letett állapotban, 25mADC 5,5VDC felvett állapotban”

az teljesen normális. Egy "modern elektronikus telefon" nagyjából egy 5...10 V-os zénerhez hasonlít ami a feszültség és áram karakterisztikát illeti.

Ami a csengetést illeti, az is rendben van. Ne akard multiméterrel (pontosan) megmérni
A hozzászólás módosítva: Máj 10, 2016
(#) Inhouse válasza Gafly hozzászólására (») Máj 11, 2016 /
 
Csak ellenőriztem a működést, és kíváncsi voltam, hogy a központ mögött is érvényes-e. Egyébként elég nagy szórás van engedélyezve.
A mostani helyzet:
- a kagyló és a készülék közé van építve egy doboz
- ebben van egy 2db váltóérintkezőt tartalmazó kapcsoló, amivel lehet váltani az eredeti kagyló és a headset jack alzatai között
- A pc hangkártya kimenete egy modemből bontott trafó egyik tekercsére megy, a másik tekercs sorba kötve a mikrofon bemenettel a kapcsoló előtti részre (kagyló és headset esetén is működik)

A tárcsázás 90% körül sikeres, sajnos az élő mikrofon miatt beszűrődik zaj, ami miatt néha hibázik és a központ nem jól érzékeli a DTMF kódokat.
A másik nagyobb probléma, hogy halkak a GSM adapterek. Sajnos sem a GSM adapterek, sem a központ nem hangosítható. Gondoltam arra, hogy egy másik trafóval megpróbálni duplázni autótrafó elven a kimenetet, ezt majd még lehet kipróbálom. Ha nem, akkor kellene egy kis LM386-os segítség. De ez már nem fér a kis dobozba, másik kell, akkor meg lehetne már javítani a tárcsázáson is 100%-ra, ha közvetlenül a vonalra dolgozna.
A hozzászólás módosítva: Máj 11, 2016
(#) Inhouse válasza Gafly hozzászólására (») Máj 11, 2016 /
 
Gyakorlatilag földfüggetlen a trafó miatt a PC felé, a headset, meg ugye megint az.
(#) Inhouse válasza Gafly hozzászólására (») Máj 11, 2016 /
 
Ja...a csengetés multival való mérésére írtam, hogy necces, nem az értékre!
(#) Inhouse válasza Inhouse hozzászólására (») Máj 11, 2016 /
 
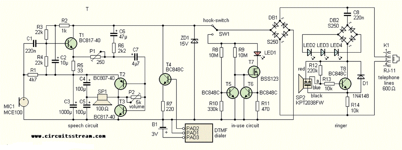
Van egy rajzom, ami elvileg egy komplett telefon. Akár megépíthetném ezt is, erről menne a headset (trafó nélkül van megoldva az önhang kioltás), van hangerő állítási lehetőség is. Egy sima NPN tranzisztor egy emitterellenállással csatolja be a DTMF kódot, Ha meghagyom a tranzisztort és azt vezérlem a kis trafóval a PC-ről, akkor a PC is mindenképpen védve van a visszahatástól, bár ott van a 15V-os zener is. Gyakorlatilag 4 tranzisztor és egy kapcsoló. Bekötöm a telefonjuk elé. Híváskor az csörög, ha akarja felveszi a telefonkagylót, ha akarja benyomja a kapcsolót és beszél a headseten. Híváskor bekapcsolja és entert üt a PC-n, aztán vagy közben fel is veheti a kagylót, vagy beszél a headseten.
(#) Busz hozzászólása Máj 14, 2016 /
 
A telekom most építi az GPON optikai hálózatát a környező falvakban. Hamarosan hozzánk is eljut. A kérdésem hogy a gerincoptikát honnan húzzák ki hozzánk? A meglévő analóg központban már van optika vagy külön légkábelen húzzák majd ki valahonnan?

Mert a KTV szolgáltató mikor bejött a faluba ők külön légkábelt raktak a 20kV-os áramhálózat oszlopaira, azon hozták be az optikát, majd a faluban optikai nodokkal koaxon megy az előfizetőkhöz a jel.

Nade a telekom hogyan csinálja? Egyáltalán a jelenlegi analóg központba hogyan jut el a net?

Vagy elképzelhető az is hogy a telekom a konkurens szolgáltató gerincére ( az az optika már be van húzva a faluba) fog rácsatlakozni??
(#) Gafly válasza Inhouse hozzászólására (») Máj 14, 2016 /
 
Bocsánat, megint nem tudtam időben válaszolni
Az elektronikus (trafó nélküli) hibrid áramkör működési elve itt van.
Rákeresve a "electronic phone hybrid schematics"-ra sokáig nézegethetsz különféle megvalósításokat.
Az általad idézett megoldásnál eléggé nyakatekerten váltják ki az LM386-ot
Analóg módon egy tranzisztorral is jól be lehet csatolni a DTMF jelet, de szerintem neked az sem kell...
Az "önhang kioltás" az jól jön, hogy eleget tudjál erősíteni (bár a földekkel ugyanakkor gondok lehetnek). De neked van trafód, tehát hajrá!
Következő: »»   12 / 24
Bejelentkezés

Belépés

Hirdetés
XDT.hu
Az oldalon sütiket használunk a helyes működéshez. Bővebb információt az adatvédelmi szabályzatban olvashatsz. Megértettem