Fórum témák
» Több friss téma |
- Ez a felület kizárólag, az elektronikában kezdők kérdéseinek van fenntartva és nem elfelejtve, hogy hobbielektronika a fórumunk!
- Ami tehát azt jelenti, hogy a nagymama bevásárlását nem itt beszéljük meg, ill. ez nem üzenőfal! - Kerülendő az olyan kérdés, amit egy másik meglévő (több mint 17000 van), témában kellene kitárgyalni! - És végül büntetés terhe mellett kerülendő az MSN és egyéb szleng, a magyar helyesírás mellőzése, beleértve a mondateleji nagybetűket is!
Hi!
A monostabilt néztem és valóban ez lenn a jó megoldás, de ha a vezérlő jelet rajt hagyom a kapcsoláson az is időzítve billeg az instabil állapot felé a bent lévő kondenzátor méretének függvényében. Vagy is nekem ez jött le, mert nem próbáltam ki.
Monostabilból kétféle van, újraindítható, és nem újraindítható. Monostabil nem billeg, az indító jelre átbillen, és a beállított időzítés lejártával visszabillen, egészen az újabb indító jelig. Az újraindítható pedig csak abban különbözik, hogy ha az időzítés lejárta előtt újabb indító jelet kap, az időzítés újra kezdődik.
Ha esetleg megpróbálnál tisztességes monostabil áramkört használni (TTL, CMOS) és nem 555 -öt, biztosabb eredmény lenne. A hozzászólás módosítva: Ápr 14, 2016
Egy monostabil csak akkor billeghet, ha vezérlő jelet kap. Vagy ahogy Pucuka is írja újraindítható, de akkor meg nem billeg, hanem állandó kimenti feszültsége van, míg a bementi jele fennáll. Tehát valami árulás abban, van itt amit írsz.
Egyébként meg itt egy példa. Igaz, hogy sz általad diszkvalifikált (hogy miért azt nem tudni) 555-el, de az csak egy komparátorként működik. Vagy is helyettesíthető szinte bármivel, ami komparátor feladatot tud ellátni. De az elv egyszerű. Mivel a komparátor negátol (fázist fordít), amíg a kondi fel nem töltődik, magas a kimeneti szint. Aztán amíg táp van úgy is marad. A dióda azért szüksége, hogy a táp megszűnésekor hamarabb süljön ki a kondi.
Sziasztok!
Az lenne a kérdésem, hogy koax kábel esetén normális-e, hogy az árnyékolás és a középen futó vezeték zárt kör képez, tehát a multiméter szakadásjelzője sípol, ha a jel vezetéket és az árnyékolást mérem. A képeken szereplő kábelról lenne szó. Köszönöm! A hozzászólás módosítva: Ápr 14, 2016
Természetesen nem normális, zárlatos. Feltéve, hogy a másik vége is a "levegőben lóg"..
A hozzászólás módosítva: Ápr 14, 2016
Ha csak a koax kábelt mérnéd, akkor valóban csak akkor sípolhat, ha zárlatos. De ha a másik vége be van forrasztva egy "fekete dobozba", akkor már akármi is lehet. Ki tudja mi van abban a fekete dobozban.
A másik vége a képen látható módon be van forrasztva, ami egy RC rádió 2.4ghz-es adója .
A hozzászólás módosítva: Ápr 14, 2016
Lehet ott egy tápvonalas illesztő trafó, ami egyenáramúlag 0m ohm, viszont 2,4 GHz -en 50 ohm. Azt viszont ohmmérővel, nem tudod kimérni. Ahhoz impedancia mérőhíd kellene.
Rendben, nagyon köszönöm!
Én nem szeretem a a kis mindenest. Ami sokmindenre jó, az semmire sem jó igazán. Természetesen meg lehet vele oldani a problémát, de könnyű megtévedni. Ha a komparálási szintek nincsenek jól beállítva, vidáman astabil lesz.
A TTL -nél ilyen probléma nincs, ott az RC taggal beállítjuk az impulzus szélességet, és kész. (74HC221, 74HCT123) Egy dologra kell csak figyelni, a késleltetési idő rövidebb legyen, mint a periódus idő.
Sziasztok! Egy Panasonic DMC-LX1 gépem van és kikapcsolt állapotban is bekapcsol. Van esetleg valami megoldás vagy kuka vagy mindig ki az aksi. Köszi a választ. János.
Légy szíves linkelj nekem olyan monostabil áramkört, amin ha rajt marad a vezérlőjel nem billen vissza újra és újra.
Igen köszönöm. Ez egy jó kapcsolás. Olyan cucc kellene ami ugyan ezt csinálja, de nem 555-tel működik.
Ha neked ez a fixideád, akkor legyen egy tranyós Schmitt triggeres..
![]() De rajzolhatunk műveleti erősítővel, CMOS-al, TTL-el, UJT-vel, tirisztorral is ha bonyolítani szereted az életet. De hogy valami mivel épüljön fel, azt leginkább a célszerűség dönti el, nem az idea. A hozzászólás módosítva: Ápr 14, 2016
Annyi a titka, hogy 555-tel meg tudom oldani, tranyóval viszont nem. Érdekelne ugyan ez a megoldás tirisztorral is ha már szóba hoztad.
Nekem még nem volt gondom az 555-el, hogy nem azt tette volna amit tud. A komparálási szint is belsőleg van osztóval beállítva, azt ritkán módosítja az ember. Vannak hibái, amit másként oldottam volna meg, de mivel két "OPA" van benne és egy kimenetén terhelhető RS tároló, így azért még is sok mindenre használható..
Ennél a kapcsolásnál mi gátolja, hogy ha a kondi visszatöltődött akkor nem indul újra a folyamat?
Milyen az a vezérlőjel, amit használsz? Általában a vezérlő jel felfutó (vagy válszthatóan a lefutó) élét használjuk vezérlésre. Ha egy ilyen felfutóélre érzékeny, pl.: 74HC221 (tanulmányozd az adatlapját) a felfutó él után az RC taggal beállított időzítés után visszabillen, és ezután csak a következő felfutó élre fog újra billenni. Természetesen ha egymás után jönnek a felfutó (vagy lefutó) élek, a minostabil is billegni fog, azonban (ha a beállított időzítés rövidebb, mit a felfutó élek követési ideje), csak az időzítés után fog visszabillenni.
Ha a felfutó él után a vezérlőjel szintje nem változik, azaz nem jön újabb felfutó él, akkor a monostabil sem fog billenni. Sőt, a bemenőjel egyenszintje is változhat, csak ne érje el a tápfeszültség felét. Csak határozott, gyors, 0 -ról tápig történő változásra fog reagálni. De lehet tranzisztorral is: Bővebben: Link A hozzászólás módosítva: Ápr 14, 2016
A monostabilt kb a saját tápfeszével vezérelném vagy annak valami osztott formájával, de semmi kép nem fel vagy lefutó vezérlőjellel. Sima egyenáram vezérelné.
Az egyenáram bekapcsolásánál is van felfutó él, bekapcsolási tranziens. Ezt komparálni, differenciálni kell, hogy vezérlésre használhasd. (555 -nél is) De egy ilyen TTL -nél ha nem jön újabb felfutó él, nem fog billenni.
Tranzisztoros áramkörnél ha a bemenetre kondenzátoron keresztül vezeted a tápfeszültséget és a kondi feltöltődött, a további egyenszint hatástalan. A linken látható első kép. A hozzászólás módosítva: Ápr 14, 2016
Teszek fel egy képet, monostabil kapcsoláshoz. Tehát ha ennek a bemenetére kondival ráteszem a saját tápját akkor csak egyszer fogja felvenni az instabil állapotot egészen addig míg a kapcsolásban lévő kondi ki nem sül??
A hozzászólás módosítva: Ápr 14, 2016
Szimuláld le: kattints a kapcsolóra.
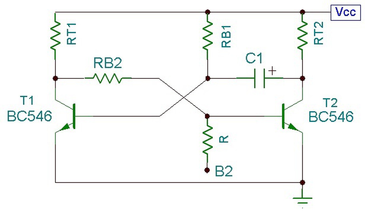
Én inkább egy ilyennel kísérleteznék.
"a kondi visszatöltődött" Nem érthető a kérdés. Mitől töltődik újra? Megjelenik a táp, a kondi feltöltődik és úgy is marad kikapcsolásik. Akkor kisül és ismételt bekapcsoláskor újra töltődni fog.
Sziasztok!
Ipari tápegységgel fogok használni egy autós erősítőt otthon(a tápegység 350W-os, az erősítő 100-150W-os). Ugye mind az erősítőn, mind a tápegységen sorkapcsok vannak. Az lenne a kérdésem, hogy milyen kábellel szokták az erősítőt összekötni a tápegységgel, ami biztonságos, és ezt milyen néven találom meg pl. az OBI-ban? A jártasak számára ez nyilván egyszerű kérdés, de én tényleg szeretnék biztonságos megoldást. A végére szeretnék majd ilyen sarukat forrasztani. Saru Esetleg egy ilyen kábel? Tápkábel Mennyire lehet biztonságos egy olyan kábel, aminek a végére én forrasztom a sarukat, majd szigszalaggal és zsugorcsővel szigetelem? Nyilván tőlem függ, de úgy ér Előre is köszi a válaszokat. Üdv.
Szia!
Mekkora távolság lesz a tápegység és az erősítő között, de úgy is kérdezhetném, hogy milyen hosszú vezetékre lesz szükséged?
Akkor legalább 2,5 mm2-es vezetéket vételezz, de ha 4-es, az még jobb. A legkevesebb feszültségesésre törekedj!
|
Bejelentkezés
Hirdetés |
















