Fórum témák

» Több friss téma
Fórum » NYÁK terv ellenőrzése
 
Témaindító: Paso, idő: Okt 4, 2005
Lapozás: OK   156 / 203
(#) devergo74 hozzászólása Márc 28, 2016 /
 
Köszönöm mindkettőtöknek a segítséget. Az első próbálkozásom nyáktervezés terén. Most megpróbálom kisebbre venni a panelt, megfordítom a ledeket, javítom a forrszemeket. Hát eléggé gyengére sikerült az első próbálkozásom, pedig csak egy egyszerű kapcsolás.
(#) nandika76 hozzászólása Ápr 14, 2016 /
 
Sziasztok elkezdtem megtervezni a relés ,osztós bemenetválasztómat.Szeretnék minél többet vezetékelés nélkül megoldani amennyire lehet.Eddig itt tartok.Remélem jó még csak az erősítők és a táp van meg.Ha valaki hibát lát kérem szóljon.KÖSZI!
A hozzászólás módosítva: Ápr 14, 2016
(#) kokozo válasza nandika76 hozzászólására (») Ápr 14, 2016 /
 
Szia!
Ha minden ic-t elforgatnál 90 fokkal akkor az összes táp mehetne az ic alatt és akkor nem kellene egy vezeték se.
(#) nandika76 válasza kokozo hozzászólására (») Ápr 14, 2016 /
 
Ez az egész egy A4-es nyáklapon van, és lesz még egy sor felette is mert 10 db kimenetet szeretnék.Most ép rca csatlakozót keresek csak ami hestorban van nincs róla méretezés.Nem tudsz valami linket?
(#) reloop válasza nandika76 hozzászólására (») Ápr 14, 2016 /
 
Szia! Minden műveleti erősítőhöz külön ágon kell vinned a testet, a tápnál jelölt GND ponttól! Az erősítő egységek ± tápcsatlakozási pontjait 10ohm-on keresztül kösd a stabilizátorra, hogy a kölcsönhatásuk ne okozzon gerjedést.
Ha már biztosítékot használsz, tedd az egyenirányító elé, hagy védje a trafót egy esetleges diódazárlattól is.
(#) nandika76 válasza reloop hozzászólására (») Ápr 14, 2016 /
 
A földet így gondolod?
(#) nandika76 válasza nandika76 hozzászólására (») Ápr 14, 2016 /
 
A biztosíték világos ,a 10ohmos ellenállásokat sorba kell az ágakba rakni,tehát átfolyik rajta az egész áram ugye?Akkor kell egy 5wattos kb?
(#) reloop válasza nandika76 hozzászólására (») Ápr 14, 2016 /
 
Már úgy értve, hogy ez a helytelen megoldás amit berajzoltál. A GND jelű ponttól öt, illetve majd tíz vezetősáv kell induljon.
(#) nandika76 válasza reloop hozzászólására (») Ápr 14, 2016 /
 
ÚÚÚÚÚ igaz csillagpont!!!!!!
Kössz!
A hozzászólás módosítva: Ápr 14, 2016
(#) reloop válasza nandika76 hozzászólására (») Ápr 14, 2016 /
 
Ahány IC, annyiszor 2db 10ohm-os ellenállás. Mindössze 10mA a várható terhelésük.
(#) nandika76 válasza reloop hozzászólására (») Ápr 14, 2016 /
 
Akkor az osztók elé a tápágba.
Köszi már világos.
(#) nandika76 válasza nandika76 hozzászólására (») Ápr 16, 2016 /
 
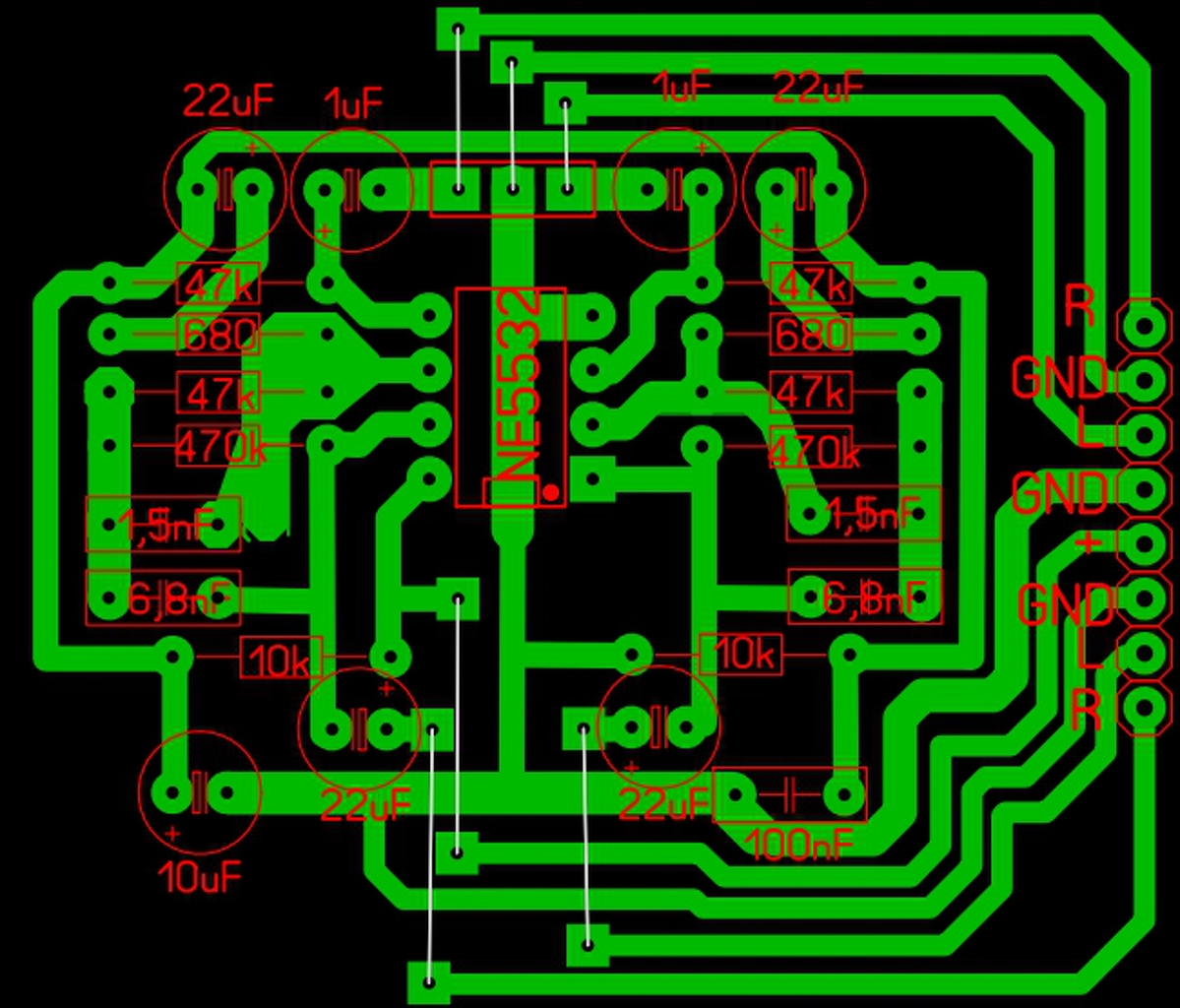
Szia mester eddig itt tartok.Átgondoltam sínes modul rendszerű lesz.Mit szólsz hozzá?
Itt vannak az öcsipanelek tervei.
A hozzászólás módosítva: Ápr 16, 2016
(#) niedziela válasza nandika76 hozzászólására (») Ápr 16, 2016 /
 
Második képen jobbra lent azt a GND-t meg kellene szüntetni, az R-t egyel jobbra vinni és a kondiról lehozni az R mellé a GND-t.
Annak a dupla szarvú GND-nek nem sok értelme jelenleg
(#) nandika76 válasza niedziela hozzászólására (») Ápr 16, 2016 /
 
Így gondolod?
(#) niedziela válasza nandika76 hozzászólására (») Ápr 16, 2016 /
 
Igen.
(#) nandika76 válasza reloop hozzászólására (») Ápr 16, 2016 /
 
Te mit gondolsz a tervemről?
(#) nandika76 válasza niedziela hozzászólására (») Ápr 16, 2016 /
 
Köszi.
(#) reloop válasza nandika76 hozzászólására (») Ápr 16, 2016 /
 
Szia! A jel-GND nagyon jó ötlet, de az öcsipanelen ne kösd össze a táp-GND-vel. A szimmetrikus táp test csillagpontból vigyél testet a bementi csatlakozókhoz és onnan hozd vissza a jel-GND-t. Így a jel és a jel-GND ugyan azt azt esetleges zavart szedi össze és kioltódik a műveleti erősítőn. Nagyon kiszajú panelt tudsz ezáltal létrehozni.
(#) alberton hozzászólása Ápr 17, 2016 /
 
Úgy látom profik vagytok a NYÁK tervezésben. Kínlódok az Eagle programmal, nagyon tetszik, de nehezen boldogulok vele. Tudtok segíteni leírással, kezelési, használati útmutatóval? 64 bites 7.5 verzióval próbálkozom, de talán korábbi verzióhoz való leírás is segítség lenne.
Sajnos az angol nem erősségem, jó lenne magyar nyelvű.
Előre is köszönöm.
(#) nandika76 válasza reloop hozzászólására (») Ápr 17, 2016 /
 
Szia ilyesmire gondolsz?
(#) nandika76 válasza nandika76 hozzászólására (») Ápr 17, 2016 /
 
Ez lenne az anya panel kezdeti terve
(#) Jhanee válasza alberton hozzászólására (») Ápr 17, 2016 /
 
Alberton:
Eagle leírás
(#) reloop válasza nandika76 hozzászólására (») Ápr 17, 2016 /
 
A BE és +táp melletti GND-közül csak az egyiket kösd majd be!
A kimenetekhez 100Ω-os ellenállást javaslok.
A kimenetekhez feltétlen a táp csillagponttól vigyél külön ágon testet!
Tudom nem könnyű a csillagpontos kialakításra ráhangolódni
(#) nandika76 válasza reloop hozzászólására (») Ápr 17, 2016 /
 
Szia akkor a BE oldalon nem kell a GND-t bekötni elég a KI ágon lévő,(az öcsin úgyis kőrbe megy,)és a KI Gndjét meg a táp közepére viszem?A kimenetek ellenállásai meg 100 ohmosak legyenek.
(#) reloop válasza nandika76 hozzászólására (») Ápr 17, 2016 /
 
Pontos
(#) nandika76 válasza reloop hozzászólására (») Ápr 17, 2016 /
 
JESSSZ köszönöm!!!!
(#) nandika76 válasza nandika76 hozzászólására (») Ápr 18, 2016 /
 
Szia az lm1036 os iícés előfok megtud hajtani 10 NE5532 és öcsipanelt?
Köszi.
Vagy kell buffer fokozat közéjük?
(#) reloop válasza nandika76 hozzászólására (») Ápr 18, 2016 /
 
Szia! Ez a kérdés bővebb kifejtést igényel, de semmi esetre sem ebben a topicban.
Itt mindent megtalálsz az LM1036-ról. Ha az illesztés továbbra sem tisztul a számodra akkor azt a témájában tárgyaljuk ki!
(#) Jhanee hozzászólása Ápr 19, 2016 /
 
Sziasztok.

Valaki át tudná nézni a tervemet, hogy megfelelő-e?
Azt nagyon megköszönném..

Üdv.
Jani
(#) kokozo válasza Jhanee hozzászólására (») Ápr 19, 2016 /
 
Szia!
Mit szeretnél vezérelni ezzel az áramkörrel?
Mert szerintem az összes táp vezeték nagyon vékony, ha 230-at akarsz kapcsolni vele akkor meg egyenesen életveszélyes .
Következő: »»   156 / 203
Bejelentkezés

Belépés

Hirdetés
XDT.hu
Az oldalon sütiket használunk a helyes működéshez. Bővebb információt az adatvédelmi szabályzatban olvashatsz. Megértettem