Fórum témák
» Több friss téma |
Fórum » Csöves erősítő készítése
Ne feledd betartani a fórum viselkedési szabályait, és a topik megmaradásának feltételeit. [link]
A téma átmenetileg fagyasztva lett, hozzászólni nem tudsz!
Szia!Komoly erősítő!Megérdemli a törődést!Milyen hangszerhez használod?Milyen hangláda van hozzá?
Szia!
Szóló gitárral akarom használni. Van egy saját építésű előfokom hozzá. Csöves 3 in 1. Fender Bassman, Soldano Hotrod, Marshall JMP Plexi. 6N2P-EV csövekkel. Már csak egy fogantyú hiányzik róla, és a feliratozás. A felirat kész, csak most fogyott ki a festék a nyomtatóból. A hangláda egy Ashdown FA412A.
Én lehet, hogy kipróbálnám konzerv-zene hallgatásra is.
Nagyon szép munka.
Köszönöm!
Megmutatom milyen erősítőt építettem 2 évvel ezelőtt. Na ebben tudtam meg mi az a földhurok. Úgy érzem fejlődök.
Ja, hogy gitárhoz lesz. Akkor nem olyan kicsi az a kimenő. Basszgitárhoz, hifihez lenne kicsi. Mekkora az áttétele?
Fogalmam sincs!
![]() Nem számolgattam, csak ugyanazokkal a menetszámokkal, és huzal átmérővel újra tekertem. A legelső tekercs: -0,95 mm 2*40 menet (ez az eggyik 4 Ohmos kimenet) -0,25 mm 2*960 menet primer(8*120 + 8*120) -0,95 mm2*40 menet (a másik 4 Ohmos kimenet) -0,95 mm 33 menet (8 Ohmos kimenet. Az eredeti huzalt tekertem vissza) Nem tudom hogyan kell az áttételt kiszámolni egy PP kimenőnél. Bár az enyém PPP.
Sziasztok!
Sok év után végre sikerült eljutnom a Tolna megyei Kisszékelyre, a Triódás Találkozóra. Immáron több, mint tíz éve rendezik meg a szervezők. Nagyon remek hangulatban zajlik mindig, jól összeszokott csapat találkozik, időnként újabb tagokkal bővülve. Idén többek között én voltam az egyik. Kizárólag triódás végfokok "versenyeztek", egy adott rendszerbe kötve fél óra összeválogatott zenei anyaggal: komolyzene, opera, könnyűzene volt a repertoáron. A teljesség igénye nélkül néhány képet megosztanék veletek, remélem nem bánjátok majd. Köszönöm, hogy megnézitek. Bővebben: Link
Hali. Építgetem a cikkek között található csöves gitárerősítőt, de nem akar megszólalni. Pacsirta háló és kimenőtrafóm van. Hiába van minden jól kötve, nem szól, még a leghalkabb búgás sem jön át a hangszóróra. A kimenő primerén ott a 300V feszültség.
A kimenő szekundere egy sima multival kimérve 1 Ohm ellenállást mutat. Egy Velence de luxe rádió kimenőjét is megmértem és az is 1 Ohm körül van. Kicseréltem a végcsövet egy másikra, de azzal sincs semmi zaj. Ez az első csöves holmim, merre keressem a bajt? A pacsirtát hibásan vettem, konkrétan a sasszi kiesett a kávából, elég roggyant állapotban volt. Lehet h hibás a kimenője? Hogyan tudnám kimérni? Előre is köszi
Tegyél fel képeket meg kapcsolási rajzot. A kimenőt meg le tudod ellenőrizni úgy hogy áttételt mérsz.
Ebből esetleg számolhatsz illesztést is. EL84 és ECL86 -nál 5k körüli az illesztés. Segítség hozzá:Bővebben: Link
Mérd meg a feszültségeket a csövek lábain és rajzold be a kapcsolási rajzra és tedd ide fel, akkor lehet, hogy többet tudunk segíteni.
A kimenő primerjén hány ohmot mérsz?
Megszólalt, a csillagpontos földelést elfelejtettem összekötni a földponttal.
Borzalmas hangja van, de innen már tudok kísérletezni
Ne haragudj de ez kiserletnek is rossz.
Próbáld meg a foglalatokat a panelra ültetni, minél rövidebb vezetékeket használj. Így nagyon sok zavart összeszed.
Ez csak próba, próbapanelen. Arra jó, hogy kikísérletezzem azt a hangot, ami nekem tetszik gitáron. ha tetszik, akkor készül hozzá a sasszi és a rendes terv.
Amúgy meglepően kevés lett a zaj, miután rájöttem, hogy mit mitől kell távol helyezni Halkan is lehet játszani rajta.
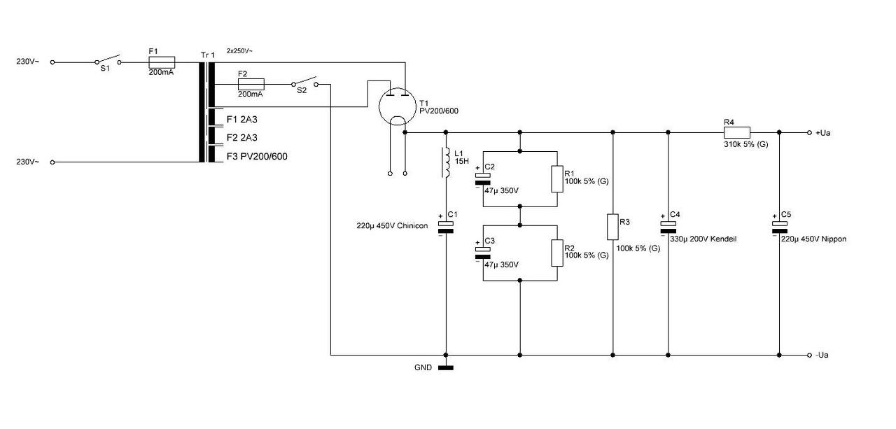
Sziasztok! Már régebben készen szerezem egy 2A3/12AT7 SE erősítőt. Most volt egy kis időm vele foglalkozni, elkezdtem átalakítani kicsit. Elsők között kapott hangerőszabályozást is egy 100k-s ALPS poti formájában. Ezzel jött viszont egy kis baj, nevezetesen, hogy a poti kb. 2/3-os állásában gerjed. Felette és alatta nem, de egy pár fokos intervallumban igen. Szkóppal megnézve kb. 100-105 Hz-es a gerjedés alapfrekvenciája. Ha a bemeneti RCA csatlakozó földjét megfogom a gerjedés szépen lecseng. Erre azt gondoltam, hogy próbaképpen akkor egy megfelelő értékű ellenállással lehúzom a referenciaföldet a valódi földre, de 1-10k körüli ellenállással még jól működik, 47k-nál már alig csillapít viszont, érzésem szerint ez így nem a legjobb megoldás. Mellékeltem az erősítő és a táp kapcsolási rajzát. Előre is köszi.
Szia, nem megfelelo szereles, huzalozas okozza.
Szia! Köszönöm. Sajnos ettől tartottam. Egy merő gányolás a huzalozása, (lásd a képen) és ezek szerint nem úszom meg a teljes rendberakását. 8-( Egy bácsinál akadtam rá, nagyon baráti áron, egy teljesen csöves sztereo FM tunerrel egyetemben és nem tudtam otthagyni.
Nem tudom kinek a munkája lehet. A hozzászólás módosítva: Ápr 21, 2016
Biztos, hogy 100 Hz-es gerjedés? Nem inkább brumm/földhurok?
Hangero poti nem igazan vedett szort zavaroktol, mivel muanyag hazas. Probald meg arnyekolni, vekony onozott lemezzel, vagy mashova elhelyezni.
A földhurkot valószínűsíti, hogy alsó-felső állásban nem gerjed. A poti most lett beépítve, árnyékolás előtt inkább az új huzalozást kellene vizsgálni..Egyszerűbb. Ha nem jön be, még mindig árnyékolhat.
Szerintem nem, foldhurok eseten levett hangero mellett is zugna.
Poti kozepso allasaban legnagyobb a bemeneti impedancia, ha a bemenetere forras is csatlakoztatva van. Ezert erzekenyebb ezen a ponton a szort zavarokra.
Igazad lehet, de csak ha a bemeneten van forrás, mint írtad. Itt kellene kezdeni, tisztázni, nyitott bemenettel.
A hozzászólás módosítva: Ápr 21, 2016
Nyitott és zárt bemenettel is ugyanúgy gerjed. Lényegében nyitott és zárt bemenettel is úgyanúgy viselkedik.
A földhurok elvileg nem kéne, hogy legyen benne, már vagy 50-szer végignéztem, de persze nem vagyok tévedhetetlen és hát elég káoszos a belseje. Holnap végigmegyek benne újra alaposan. Csak a 2/3 állásban jön elő, ahogy közelítek felé, úgy kezd felerősödni, majd pár fokot tovább tekerve elhalkul és eltűnik. Most átmeneti megoldásként lehúztam a GND-t a valódi földre egy 820ohmos ellenállással. Ez nem a legjobb megoldás, de így most legalább lehet hallgatni. Kipróbálom CHZ javaslatát a poti árnyékolásával és végigmegyek a földhurok ügyön is alaposan. Ha ezek sem segítenek, akkor marad a teljes újraépítés, mert eléggé összevissza a belseje. Mondjuk már gondolkodtam rajta korábban is, de az az érzésem, hogy nem lesz elkerülhető végül, mert a szememet is bántja a belseje. (Ha meg nem látom, akkor az, hogy tudom hogy néz ki belül! Köszi a tippeket, majd beszámolok, mire jutottam.
Nyitott bemenetnel max. allas kozeleben kellene jelentkezni legnagyobb zavarnak.
Amennyiben igy van, szort zajrol beszelhetunk, amire arnyekolas a megoldas.
Nagyon szép külsejű erősítő. Megérné szépen áthuzalozni. Érdekes, hogy mennyire összecsapták a belbecset ilyen szép külcsín mellett...
![]() A táp kapcsolási rajza így biztosan nem helyes: a fojtótekercs és az R4 hibásan vannak bekötve. Az ECC81 bekötése is furi. A hozzászólás módosítva: Ápr 22, 2016
Köszi. Nekem is megteszett. Azért is vettem meg végül. A kapcsolási rajz egy gyors visszafejtés eredménye, de nem mindent lehet benne látni pontosan, úghogy könnyen lehet, hogy nem minden van úgy, ahogy a rajzon. A táp esetében nekem is feltűnt, hogy a nagy fojtó (L1) miért van így párhuzamosan kötve. Én sorba tettem volna. Az R4-el mi a baj?
Az ECC81 kötése számomra sem értelmezhető az első csőfél anódjától kezdve. Az első csőfél katód és rács még rendben, de onnantól én sem értem.
Ez kb. így is van. Logaritmikus a poti, ezért a 2/3-os állás már erősen a max. állás közeli érték lehet. Mindenképpen le fogom árnyékolni, ahogy tanácsoltad.
R4 310KOhm a rajz szerint. Ez a táppal sorba van kötve? Az kizárt dolog, akkor nem is működne. Inkább párhuzamosan lehet, kisütő ellenállásként a tápkondin.
Megírod (akár privátban), hogy mennyit adtál érte? A hozzászólás módosítva: Ápr 22, 2016
Igen, igazad van. Mindenképp visszafejtem rendesen és áthuzalozom, vagy - most biztos megköveznek páran
- lehet, h. NYÁK-osítom. Egyáltalán nem titok; 40e Ft-ot adtam érte. A 2db 2A3-at se tudtam volna ennyiért megvenni. A vételkor még nem tudtam, de a csövek 100%-osak, szerintem nagyon keveset mentek. Igazából azt sem tudtam, hogy 2A3-asok. Anyira nem ismerte a csöveket, hogy a sorszámukat adta meg típusként, így zsákbamacskáért mentem. Az alkatrészei szemmel láthatóan válogatottak. Azt hiszem talán szerencsém volt. A kimenők szerintem egy kicsit kissebbek a kelleténél, 9cm2-esek. Egy bácsié volt, aki ugyan hifista, de szinte csak félvezetősei voltak. Mondjuk az igen szép számmal. Az egész lakásban mindenhol azok voltak. Még nekem is sok volt. Ez volt az egyetlen csöves erősítője, de nem is igazán használta. Állítása szerint ő is szerezte valahonnan. Volt még egy Trio AFX-3 teljesen csöves FM tunere is, végül azt is megvettem. A hozzászólás módosítva: Ápr 23, 2016
|
Bejelentkezés
Hirdetés |

















- lehet, h. NYÁK-osítom. Egyáltalán nem titok; 40e Ft-ot adtam érte. A 2db 2A3-at se tudtam volna ennyiért megvenni. A vételkor még nem tudtam, de a csövek 100%-osak, szerintem nagyon keveset mentek. Igazából azt sem tudtam, hogy 2A3-asok. Anyira nem ismerte a csöveket, hogy a sorszámukat adta meg típusként, így zsákbamacskáért mentem. Az alkatrészei szemmel láthatóan válogatottak. Azt hiszem talán szerencsém volt. A kimenők szerintem egy kicsit kissebbek a kelleténél, 9cm2-esek. Egy bácsié volt, aki ugyan hifista, de szinte csak félvezetősei voltak. Mondjuk az igen szép számmal. Az egész lakásban mindenhol azok voltak. Még nekem is sok volt. 