Fórum témák
» Több friss téma |
Integrált áramköröket általában nehéz helyettesíteni, legjobb esetben ugyanaz az áramkör más gyártótól. Egy meghatározott célra készülteket meg különösen. Az ilyen IC -ket, mivel nem túl gyakoriak, ritkán tartanak készleten, tehát ez a "bemegyek boltba" módszer nemigen járható. Marad az interneten való rendelés. Ha szükséges, nem árt némileg kutakodni (nem nagy fáradság) hogy melyik honnan a legolcsóbb, leghamarabb. Elég sok vebáruház van, nem biztos, hogy az eb -re kell szaladni.
Például A hozzászólás módosítva: Okt 5, 2015
Sziasztok! TCDT1020G optót mivel lehetne helyettesíteni. 4N25, 4N26, 4N36, 4N35, CNY-F1,TLP634, CNX83A, PS2652 optók közzül tudok most válogatni.
Összesen hány szabályt is szegtél meg?
![]() III. Használjuk a keresést, mielőtt kérdést teszünk fel. Oka: Már korábban, másnak is felmerülhetett ez a kérdése, így lehet, hogy gyorsabban kapunk választ a kérdésünkre. Továbbá feleslegesen nem növeljük a megválaszolandó kérdések számát. Ha a felhasználó nem használta a keresést, és kérdése már több témában is megtalálható, a moderátornak joga van a felhasználót figyelmeztetni és a témát törölni. VII. Nézzünk szét. Mielőtt kérdést teszünk fel a fórumban, használjuk egyrészt annak keresőjét, másrészt pedig az internetet. Google, Yahoo search, MSN search bármit... Nagy valószínűséggel találunk választ. XIV. Mindent a megfelelő helyre! A fórumban a hozzászólások és a témák kategorizálva vannak, így mielőtt írunk valahova, ellenőrizzük le, hogy a megfelelő helyen tesszük-e ezt. XVIII. Csak egy helyen kérdezz! A fórumon egy kérdést egyszerre csak egy helyre tegyünk fel. Amennyiben több helyre is beírjuk ugyan azt a hozzászólást, a moderátorok kérdés nélkül törölhetik hozzászólásainkat és ki is tilthatnak türelmetlenség és tiszteletlenség miatt.
Sziasztok!
NJM2120D IC-t mivel tudnám helyettesíteni? Sajnos már nagyon nehezen vagy egyáltalán nem lehet beszerezni. eBay-on van 1$ alatt. De kétlem, hogy eredeti alkatrész lenne.
Üdvözlet! Egy 74197-es ic-t szeretnék helyettesíteni. Az alábbi ábra szerinti a bekötése.
Köszönöm!
Helyettesíthető pl 74197 -tel a Microvill -től vagy a HR Elektronikától.
Mivel Ti-nél is "obsolete" jelzéssel fut azért kérdeztem rá.
Úgy látszik akkor még vannak elfekvő készletek, vagy nem frissítik. Köszi!
A normál TTL áramköröket már kb. 20-25 éve nem gyártják. Néhány gyártónak (pl. Motorola) volt 74LS197 verziója. Talán 74HC197 is kapható valahol.
A hozzászólás módosítva: Dec 24, 2015
Pelsocomp-nál, Kontel-nél is lehet még kapni.
Üdvözlet!
Segítséget szeretnék kérni egy ua7805 nevű stabilizátor ic helyettesítéséhez.
Bárbilyen gyártó 7805 típusa megfelel helyette, ha TO220 a tokozása.
A hozzászólás módosítva: Jan 29, 2016
Szóval akkor ez is?
Igen.
Nagyon szépen köszönöm a segítséget.
Üdv!
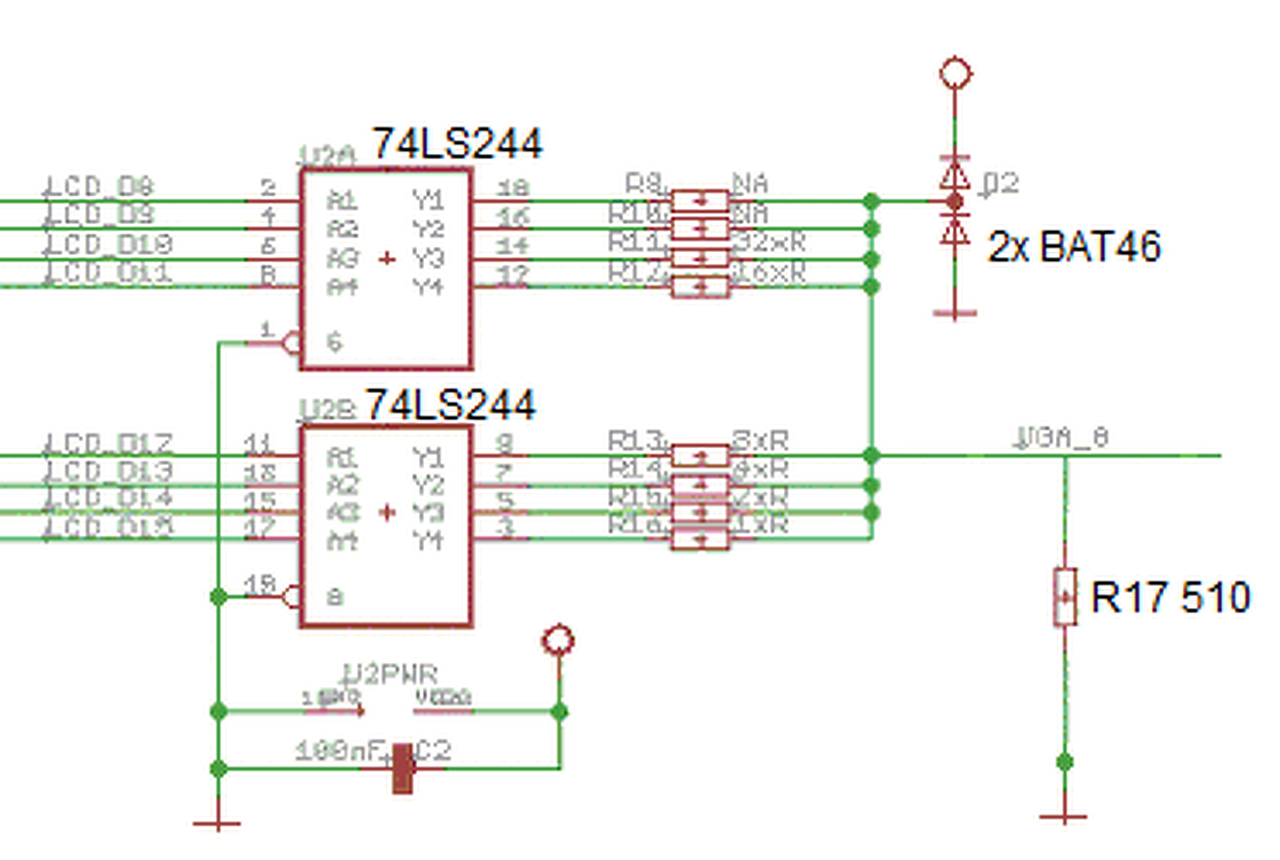
Olyan kérdésem lenne, hogy egy kapcsolási rajzban 74LVC244 típusú IC szerepel, melyet 3,3V-ról táplálnak. Ilyet viszont Magyarországon nem igazán kapni, viszont kaptam helyette 74LS244-et. Ezzel a típusú IC-vel helyettesíthető a fentebbi IC úgy, hogy mivel az LS-et 4,5-5,5V között kell táplálni így azt 5V-al táplálom? (ha jól néztem még a lábkiosztás is megegyezik) Abból a szempontból is kérdés ez a dolog, hogy LCD kimenetet szeretnék vele VGA kimenetre alakítani. Mellékletben feltöltöttem a kapcsolás ezen részét. Előre is köszönöm! 74LVC244 datasheet 74LS244 datasheet
Sikerült találnom még egy ilyen converter-t, ez is nagyon hasonló, ezt is mellékelem. Amennyiben helyettesíthető az 5V-os táplálás miatt jól sejtem, hogy az eredeti 549 ohm, 1050 ohm, 2180 ohm, 4370 ohm, 8660 ohm, 17800 ohm ellenállások helyett a(R,2R,4R,8R,16R,32R arányokat megtartva) 915 ohm, ... , 29280 ohm ellenállásokat kellene használnom, hogy működjön?
Hello! Ez egy 1-2-4-es DA átalakító. Az ellenállások értékeitől (változatlan arányok mellett), a kimenti feszültség nem fog csökkenni. A DA kimenetét kell terhelni egy ellenállással ha szeretnéd visszaállítani a 3,3V-ot. Pld. 510ohm a kiment és a GND között.
Először is köszönöm a választ! Akkor ha jól gondolom, akkor ide kell tennem egy ekkora ellenállást (mellékelek egy véletlen szín összeállításához szükséges kapcsolási rajzot, melyen az általam beszerzett eredetihez hasonló alkatrészek vannak beírva). Ezen kívül, az NA jelzésű ellenállások értékének mennyinek kell lennie? Szükségesek vagy teljesen fölöslegesek?
Igen, jól gondolod. Ugyan úgy tovább kell menni, 64xR és 128xR. De feltevésem szerint az NA a nincs alkalmazva angol rövidítése. Vagy is 6 bit a DA felbontása, nem 8 bit.
Rendben, köszönöm szépen a segítséget!
Sziasztok!
Az MC145027 IC -t esetleg lehetne helyettesíteni valamivel?
Sziasztok!
A 4543-at lehet helyettesíteni valamivel? 2 üzletben sem kapható, sürgősen szükség lenne valami megoldásra.
Másik enkóder dekóder párral. Pl. Ht614 és társa
Talán MM74C926M-el, van 3 db.. Nem tudom mennyire sürgős; elküldöm, ha kell.
Közben kaptam már privátban ötletet, 4511-el megoldható, ezt holnap be tudom szerezni.
Üdvözletem mindenkinek!
Segítséget kérek, hogy a következő IC-ket mivel helyettesíthetem, iulletve hol tudnám beszerezni: SN 72723 N, SN 29730 N és SFF 5009 E Nagyon-nagyon megköszönném.
Hello! Az SN72723 egy mezei uA723 vagy LM723-as stabilizátor. A többiről nem sokat tudok. A 29730 valami oszcillátor az SFF meg valami szintézer, ha igaz.
Leginkább analóg orgonához használt IC mindkettő.
Külföldről, aranyáron lehet beszerezni javitáshoz amennyire tudom. Van saját topic-ja is (analog orgona javitása, vagy valami hasonló). 29730-at azt biztosan árulnak a neten, a multkor találkoztam vele.
Sziasztok stk4131ii menyire helyettesithető az stk4132ii vel ? űdv lali
|
Bejelentkezés
Hirdetés |














