Fórum témák
» Több friss téma |
Fórum » NYÁK terv ellenőrzése
Szia az adatlapok szerint szerintem éppen elég lesz ez a felállás bár én annyira nem értek az értékekhez.Most itt tartok az anyapanellel.Az öcsibe még beraktam egy-egy trimert a kimenetre nem tudom ,hogy lesz e rá szükség de meg lesz a helye ha kell.
A hozzászólás módosítva: Ápr 19, 2016
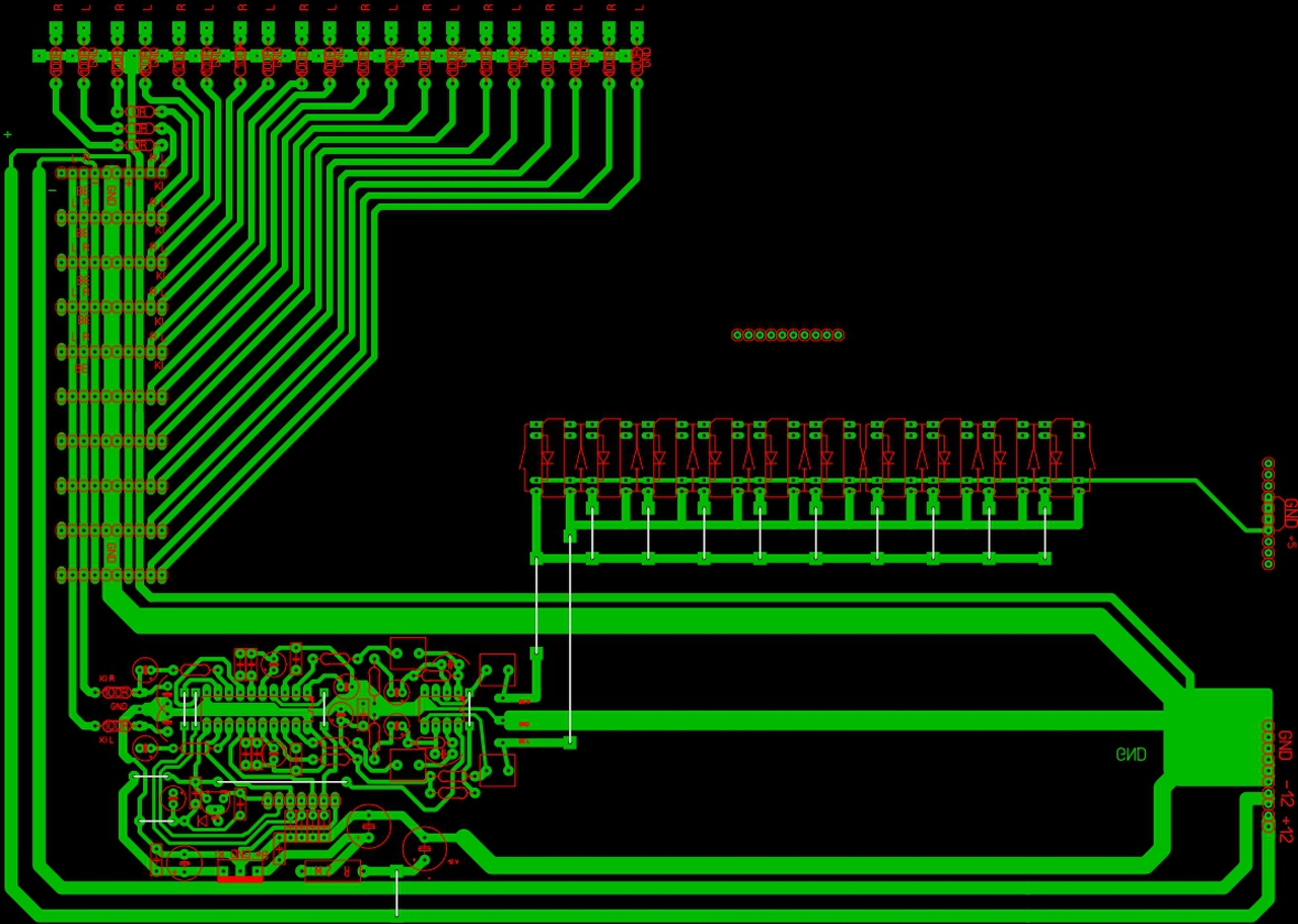
12V-ról megy.
Ez egy automata öntözőberendezés.
Én a relékre gondoltam, hogy azok mit kapcsolnak?
Üdv!
Én csak egy szemszöből értékelem. Egyszer egy cégnek elválaltam több százas tételből hibásnak mutatkozó, beültetett nyákok javítását. Összesen 3 féle sávból a legvékonyabb hasonló, mint a mutatott nyákon. Egy TV doboznyi nyákot kellett javítani a szükségtelenül vékony nyomtatások miatti alámaródások és a nem teljesen megfelelő kivitel miatt. Eleinte próbáltam kinyomozni, hogy a forrasztásgátló nyomat alatt hol a szakadás, később már csak áthidaltam egy vékony vezetékkel forrponttól forrpontig. "Gyönyörű" volt, mondhatom. Mindezen hibák egyik oka a teljesen feleslegesen vékony vezetékezés. Számomra az ilyen azelőtt és óta is érthetetlen. (Meg a derékszögű huzalozás is... ) A hozzászólás módosítva: Ápr 19, 2016
Bizonyos alkatrészlábakon csak akkor lehet via, ha furatgalvános lesz a nyák (a relét pl nem tudod mindét oldalról forrasztani).
Én azt szeretném kérdezni, hogy ha a SP6 az írja nekem, hogy 40A-re 15mm széles nyáklemez elég, akkor az mekkora melegedéssel járhat. Érdemes-e gondolkodni a megerősítésen. Van pl. 2,5x2,5 szögletes rézdrótom vagy vágjak egy rézlemez csíkot és azt ráforrasztani. Szóval itt indokolatlanul vékonyak-e a vezetősávok .
Szóval itt indokolatlanul vékonyak-e a vezetősávok .
A vékonyak igen - szerintem. ![]() A vastagra meg lehet rézhuzalt végig forrasztani, mint egyes kapcsitápoknál is látható.
Sziasztok kezdek a vége felé járni.A kérdésem,hogy tegyek e a bemenetekre kondit és ellenállást,vagy elég az ami az LM-es fokozat bemenetén van?
köszi.
Szia! Nem szerencsés, ha az áramköri kérdéseket a NYÁK-tervezéssel vegyítjük, az LM1036 ilyetén bevezetése felborítja az eddigi elgondolást. A hangszín-hangerő bemenete lesz a bemeneti csatlakozók jelföldje, kimeneti GND-je pedig az öcsipaneleké.
Mi célt szolgál majd ez a kapcsolás?
Üdv!
Újabb paneltervbe vágtam a fejszém ehhez készülne , de az inverter rész után nem értem a megszakítóhoz kapcsolódó alkatrészek hogyan is kellene csatlakozzanak be az áramkörbe a panelon, bármilyen segítséget szívesen fogadok, remélem az inverter részt nem rontottam el. Köszönöm előre is!
Szia azt szeretném elérni,hogy az összes erősítőm egyhelyröl tudjam hajtani magyarul osztó erősítő szeretnék épiteni
Igazàbol relès bemenetválasztó a végén 10 db erősítővel.
Ami a NYÁK részét illeti: a reléket és az LM1036 előtti műveleti erősítőt telepítsd szorosan a bemeneti csatlakozók mellé, mert a sok vezetősáv sok zajt gyűjt össze, mindamellett pazarlás is a panellel. Az öcsipaneleket szintúgy odafordítanám a kimenetekhez.
Áramkörileg: egy műveleti erősítős hangszín jobb lett volna. Az LM1036-ot ajánlott teljesen független tápról járatnod
Köszönöm szépen !
Szia próbáltam áttervezni úgy ahogy mondtad,a kérdés az volna ,hogy miért volna jobb ha külön táprol menne az LM ícés panel és a két független táp földjeit össze lehet e vagy kell kötni.A reléknek is független tápot terveztem.
Köszi!!!
Szia! A hangszín áramkör 50mA-t vesz fel, a helyi tápszűrést megelőző testvezetőn zavarjel képződhet, ezt nem lehet korrektül a szimmetrikus tápba integrálni.
Az amatőr keverő, vagy a bemenetválasztós témában át kéne ezt beszélni kapcsolási rajz szinten, mert így nem győzöd majd rajzolással. Nagy nehezen kibogarásztam, hogy RIAA-korrektorod is lesz, annak különösen jó lenne egy öcsipanel a bementi csatlakozó közelében.
Szia tennék fel ellenőrzés és véleményezésre nyák tervet.De ha nem baj lay-ban mert túl nagy képek lesznek.
Szia! Az LM1036 stabilizátorát feltétlen a táppanelre helyezném, a szűretlen test és a jeltest közös vezetősávja nem szerencsés.
Az előerő táp.lay6 -ban a 230V -os hálózati feszültséggel összefüggő és a leválasztott részek között az előírt minimális 7.5 mm -es kúszóutat (a legrövidebb uton mért távolság) be kell tartani.
Ez a 7.5mm-t nem nagyon lehet betartani, ha van egy kis alkatrész ismereted te is beláthatód. Mosat van épp előttem pár kapcsolóüzemű táp, mint amit a notikhoz használnak ebben a gratez lábai 5mm- re vannak, vagy említhetném a sorkapcsokat amit pcb-be lehet forrasztani, hogy tartód be a 7,5mm távot?
Sajnos egyre több a silány termék, ahol nem tartják be az előírásokat, de azért akad jó példa is bőven. Be lehet tartani, ha be akarod tartani, pl csokiban is létezik olyan, ahol a lábtávolság nem 5, hanem 7,5 mm, vagy több.
Bővebben: Link
Ez az előírás és nem felülbírálható. Olyan alkartészeket kell felhasználni és olyan kialakítást kell alkalmazni, aminél betatható a távolság. Velem vitázhatsz jó sokáig, de az érveket gyűjtsd dossziéba. Jól jöhet még néhány év múlva, amikor már jó koszos, poros, esetleg párás a panel és egy közeli hozzátatozódat éri áramütés...
A terv egy keverőpult, amihez eszköz kapcslódik. A keverő földje galvanikusan össze van kötve mindegyikkel. Ha a keverőben átütés keletkezik, minden hozzákapcsolt berendezésre átjut. A hozzászólás módosítva: Ápr 28, 2016
De nem is a csokival van a probléma. Mehet 5 mm -es lábtávolságúra a 230V -os két vezeték. A probléma a leválasztott (a puskás transzforátos szekunder köre) és a hálózattal összefüggő (a puskás transzforátos primerer köre) közötti távolsággal van, alkatrészáthelyezéssel, vezetékezés módosítással megvalósítható.
A nélkül, hogy vitatnám a 7,5 mm-es előírást (hallottam már mástól is), be tudnád tenni azt a szabványlapot, ahol ez le van írva? Szeretném tanulmányozni.
Szerintem mindkettőtöknek javaslom a régebbi hozzászólásokat, ahol ez szépen ki van vesézve. Mekkora a minimális távolság, kúszóáramút, Hogyan lehet bemarásokkal megnövelni stb. De itt is van némi egzakt magyarázat: IPC2221A szabvány alapján
A linkelt ajánlásod valóban egy átfogó anyag, tanulmányoztam már. De ez egy nem "honosított" szabványra való hivatkozás, és abból is csak egy kiemelt részlet.
Kimondottan zavaró számomra a tengerszint feletti magassághoz való kapcsolat. Nem látom az összefüggést a kisebb és a nagyobb légnyomású levegő, illetve annak szigetelő képessége között. Én nagyon szeretném látni mire alapozzák a megszólalók a 7,5mm-es távolságot. Nem mondom, hogy nincs igazuk, de mutassa már be valaki végre, mi alapján helyes ez az érték. (Pl. az optocsatoló dip8-as tokozása is kérdéses lehet, mert ha pl. 2 mm-es karikák vannak a lábak körül, akkor már csak 5,5 mm a légvonalbeli távolság.)
Sajnos a szabványt nem tudom ide belinkelni - fizetős...
De a mellékelt adatlapon olvashatók a megjegyzések: Idézet: „These couplers perform safety functions according to following equipment standards: - VDE 0884 Optocoupler providing protective separation - VDE 0804 Telecommunication apparatus and data processing - VDE 0805/IEC 950/EN 60950 Office machines (applied for reinforced isolation for main voltage 3 400 VRMS) - VDE 0860/lEC 65 Safety for mains operated electronic and related apparatus for household” Továbbá érdemes megnézni az alkalmazott DIP8 tok mechanikai kialakítását is. Itt a lábak távolsága 10 illetve 9 mm, amivel még a forszemek szálei között is biztosítható a 7.5 mm. A tokozás felületén is garantált a min 7.5 mm távolság a két lábsor között. Csak a képen jelhett helyen kellene még 2.5 .. 3 mm hely. Érdemes ennyit írni róla? Egyszerűbb arrább tolni. A hozzászólás módosítva: Ápr 29, 2016
|
Bejelentkezés
Hirdetés |






) 








