Fórum témák
» Több friss téma |
Mérj az akkusarun feszültséget, ott nem ugrálhat annyira, mert kicsi a belső ellenállása. De a járművek mérése analóg műszerrel egyszerűbb.
Akkun is mértem.... ugyanaz. Kénytelen leszek beszerezni egy analog multimétert.. az még lehet esetleg, hogy nem zavarszűrős gyertya van benne és attol bolondul a műszer? Neten keresgélve ezt a rajzot találtam... de a 20 as dióda hiányzik. Az gondolom nem okozhat ilyen problémát.
Jax, Alex0
Köszönöm a segítséget, vettem egy egyszerű analóg multimétert, azzal mérve 14,2 -14,4 között 14,5 fölé nem ment ha húztam neki akkor se. Gondolom ha tényleg ilyen fesz ingadozás lett volna akkor a mutató is himbálózott volna rendesen. Már csak az a 20 as diódát nem értem. Miféle lehet? Pótolható valami más tipussal?
Udvozet,
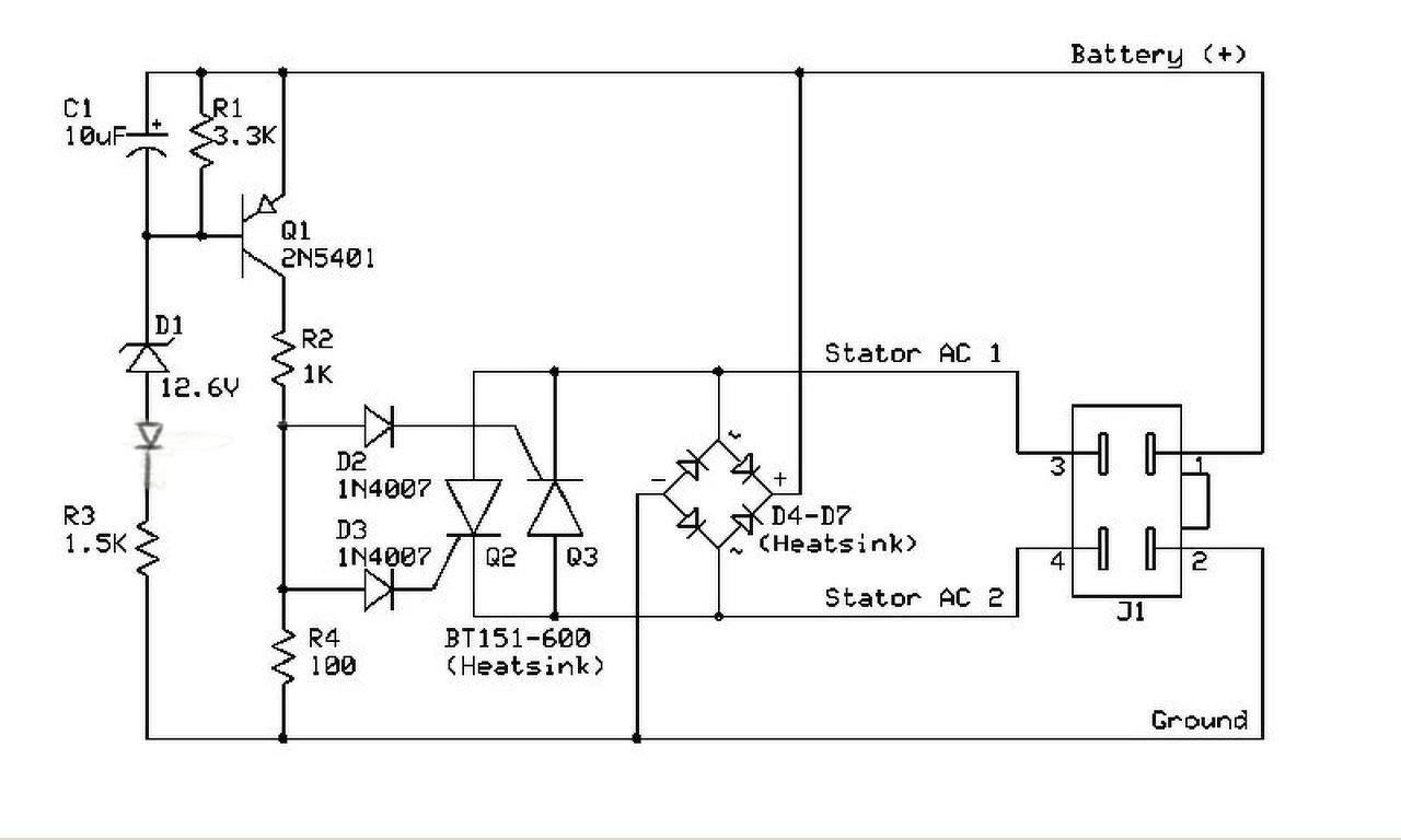
MZ-re raktam fel Ducati Energia gyujtast,feszutseg szabalyozot nem kaptam hozza, es most szeretnek hozza venni egyet, csak sajnos ez nema klasszik alaplapos, ahol 2 szal jon fel a szabalyzohoz(vilagitas, toltes) hanem az az 5 tekercs nincs megcsapolva hanem egyben van, es a tekercsek mindket vegpontja ki van vezetve vezetekkel(nincs testelve az alaplaphoz(( a kep amit csatoltam ott csak az egyik veg van, de nekem mindketto ki van , testfuggetlen)).Egy olyan szabalyzo kellene nekem amibe belevezetem a 2 vegpontot, cserebe lesz vilagito es akku tolto szalam.Par fesszabot meg kapcsolasi rajzot megneztem mar, de ha esetleg valaki tudni mutatni egy szabalyzot ami ehhez a rendszerhez valo, azt meg koszonnem!
Nincs mit, egészségedre
a gyújtás szokta megbolondítani a digi multit. ezért ajánlottam az analógot. A diódáról fogalmam sincs, nem tudom miféle lehet, esetleg valami nagy áramtűrésű, vagy teljesítmény diódát raknék oda.
Sziasztok!
Suzuki ts 50 (sa11a) motoron elhalálozott a fesz szabályzó. Sajnos az akku sem 100%-os . Így viszont sem index sem pedig duda . A feszültségszabályzó előtt rendben van a fesz de ki már nem jön belőle semmi mert az érintkező amin ki kellene jönni az akkuhoz a fesznek az eltört tőben az előző tulajdonosnál szerintem mert eléggé be is van oxidosan rohadva. Ahogy a rajzot elnézem az akku a bilux,duda,visszajelzőkért felelős (ha tévednék javítsatok ki). Akku és feszültségszabályzó nélkül a motor jár, világítás féklámpa is van, csak se visszajelzés se duda fem pedig index. Mivel lehetne pótolni a feszültségszabályzót ? Esetleg lehetne-e mentesíteni az akkutól és a szabályzótól valahogy a motort és valahogy okosabban működésre bírni a nem működő eszközöket? Gondolnék egy egyenirányító és puffer meg egy stabilizátorra ami elviszi ezeket az eszközöket.
Szétpüföltem a beöntött szabályzót.
Érdekes belseje van. Semmi panel vagy nyák . Olyan mintha egy graetz híd lenne benne de mintha a híd negatív oldalán duplázva lenne a dióda és azokkal párhuzamosan egy-egy kondi lenne. Mondjuk többre számítottam. Így nem tudom az a 6 szilicium csöppecske mi lehetett . Valaki esetleg valami ötlet?
Üdv! Csatoltam egy rajzot, ezt építsd meg. nemrég csináltam egyet. Tökéletes. Ha a motoron a töltőtekercs testfüggetlen, akkor jó lesz. Ahogy a rajzodon néztem az lehet, hisz egyszínűek a kivezetései. Én elég nagy teljesítményű alkatrészeket tettem bele. ( 50A-es graetz híd, 16A-es tirisztorok) de gondolom kicsit kisebb is elég. Nekem a zenerrel még sorba kellett kötnöm egy sima diódát(1N4007) mert úgy lett kb 13,8-14V a kimeneten. Igaz lehet hogy csak 12V-os volt a zener. Ez a rajz tuti jó. A motorban terhelés nélkül kb 70V volt a tekercsen, még a 24V-os (teherautó) fényszóróizzó is kiégett nagyobb fordulaton. Ezzel tökéletes.
Üdv! Tomi
Igen eléggé magas a fesz a kivezetéseken nálam is .
Most átnézem a motor teljes vezetékelését és utánna fogok neki csak a töltésnek. Tudsz mutatni egy képet a tiedről készen?
Hát csak a külsejéről csináltam képet, mert nem én szereltem be, erre írtam rá a bekötést. Egy régi PC-s COM-server dobozába építettem, ebbe volt sín a nyáknak. Kisebb méretben is meg lehetett volna csinálni, de ekkora volt a doboz és volt hely a motorban. A graetz nem volt a nyákon, belülről az aluház oldalára fogattan, kívül ezen van a hűtőborda, de nagyon nem melegedhet, valószínű nem lett volna szükséges. A többi alkatrész nyákon volt, a két tirisztor is a házra van fogatva hűtés céljából(két kis csavar fenn). A nyákról nincs kép sajnos, csak kézzel rajzoltam meg alkoholos filccel. Egyszerű. A képen a két fekete vezeték volt a tekercs, a barna és zöld/sárga pedig a test és a pozitív kimenet.
Nos megtörtént a méricskélés.
Úgynéz ki vezetékelésileg nincs nagy gubanc viszont egy dolgot nem értek. A gyujtás tekercset ami megy a cdi-be vagy testre kapcsolja vagy felkapcsolja a gyujtáskapcsoló a 12v-os akku ágra. Valószínű hogy ez álltal volt világításom is töltés nélkül is. Viszont így az elszaladható fesz miatt ami a tekercsen keletkezik elmehet a cdi is . Valószínűnek tartom hogy azzal hogy a tekercs felső pontját rákötötték az akku + hoz így ezzel lett lestabilizálva az ott megjelenő feszültség. Javítsatok ki ha rosszul gondolom. Így nem merem kínozni szerencsétlent nehoggy a tekercs vagy a cdi elrepüljön. Viszont kiderült hogy az akku is kuka . Most agyalok hogy hogyan lehetne megoldani hogy ne kelljen hozzá akku de működjön minden. Méricskélés szerint a cdi tekercse dupla ergo van egy 40ohm körüli része meg egy 200ohm körüli illetve egy kivezetése a test.A töltés tekercs testfüggetlen két kivezetés ami ment a szabályzóba és akkura majd szét mindenhová a motorba illetve gyujtáson rá volt kötve ide a gyujtástekercs 200ohm-os része is.
Ő volt az eredeti feszültségszabályzója.
Szia.
13V-os zénerrel mennyire jön ki a kimeneti feszültség? Hogyan tudnám kipróbállni az áramkört a motoron kívül? Kössem rá egy trafóra és hogy mit ad ki? Az mennyire probléma ha ez rajta van állandóan az akku-n?
Üdv! 13V-os zenerrel is jó lehet. Nekem 12V-ossal + egy soros diódával(kb0,7v) lett 13,8V. Talán a 13V-os zener még jobb. Próbálni úgy tudod, hogy egy szabályozható tápra kötöd egy izzón keresztül a bemenetét(a tekercs helyére). Egy 12V 21W-os izzó jó, persze a táp bírja! Lassan növeld a feszt és műszerrel figyeld a kimenetét. Amikor épp kigyullad az izzó, az előtte mutatott feszültségnél szabályoz. Többször próbáld lassan növelve, de mikor kigyullad az izzó, utána szakítsd meg a tápot, ha újra próbálni akarod, mert egyenáram esetén a tirisztor utána állandóan vezet, hisz nincs nullátmenet, mint a motorban váltófeszültség esetén.
Trafóra ne kösd, mert ez söntszabályzó(a gyári is), vagyis mikor a beállított feszültségnél magasabb lenne a fesz az akkun, akkor egyszerűen rövidre zárja a tekercset(a fordulatszámtól függően akár másodpercenként 200szor is) . A trafó ezt nem bírja! Nagy áram folyhat! A motor tekercsének nem gond a rövidzár. Az akkun állandóan rajta lehet, én mikor csináltam rámértem, még 1 mA sem folyt rajta 13,8-nál, gondolom mikor az akku fesz lecsökken a névleges 12,6V köré, ez még kevesebb lesz.
Köszönöm az infókat.
Annyi kérdésem még lenne hogy ennek a szabályzónak mekkora terhelhetősége van ? Nem az akku töltése miatt kérdezem hanem mert erről a szabályzóról kell minden világításnak menni a motoron. Illetve hogy akkor ennek a melegedése hogyan alakul? Kis terhelésen jobban melegszik mert sokat el kell disszipálnia a tirisztornak? Ha jobban terhelem akkor ugye jobban szívja a generátort a fogyaszás és kevesebb szabályoznivalója van?
Közben a veterán fórumon találtam egy hasonlót bár kissé másabb.
Ennél nem közvetlenül zárja össze a tekercs két végét a tirisztor. Erről valami vélemény?
Az előző rajz jobban kíméli a graetz-et. Egyébként működőképes, csak az egyenírányító negatív ágán is átfolyik a rövidzár árama, ezért még az is melegíti. Tanácsos nagyobb teljesítményű példányt beépíteni a megnövekedett áramterhelhetőség miatt.
De nem kell a dolgot "túllihegni", mindkettő jó lehet.
Értem .
Az eredeti szabályzó amit szétszedtem nekem kisértetiesen erre a másodikra hajaszt. Csak az a kérdés hogy nekem melyik lenne a jobb. 35A-e graetz lessz beépítve ami csak elegendő (vagy nem?). Én csak azon vakaróztam hogy a generátor tekercseit az első közvetlenül zárja össze a másodiknál nem közvetlenül zárja össze . A generátor tekercseit nagy fordulaton majdnem folyamatosan rövidzárban tartaná az első és a tekercsen keletkezne minden hő ami ennél a motornál zárt helyen van ( enduró) és nincs kényszerhűtés mint a robogókon. Vagy a másodikkal kihozom belőle annak a hőnek egy részét egy hűtőfelületre a motorblokkon kívülre ahol el tudom távoztatni.
Üdv! Én amit csatoltam, megépítettem. Működik. Egyébként valahonnan innen mentettem a rajzot, ott is írták, hogy jó. A graetz elegendő lesz bőven. Nézd a gyári szabályzó hűtőbordáját! Elég kicsi, mégis elég. Mondjuk én nagyobbat tettem - akkora volt. A tekercs melegedésétől ne félj! Ezeket a tekercseket nem lehet túlterhelni, ha rövidre zárod sem folyik nagyobb áram(csak minimálisan esetleg) mint névleges terhelésen. Egyszerűen a vasmagja nem engedi. Ezért nem tehetsz pl a simsonban a gyári 35W 12V-os tekercsre pl 55W-os izzót. Illetve tehetsz, csak halványabban fog égni, mint a 35W-os. Egyébként semmi baja nem lesz a tekercsnek.
Egyébként a működését jól látod: ha nincs terhelés és az akku is fel van töltve, akkor a tirisztorok rövidre zárják a tekercset, hogy épp melyik tirisztor, az attól függ, hogy a tekercs végei közül épp melyik a pozitív ill negatív( váltófesz). Az akku feszültségétől függően hol a szinuszhullám elején, hol később. Ez a rövidzár minden nullátmenetnél megszakad és kezdődik elölről. Ez az áram nem megy át a graetz-en, legalábbis általam csatolt rajzon nem!! A hozzászólás módosítva: Máj 8, 2016
Ahogy írod, ha nincs terhelés, akkor a tirisztorok árama nagyobb, ha nagyobb terhelés van vagy tölteni kell az akkut, akkor a graetz-en folyik nagyobb áram. Ha jobban terheled a tekercset, mint amit elbír, akkor a tirisztorok sosem zárnak, minden áram a töltésre megy, bár így előbb-utóbb lemerül az akku.
De jó hogy említetted a soros diódás megoldást mert nyákon hagytam neki helyet.
Sajnos nekem is a 12v-os zéner és egy soros dióda párossal jött ki jól a feszültség. Az egyik zénernél 14.5v és azfölött kapcsolt a másiknál meg 13v környékén. De a 12v-os zéner és soros dióda párossal 13,6-13,8v között valahol tökéletesen nem tudtam kimérni. Bár én a zéner és az ellenálás közé tettem a soros diódát . Ahogy a rajzon is van.
Az is fontos mivel méred. Egy egyszerű multi max azttudja megmérni, hogy jó -e az akkumulátor. Tizedeket mászkálhat. Itt jó rajzokat mutattak neked. Az első, és az utolsó kigondolt rajzod is megfelelő. Triakot nemtudod kikerülni. Az olajzáson meg netörd a fejed. Járasd. Max ködöl.
Készítettem egy fotót róla így összedobva tesztelésre és méricskélésre.
Nem röhögni ! Igen kézzel rajzolt és igen nem egy szépség. Kap majd még egy fedőborítást is a lelkem . Már csak a bekötözés és a motoron való tesztelés van hátra. Sajnos így este telefon kamerája csak ennyit tud bocsánlat. A hozzászólás módosítva: Máj 8, 2016
Az enyém is kézi rajz volt, alkoholos filctoll, majd irány a vasklorid. Látszik az bedobozolva? Működik és kész. Hasonlóan csináltam én is, csak nekem a fólia oldal volt a hűtőborda felé, de teljesen mindegy. A feszültség sem kritikus. 13,8-14.4 között jó. Pl. volt egy Ford Escortom, 8 évesen vettem, 16 évesen adtam el. Használt akku volt benne, mikor vettem(nem tudom mikori) és még 7 évig azzal használtam. 13,8V volt a töltése, afölé soha nem ment. Van amelyik autóban 14,4V sőt a maiakban még több, mégis jó. Lemeríteni nem szabad soha vagy ha le is merül, azonnal feltölteni és sokáig jó lesz.
Plussz képek bedobozolva.
Csak kicsit nehéznek találom és nemtudom megtartja-e egy darab 6-os csavar. Most jöhet a motor átmadzagolás hozzá. A hozzászólás módosítva: Máj 10, 2016
Közben gondoltam a másik szabályzót is megépítem mivel nézegettem és a két tirisztor katódja (ami a hűtőfüle is) annál a rajznál a testen van. Jobb hűtést lehetne adni vele a tirisztoroknak.Vagy tévedek?
Ráadásul mindenképp építenem kell egy másikat mert sajnos nagy lett és nehéz amit csináltam, ráadásul eléggé rosszul rögzíthető.De még tanakodom melyiket lenne jobb megépíteni véglegesre.
Sziasztok!
Megépítettem én is, a tirisztoros feszültségszabályzót. Nekem egy Honda fűnyíró traktorba kellett kicserélni a gyárit, mert megadta magát. Ennél a traktornál a kijövő váltakozó feszültség teljes fordulaton, kb. 30 Volt fölfüggetlen. A zenner dióda cserélgetésével, belehet állítani a kívánt töltő áramot, és a kívánt feszültséget. Nálam 13 voltos dióda lett beépítve. Tehát akinek ilyen sönt szabályzós problémája van, ezt az áramkört nyugodtan megépítheti.
Sziasztok!
Nemrég vettem egy Yamaha Jog gyújtást, azzal a céllal hogy egy normális elektromos rendszert csináljak belőle egy Pannóniára. Ma be is építettem, szépen jár a motor, de terhelés nélkül is csak 6V-ot mérek a felszabályzó után... Az első kép alapján kötöttem be, szóval a töltőtekercsekről jövő vezetékeknél nem néztem hogy melyiket hova kötöm. (holnap ha lesz időm megpróbálom megcserélve is) Kérdés hogy ez lehet-e gond? És ha csere után se lesz jó akkor hogy tudom kimérni azt, hogy valamelyik tekercsel van-e gond vagy a szabályzóval? (használt minden, szóval nincs kizárva hogy valami rossz) Másik kérdés, egy Pannónia max 5500-at forog, alapjáraton kb 1200-at. A Jog nem tudom mennyit forog alapjáraton, de gondolom többet. Ha minden megfelelően működne hány wattra számíthatok vajon?
Üdv!
A Pannónián 6V-os dinamó volt, ha jól tudom, nem töltőtekercs. Oda nem jó ilyen söntszabályzó!!! A dinamónak a forgórészen van két kivezetése(szénkefék), a pozitív és negatív. Plusz van rajta egy gerjesztő tekecs!! Ide teljesen más szabályzó kell! Jó hozza az MZ fesszabályzó néven kapható maszek gyártmányú szabályzó, de a dinamót át kell kötni!! MZ feszültségszabályzó A Pannónia eredetileg pozitív testelésű volt( nem mindegyik!!!) Ilyenkor meg kell cserélni a két forgórész kivezetést és azt hiszem a gerjesztőtekercsét is. Az MZ szabályzó csak negatív testeléssel működik!! Csatoltam a szabályzó rajzát. Már építettem ilyet Pannóniára, működik.
Félreérted!
Az alaplapot és a lendkereket is lecseréltem. A Jog komplett gyújtás és elektromos rendszerét megkapta a motor. Egyébként a Pannónián gyárilag lendkerékmágneses gyújtás volt. Egymástól független gyújtás, világítás és töltő rendszerrel. |
Bejelentkezés
Hirdetés |







a gyújtás szokta megbolondítani a digi multit. ezért ajánlottam az analógot. 























