Fórum témák
» Több friss téma |
Fórum » EAGLE NYÁK tervező
Témaindító: csonthulye, idő: Dec 1, 2005
Témakörök:
Eagle leírások a neten:
Eagle alkatrész-könyvtárak: http://www.snapeda.com
és a leírás hozzá.- http://www.piclist.com/images/www/hobby_elec/e_eagle.htm - http://pa-elektronika.hu/hu/cikkek/75-eagle.html
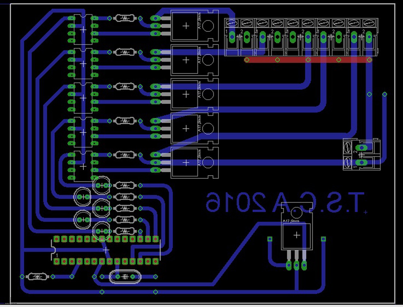
Ha helyszűke, vagy egyéb itt nem látható dolog nem korlátoz akkor lehet, hogy az avr programozó lábait szabadon hagynám és tüskesorra kivezetném a helyedben (tápot, resetet is, talán még a kvarchoz tartozó lábakat is.). A kvarc kondijai csak nem látszanak, vagy lemaradtak? A ledeket sem lógatnám be az IC-k felé. Az avr szabadon maradó lábait is lehet, hogy egy tüskékre kivezetném (helyet hagynák legalábbis), hogy ha valami később még eszembe jut, akkor könnyen lehessen hozzá toldani.
Szia! A kristály bekötését ellenőrizd le, mert a képen úgy látszik, hogy az egyik lába nincs bekötve az avr-re.
szerk.: a 4. lábat egyébként miért kötötted egy ellenállással a földre? A hozzászólás módosítva: Máj 14, 2016
Elöször is köszönöm a hozzászólást. A Nyák mérete fix, lesz rajta egy 35x35 mm méretű trafo arra a részre ahol van még hely, ezért alakitottam igy ki (ilyen trafot eddig nem találtam az adatbázisba, ezért csak furratok vanna feltüntetve).
-AVR Tüskesorra lesz, de ugye a láb be osztása ugyan az. A többi marad fix. -Kvarc kondi ott van de csak furatot hagytam neki mert kicsit nagyobb láb távolságra lett szükségem a többi áramkör miat -ledek a valós méretben kisebbek, remélem nem fognak bele lógni Itt tartok ....
Hello, igazad van hianyzott! köszönöm, Javitva
Elnézést kérek én értettem félre, rendben jó ötlet
A hozzászólás módosítva: Máj 14, 2016
Nem PCB jellegű visszajelzés, de tegyél 100nF kondikat közvetlenül az AVR táp és GND lábai közé. Reset lábra szoktak tenni felhúzót, illetve ISP csati sincs a programozáshoz a panelon.
Térjünk vissza a NYÁK-tervezési kérdésekből, a konkrét EAGLE-program használatára.
Szervusztok!
Nem tudna valaki segíteni EAGLE 7.5 magyar leírásban? Letöltöttem és működik is csak több ikon van rajta és nem mindet tudom hogy mi mire való. Köszi előre is. Ebbe nincsen beépítve még a 3D alapból?
Eagle hiba (?)
Sziasztok! Találkozott-e már valaki ilyen hibával? A nyomtatási előnézeten minden OK. (most ne nézzétek, hogy pixeles). Viszont miután kinyomtattam, több helyen összehúzta a fóliát, Ezt sárga téglalappal jelöltem. (A kép bal alsó téglalapjánál is összeértek a vonalak, de azt már kikapartam, ezért nem látszik.) A másik probléma, hogy a furatok egyes alkatrészeknél nem látszanak. Ezt karikával jelöltem azt, ahol a furatnak lennie kellene. Egy vonallal berajzoltam, hogy melyik ellenállásoknak nincs meg a másik furata. De nem csak ennél van gond, hanem pl 2P sorkapocs egyik furata látszik, a másik nem (ezt nem jelöltem külön). Találkoztatok már ilyesmivel? A hozzászólás módosítva: Máj 23, 2016
Szia !
Még nem találkoztam, ilyennel, de jó lenne tudni, hogy melyik verzió, közvetlen nyomtatod, vagy sem...stb
Szia!
Mintha azt olvastam volna, hogy valamelyik 6.x verziónak vannak ilyen betegségei... (Én leragadtam az 5.12-nél, azzal ilyen gond nincs ) Itt a fórumon azt is írták, hogy ez egy későbbiben javítva lett, próbálj meg frissíteni!
Szia!
6.3.0 verzió. Természetesen közvetlenül nyomtatom. A NYÁK mérete: 8x6cm. Be volt állítva a drill-aid, alapértelmezett (0,3mm) furattal. Korábban is találkoztam már olyannal, hogy egy-egy furat nem látszott, de betudtam annak, hogy "biztosan elcsúszott a film". De most kb. 1/4 része nem látszik a furatoknak. Ami látszik, az viszont tökéletes. Tehát elcsúszás nem jöhet szóba.
Köszi a választ. Én nem olvastam ilyet, de úgy tűnik, igaz.
Nem szoktam "csak úgy" frissítgetni, de most alighanem ki kell próbálnom egy újabb verziót, mert ez elég bosszantó.
Nem jól adtad meg a teliföldnél az izolációt. Nekem is szokott ilyen történni, ha cnc-s fájlt állítok elő és valami rosszul van beállítva az izolációnál, vagy az izoláció vonalvastagságánál.
Konkrétabban? Te mit szoktál beállítani? Az izolációnak csak a szélességét változtattam. Ez esetben 0,024 inc-et adtam meg. Az előnézeti képen nem látok semmi hibát, tökéletes. (most a vonalvezetésről és kitöltésről ne beszéljünk, nekem így jó lett volna). A kérdés az, hogy a kinyomtatott fólia miért nem olyan lett, mint az előnézet?
Szia!
Nem régen nekem is volt hegy hasonló problémám. Eagle 7.1.0 verziót használom. A nyomaton nem látszódtak a Text feliratok és néhány center drill pötty sem volt. Egy régi Hp 2100-es lézer nyomtatót használok nyomtatásra. Telepítéskor után a nyomtató listában két nyomtató is szerepel ezen típushoz. Egy HP 2100 Universal Printing PCL5 és egy HP 2100 laserjet PCL6. A PCL5-el tökéletes a nyomat, de PCL6-al valamiért a fenti hiba van. Üdv.
Szia!
Köszönöm, ez hasznos info volt. Tehát driver hiba lehet? Este utána nézek. Bár Win10-hez nem hiszem, hogy sok drivert fogok találni LJ6-hoz. Tehát a 7-es verzióval nem is érdemes próbálkoznom, mert nem is Eagle progi hiba?
Sziasztok,segítségeteket szeretném kérni. Egy alkatrészt kellene tervezni,pontosabban egy nyákba ültethető transzformátort kellene megtervezni benne,csak saját használatra. Nekem nem ment.
Ez a pontos típusa: EI 30/15,5-1,8 VA Mellékeltem hozzá egy adatlapot amin rajta van az összes fizikai mérete. (1oldal) Nagyon hálás lennék annak aki megtervezné nekem és feltöltené.
Üdv. Használd a trafo könyvtából EI30-2 transzformatort.
A hozzászólás módosítva: Máj 29, 2016
Tessék , rakd be az eagle könyvtárba,nyisd meg az eagle-t, könyvtár ott lessz (1Trafo.lbr) jobb klikk és vállazd a használ, a szürke pötty zöldre kell hogy változzon. Sch-ban meg keresed és vállazd EI30-2.
A hozzászólás módosítva: Máj 30, 2016
Ember,egy hős vagy számomra! Nagyon köszönöm, ha tehetném meghívnálak most egy italra.
Üdv. !
Van egy kis problémám... Arrol lenne szó, hogy módositottam a kapcs. rajzban utólag egy alkatrészt (ledet tettem be) és nem jeleníti meg a nyáktervezőjében.... hogy lehetne ezt utólag módosítani? CSak azért mert már elrendezgettem az alkatrészeket a nyáktervben és nem lenne jó új nyáktervet generálni... ![]() Azt irja hogy a kapcs.rajz és a nyákterv inkonzisztens amikor megnyitom a fájlokat.. meg hogy beakarom-e tölteni a a fájlokat ilyesmit ir ki.. Valaki tudna esetleg segíteni? Előre is köszönöm!
Mindig legyen megnyitva mindkét rajz !
Keresd meg a rajzodat gépeden, és találsz ott b#szám és s#szám kiterjesztésű fájlokat. ami azonos, és dátum szerint, vagy számozás szerint a legmagasabb, azokat nevezd át brd és sch-nak. utána próbáld újra megnyitni a rajzod. Ezek a b#szám, s#szám fájlok az automatikus mentések.
Sziasztok. Eltudja valaki magyarázni hogy kell eagle-ben negatívot csinálni? Mert nekem nem ment.
Nyákot szeretnék csinálni Fotó papírral,de negatív nélkül nemfog menni. Nem tudom elmenteni hogy megnyissa pdf-fel. Néztem leírást hozzá de azzal nem ment. Válaszotokat előre is megköszönöm. negatív A hozzászólás módosítva: Jún 8, 2016
Megadtad magadnak a választ, csak kell egy virtuális nyomtató ami *.ps fájlt megnyit és abból nyomtat fájlba pdf-t.
Vagy letöltöd az Acrobat ps to pdf konverterét. Vagy használsz egy online ps to pdf konvertert.
Egyoldalas nyákon, hogyan lehet úgy SMD alkatrészt betervezni, hogy azt pl egy IC két lába közé forrasztom be? Példaként egy DIP tokos PIC táp lábai közé szeretnék egy 100nF-os SMD (0603) kondit tenni, az IC ped-jére forrasztanám a kondit.
Ha ráteszem a kondi pedjeit az IC lábra akkor ellenőrzéskor reklamál. Létezik erre elegánsabb megoldás, vagy el kell viselni a bibajelzést? A hozzászólás módosítva: Jún 8, 2016
Tedd az IC PAD elé közvetlen, vagy próbálj együtt élni a hibajelzéssel.
A hibajelzéstől nem lesz rosszabb a terv, csak nem felel meg az alap tervezési szabályoknak. |
Bejelentkezés
Hirdetés |







) Itt a fórumon azt is írták, hogy ez egy későbbiben javítva lett, próbálj meg frissíteni! 





