Fórum témák
» Több friss téma |
Fórum » Kapcsolási rajzot keresek
Témaindító: Kallai Csaba, idő: Márc 11, 2006
Témakörök:
Inkább használj fóliakondit azon a helyen, SMD 1206 méretben már az elkónál is kisebb.
Az 1 µF-os kondi polarizált, - jelölve is van - ha nem az lenne, akkor úgy írnák, hogy 1µF NP. 1 µF 16V elko minden fiókban fellelhető.
A hozzászólás módosítva: Máj 14, 2016
Igen, azt én írtam oda... Ez a szerző módosított rajza.
Sziasztok,
Szeretnék kapcsolási rajzot, vagy a keresendő áramkör megnevezését az alábbi problémához: Adott négy darab, yaxleyvel kapcsolható relé, amely 13,8V-ról van működtetve, 30 méter kábelen keresztül. A relék 12V / 40 mA-esek. A 13,8V emelésére nincs lehetőség. Szeretném, ha a yaxley kapcsolásakor kijelezné egy-egy LED, hogy melyik állásban van a kapcsoló. Azonban csak akkor világítson, hogy ha a kábel nem szakadt, a relén biztosan folyik áram, tehát pl a kábelt nem vágták el kapával ![]() Gondoltam arra, hogy beteszek egy pár Ohmos ellenállást, és az ellenálláson eső feszültséggel meghajtok egy tranzisztort, ami kapcsolja a LED-et, de ekkor eszembe jutott, hogy az ellenálláson mindig ott lesz a pozitív tápfeszültség, így ez nem jó megoldás. Optokapu az ellenállásra? De persze nem szeretném túlzottan a feszültséget ejteni sem az ellenállással, mert ha jól számolom, kb. 27-33 Ohm kellene kb. 0.7-1V feszültségeséshez. Köszi! A hozzászólás módosítva: Máj 15, 2016
Ötletnek/vitaindítónak egy a Tinában úgy működő kapcsolás. A nyomógomb a yaxley egy ága.
A hozzászólás módosítva: Máj 15, 2016
Köszönöm! Szuper, hogy kipróbáltad
![]() Esetleg egy átlagos optocsatolóban mennyi a minimális feszültség, ami kinyitja a benne lévő tranzisztort? A hozzászólás módosítva: Máj 15, 2016
Szia.
Összedobtam én is egyet. Ha 12V -os relét kapcsolsz, akkor a diódákon eső 1,2...1,5V még nem lesz gond. A hozzászólás módosítva: Máj 15, 2016
A minimális feszültség a dióda nyitófeszültsége. Áramáttételt szoktak megadni. A dióda nyitóáram mekkora kollektor áramot ad. Ez az áram transzfer paraméter %-ban. Ebben az esetben ha 4n26 diódáját sorba kapcsolod a jelfogóval ( az optóban lévő LED kibírja a jelfogó 40mA áramát -adatlapszerin max 80 mA- tulajdonképpen ez tekercs az előtét ellenállás 300 Ohm) akkor a tranzisztort teljesen kinyitja ( telítésbe vezérli) A tranzisztor kollektorkörébe teszed a jelző LED-et egy sorosellenállással. Remélem letudtam írni érthetően.
Köszönöm mindenkinek a nagyon hasznos és baráti segítséget!
Talán ez a legegyszerűbb megoldás otvenkilenc. Eszembe sem jutott, igen, érthető volt. ![]() Összedobok így egy teszt áramkört, és mérek, hogy mennyi jut a jelfogónak a kábel után. Igazából a 30 méter kábel ellenállása sem elhanyagolható, mivel UTP kábelről van szó (Igaz, eredeti, még 100% rezet tartalmazó Roline kábel, de hát elég vékonyka szegény...). Szombaton mérek, és megírom a tapasztalatokat
Ezt Te kipróbáltad a gyakorlatban (mármint hogy áramkorlátozás nélkül sorban az opto ledje)?
A behúzáshoz nagyobb áramot is felvesz a relé mint a normál üzemben, nem mondom hogy azonnal, de hogy megrövidíti az opto ledjének élettartamát az biztos, és a vázolt összekötésben a visszajelzés meghibásodása bontja is a relét... de ha van tapasztalat hosszútávú működésről akkor, feleslegesek az aggályaim.
Az áramkorlát maga a jelfogó tekercse. A diódák üzemeltethetőek impulzus üzemben. A bekapcsolási nagyobb áram felfogható impulzusnak . Az optócsatólókban általában nagyobb a dióda áram (30-- 80mA) mint a hétköznapi LED-nél. Igen kipróbáltam jelfogós kimenő fokozatoknál alkalmaztam a meghúzott állapotott jelzi. Így van ha a LED vagy tranzisztor tönkremegy akkor jelzi azzal, hogy nem világit a LEd pedig a vezérlő jel szerint meghúzva kellene lennie.
Végül az alábbi, legegyszerűbb megoldás mellett döntöttem:
Három darab diódát sorba kötöttem, és ezzel a sorba kötött 3 db diódával párhuzamosan kapcsoltam egy 2,1 Voltos LED-et. Majd ez az egész be lett téve a relé áramkörébe. Tökéletesen működik. A relén a 30 méter kábel után behúzott állapotban 11,5V van, biztosan meghúz mindig. Köszi mindenkinek!
Sziasztok!
Keresem a Hajdú 770.5 tipusú hideg-meleg vizes automata mosógép kapcsolási rajzát. Használat során a 40 C fokos programban egyszer csak felforrt benne a víz; a mosást csak az üzemmód váltó kapcsoló elforgatásával (B állásba fordításával) lehetett folytatni 60C fokon. Javítási tippet is köszönettel vennék. A mosógép több évtizede hibátlanul működött - eddig...
Sziasztok!
Az lenne a kérdésem, hogy van egy 4 elemes elemtartóm, minden érintkezőnél nyákba forrsztható lábbal, és szeretném kapcsolhatóvá tenni három mód között: minden elem sorba van kötve; minden elem párhuzamosan van kötve és 2-2 sorba aztán azok párhuzamosan. Megoldható ez?
Hali!
Megoldható egyszerűen egy yaxlie 4 tárcsás kapcsolóval http://www.hobbielektronika.hu/apro/apro_57264.html valamilyen hasonlóval. A hozzászólás módosítva: Máj 25, 2016
Jó lenne, de a kapcsoló 3X annyit ér mint az elemtartó, így nekem nem annyira jó...
![]() De köszönöm az ötletet!
Sziasztok!
Kaptam egy Nord Elektronik Plus NE 078N panelt és a hozzá tartozó alkatrészeket, de beültetési listát azt nem. Nincs véletlen valakinek egy ilyen rajza? Nem sima NE 078! Előre is köszönöm!
Sziasztok!
Egy olyan kapcsolásra lenne szükségem ami gépjármű üzemi feszültségét ami körülbelül 14,4V leszabályozza 12V-ra. Gondoltam sima stabilizátor ic-re de azok maximum olyan 3A környékiek voltak, a helyzet viszont az hogy nekem legalább 6A kellene a 12V-os feszültséghez. Esetleg áramáteresztő tranzisztorral meg lehetne oldani a problémát? Előre is köszönöm a választ! Üdv! Albert László
Elsőként az a kérdés, szükség van-e rá? Mi az a 12V-os fogyasztó, ami nem tűri a 14,4V-ot? Természetesen meg lehet oldani az említett módon, de azzal lehet számolni, hogy álló motornál nem lesz meg a 12V.
Kapcsolj többet párhuzamosan mindegyiket egy kiegyenlítő ellenállással.
Led szalag vezérlőnél tapasztaltam olyan meghibásodást hogy az eredeti funkciói már nem vagy tévesen működtek, és mivel másra nem tudtam gyanakodni ezért valószínű a túláram miatt jönnek elő a hibák.
Például a szabályzó távirányítóján lévő kikapcsoló gombra nem kikapcsol hanem az alapszíneket kezdi el váltogatni, vagy a módok közt nem lehet váltogatni ilyesmi. a szabályzó 75W-os viszont egy mellék kapcsolással van összekötve ami a zenei jelet figyeli és annak ütemére illetve ellenütemére vezérli a led szalagokat.
Jelen esetben tranzisztorra gondolsz?
Autóban mihez kell az a pontos 12V?
Mivel az aksin teljes töltöttségnél 13,2...13,6V mérhető, töltéskor pedig 14,4V, ezért minden autós elektronika úgy van tervezve, hogy ezt még el kell viselnie. Idézet: „a szabályzó 75W-os viszont egy mellék kapcsolással van összekötve” Ezt a részt kell megvizsgálni, nem a sok amperes PWM-et. (A hiba is ebben keletkezhet.) Sajnos egy kicsit rajzolni kell, hogy lássuk, miként oldották meg a táplálást: lehet, hogy egyszerűen komolyabb szűrés kell ide és egy zener, ami megfogja az esetleges impulzusokat a 12V-on.
Csatoltam magát az áramkört, a felső nagy téglalap oda kerül az rgb szalag vezérlő.
Az alsó elektronikánál bal oldalra kerül 1 pár rca ami az erősítő vonalkimenetét használja. Jobb oldalon legalulra megy a negatív 12V, amit az utána lévő kapocsból megkap a szalag vezérlő. A 3-as kapocs alsó érintkezőjére megy a led szalag pozitív 12V ága, a középsőbe jön be az akksiról a +12V és a legfelsőben pedig szintén a szalagvezérlő kapja meg a +12V-ot.
Az előző hozzászólásban csatoltam a kapcsolást, nem gyári eszközről van szó hanem saját készítésűről.
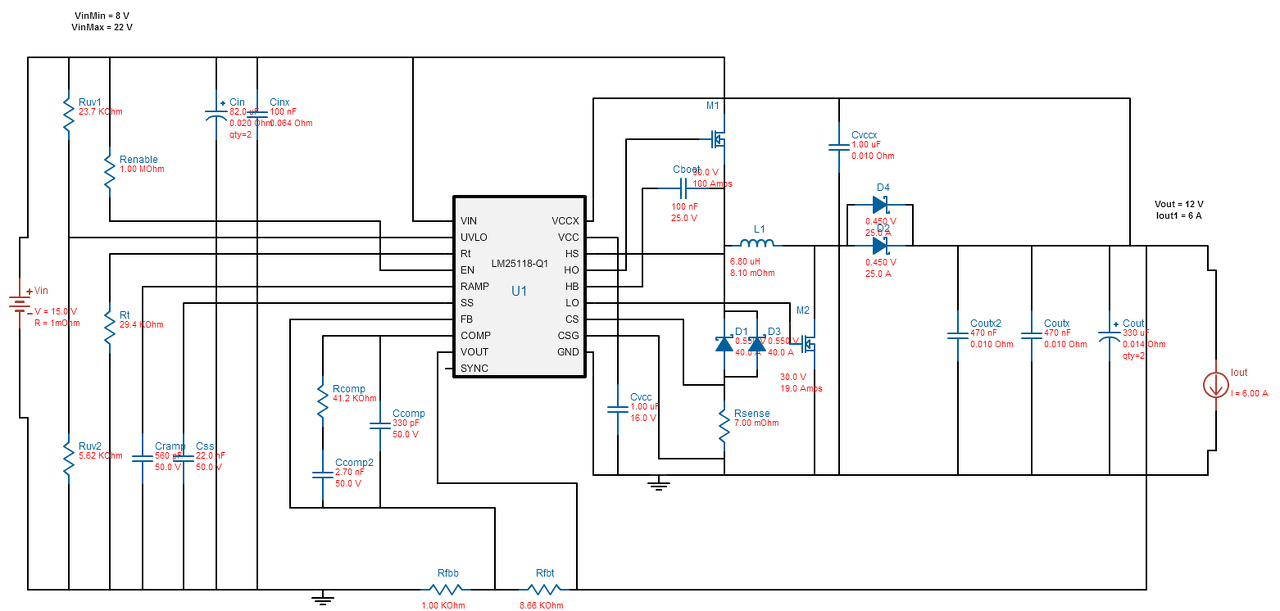
a Texas LM25118-al lehet olyan aramkort epiteni amire szukseged van. Kombinalt buck/boost konverter, vagyis kepes kisebb illetve magasabb feszultsegrol uzemelni, mint a kimeneti (ebben az esetben 12V), egeszen 10A-ig. (az altalam kert adatok szerint 8-22V bemenet eseten mindig 12V kimenet lesz)
|
Bejelentkezés
Hirdetés |









