Fórum témák
» Több friss téma |
Akkor leszünk okosabbak, ha megtudjuk a nyugalmi áramon mekkora a két végtranyó bétája. Kettejük bázisárama folyik R6+R9-en és esik rajtuk nagyjából a féltáp. Az R6-ot igazából a kimenőjel fűti amit C4 rácsatol. Ha tudsz 1A kollektoráram környékén bázisáramot mérni, akkor számítással mindennek elébe mehetünk.
Sziasztok!
Bocsánat, ha kicsit OFF lesz a hozzászólás, de láttam itt volt utalás a soundwizard oldalra... tudja valaki az oldal működtetőjének elérhetőségét?! Jöhet Privátba is! Nagyon köszönöm előre is a segítségeket!
Üdv. Megépítettem A JLH A osztályú végfokozatát 27V rol megy ezalapján a rajz alapján készítettem , az eredeti rajz alapján R2 vel sorba és R9 el sorba is van egy poti amivel be lehet állítani a munkapontot én ezt beleraktam átmenetileg sikerült beállítani I0-t 1,3A környékére ,de nem tudom milyen feszültségeket kellene mérnem pl. T3 és T4 tranzisztor között a földhöz képest mennyit kell mérnem ?
A hozzászólás módosítva: Dec 27, 2015
A tápfeszültség felét kell beállítani.
Üdv. Szeretném megépíteni a 20 W-os JLH AB osztályú kapcsolást http://sound-au.com/tcaas/jlhab2.htm
A nyugalmi áram beállítását a Tr3-as emitterkövetőben levő 100 ohmos huzaltrimmer végzi. Nincs termikus biztosítás pedig 200mA a megadott nyugalmi áram. Szerintetek elég nagy bordával a nyugalmi áram nem fog -e megszaladni? JLH úrnak talán elhiszem, de kíváncsi vagyok a véleményetekre!
Szia!
Ez AB osztályú, az A osztályú, 2A nyugalmi áramú erősítőjéhez képest viszonylag kicsi nyugalmi árammal dolgozik. A 200mA nem annyira vészes. Hosszabb járatás után, üzemmeleg állapotban kell beállítani a megadott nyugalmi áramot. Ezzel nem csak az a baj, hogy nem hőkompenzált, hanem az is, hogy nem stabil. Nagyobb meghajtó áram esetén több feszültség esik a trimmeren is, azaz jobban egymásra nyitnak a végtranyók. A hozzászólás módosítva: Dec 29, 2015
Szia! A közel 1 ohm-os emitter-ellenállás miatt nem kell drámai áramváltozásra számítanod.
Köszönöm! Én is ezt sejtettem, illetve itt csak sima végtranzisztorok vannak. Nem teljesítmény darlingtonok vagy kompozit darlingtonok.
Áttanulmányoztam a leírás google fordítását és megnyugtatott a zeener diódás túlterhelés védelem. Szerinted a leírásban szereplő stabilizált tápegységet érdemes -e hozzá megépíteni?(Elbírna -e két végfokot?) A 723 IC-s teljesítmény stabilizátoroknak, már valószínűleg magas ez a tápfeszültség. Esetleg készítsek 2 tranzisztoros kapacitás sokszorozót?
Megpróbálok ezeken a kétségeken felül emelkedni. Bízva a konstruktőr jó szakmaiságában és elvégre itt csak max. 20W-ról van szó. Nekem egy szobába 2x5-10W zene hallgatásához bőven elég.
Nagyon jók a tapasztalataim a uA723 stabilizátor IC-vel. Az adatlap 7. ábráján szereplő kapcsolást ajánlom, egy teljesítménydarlington és pár passzív alkatrész kell csak hozzá.
Az erősítőhöz ajánlom a nevesített terhelhetőségű ellenállásokat a megadott watt-szám duplájára növelni, ha nem szereted a forró ellenállásokat. A 400µF elkónak pedig ilyet választanék.
Sziasztok.
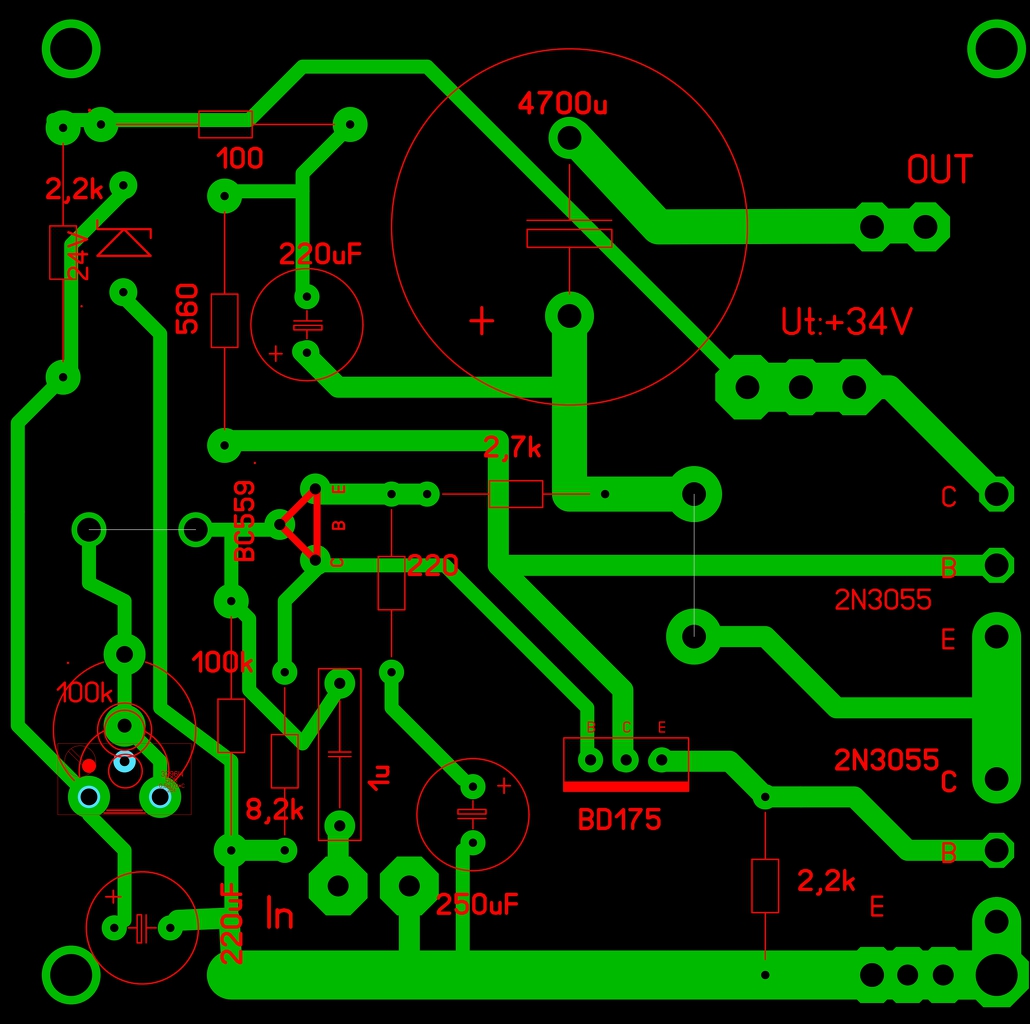
Az erősítő mindig és mindig topikból reloop tanácsára jöttem ide, és kíváncsi vagyok, hogy jobb lett e most a nyák tervezet. A BD175 fektetve lesz, ezérrt van egy kis szabad rész mögötte. A hozzászólás módosítva: Máj 28, 2016
Szia! A BD175 mint tranzisztor nem tűnik szerencsés választásnak a 3MHz fT-jével.
A test csillagpontos kialakítása égetően hiányzik, talán ezért is búgott. Figyelmedbe ajánlom Pioneer kolléga önzetlen munkáját: Bővebben: Link Ugye nem akarod dróttal bekötni a végtranyókat? Idézet: „Ugye nem akarod dróttal bekötni a végtranyókat?” Ez volt a terv. Rövid vezetékkel gondoltam, mert a deszkamodellen sem csinált gondot... A búgás is eltűnt a zenner hatására. Természetesen az Alkotó kolléga terve kifogástalan, csak az alkotókedv, és a szándék az, ami miatt megcsináltam eme tervezetet. A BD175 is csak egy lehetőség volt, utána sem néztem. Ez az egész, délután jutott eszembe, és amit hirtelen találtam, azt raktam bele. Szó szerint csak a levegőben ... Nem ellenőriztem szkóppal sem, hogy gerjed e. Csak amikor már a brumm eltünt, jazz-t hallgattam rajta, és igazán meglepett a lágysága.
Ha működik és tetszik akkor nincs rajta mit változtatnod.
Ha azt szeretnéd, hogy nagyon jól működjön akkor a találomra rajzolt tervtől érdemes eltekintened. Egyéb hasznos információk.
Köszönöm, a számítások, és a tanácsok igazán jól jöttek, és igen eddig úgy néz ki, hogy ez a verzió marad. Ha később mégsem tetszene, akkor az Alkotó kolléga megoldása marad.
Alkotó kolléga munkásságát el nem vitatva, azért jelzem, hogy Pioneer készítette azt a KIT visszarajzolást
Üdv mindenkinek! Lenne pár kérdésem! Ha megépíteném a tranzisztorok szempontjából mi a kritikus, elsősorban hangilag értem!? Van 2N3055-ös típusom régi RCA. Valamint van 2n1613-as is, de van valamilyen Motorola tipusom kb olyan BD139-eshez hasonló.?...A bemeneti típus mennyire hangfüggő, illetve ide milyen pnp tipust tegyek? Van olyan is ami a rajzon van, de talán érdemes kísérletezni vele? Van 35V-os kisméretű 6800-as Nichikon kondim abból tegyek a táphoz többet vagy egy nagyobb 40000mF-osat, vagy a kétfélét variáljam??? A kimenetre is a 6800-ast tenném!? Vagy elég 4700-as is, abból van pár darab Panasonicom ....Melyik lenne a jobb? Nyílván lehet kisérletezni...
Előre is köszönök minden segítséget, és segítő tapasztalatot ....
Nekem végtranzisztorként a BDY73 hangja jött be a legjobban. Tápnál pedig két féléről tudok csak véleményt mondani, az egyik az egy stabilizált táp, a másik meg a sima graetz+puffer kondi, és nálam egyértelműen ez utóbbi győzött!
Jó napot.
Mint írtad is lehet kísérletezni , mindenkinek más karakter jön be . A bemeneti tranyó az lényeges zaj szempontjából főleg.
Legközelebb akkor állsz az eredeti, Otala által kialakított hangzáshoz, ha ugyanazokkal a gyártmányú félvezetőkkel építed meg, amivel Ő annak idején. Nem mindegy még az sem, hogy az adott típusú félvezetőt ki gyártotta...
Kísérletezz nyugodtan, aztán majd kiderül, neked melyik a szimpatikusabb.
Sziasztok!
Valaki találkozott már a következő hibával: az erősítő feszültség függetlenül halk, a féltápfeszt illetve a nyugalmi áramot is tudom állítani de arra sem reagál. Előre is köszönöm a választ !
Szia! Ellenőrizd a visszacsatoló ág alkatrészeinek értékét!
Szia! Úgy tűnik stimmelnek az értékek...
Ebben az esetben kutya kötelessége az erősítés. Láthatnánk egy fotót róla?
Semmi akadálya! Eléggé viharvert a sok mérés miatt de itt van!A tranzisztorok forrasztási oldalon vannak, azért nem látszódnak. Mellékelem a nyáktervet amit használtam hozzá
(Ha más szögben, másik oldalról kell fotó csak szólj) A hozzászólás módosítva: Dec 27, 2016
4 példányba építettem eddig meg, működnek.
A kicsatoló kondid mekkora? Nem látok elkót ott.
A piros az egy 1µF-os MKP ő oda tartozik, illetve mivel dobozolásra vár, nincs beforrasztva, de a kimenet végén van még 4400µF ideiglenesen a mérésekhez.
Még lehet olyan is, hogy valamelyik (első) tranyó lábkiosztása nem felel meg a nyáknak.
BC 556 B-t használok a t1-nek illetve 2n2219-t t2-nek. Utóbbit sikerült először fordítva beültetnem, de azóta mindkettő cserélve lett. Ha segít: a csere előtt olyan hibát produkált hogy szintén halkan szólt, de ha emeltem a tápfeszültséget akkor elnémult.
A hozzászólás módosítva: Dec 27, 2016
|
Bejelentkezés
Hirdetés |








Nem ellenőriztem szkóppal sem, hogy gerjed e. Csak amikor már a brumm eltünt, jazz-t hallgattam rajta, és igazán meglepett a lágysága. 








