Fórum témák

» Több friss téma
Fórum » JLH erősítő
Lapozás: OK   148 / 221
(#) reloop válasza davix95 hozzászólására (») Nov 18, 2015 /
 
Akkor leszünk okosabbak, ha megtudjuk a nyugalmi áramon mekkora a két végtranyó bétája. Kettejük bázisárama folyik R6+R9-en és esik rajtuk nagyjából a féltáp. Az R6-ot igazából a kimenőjel fűti amit C4 rácsatol. Ha tudsz 1A kollektoráram környékén bázisáramot mérni, akkor számítással mindennek elébe mehetünk.
(#) Kisszabo hozzászólása Dec 2, 2015 /
 
Sziasztok!

Bocsánat, ha kicsit OFF lesz a hozzászólás, de láttam itt volt utalás a soundwizard oldalra... tudja valaki az oldal működtetőjének elérhetőségét?!

Jöhet Privátba is!

Nagyon köszönöm előre is a segítségeket!
(#) davix95 hozzászólása Dec 27, 2015 /
 
Üdv. Megépítettem A JLH A osztályú végfokozatát 27V rol megy ezalapján a rajz alapján készítettem , az eredeti rajz alapján R2 vel sorba és R9 el sorba is van egy poti amivel be lehet állítani a munkapontot én ezt beleraktam átmenetileg sikerült beállítani I0-t 1,3A környékére ,de nem tudom milyen feszültségeket kellene mérnem pl. T3 és T4 tranzisztor között a földhöz képest mennyit kell mérnem ?
A hozzászólás módosítva: Dec 27, 2015

jhl.jpg
    
(#) steelbird válasza davix95 hozzászólására (») Dec 27, 2015 /
 
A tápfeszültség felét kell beállítani.
(#) davix95 válasza steelbird hozzászólására (») Dec 27, 2015 /
 
Értem köszi .
(#) bereczk.jans hozzászólása Dec 29, 2015 /
 
Üdv. Szeretném megépíteni a 20 W-os JLH AB osztályú kapcsolást http://sound-au.com/tcaas/jlhab2.htm
A nyugalmi áram beállítását a Tr3-as emitterkövetőben levő 100 ohmos huzaltrimmer végzi. Nincs termikus biztosítás pedig 200mA a megadott nyugalmi áram. Szerintetek elég nagy bordával a nyugalmi áram nem fog -e megszaladni? JLH úrnak talán elhiszem, de kíváncsi vagyok a véleményetekre!

JLH AB.jpg
    
(#) steelbird válasza bereczk.jans hozzászólására (») Dec 29, 2015 /
 
Szia!
Ez AB osztályú, az A osztályú, 2A nyugalmi áramú erősítőjéhez képest viszonylag kicsi nyugalmi árammal dolgozik. A 200mA nem annyira vészes. Hosszabb járatás után, üzemmeleg állapotban kell beállítani a megadott nyugalmi áramot.
Ezzel nem csak az a baj, hogy nem hőkompenzált, hanem az is, hogy nem stabil. Nagyobb meghajtó áram esetén több feszültség esik a trimmeren is, azaz jobban egymásra nyitnak a végtranyók.
A hozzászólás módosítva: Dec 29, 2015
(#) reloop válasza bereczk.jans hozzászólására (») Dec 29, 2015 /
 
Szia! A közel 1 ohm-os emitter-ellenállás miatt nem kell drámai áramváltozásra számítanod.
(#) bereczk.jans válasza reloop hozzászólására (») Dec 29, 2015 /
 
Köszönöm! Én is ezt sejtettem, illetve itt csak sima végtranzisztorok vannak. Nem teljesítmény darlingtonok vagy kompozit darlingtonok.
Áttanulmányoztam a leírás google fordítását és megnyugtatott a zeener diódás túlterhelés védelem.
Szerinted a leírásban szereplő stabilizált tápegységet érdemes -e hozzá megépíteni?(Elbírna -e két végfokot?) A 723 IC-s teljesítmény stabilizátoroknak, már valószínűleg magas ez a tápfeszültség.
Esetleg készítsek 2 tranzisztoros kapacitás sokszorozót?
(#) bereczk.jans válasza steelbird hozzászólására (») Dec 29, 2015 /
 
Megpróbálok ezeken a kétségeken felül emelkedni. Bízva a konstruktőr jó szakmaiságában és elvégre itt csak max. 20W-ról van szó. Nekem egy szobába 2x5-10W zene hallgatásához bőven elég.
(#) reloop válasza bereczk.jans hozzászólására (») Dec 29, 2015 /
 
Nagyon jók a tapasztalataim a uA723 stabilizátor IC-vel. Az adatlap 7. ábráján szereplő kapcsolást ajánlom, egy teljesítménydarlington és pár passzív alkatrész kell csak hozzá.
Az erősítőhöz ajánlom a nevesített terhelhetőségű ellenállásokat a megadott watt-szám duplájára növelni, ha nem szereted a forró ellenállásokat. A 400µF elkónak pedig ilyet választanék.
(#) djcaveman hozzászólása Máj 28, 2016 /
 
Sziasztok.

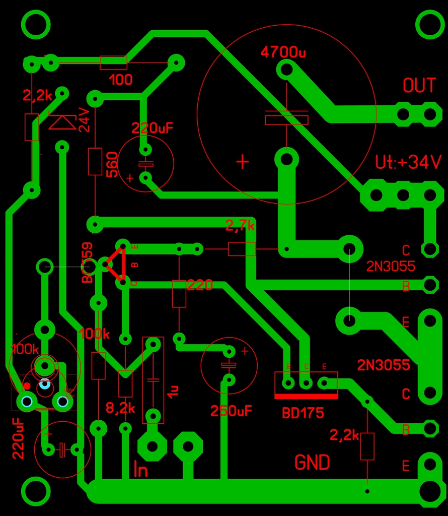
Az erősítő mindig és mindig topikból reloop tanácsára jöttem ide, és kíváncsi vagyok, hogy jobb lett e most a nyák tervezet. A BD175 fektetve lesz, ezérrt van egy kis szabad rész mögötte.
A hozzászólás módosítva: Máj 28, 2016
(#) reloop válasza djcaveman hozzászólására (») Máj 28, 2016 /
 
Szia! A BD175 mint tranzisztor nem tűnik szerencsés választásnak a 3MHz fT-jével.
A test csillagpontos kialakítása égetően hiányzik, talán ezért is búgott.
Figyelmedbe ajánlom Pioneer kolléga önzetlen munkáját: Bővebben: Link
Ugye nem akarod dróttal bekötni a végtranyókat?
(#) djcaveman válasza reloop hozzászólására (») Máj 28, 2016 /
 
Idézet:
„Ugye nem akarod dróttal bekötni a végtranyókat?”


Ez volt a terv. Rövid vezetékkel gondoltam, mert a deszkamodellen sem csinált gondot... A búgás is eltűnt a zenner hatására. Természetesen az Alkotó kolléga terve kifogástalan, csak az alkotókedv, és a szándék az, ami miatt megcsináltam eme tervezetet. A BD175 is csak egy lehetőség volt, utána sem néztem. Ez az egész, délután jutott eszembe, és amit hirtelen találtam, azt raktam bele. Szó szerint csak a levegőben ... Nem ellenőriztem szkóppal sem, hogy gerjed e. Csak amikor már a brumm eltünt, jazz-t hallgattam rajta, és igazán meglepett a lágysága.
(#) reloop válasza djcaveman hozzászólására (») Máj 28, 2016 /
 
Ha működik és tetszik akkor nincs rajta mit változtatnod.
Ha azt szeretnéd, hogy nagyon jól működjön akkor a találomra rajzolt tervtől érdemes eltekintened.
Egyéb hasznos információk.
(#) djcaveman válasza reloop hozzászólására (») Máj 28, 2016 /
 
Köszönöm, a számítások, és a tanácsok igazán jól jöttek, és igen eddig úgy néz ki, hogy ez a verzió marad. Ha később mégsem tetszene, akkor az Alkotó kolléga megoldása marad.
(#) reloop válasza djcaveman hozzászólására (») Máj 28, 2016 / 1
 
Alkotó kolléga munkásságát el nem vitatva, azért jelzem, hogy Pioneer készítette azt a KIT visszarajzolást
(#) Gboy hozzászólása Szept 30, 2016 /
 
Üdv mindenkinek! Lenne pár kérdésem! Ha megépíteném a tranzisztorok szempontjából mi a kritikus, elsősorban hangilag értem!? Van 2N3055-ös típusom régi RCA. Valamint van 2n1613-as is, de van valamilyen Motorola tipusom kb olyan BD139-eshez hasonló.?...A bemeneti típus mennyire hangfüggő, illetve ide milyen pnp tipust tegyek? Van olyan is ami a rajzon van, de talán érdemes kísérletezni vele? Van 35V-os kisméretű 6800-as Nichikon kondim abból tegyek a táphoz többet vagy egy nagyobb 40000mF-osat, vagy a kétfélét variáljam??? A kimenetre is a 6800-ast tenném!? Vagy elég 4700-as is, abból van pár darab Panasonicom ....Melyik lenne a jobb? Nyílván lehet kisérletezni... Előre is köszönök minden segítséget, és segítő tapasztalatot ....
(#) hapro válasza Gboy hozzászólására (») Okt 1, 2016 /
 
Nekem végtranzisztorként a BDY73 hangja jött be a legjobban. Tápnál pedig két féléről tudok csak véleményt mondani, az egyik az egy stabilizált táp, a másik meg a sima graetz+puffer kondi, és nálam egyértelműen ez utóbbi győzött!
(#) keszeg01 válasza Gboy hozzászólására (») Okt 1, 2016 /
 
Jó napot.
Mint írtad is lehet kísérletezni , mindenkinek más karakter jön be .
A bemeneti tranyó az lényeges zaj szempontjából főleg.
(#) steelbird válasza Gboy hozzászólására (») Okt 1, 2016 /
 
Legközelebb akkor állsz az eredeti, Otala által kialakított hangzáshoz, ha ugyanazokkal a gyártmányú félvezetőkkel építed meg, amivel Ő annak idején. Nem mindegy még az sem, hogy az adott típusú félvezetőt ki gyártotta...
Kísérletezz nyugodtan, aztán majd kiderül, neked melyik a szimpatikusabb.
(#) david9999999 hozzászólása Dec 26, 2016 /
 
Sziasztok!

Valaki találkozott már a következő hibával: az erősítő feszültség függetlenül halk, a féltápfeszt illetve a nyugalmi áramot is tudom állítani de arra sem reagál. Előre is köszönöm a választ !
(#) reloop válasza david9999999 hozzászólására (») Dec 27, 2016 /
 
Szia! Ellenőrizd a visszacsatoló ág alkatrészeinek értékét!
(#) david9999999 válasza reloop hozzászólására (») Dec 27, 2016 /
 
Szia! Úgy tűnik stimmelnek az értékek...
(#) reloop válasza david9999999 hozzászólására (») Dec 27, 2016 /
 
Ebben az esetben kutya kötelessége az erősítés. Láthatnánk egy fotót róla?
(#) david9999999 válasza reloop hozzászólására (») Dec 27, 2016 /
 
Semmi akadálya! Eléggé viharvert a sok mérés miatt de itt van!A tranzisztorok forrasztási oldalon vannak, azért nem látszódnak. Mellékelem a nyáktervet amit használtam hozzá
(Ha más szögben, másik oldalról kell fotó csak szólj)
A hozzászólás módosítva: Dec 27, 2016
(#) Orbán József válasza david9999999 hozzászólására (») Dec 27, 2016 /
 
4 példányba építettem eddig meg, működnek.
A kicsatoló kondid mekkora? Nem látok elkót ott.
(#) david9999999 válasza Orbán József hozzászólására (») Dec 27, 2016 /
 
A piros az egy 1µF-os MKP ő oda tartozik, illetve mivel dobozolásra vár, nincs beforrasztva, de a kimenet végén van még 4400µF ideiglenesen a mérésekhez.
(#) Orbán József válasza david9999999 hozzászólására (») Dec 27, 2016 /
 
Még lehet olyan is, hogy valamelyik (első) tranyó lábkiosztása nem felel meg a nyáknak.
(#) david9999999 válasza Orbán József hozzászólására (») Dec 27, 2016 /
 
BC 556 B-t használok a t1-nek illetve 2n2219-t t2-nek. Utóbbit sikerült először fordítva beültetnem, de azóta mindkettő cserélve lett. Ha segít: a csere előtt olyan hibát produkált hogy szintén halkan szólt, de ha emeltem a tápfeszültséget akkor elnémult.
A hozzászólás módosítva: Dec 27, 2016
Következő: »»   148 / 221
Bejelentkezés

Belépés

Hirdetés
XDT.hu
Az oldalon sütiket használunk a helyes működéshez. Bővebb információt az adatvédelmi szabályzatban olvashatsz. Megértettem