Fórum témák

» Több friss téma
Fórum » Csöves erősítő készítése
 
Témaindító: seedz, idő: Márc 31, 2006
Témakörök:
Ne feledd betartani a fórum viselkedési szabályait, és a topik megmaradásának feltételeit. [link]
A téma átmenetileg fagyasztva lett, hozzászólni nem tudsz!
Lapozás: OK   1859 / 2208
(#) csavarkulcs válasza mc-4 hozzászólására (») Jún 6, 2016
Vagy akár használhatsz csőszegecset is, A Conradban kapni zacskószámra.
Így néz ki egy szép kapcsolás vele.
Bővebben: Link

Hozzávalók: 1,5 fúró,1mm textilbakelit, pontozó, kalapács.
(#) Amigos70 hozzászólása Jún 6, 2016
Sziasztok!

Van egy Philips kimenőtrafópárom , és a hozzá tartozó táptrafó.
Megtaláltam a kapcsolását a csöves sztereó magnónak amiben volt.
Szeretnék egy kis csöves erősítőt építeni belőlük.
A kimenőtrafónak a lábkiosztását a rajzon jelölik.
Én két secunder tekercset látok a rajzon, lehetséges hogy az egyik fejhallgató kimenet?
Ha az akkor boldog lennék ha lehetne fejhallgaró erősítőnek is használni.
a másik kérdésem hogy a kapcsolást érdemes e megépíteni ahogy a rajzon van , vagy változtatni rajta pár dolgot?
(#) Amigos70 válasza Amigos70 hozzászólására (») Jún 6, 2016
Ezek a trafók........
(#) mc-4 válasza csavarkulcs hozzászólására (») Jún 7, 2016
Köszi, de maradok a Kínai árunál.
(#) mohinger válasza Amigos70 hozzászólására (») Jún 8, 2016
Épült már ilyen trafókkal itt erősítő. Azt írta a tulajdonosa, hogy nagyon jó hangú kimenők.
(#) Amigos70 válasza mohinger hozzászólására (») Jún 8, 2016
Azért is kérdeztem itt , mert gondoltam hátha van tapasztalata valakinek.
Nagyon kicsi kimenőtrafók ezek , és nekem csak egy kis Se pár wattos erősítő építése a célom .
A kimenőtrafó az érdekes , mert fejhalgatókimenet van a kapcsolás alapján a kimenőtrafón és abban nem vagyok tisztában hogy arra a kimenetre milyen fejhalgatót lehet csatlakoztatni , és hogy ezz ebben a formában érdemes e megépíteni vagy egy másik kapcsolás alapján megépíten az ECL 82 csövekkel.
(#) mark.budai válasza Amigos70 hozzászólására (») Jún 8, 2016
Sturbi szerint ezek nagyon jó trafók.
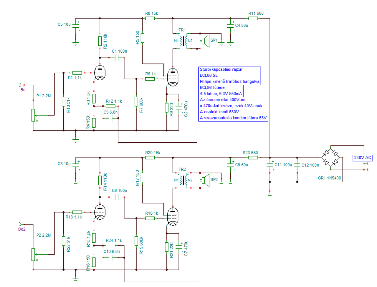
Itt találod a hozzászólását, amiben kapcsolási rajz is van. Ha gondot okoz a rajz olvashatósága, szívesen átrajzolom neked. Ebbe ECL86 vagy PCL86 cső kell, de nem nehéz beszerezni.
(#) l48 válasza mark.budai hozzászólására (») Jún 8, 2016
Nem látok egyenirányitót a háló trafón!
(#) Robin2 válasza l48 hozzászólására (») Jún 8, 2016
Nem látom a háló trafót!
(#) scooby_ válasza l48 hozzászólására (») Jún 8, 2016
Ha még nem tűnt fel, a tápegység megtervezése, az a Te feladatod lesz. Az erősítő 315VDC feszültséget igényel, a táp bemenetétől jobbra szereplő 3db ellenállás és két szűrő kondenzátor és a trafó részlet (kienőtrafó...) már a jobboldali csatorna erősítőjéhez tartozik, ami természetesen ugyan az, mint a bal oldalon szereplő, csak a tervezőnek már nem volt "kedve" teljes egészében kirajzolni a fokozatot, ettől megkímélte magát.
A hozzászólás módosítva: Jún 8, 2016
(#) mark.budai válasza l48 hozzászólására (») Jún 9, 2016
Scooby jól írja, a tápegység kimenetét a félig megrajzolt kimenőtrafó alatti +315V-os feliratú pontra kell kötni. Sőt, nem is mondanám tápegységnek, ide bőven elegendő a trafó és az egyenirányító híd, a puffer- és szűrőkondenzátorokat már tartalmazza a kapcsolási rajz. De pont ezért írtam, hogy szívesen átrajzolom, ha kell, mert digitálisan megrajzolva jobban olvasható az egész.
(#) l48 hozzászólása Jún 9, 2016
Elnézést kérek a figyelmetlenségemért
(#) Amigos70 válasza mark.budai hozzászólására (») Jún 9, 2016
Nagyjából átlátom a kapcsolást, de ha átrajzolod azt nagyon megköszönném.
Strubi hozzászólásait olvasva nagyon jó trafók. egészen kicsi méretűek.
ECL82 , és ECL86 csöveim is vannak.
Gondolom a hálózati trafó az ECL82 hez van méretezve.
Az én kimenőtrafőmon 2 kivezetéssel több van mint Srubi által feltett képen.
(#) gcsabee válasza Amigos70 hozzászólására (») Jún 9, 2016
Milyen típusú rádióban vannak ilyen kimenők?
(#) mark.budai válasza Amigos70 hozzászólására (») Jún 9, 2016
Átrajzoltam neked, remélem ez Sturbinak sem gond.
Az egér görgőjével kattints a képre, vagy jobb gomb, és megnyitás új lapon. Akkor eredeti méretben fogod látni.
A hozzászólás módosítva: Jún 9, 2016
(#) FordPrefect válasza mark.budai hozzászólására (») Jún 9, 2016
Idézet:
„Ebbe ECL86 vagy PCL86 cső kell, de nem nehéz beszerezni”

Hááát...
(#) scooby_ válasza FordPrefect hozzászólására (») Jún 9, 2016
Akkor módosítunk: Nem nehéz beszerezni... Viszont ha az ár/érték arányt nézzük, akkor bizony nehéz jó árban normálisat találni.
(#) Orbán József válasza scooby_ hozzászólására (») Jún 10, 2016
ITT annyi van nekik, hogy el is adnak...
(#) Imi65 hozzászólása Jún 10, 2016
A vacak, és bizonytalan eredetű/állapotú PCL/ECL helyett a 6P1P/6N2P kombó.....
(#) boti2 válasza Imi65 hozzászólására (») Jún 10, 2016
Inkább 6N2P és 6P14P. Az ECL86-ból a C-rész (trióda) egy ECC83 fele, a P-rész (pentóda) pedig EL84-nek. Az ECC83-nak megfelel a 6N2P, az EL84-nek a 6P14P. A 6P1P ettől eltér, vagyis nem identikus az ECL86 pentódarészével sem (az ECL86-ban ez valójában nem is pentóda, de ez most mellékes). A lenti kapcsolás - kapcsolástechnikai értelemben vett - változtatás nélkül megépíthető egy db 6N2P/ECC83-mal (ez 2 db triódát tartalmaz) és 2 db 6P14P/EL84-gyel. 6P1P-vel kapcsolástechnikai értelemben változtatni kell rajta (némileg át kell tervezn a kapcsolást), de a kimenők ehhez is jók. ECL/PCL86 könnyen beszerezhető, de 6N2P/ECC83, 6P14P/EL84 talán könnyebben. Ha Amigos70 ECL/PLC86 mellett dönt, akkor érdemes a fűtést mindkét feszültségre tekercselni és oldalanként külön átkapcsolhatóra kialakítani, hogy ECL-lel (6,3V) és PCL-lel (14,5V) is működhessen. PCL82-t 85-öt én inkább mellőzném. A 86-os sokkal szebb hangú.
A hozzászólás módosítva: Jún 10, 2016
(#) mark.budai válasza boti2 hozzászólására (») Jún 10, 2016
Hagyjuk már ezt a "PCL86 egy fél ECC83 és egy EL84" témát!
Olvasni kell, de nem a hülyeséget az interneten (főleg nem többször leírni a HÜLYESÉGET), hanem az adatlapot. A PCL triódája, lehet, hogy hasonlít az ECC83 triódájára, de nem ugyan az! A "pentóda" része meg főleg nem EL84, az EL84 egy pentóda, a PCL86-ban pedig sugártetróda van!!! És Imit azért ne akard már kioktatni csöves témában, légy szíves!
Szerk: Akkor már a 6P1P közelebb áll hozzá, mert az is sugártetróda, és teljesítményben is közelebb áll a PCL86-hoz. Persze más munkapontba kell beállítani, de ha egy az egyben belerakod ebbe a kapcsolásba, működni fog. Nekem ugyan ekkora tápfeszről 270 ohm katód ellenállással megy.
A hozzászólás módosítva: Jún 10, 2016
(#) csavarkulcs hozzászólása Jún 10, 2016
Azthiszem most megint aktuális a téma, hogy én is egy pcl86-al szeretnék építeni egy erősítőt, egy gyönyörűszépséges hangút, hogy összevethessem a tda2030-al amiről ódákat zengenek.
Az a kapcsolás amiről beszéltek, jó lenne nekem, csak nincs hozzá táp transzformátorom, és nem is szeretném csak 1-2 szer használni, tesztelni.
Használhatom úgy hogy egy életvédelmi relére van csak rákötve?
(#) mohinger válasza csavarkulcs hozzászólására (») Jún 10, 2016
Semmiképpen! Ha minden kötél szakad, használj két, szembefordított trafót. Milyen kimenőd van?
(#) CIROKL válasza csavarkulcs hozzászólására (») Jún 10, 2016
Csak is tranzformator hasznalataval ... Nem hinnem hogy egy par ezres foldhoz vagna amibe egy ilyen kicsi trafo kerul.
(#) csavarkulcs válasza mohinger hozzászólására (») Jún 10, 2016
kimneőtrafóm nincs, illetve majd lesz, írtam a kimenőtrafó építő topikba.
van 4 egyforma trafóm, 2-őt akkor majd szembefordítok, és akkor lesz 230.
(#) scooby_ válasza Orbán József hozzászólására (») Jún 10, 2016
Igen, 2000Ft darabja, én ennyiért 4-et vettem!
Hozzáteszem, hogy a Conrade Budapest legdrágább műszaki boltja. Vicc, hogy egy IC foglalat is 500Ft náluk... Na de ezt a filmet már leforgattuk pár oldallal előrébb ha visszaolvasol, leírtuk, hogy mi a helyzet ezekkel a csövekkel, főleg az újakkal.
(#) Orbán József válasza csavarkulcs hozzászólására (») Jún 10, 2016
Idézet:
„a tda2030-al amiről ódákat zengenek.”

Vegyük úgy, hogy ezt tévedésből írtad, mert rossz vicc.
(#) csavarkulcs válasza Orbán József hozzászólására (») Jún 10, 2016
majd meglátjuk és is kíváncsi vagyok hogy milyen lesz.
A hozzászólás módosítva: Jún 10, 2016
(#) scooby_ válasza boti2 hozzászólására (») Jún 10, 2016
Én mindenféle pcl-t mellőznék, nekem nagy csalódást okozott a pcl86PP.
Ha pedig már EL84SE, akkor EZT ajánlom figyelmedbe, a 3.-at építem belőle, nálam a kicsik közül ez tetszett a legjobban.
(#) Orbán József válasza csavarkulcs hozzászólására (») Jún 10, 2016
Tények vannak itten kérem. Egy kezdőnek csodálatosan szólhat egy (bármilyen)TDA, aztán, ha jól csövizel, rájössz, mennyi időt fecséreltél el velük. Bármelyikkel!
Tudod, jónéhány embernek már a régi-régi kezdő lépésekhez tartozik a gyors (első) sikerélményt adó csipes erősítés. Ezen már itt régen túl van mindenki és van nem egy, aki ki is hagyta ezt a lépcsőt. Én is. Ezeknél több nagyságrendekkel különb félvezetősök után/helyett építenek, építünk csövest.
Következő: »»   1859 / 2208
Bejelentkezés

Belépés

Hirdetés
XDT.hu
Az oldalon sütiket használunk a helyes működéshez. Bővebb információt az adatvédelmi szabályzatban olvashatsz. Megértettem