Fórum témák
» Több friss téma |
Fórum » Csöves erősítő készítése
Ne feledd betartani a fórum viselkedési szabályait, és a topik megmaradásának feltételeit. [link]
A téma átmenetileg fagyasztva lett, hozzászólni nem tudsz!
6P1P SE nekem is van. A meghajtója 6N3P, de szinte bármilyen kettőstrióda megteszi. Az EL84 kiváltására egy alternatíva (megfelelő ár érték arány, "új" cső.. dobozából.
) ,s valóban nem követel teljesen más kapcsolástechnikát, "csak" a 270 ohm körüli katód ellenállást szereti. csavarkulcs: Mit szeretnél a PY88-al? Eredetileg televízió sorvégcső "boosterdióda". Egy sima diódaként képzeld el. Anód-Katód.. csak 30V/300mA-el fűteni kell, s kicsit több feszültség esik rajta mint egy Si diódán. Kétutast, sőt greatz-et is készíthetsz belőle ha eléggé mazohista vagy. Ha már csöves egyenirányítás akkor sokkal inkább EZ80/81.. AZ1/4.. esetleg PY82. A hozzászólás módosítva: Jún 11, 2016
Tönkretenni.
Ha valaki kedvet érez a 6P1P/6N2P kipróbálásához, jelezze.
Jaja, köszöntem szépen az enyémeket is!
Nagyon jól szuperálnak azóta is! Viszonylag érzéketlenebb hangfalakon (ilyen is van.) is kiváló! Amin a PCL már nem ad megfelelő, kellő erőt, és dinamikát. A hozzászólás módosítva: Jún 11, 2016
Ez azt jelenti, ha egy mai 60V-os tranyóra 62V-ot kapcsolsz, akkor borítékolható a kifingása. Ha 10A-el lehet papíron megküldeni, akkor 11A-nél már borítékolható a kifingása szinte azonnal.
Egy GU50 anódja 40W-al terhelhető, akkor ideig-óráig (vagy sokkal tovább) elmegy 50W-al is csak szépen piroslik (Én így járattam anno sokat, első csövesem egy GU50 SE volt, nem sok fogalmam volt, mit csinálok vele, de szólt). Max 150mA-t tud, akkor ideig óráig elmegy 200mA-es is jó esetben. A belső szerkezet miatt sokkal jobban nyüstölhető, mint egy tranzisztor. És mondjuk 400Ft. De amúgy létezik FET 1000V-ra is (bár nehezebben elérhető, 600V körül nagyobb a választék, ezért még mindig nem tartom rentábilisnak csöves indukciós kemence építését.
Gyere át a Elektroncsöves indukciós kemence topikbaés megbeszéljük, Van egy félvezetős kemencém, 90% ban kész(4kW), ez csak hobbikemence lesz.(max1kW)
Nezd, az sosem baj ha az ember mer nagyokat almodni de a rogvalo annal joval prozaibb es macerasabb.
Az uton (a sajat utjan) mindenkinek vegig kell menni, te sem fogod meguszni, felteve ha valoban epiteni is fogsz az elektroncsoves erosito, kemence, oszcilloszkop kategoriakban valamit. Futes nelkul nehez dolgod lesz de azert probald ki, semmit nem veszitesz. Szerintem (csak a hozzaszolasaidbol kiindulva javaslom) vegyel a piacon egy csoves radiot. Lehetoleg mukodo allapotban. Abban van minden amit a jovoben hasznalni fogsz: Erosito, mixer, oszcillator, egyeniranyito, demodulator, HF/IF/AF ..etc Ha nincs rajz meg jobb, rajzold vissza, meregesd, probalgasd, modositsd de legfokepp ertsd meg hogyan mukodik. Ha tenyleg lelkes vagy akkor mar egy het alatt is rengeteget fejlodhetsz. A hozzászólás módosítva: Jún 12, 2016
A PY82 nekünk sorra döglött meg 300V-nál (EL84 PP-t szerettünk volna táplálni 2 darabbal). Zsinórban ütöttek át. Én nem ajánlom semmilyen projekthez (esetleg 200V körül). A PY88-ról nincs ilyen tapasztalatom. Elvileg bírnia kellene, de az impulzus 7500V ne tévesszen meg, közel sem tud annyit egyenirányítani huzamosabb ideig.
Ó már nem lesz baj
![]() megrepedt az alja. csak tudnám hogy mitől? egy textilbekelt lemezből csináltam neki foglalatot, lehet hogy az volt a baj?
Hát elképzelhető. Nem a textilbakelit miatt, hanem mert te csináltad...
![]() A gyári foglalatok azért nem véletlenül vannak kicsit lötyögősre készítve. De azért novál csőnek ne készíts foglalatot, amikor fillérekért be lehet szerezni.
Az az igazság hogy az 1960-as évek közepétől a tévészerelők is fellélegeztek amikor megjelent a (BY238-as) Si dióda. Ugyanis a PY82-es csövek, amik ugye párban voltak a készülékek tápegységeiben hogy bírják a strapát.. Hát nem a tartósságukról voltak híresek. Gyengültek, gázosodtak amikor is párban illett őket cserélni.. (ha nem így tettek akkor a másik is, és az újonnan betett cső is újfent hamar legatyásodott. S csak az volt az igazi megoldás ha 2db vadi új csövet tettek be.
) Tömegével végezték el a kiváltásukat szilicium diódákkal. Kicsit megemelkedett ugyan az anódfeszültség, de egy 8-10W körüli 22 ohmos ellenállás elizzadt alatta. Nem volt túl megbízható, és túl jó hírű cső már a maga korában sem.. ez igaz. A hozzászólás módosítva: Jún 13, 2016
Amúgy nagyon sok a 300V a PY82-es párnak. 200-220V-nak igen. De 300V-nál elköszönnek..
Nem hiába volt kettő darab a televízióban sem. S ott egyutasan volt egyenirányítva az akkor még 220V. A hozzászólás módosítva: Jún 13, 2016
PL82PP-nek csináltam egyszer vele 2x230V szekunderrel.
Sziasztok
Egy kis segítségre/tanácsra lenne szükségem. Régebben vetem egy PL82-es PPP erősítőt (végcsövek PL82, meghajtócsövek ecc85, előfok e88cc). Az utóbbi időben olyan hibajelenség jött elő, hogy bekapcsolás után 10-12mp-el később elkezd pulzálóan búgni az egyik oldala majd a másik oldalon is hallatszik és egyre erősebben. Ha nincs bent az előfokcső akkor nem hallható. A munka pontok a végcsöveknél jók, feszültségek rendben vannak. Sajnos annyira nem értek hozzá amennyire szeretnék. Ezért kérnék egy kis segítséget merre keresem a hibát kiváltó dolgot. Előre is köszönöm a segítséget.
Tisztelt fórumozó Társaim!
Már egy fél éve is van, hogy bele kezdtem egy régi MV3 erősítő újjá építésébe. Sajnos különböző okokból igencsak lassan haladok. Nem is sietek vele, de már jó lenne valamerre lépnem. (Igaz kórházi kezelések is késleltetnek, holnap is fekszem be az I. sz. Sebészeti Klinikára hasnyálmirigy műtétre.) Néhány fórumtárs segítségével sikerült összeszedni az alkatrészek nagy részét, és a panelt is megrajzoltam. Szeretném ha hozzáértő szemek is látnák, ezért ide teszem nektek ellenőrzésre. Kérlek véleményezzétek, jól van e így? Az eredeti kapcsolást szeretném kiegészíteni egy "varázsszemes" kivezérlés jelzővel, és egy standby kapcsolóval. Valamint fontos lenne az egyik bemenetet úgy alakítani, hogy az fantomtápos mikrofon bemenet legyen. Most ugyan egy darabig sajnos megint nem leszek barkácsolós helyzetben, de mire kiengednek (HA!) jó lenne elkezdeni az építést. Csatolom a képeket, és várom javaslataitokat. Jó egészséget, és jó munkát kívánva: csibai.
Az elko pozitív felére fűzött ellenállássor nekem nem jön be. A GND is elvékonyodott. Így "hangja" lesz akkor is, ha nem akarod.
Majdnem nagyon szép a panel, tetszik a legömbölyítés, amit hogy csináltál?
De 3 helyen elrontottad idő előtt befejezve a gömbölyítést - felülről a második huzalozás. Valamint egy helyütt mehetne nagyobb ívben, mert a huzalozás ott elfért volna úgy is. Utóbbi kevésbé bántja a szemem. Aztán kifelé abból a kórházból, nem szanatórium az... Vagy de.Szóval igyekezz gyógylani. A hozzászólás módosítva: Jún 14, 2016
Először is nagy köszönet a véleményetekért!
A rajzot az eredeti panelről rajzoltam át úgy hogy, beszkenneltem és Coreldrawban átrajzoltam. Szándékosan ilyen lekerekítésekkel rajzoltam, megőrizve a "vintage" jelleget. Orbán Józsi javaslatait megnézem ha haza értem. Most kb. 2-3 hétig nem leszek, bár remélem lesz wifi a kórházban (I. sz. Sebészeti Klinika, Bp. Üllői út) és be tudok nézni. Kérlek benneteket addig gondolkodjatok hogyan tudom a kivez. jelzőt, a standy kapcsolót, és a fantomtápos mikrofon bemenetet kialakítani. (Mit honnan hová?) Nem elektronikai szakember vagyok, csak egy lelkes amatőr, akit a páka (nem mozdony) füstje megcsapott. Felteszem a mérethelyes pdf-et is hátha jól jön valakinek. Üdvözlet mindenkinek, csibai.
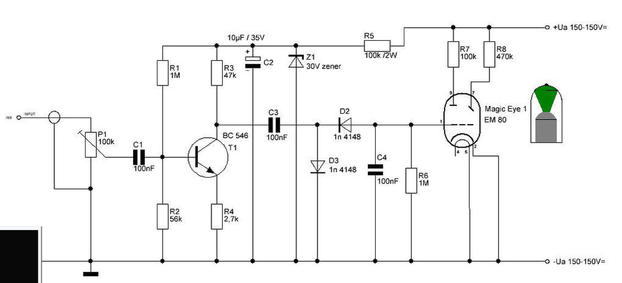
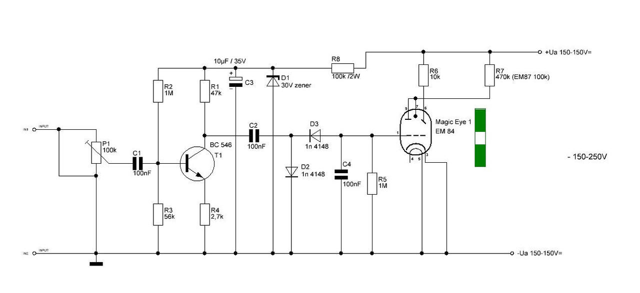
Elősegítendő a jobbulást, ha megfelel, küldenék ajándékba EM84 varázsszem csövet a kivezérlés indikátornak.
A varázsszemes kivezérlés indikátorhoz küldök egy NYÁK tervet. Ha megérkezik az ajándék EM84, ahhoz meg ezt a kapcsolást! Használd őket egészséggel és jobbulást!
A hozzászólás módosítva: Jún 15, 2016
Sziasztok
Kérem tud valaki adni valami jó kapcsolást lehetőleg több fajtát EBL21-es csőhöz?
A téma képei közt találsz egy tucatot legalább (SE-t, sztereót). A készletednek megfelelőt elkészíted.
Egy lengyel kollégától származik. A hangszínszabályzó értelemszerűen kihagyható.
Színesítendő az eddigi felhozatalt, egy PP-kapcsolás, párhuzamos EBL21-esekkel:
Egy kicsit megszórom a topikot:
|
Bejelentkezés
Hirdetés |


) ,s valóban nem követel teljesen más kapcsolástechnikát, "csak" a 270 ohm körüli katód ellenállást szereti. 

























