Fórum témák

» Több friss téma
Fórum » Csöves erősítő készítése
 
Témaindító: seedz, idő: Márc 31, 2006
Témakörök:
Ne feledd betartani a fórum viselkedési szabályait, és a topik megmaradásának feltételeit. [link]
A téma átmenetileg fagyasztva lett, hozzászólni nem tudsz!
Lapozás: OK   1862 / 2208
(#) Peter_S válasza granpa hozzászólására (») Jún 18, 2016
Egy másik:
(#) Peter_S válasza horka001 hozzászólására (») Jún 18, 2016
Ez full loktál projekt nálam deszkamodellig jutott, össze kellene végre szerelnem rendesen.
Minden megvan hozzá, csak az a fránya idő...

ebl21pp.jpg
    
(#) bta válasza Peter_S hozzászólására (») Jún 24, 2016
Idézet:
„Ez full loktál projekt nálam deszkamodellig jutott”

Akkor még nem késő kidobni az EF22-t az elejéről
Inkább még egy kihasználatlan pentódás ECH... börzén "fillérekért" szokták adni.
(#) granpa válasza bta hozzászólására (») Jún 24, 2016
"kihasználatlan pentódás ECH"
(#) bta válasza granpa hozzászólására (») Jún 24, 2016
Bocs, heptódás. Nekem a kombi cső már régóta az ECL, esetleg PCL... "1000 éve" nem tettem foglalatba rádióvevő-csövet
(#) granpa válasza bta hozzászólására (») Jún 24, 2016
A bocs; az tetróda, vagy pentóda.
(#) Peter_S válasza bta hozzászólására (») Jún 24, 2016
Nem olyan gáz az EF22, teljesen rendben van a hangja. Az adatlapja szerint sincsen az egekben a torzítása hasonló körülmények között.
Filléres ECH-ból van a ládafiában jópár darab, inkább egy 7F7 vagy 7B7-esek érdekelnének - a következő ötéves tervben majd íbéjezek amerikai barátainktól kipróbálásra.
Egyébként meg az EABC80 is remek választás az elejére, azzal is tetszett.
(#) Ronen hozzászólása Jún 25, 2016
Halihó mindenkinek Egy apró-pici segítség kellne! Van itthon egy jópár csövem amiből szeretnék egy sztereóerősítőt összehozni. tervezésbe kellene segíteni, vagy ha lenne valakinek hozzá rajza, azt is szivesen fogadnám! Régi ruszki csőből van kettő 6П45C előerősítőnek pedig egy ECC82 -t képzeltem el, csak a kapcsolással vagyok bajba a segítséget előre is köszönöm
(#) küzmös Gergely válasza Ronen hozzászólására (») Jún 25, 2016
PP-ben 400V-ról biztosan komoly teljesítményt tud (60-80W) ,de az ECC82 nem ideális.. 85,83.. PCF80,82.. bármelyik jobb választás mint az ECC82.. szerintem. De eléggé "combos" cső az SE-hez is. (8-10W)
(#) granpa válasza Ronen hozzászólására (») Jún 25, 2016
A téma képeit tudom ajánlani. Találsz kapcsolásokat, és választasz a készleted szerint.
(#) daneg86 hozzászólása Jún 25, 2016
Sziasztok!
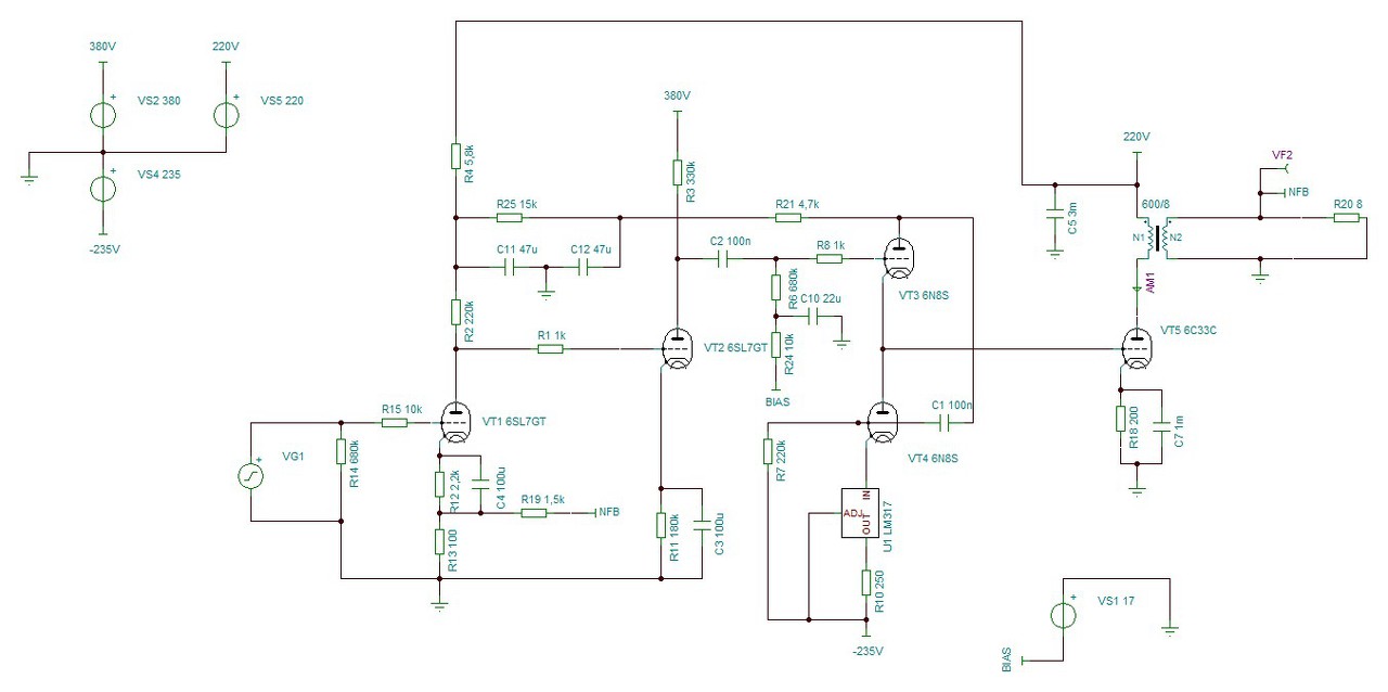
Kis segítséget szeretnék kérni 6c33c SE-hez.
Kiirthatatlan 50Hz-s brummal van dolgom. ( Igen 50Hz, nem 100 )
Próbáltam már nyákon kívüli csillagpontos földelést, GND pontok variálását.
Fűtéseket kiközepeltem.
Már a szomszéd kiskutya farka is árnyékolva van ( minden jelútba eső kábel 1 eres árnyékolt, gnd-re kötve ).
Bemenetet rövidre zárva sem szűnik meg.
Visszacsatolás módosítására alig változik ( értsd: 10k és 1,5k ellenállást váltogatva a visszacsatolásban szinte alig hallható a változás ).
Kimenő áthelyezésre nem változik.
Fűtés és egyéb AC feszültségek sodort kábelen közlekednek.

220V-os ág: AC> 4x1n4007 >5x680µF 250V elko / csatorna
380V és -235V -os ág: AC > Feszültség kétszerező > +- 380V
+380V 47µF elko ( 0,6mA terhelés )
- 380V 47µF elko > zéneres stabilizátor - 235V-ra 10µF ( 5mA terhelés )

6c33c 220V 220mA-ra van beállítva. Bias előfeszültség csak finom szabályzásra van.

Konnektorból kihúzva síri csend, de még majdnem fél percig életképes az erősítő pufferből.

Mi lehet a hiba, mit nézzek át szerintetek ?

6c33c.JPG
    
(#) mofesa válasza daneg86 hozzászólására (») Jún 25, 2016
Nem sok erősítőt csináltam triódával, de az ilyen nagy áramú SE erősítőknél illik fojtót alkalmazni. A felépítést nem látom, "vakon" meg nem nyilatkozik, gondolom, senki.
(#) telnagyapo válasza daneg86 hozzászólására (») Jún 26, 2016
Nem biztos hogy úgy szedi össze. Vizsgáld meg a tápot (dióda kondi! Ha valamelyik szivárog az okozhat brummot.)
(#) keszeg01 válasza daneg86 hozzászólására (») Jún 26, 2016
Jó napot.
Fűtéstápközepelés meg van ?
(#) CIROKL válasza keszeg01 hozzászólására (») Jún 26, 2016
Itt nem elég a fütés közepelés , az SRPP -nél meg főleg nem , ott emelni kell a potenciálon .
Fokozatonként más fütés potenciált kell kialakitani , nem tudni hogyan füti ?
Jó lenne erről többet tudni illetve látni kellene valamit róla , egy kapcsolás kevés .
A hozzászólás módosítva: Jún 26, 2016
(#) daneg86 válasza CIROKL hozzászólására (») Jún 26, 2016
Délután rakok fel egy rajzot, hogy hogy van kötözve az egész és pár képet. SRPP fűtése -110V körül van (2x47R). Alsó cső katódja -230V felső cső katódja -20-30V, igen eléggé határon van. -110V egy ellenállás osztóval van előállítva GND és -235V között.

SRPP csöveknek van egy külön fűtő tekercs.

6n9s és 6c33c egy nagy áramú 6,3V os tekercsen osztozkodik csatornánként, és ez van 2x47Ohm, al közepelve és GND-re kötve.
(#) granpa válasza keszeg01 hozzászólására (») Jún 26, 2016
5. sor.
(#) gerleimarci válasza daneg86 hozzászólására (») Jún 26, 2016
DC fűtést próbáltad? Nekem csak így sikerült megszüntetnem teljesen a brummot.
(#) daneg86 válasza CIROKL hozzászólására (») Jún 26, 2016
Megrajzoltam, hogy most hogy van összekötözve a fűtés, nyákterv is mellékelve van.
nyáktervet gyorsan átalakítottam a jelenlegi állapotra, mert a kezdetek óta volt pár változás a kapcsolásban.
Sárga vonalak a nyákterven vezetékezést jelöl!

U1 Tl431 már nincs benne, csak véletlenül ottmaradt
A hozzászólás módosítva: Jún 26, 2016
(#) Orbán József válasza daneg86 hozzászólására (») Jún 27, 2016
Apró észrevétel:
Én az egyenirányító diódák és a pufferek közt a lehető legszélesebb nyákot készítettem volna...
A mostani szükségtelenül vékony, hely is van, akkor?
A 35 u nyákokat mindig lefuttatom ónnal amúgy, pl.:

P1170034.JPG
    
(#) daneg86 válasza Orbán József hozzászólására (») Jún 27, 2016
Nálam sokkal több gond van. Ma izzadtam felette pár órát, és rájöttem erre arra.
Zaj nagy részét az árnyékolt kábelen szedte össze, ami a foglalat és a nyák között volt, ezt kiiktatva a zaj 70% megszűnt, fűtéseken variálva a maradék is, de jött egy újabb gond.
Nagy áram miatt a szűrés ellenére alacsony frekvencián gerjed ( <1Hz ), sajnos sikerült egy pozitív visszacsatolást csinálnom a meghajtó fokozatban, ami miatt ez megtörténik.

Újratervezem a meghajtást, aztán majd folytatás következik.
(#) FordPrefect válasza daneg86 hozzászólására (») Jún 28, 2016
Árnyékolt kábelen nem szed össze "zajt". Brummot sem. A gondok legalább 50%-ban az árnyékolás/földelés rossz kialakítása a hibás. Javaslom utánanézni a földhurok címszónak...
(#) bta válasza daneg86 hozzászólására (») Jún 28, 2016
Idézet:
„Zaj nagy részét az árnyékolt kábelen szedte össze”

Rákérdezhetek? A belső jelkábel árnyékolásán nem fut jeláram, viszont az árnyékolóharisnya mindkét vége testre van kötve? Akkor megtaláltuk a földhurkot..
.
A 6sz33sz foglalatokhoz menő, egyenként 6.5A-es fűtővezetékpárokat egyébként nem árt szorosan(!) összesodorni.
(#) daneg86 válasza bta hozzászólására (») Jún 28, 2016
Csak az egyik vége volt GND-n, de ezt a hibát megoldottam.
Minden nagyobb áramú érpár sodortan közlekedik, az ilyen zajokat ki tudtam irtani teljesen, igazából csak jobban át kellett volna gondolnom a dolgokat mielőtt pákához nyúlok. Nagyobb gond a pozitív visszacsatolás miatti gerjedés, de valószínű ezt is sikerült orvosolnom.

Zajforrás nem földhurok volt, az 100Hz zajjal járt volna, nem 50Hz. Szépen szórt zajt szedte össze a meghajtó fokozat ( nyílt hurkú erősítése >2500 ), ez jelút rövidítéssel megszűnt. R4 C11-en keresztül szépen visszagerjedt. Szűrőt módosítva csak a gerjedés frekvenciája változott, szóval most marad az, hogy kap egy zéneres stabilizátort. Amennyiben ez sem válik be, akkor külön táp.
(#) Andrei1181 hozzászólása Jún 29, 2016
Hali

Budapest rádió kimenőjét akarom felhasználni egy EL84PP gitárerősítő építéséhez és felmerült bennem néhány kapcsolástechnikai kérdés, amit még nem értek.

Íme a rajz: Bővebben: Link

A kimenőtrafón a primer nem csak középen van megcsapolva, hanem a segédrácsoknak a két szélén is. Miért jó, vagy rossz ez a megoldás?
Másik, mire való az EL84-ek anódjai közötti 1.5n és 4k7 ?
(#) mohinger válasza Andrei1181 hozzászólására (») Jún 29, 2016
A leágazások az ultralineár kivitel miatt vannak. Ettől kicsit triódásabbá válik a hang, csökken a torzítás. A kondi és az ellenállás a nagyfrekvenciás csillapítást szolgálják. Nem olyan rossz kimenő, a felső határfrekije 40KHz felett van.

Szerk: kipróbálhatod, hogy teszel egy átkapcsolót a segédrácsokra, hogy UL, vagy sima pentódás hangja legyen az erősítőnek.
A hozzászólás módosítva: Jún 29, 2016
(#) Andrei1181 válasza mohinger hozzászólására (») Jún 29, 2016
Köszi

Ezt terveztem megépíteni:
Bővebben: Link

Mindenképp lesz rajta trióda kapcsoló, bár itt úgy hívják, Half power
(#) küzmös Gergely válasza Andrei1181 hozzászólására (») Jún 29, 2016
Így van. Az UL kapcsolás révén a gitáron te annyit fogsz "érzékelni" hogy kb csak a fele kakaó van meg. Elvileg jobb "hangképpel", de.. hát nem fogsz hallani semmit.. te sem szinusz hullámot fogsz játszani, se hallgatni azon a gitáron.
(#) bta válasza Andrei1181 hozzászólására (») Jún 29, 2016
Normális mélyeket ne várj attól a rádiós kimenőtrafótól (basszgitárhoz emiatt alapból felejtős lenne) az ultralineárral viszont érdemes próbát tenni. EL84-ből úgyse nagyon jön "kakaó" - a feszesebb, pontosabb basszus, a (nem túlhajtva!) tisztább hangzás viszont kárpótolhat az így elvesztett wattokért.

Az RC tag a közép- és hosszúhullámú rádióvétel ultrahang-tartományú maradék zavarait hivatott csökkenteni - buta és gagyi megoldásnak tűnik, de talán még így is van értelme, mivel trafó és a hangszóró tekercsei visszaszórhatják a felerősített zavarokat...
(#) akos70 válasza bta hozzászólására (») Jún 29, 2016
Nincs híja a basszusnak, ugyanezt a kapcsolást megépítettem ugyanezekkel a trafókkal.
A tiszta hangzás is megvan kikapcsolt masterrel.
Következő: »»   1862 / 2208
Bejelentkezés

Belépés

Hirdetés
XDT.hu
Az oldalon sütiket használunk a helyes működéshez. Bővebb információt az adatvédelmi szabályzatban olvashatsz. Megértettem