Fórum témák
» Több friss téma |
Tudom, de ha nekem most egy olyan fejlesztő boardom van, ahol a "kici" kínaik így tervezték akkor ez van. Lásd a z első posztom pdf-jét, valamint a melléklet pdf-et.
Az hogy a panelon 8 bites kimenet van nem jelenti azt hogy mindet használni is kell ... Az én saját készítésű fejlesztőpanelomon is ki van vezetve mind a 8 kimenet de soha nem használtam , nincs értelme , a 4 bites üzemmód is teljesen jó ... A kijelző D 0-1-2-3 bemenetét egyszerűen hagyd szabadon
A hozzászólás módosítva: Feb 8, 2020
View fül\Global options... menü\Application fül\Show all components within all components jelölőnégyzetbe rakj pipát.
Tökéletes, köszönöm szépen.
![]() És még sikerült optimalizálnom is.
Szia
Hát a végén kderült, hogy igazad van így is működik. ![]() A probléma az volt, hogy a lcd_eb005-nél nem lehet beállítani az RW pin-t, ezért aztán, bár szimulációban működött, de a boardba betöltve nem. Ezt a problémát oldotta meg wendi megoldása, mert így már ki tudtam választani az LCD (Generic) kijelzőt. Ez pedig már működik 4 és 8 bitttel is (nem csak a szimulációban, hanem a board-ban is), ha aktíválom az RW pin-t. Tehát az LCD_Use_Write-ot Yes-re kell állítani.
Sziasztok
Segítségeteket szeretném kérni, mert nem jutok előre ezzel a dologgal. Fórumon sem találtam, a Pic fejezetek között, ezért nyitottam egy újat. A gondom, hogy van egy Pic 12F675 és a 6-os lábára ráratam egy 330Ohm plusz egy 10K GND-re húzás után egy IRL2203N Ncsatornás Mosfetet. A Drain lábára egy 1N5400 diódát, és egy R ellenállást ( fogyasztót) a másik lába GND re kötve. A kapcsolás mégis úgy látom, hogy nem nyit a mosfet, szoftverből próba kedvéért állandó kimenetre programoztam a lábat, de olyan mintha nem nyitna ki. az r ellenállást vettem ki, és ott akartam feszültséget mérni, de semmi. Hogy kéne ezt megoldani? segítségeteket köszönöm, és elnézést a moricka rajzért!
Ennek így működnie kellene. A 330 Ω kicsit sok, de ha csak relét akarsz kapcsolgatni, akkor jó.
Alkatrész és/vagy vezetékezési hiba lesz.
10 K val le kell hűzni gnd-re? Flovba a kimenet audonatikusan digitális?
Egyáltalán jön ki valami a PIC lábán? Tegyél rá simán egy LED-et, vagy csak adj fix 5V-t a lábára, amire kötötted a FET-et. Ha akkor működik, akkor programozási hiba lesz, esetleg a PIC rossz, vagy csak a konfigurációs beállítások miatt nem indul. Soros diódának mi célja van az áramkörben?
Idézet: Ha kimenetként hazsnálod, akkor automatikusan átkapcsolja kimenetté. „a kimenet audonatikusan digitális”
Szia mhatalyak
Ez egy szulfát mentesítő lenne kocsiba, az akkura lenne állandóan rátéve. Az elenállás 0.1Ohm A mosfet 0,1mS nyitna csak. A forrásfájlba átírtam, villogtató állapotba 1s be1s ki az R elenállás helyére beraktam a műszert, de semmi. Majd a neten nézegettem, és sok kapcsolásnál nem húzzák le 10K-val a pic lábát. kiszettem, és rögtön indult. Most egy 330 Ohm van a pic-es a G között mindösszesen. a műszer mutatja a villogást szépen. Ahogy visszateszem a 10 K nem működik Idézet: ms. A nagy 'S' betű a vezetőképesség mértékegysége.„A mosfet 0,1mS nyitna csak.” Ez így nagyon nem lesz jó. Ilyen rövid impulzusokhoz kötelező a Gate Driver, különben a FET nem fog csinálni semmit, maximum egy kicsit melegedni. Lásd melléklet. A TC4420-as IC-nek 12 V-os tápfeszültség kell, mind a négy tápfesz lábát be kell kötni. A hozzászólás módosítva: Feb 16, 2020
Majd készíts egy videót meg leírást okulásul másoknak, hogy hogyan tetted tönkre idő előtt az akkudat
Csak, elmondom, hogy a H-tronik ugyan ezt csinálta meg, csak ő Avr-el!!
Itt a forrásfájl, egyszerüen nem értem, ha kiveszem a 10K elenállást, ami a földre húzza, akor a fet D és u bat+ között ha 1s 1s villogtatásba állítom a programot, akot megy. ha visszarakom a 10K akor semmi.
A: A soros ellenállás nem 330 Ω.
B: A párhuzamos ellenállás nem 10 kΩ. C: A és B kombinációja. D: Egyéb hiba, oszcilloszkóppal mérni, mérni és mérni. E: Teljesen mindegy hogy az általad vázolt módon működik-e vagy nem, éles helyzetben biztos, hogy nem fog működni.
Nem kétlem hogy a H-tronik, (jelentsen bármi is) igy működik, de a szulfát mentesítők, regenerálók működése nem ez.
Azért, mert a FET Gate elektródáját fel lehet úgy is fogni, mint egy kondenzátor. Ha a Gate-et lassan töltöd fel (a PIC nem tud nagy áramot biztosítani), akkor még mielőtt kinyitna a FET, a kontroller el is kezdi kisütni a Gate elektródát. Ebből te annyit fogsz érzékelni, hogy a FET nem nyit ki.
A másik "jótékony" hatása a lassú feltöltésnek és kisütésnek, hogy a FET lassan megy át szigetelőből vezetőbe. Ezen időtartam alatt nagy feszültség esik és nagy áram folyik keresztül rajta, tehát melegszik mint állat. Ha szerencséd van, már az első impulzustól Ádámkosztümöt ölt magára a FET. A 100 µs viszonylag rövid idő, az impulzusáram pedig várhatóan nagy lesz. Pongyolán fogalmazva.
De akor a gyáriba, hogy hogy működik?
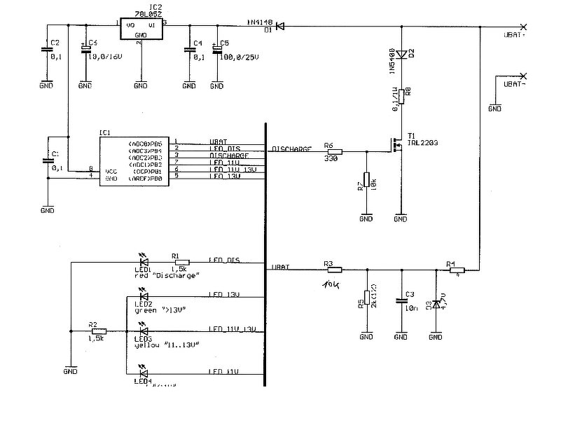
Ez a gyári kapcsolás
Nem véletlen, hogy 20 másodpercenként ad egy impulzust, van ideje hűlni a FET-nek és az ellenállásnak. Ha neked így jó, hajrá. Ha nem működik, nézd át az egészet, pár tanácsot már kaptál.
Ennél a programnál nem fogod látni-érzékelni hogy kapcsolt e a fet , olyan rövid az impulzus hogy azt talán tárolós oszcilloszkóppal lehetne "megfogni" Lehet sőt valószínű hogy működik a pic csak semmit nem érzékelsz a működéséből , maximum az akkufesz ellenőrzőt ha az működik akkor jó a program , csak azt nem értem egyáltalán mit akar csinálni 20 másodpercenként az impulzus ? Ha jó a logikám akkor egy rövid kisütő impulzust ad az akkunak de miért ?
A hozzászólás módosítva: Feb 16, 2020
A szulfátot úgy szedi le az akkuról, hogy egy 0,1ms ideig egy 0.1Ohm os elenálláson keresztül "rövidzárba" rakja az akkut. Megrendeltem egy DSO oscilloskopot, hátha azzal látok valamit. A 10K lehúzó elenállás jelenleg nincs benne.
Nem lehet, hogy ott a hiba, hogy az Mclt (4- láb) pozitívra raktam, a fetnél viszont negatívraakarom húzni??
Fogadd meg Bakman tanácsát és használj gate driver-t
A hozzászólás módosítva: Feb 17, 2020
Az hogfy az MCLR fel van húzva nem hiba (gondolom ellenállással csináltad) a beállításokban external külső MCLR van beállítva...
Hiába ha nem működik ... csinálj "öcsipanelt"
A hozzászólás módosítva: Feb 17, 2020
|
Bejelentkezés
Hirdetés |
















