Fórum témák
» Több friss téma |
Fórum » NYÁK terv ellenőrzése
Az előbbi panelre tedd fel azt a két-két ellenállást és kondit. Ehhez a kapcsoláshoz számtalan NYÁK-terv van a Fejhallgató erősítő témában, ott találsz elrendezési ötletet hozzá.
Köszi értem, így a két-két rc tag leválasztja egymástól őket.
Üdv!
Ledes indexet készítek, valaki ránézne, hogy így teljes fényerővel fog-e égni és hogy helyes így a bekötés vagy mit kellene módosítani, nem szeretném ha egyik sor sötétebb lenne a többinél. Köszönöm előre is!
Hello! Hogy "teljes fényerővel fog-e égni", az attól függ, milyen viszonyban van a Led-ek nyitófeszültségének összege a táphoz képest, és hogy mekkora az előtété ellenállás. Ajánlom figyelmedbe a segédprogramot.
Szia, egy kicsit másként de remélem jól. Szeretném ha véleményeznéd. Köszönöm!
A hozzászólás módosítva: Jún 29, 2016
Üdv!
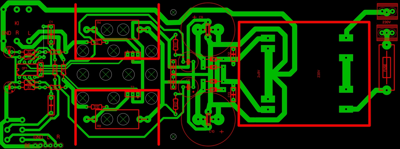
Valaki rá tudna nézni nekem erre a nyákra? Én átnéztem többször s, nem találtam hibát, de több szem többet lát! (Ahol 3db forrpont össze van connectelve az a loudness kapcsoló!) Előre is köszönöm! A hozzászólás módosítva: Júl 21, 2016
Ha nincs valamilyen különleges okod rá, akkor célszerűbb lehet egy kiforrottabb kapcsolást használni, amihez találsz egy paneltervet is tőlem. Itt találod, és utána a folytatást.
Szia! Se táp, se test? Mit néztél át rajta?
Köszönöm, a te tervedet fogom megépíteni!
@reloop Igazad van, én is látom már! Sajnos éjjel nem fog úgy az agyam!
Üdv!
Valaki rátudna nézni hogy jól sikerült-e a nyáktervem? Ez alapján készül!. A trafó méretre igazítása majd akkor fog sikerülni ha a kezemben van az alkatrész, valamint a led is vezetékelve lesz egyenlőre csak az ellenállását tettem oda. Köszönöm előre is a segítséget!
El van kötve az 555 táp része, a BD lábkiosztását is ellenőrizném.
Ez így már jobban néz ki? Valóban a bd lábkiosztást felcseréltem csúnyán
Szia! Azért a greatz lábai között ahol elvileg nagyfesz lesz, nem ajánlott átvinni még egy szálat mert át fog ütni előbb utóbb.
A hozzászólás módosítva: Aug 1, 2016
Szia!
Átmókoltam kicsit hátha ötletet ad..
Ezer köszönet, és bocsánat hogy nem reagáltam eddig csak úton voltam a nagyvilágban.
Üdv!
Elvileg így már a trafó mérete is végleges, már csak annyi kérdésem volna ha ez így már helyes, akkor vasaláshoz úgy-e tükrözni kell a nyákot?
Sziasztok, megszeretnék építeni egy Auto Gain kapcsolást. A neten ezt találtam a legszimpatikusabb kapcsolásnak. Szeretném ha leellenőriznétek, hogy minden jó-e rajta. Köszönöm előre is.
A hozzászólás módosítva: Aug 8, 2016
Szia!
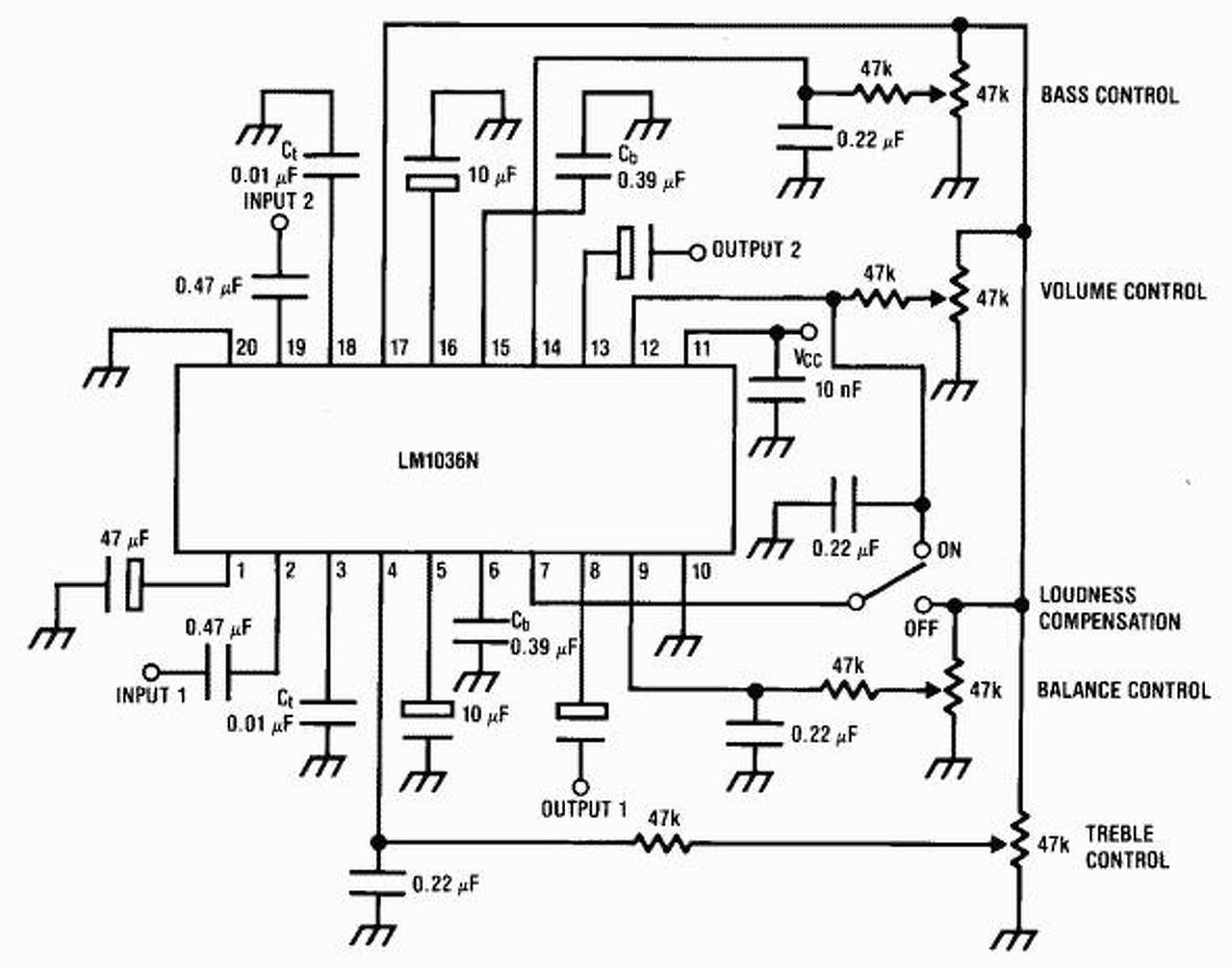
Biztos jó, de ha lenne egy kapcsolási rajz egyszerűbb lenne összenézni.. Üdv.
Szia!
Átnéztem elvileg jó de R9-ből 2 van a felső az R8 és az IC1 lábai között átsuhanó vezetéket én így máshogy oldanám meg. lásd kép.
Szia, köszönöm szépen már tettem lépéseket.
Szia, gondolom ez már ide való téma.
Remélem sikerült jól megterveznem a Muting áramkört, és beterveztem az anya panelba is.
Üdv!
Szeretném, ha ránéznétek erre a nyákra, tudom, hogy nagyon egyszerű, jó is szerintem! Van valami amit észrevesztek rajta? Amit még nem tudok, hogy az ellenállás elfér-e az IC foglalat alatt? Előre is köszönöm!
Hello! Egyszerűnek egyszerű, de a nyákod nem jó. A nyomógomb sincs még rajta.. Egyébként mivel egy lámpában több szín is ég egyszerre, nem biztos hogy egy előtét ellenállás elegendő.
Sziasztok!
Én egy gyári kapcsoláson nyugvó BUF634 + dual opamp-al megvalósított fejhallgató erősítőt szeretnék. Ennek terve látható a csatolt fájlban. A bemeneti kondiknál szándékosan hagytam nagyobb helyet (63/100/400V-os MKP-nak vagy egyébnek). Ja igen a feliratozás lemaradt, balra első 3-as csati a hang bemenet, utána a táp, majd jobb oldalt a két buf között a kimenet szintén egy 3-as tüskesorral (középen a föld mindenhol). Igazából a 6db tartó lyuk nem szükséges, csak nem vagyok biztos abban, hogy a középsők használhatók a csatlakozókhoz közel (csavarfej méret miatt). A 8 dil körül próbáltam több helyet hagyni ha netalán más opampot is kipróbálnék, könnyebb legyen szerelni. A két buffer egy hűtőbordára menne, illetve a lábait el fogom görbíteni, hogy ne soros TO220-5 legyen, hanem a könnyebben kezelhető sima. Illetve célom volt a minimális átkötés a panelon, egy lett összesen az alsó buffer + tápjához. A többi látszik a képen, kérdésem, hogy mire kell odafigyelnem, máshogy csinálnom, hogy ne legyen problémám a panel tervből adódóan? Ami felvetődött: 0.6-os vezetés a dil 8 / jumperek / tüskesorok lábai között, 1mm-es vezetés a tápnak, 1,5mm a földnek, túl közel levő vezetés. A válaszokat előre is köszönöm szépen!
A mellékletet csak valami speciális dolog nyitná meg.
Javaslom olyat generálj belőle, amit meg is lehet nézni, ha esetleg véleményeket vársz. Pl. jpeg kép, vagy még jobb a pdf.
Igaz, elfelejtettem, Eagle-ben készült a terv. Csatoltam a pdf-et.
Az lemaradt, hogy fölül +, alul - táp van a középső 3-as tüskesoron. A hozzászólás módosítva: Aug 30, 2016
Szia! Ha a bufferek felől viszed be a tápot és 90°-kal elforgatod a műveleti erősítőt sokkal rendezettebb lesz a panel. Kapcsolási rajz és alkatrész pozíciószám is kéne, hogy magyarázható legyen bármiféle módosítási javaslat.
A testvezetőt feltétlen alakítsd csillagpontosra!
A kapcsolás: link
Csak alkatrészek és nevei egy új PDF-be csatolva. A földben (gnd) nincs hurok, nem csillag az igaz viszont.
A jelföld és a visszacsatolás föld (250Ω) közé beszúrt tápszűrő kondi például azt eredményezi, hogy a szűrésből eredő pulzáló áram által a testvezetőn ejtett feszültség hozzáadódik a jelhez.
Az átkötésekkel kár takarékoskodnod, akár annak érdekében is használhatod, hogy guszta, szimmetrikus legyen az alkatrészek elhelyezése. A táplálás terén javaslom: első legyen az elkó, utána a buffer, majd végül a műveleti erősítő. A nanós szűrőkondikat az IC táplábak közvetlen közelébe ültetném. |
Bejelentkezés
Hirdetés |












