Fórum témák
» Több friss téma |
Fórum » Csöves erősítő készítése
Ne feledd betartani a fórum viselkedési szabályait, és a topik megmaradásának feltételeit. [link]
A téma átmenetileg fagyasztva lett, hozzászólni nem tudsz!
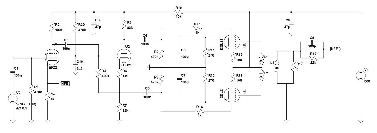
Egy másik:
Ez full loktál projekt nálam deszkamodellig jutott, össze kellene végre szerelnem rendesen.
Minden megvan hozzá, csak az a fránya idő... Idézet: „Ez full loktál projekt nálam deszkamodellig jutott” Akkor még nem késő kidobni az EF22-t az elejéről ![]() Inkább még egy kihasználatlan pentódás ECH... börzén "fillérekért" szokták adni.
Bocs, heptódás. Nekem a kombi cső már régóta az ECL, esetleg PCL... "1000 éve" nem tettem foglalatba rádióvevő-csövet
Nem olyan gáz az EF22, teljesen rendben van a hangja. Az adatlapja szerint sincsen az egekben a torzítása hasonló körülmények között.
Filléres ECH-ból van a ládafiában jópár darab, inkább egy 7F7 vagy 7B7-esek érdekelnének - a következő ötéves tervben majd íbéjezek amerikai barátainktól kipróbálásra. Egyébként meg az EABC80 is remek választás az elejére, azzal is tetszett.
Halihó mindenkinek
Egy apró-pici segítség kellne! Van itthon egy jópár csövem amiből szeretnék egy sztereóerősítőt összehozni. tervezésbe kellene segíteni, vagy ha lenne valakinek hozzá rajza, azt is szivesen fogadnám! Régi ruszki csőből van kettő 6П45C előerősítőnek pedig egy ECC82 -t képzeltem el, csak a kapcsolással vagyok bajba a segítséget előre is köszönöm
PP-ben 400V-ról biztosan komoly teljesítményt tud (60-80W) ,de az ECC82 nem ideális.. 85,83.. PCF80,82.. bármelyik jobb választás mint az ECC82.. szerintem. De eléggé "combos" cső az SE-hez is. (8-10W)
A téma képeit tudom ajánlani. Találsz kapcsolásokat, és választasz a készleted szerint.
Sziasztok!
Kis segítséget szeretnék kérni 6c33c SE-hez. Kiirthatatlan 50Hz-s brummal van dolgom. ( Igen 50Hz, nem 100 ) Próbáltam már nyákon kívüli csillagpontos földelést, GND pontok variálását. Fűtéseket kiközepeltem. Már a szomszéd kiskutya farka is árnyékolva van ( minden jelútba eső kábel 1 eres árnyékolt, gnd-re kötve ). Bemenetet rövidre zárva sem szűnik meg. Visszacsatolás módosítására alig változik ( értsd: 10k és 1,5k ellenállást váltogatva a visszacsatolásban szinte alig hallható a változás ). Kimenő áthelyezésre nem változik. Fűtés és egyéb AC feszültségek sodort kábelen közlekednek. 220V-os ág: AC> 4x1n4007 >5x680µF 250V elko / csatorna 380V és -235V -os ág: AC > Feszültség kétszerező > +- 380V +380V 47µF elko ( 0,6mA terhelés ) - 380V 47µF elko > zéneres stabilizátor - 235V-ra 10µF ( 5mA terhelés ) 6c33c 220V 220mA-ra van beállítva. Bias előfeszültség csak finom szabályzásra van. Konnektorból kihúzva síri csend, de még majdnem fél percig életképes az erősítő pufferből. Mi lehet a hiba, mit nézzek át szerintetek ?
Nem sok erősítőt csináltam triódával, de az ilyen nagy áramú SE erősítőknél illik fojtót alkalmazni. A felépítést nem látom, "vakon" meg nem nyilatkozik, gondolom, senki.
Nem biztos hogy úgy szedi össze. Vizsgáld meg a tápot (dióda kondi! Ha valamelyik szivárog az okozhat brummot.)
Itt nem elég a fütés közepelés , az SRPP -nél meg főleg nem , ott emelni kell a potenciálon .
Fokozatonként más fütés potenciált kell kialakitani , nem tudni hogyan füti ? Jó lenne erről többet tudni illetve látni kellene valamit róla , egy kapcsolás kevés . A hozzászólás módosítva: Jún 26, 2016
Délután rakok fel egy rajzot, hogy hogy van kötözve az egész és pár képet. SRPP fűtése -110V körül van (2x47R). Alsó cső katódja -230V felső cső katódja -20-30V, igen eléggé határon van. -110V egy ellenállás osztóval van előállítva GND és -235V között.
SRPP csöveknek van egy külön fűtő tekercs. 6n9s és 6c33c egy nagy áramú 6,3V os tekercsen osztozkodik csatornánként, és ez van 2x47Ohm, al közepelve és GND-re kötve.
DC fűtést próbáltad? Nekem csak így sikerült megszüntetnem teljesen a brummot.
Megrajzoltam, hogy most hogy van összekötözve a fűtés, nyákterv is mellékelve van.
nyáktervet gyorsan átalakítottam a jelenlegi állapotra, mert a kezdetek óta volt pár változás a kapcsolásban. Sárga vonalak a nyákterven vezetékezést jelöl! U1 Tl431 már nincs benne, csak véletlenül ottmaradt A hozzászólás módosítva: Jún 26, 2016
Apró észrevétel:
Én az egyenirányító diódák és a pufferek közt a lehető legszélesebb nyákot készítettem volna... A mostani szükségtelenül vékony, hely is van, akkor? A 35 u nyákokat mindig lefuttatom ónnal amúgy, pl.:
Nálam sokkal több gond van. Ma izzadtam felette pár órát, és rájöttem erre arra.
Zaj nagy részét az árnyékolt kábelen szedte össze, ami a foglalat és a nyák között volt, ezt kiiktatva a zaj 70% megszűnt, fűtéseken variálva a maradék is, de jött egy újabb gond. Nagy áram miatt a szűrés ellenére alacsony frekvencián gerjed ( <1Hz ), sajnos sikerült egy pozitív visszacsatolást csinálnom a meghajtó fokozatban, ami miatt ez megtörténik. Újratervezem a meghajtást, aztán majd folytatás következik.
Árnyékolt kábelen nem szed össze "zajt". Brummot sem. A gondok legalább 50%-ban az árnyékolás/földelés rossz kialakítása a hibás. Javaslom utánanézni a földhurok címszónak...
Idézet: „Zaj nagy részét az árnyékolt kábelen szedte össze” Rákérdezhetek? A belső jelkábel árnyékolásán nem fut jeláram, viszont az árnyékolóharisnya mindkét vége testre van kötve? Akkor megtaláltuk a földhurkot.. . A 6sz33sz foglalatokhoz menő, egyenként 6.5A-es fűtővezetékpárokat egyébként nem árt szorosan(!) összesodorni.
Csak az egyik vége volt GND-n, de ezt a hibát megoldottam.
Minden nagyobb áramú érpár sodortan közlekedik, az ilyen zajokat ki tudtam irtani teljesen, igazából csak jobban át kellett volna gondolnom a dolgokat mielőtt pákához nyúlok. Nagyobb gond a pozitív visszacsatolás miatti gerjedés, de valószínű ezt is sikerült orvosolnom. Zajforrás nem földhurok volt, az 100Hz zajjal járt volna, nem 50Hz. Szépen szórt zajt szedte össze a meghajtó fokozat ( nyílt hurkú erősítése >2500 ), ez jelút rövidítéssel megszűnt. R4 C11-en keresztül szépen visszagerjedt. Szűrőt módosítva csak a gerjedés frekvenciája változott, szóval most marad az, hogy kap egy zéneres stabilizátort. Amennyiben ez sem válik be, akkor külön táp.
Hali
Budapest rádió kimenőjét akarom felhasználni egy EL84PP gitárerősítő építéséhez és felmerült bennem néhány kapcsolástechnikai kérdés, amit még nem értek. Íme a rajz: Bővebben: Link A kimenőtrafón a primer nem csak középen van megcsapolva, hanem a segédrácsoknak a két szélén is. Miért jó, vagy rossz ez a megoldás? Másik, mire való az EL84-ek anódjai közötti 1.5n és 4k7 ?
A leágazások az ultralineár kivitel miatt vannak. Ettől kicsit triódásabbá válik a hang, csökken a torzítás. A kondi és az ellenállás a nagyfrekvenciás csillapítást szolgálják. Nem olyan rossz kimenő, a felső határfrekije 40KHz felett van.
Szerk: kipróbálhatod, hogy teszel egy átkapcsolót a segédrácsokra, hogy UL, vagy sima pentódás hangja legyen az erősítőnek. A hozzászólás módosítva: Jún 29, 2016
Köszi
Ezt terveztem megépíteni: Bővebben: Link Mindenképp lesz rajta trióda kapcsoló, bár itt úgy hívják, Half power
Így van. Az UL kapcsolás révén a gitáron te annyit fogsz "érzékelni" hogy kb csak a fele kakaó van meg. Elvileg jobb "hangképpel", de.. hát nem fogsz hallani semmit.. te sem szinusz hullámot fogsz játszani, se hallgatni azon a gitáron.
Normális mélyeket ne várj attól a rádiós kimenőtrafótól (basszgitárhoz emiatt alapból felejtős lenne) az ultralineárral viszont érdemes próbát tenni. EL84-ből úgyse nagyon jön "kakaó" - a feszesebb, pontosabb basszus, a (nem túlhajtva!) tisztább hangzás viszont kárpótolhat az így elvesztett wattokért.
Az RC tag a közép- és hosszúhullámú rádióvétel ultrahang-tartományú maradék zavarait hivatott csökkenteni - buta és gagyi megoldásnak tűnik, de talán még így is van értelme, mivel trafó és a hangszóró tekercsei visszaszórhatják a felerősített zavarokat...
Nincs híja a basszusnak, ugyanezt a kapcsolást megépítettem ugyanezekkel a trafókkal.
A tiszta hangzás is megvan kikapcsolt masterrel. |
Bejelentkezés
Hirdetés |







Egy apró-pici segítség kellne! Van itthon egy jópár csövem amiből szeretnék egy sztereóerősítőt összehozni. tervezésbe kellene segíteni, vagy ha lenne valakinek hozzá rajza, azt is szivesen fogadnám! Régi ruszki csőből van kettő 6П45C előerősítőnek pedig egy ECC82 -t képzeltem el, csak a kapcsolással vagyok bajba
a segítséget előre is köszönöm










