Fórum témák
» Több friss téma |
AZ LM393-nál, 5V tápfesz. esetén CMOS meghajtáshoz 100kohm-os felhúzó ellenállást ír az adatlap, TTL meghajtáshoz 10kohm-ot. Ha CMOS meghajtáshoz 10k-ot rakok, az mennyire vandalizmus?
Továbbá, mielőtt butaságot néznék az adatlapban, mekkora a legalacsonyabb komparálási feszültség? (Tehát pl. az invertáló bemeneten, amit még meg tud különböztetni).
- Nem tudom hol ír ilyesmit az adatlap. De tök mindegy, az LM393 20mA-al terhelhető. Vagy is a kimenetén 5V táp esetén 250ohm-nál nagyobb ellenállás lehet csak.
- A minimális komparálási feszültséget alapvetően a nagyjelű erősítés és az offset hiba határozza meg. AVD-re minimum 50V/mV-ot ad meg (igaz 15V táp mellett) de ez 5V esetén 0,1mV érzékenység lenne, de az offset hibára 2..5mV-ot ír az adatlap. Vagy is ez számottevőbb. Azt kell eldönteni, hogy ennek a hibának mennyire van jelentősége az alkalmazásodban. Idézet: „ennek a hibának mennyire van jelentősége az alkalmazásodban.” No, én is erre jutottam, csak nem voltam benne biztos (illetve egyáltalán nem voltam benne biztos )Viszont ez az érték nem számottevő, tehát az IC tökéletesen el fogja látni a feladatát. Köszönöm a válaszokat! A hozzászólás módosítva: Aug 11, 2014
Sziasztok. Tudtok nekem mondani 5v ról működő komparátor ic-t? Lehetőleg ne +-5ről működőt. Köszike
Hello! LM393
Köszönöm!
A hozzászólás módosítva: Jan 16, 2015
Hali!
Itt különféle LM2903 verziók vannak: http://www.tme.eu/hu/katalog/#searchlm2903&s_field=accuracy&...r=DESC. Úgy néz ki, csak a végén lévő betűkben különböznek. Azok mit jelentenek? Vagy csak gyártói jelölés? (Egyébként ez az LM393 magasabb hőmérsékleti tartományú verziója)
Hello! Ott vigyorog az adatlap első oldalán, hogy a mögöttes betűk, a tokozást jelentik.
Szia,
Azt láttam. ![]() De a "D" betűsek mindegyik SO8.. Közben most látom, hogy azok között is van méretkülönbség...
Sziasztok,
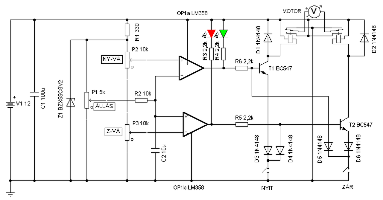
A segítségeteket kérném... Az autómban elromlott a fűtés/hűtés vezérlése. Egy motor nyitja/zárja a hideg/meleg csappanytyút. Egy kis 12V-os motor, ami áttételeken keresztül egy fogaskereket hajt. Ennek a fogaskeréknek a tengelyén van egy potméter (~4,5k) A két végállása 0,5k..4,1k Aránytalanul drága lenne a javítás, így egy "kézi" vezérlést szeretnék neki építeni. Mondjuk egy nyomógombot megnyomva elindul a motor egyik irányba, közben kigyullad vagy épp elhalványul egy led, de ha a elérte a végállást álljon le a motor. Ha sokáig nyomnám leégne a kis motor. ..vagy csak akkor világítson a led, ha elérte valamelyik végállást, így látható meddig tartható nyomva a gomb.. Sejtésem szerint egy komparárok áramkör lehetne a megoldás, de nincs sem ötletem, sem túl nagy tapasztalatom áramkör tervzésben. Köszönettel: Csaba
Hello! Megrajzoltam, remélem érthető.
![]() Köszönöm. Minden elismerésem. Mihamarabb meg is építem. ![]() Jól értelmezem, hogy a P1-es poti, az ami a fogaskerék tengelyén van?
Nyilván, hiszen az adja az állás jelzését. A másik kettő, meg trimmer, amivel a kívánt végállást beállítod. A komparátornál nincs hiszterézis, de szerintem nem lesz rá szükség, hiszen úgy is a mechanikai tehetetlenség miatt, túl fog futni a motor. (Legalább is remélem, nem fog brekegni..)
Megépítettem és pont úgy működik, ahogy szerettem volna.
Még annyi kérdésem lenne, hogy a led-ek fényerejét az R3 és R4 ellenállásokkal tudom megadni? Ha ezeket változtatom, akkor az másba nem szól bele, ugye?
Hello! Sajnos beleszólhat, mert az LM358 kimenete a táp felől nem terhelhető túlságosan. Vagy is ha csökkented a 2,2k ellenállást, akkor az IC kimenete nem fogja tudni lehúzni a tranyó bázisát, és az nyitva marad. Megoldás, ha nagyobb fényerejű Led-et használsz (pld. fehér), vagy PNP tranyós emitterkövetővel hajtod a Led-eket. (Kollektor a GNDre, bázis az IC kimenetére, emitter a Led előtét ellenállása felé.) Akkor kedvedre növelheted a Led áramát..
Üdv!
Olyan kérdésem lenne hogy komparátorral meg lehet valósítani azt hogy csak akkor adjon ki jelet ha a két feszültség megegyezik? (se nem kisebb se nem nagyobb)
Dabának nem egy differenciál erősítő alapú valamire (már fáradt vagyok, hogy teljesen magam előtt lássam a dolgot) van szüksége? Tudni akarja, mikor egyenlő a két feszültség.
Tényleg fáradt vagy.. Én honnan tudjam mire van szüksége, mire nem?
Az ablak komparátor, ha jól tudom, akkor "jelez", ha a bemenő feszültség két érték között van. Dabát pedig az az állapot érdekli, amikor két feszültség egyező, nyílván valamilyen szintű tűréssel.
Ez így van, csak éppen olyan műszaki paraméter, hogy a két feszültség egyforma nem létezik. Valamilyen tól-ig sávnak léteznie kell. Hiszen a végeredmény nem egy analóg érték, hanem egy diszkrét kimenet. Egy analóg érték felbontása lehet végtelen, de azt diszkrét módon értelmezni nem lehet. Az pedig hogy "azonos" csak a referencia érték kérdése amihez viszonyítod.
Bár erről tárgyalni érdemtelen dolog, amennyiben a kérdező igényét próbáljuk megfogalmazni.. Kivétel ha Te vagy Daba is..
Nem, ő nem én vagyok.
Akkor megpróbálom kiugrasztani a nyulat a bokorból.Adott két feszültségszint, közös nullával. A két feszültség 0-5 V között változhat egymástól függetlenül. Jelezze egy eszköz (mikrokontroller nélkül) azt az állapotot, amikor a két feszültség közötti különbség kissebb, mint 0,2 V. Én egy ilyen kérdést látok az eredeti megfogalmazásban, csak konkrét értékek nélkül. Ne érts félre, nem bosszantani akarlak, csak én is kíváncsi vagyok, hogyan lehet ezt egyszerűen kivitelezni, mert ismerve magam, kapásból egy mikrovezérlőt vennék elő két analóg bemenettel.
Ezt pld. célszerűen úgy lehet megoldani, hogy a két feszültséget egy különbségképzőre kell vinni, és annak kimenetére kell tenni az ablakkomparátort a 0,2V holt sávval. De azért marad kérdés, hogy 0V bemenetnél hogyan értelmezzük a 0,2V differenciát. Mer itt pld. kettős tápfesszel megoldható a dolog, de mikrokontrollernek is fennakadna a szeme ezen a kérdésen..
A hozzászólás módosítva: Máj 6, 2015
Sziasztok!
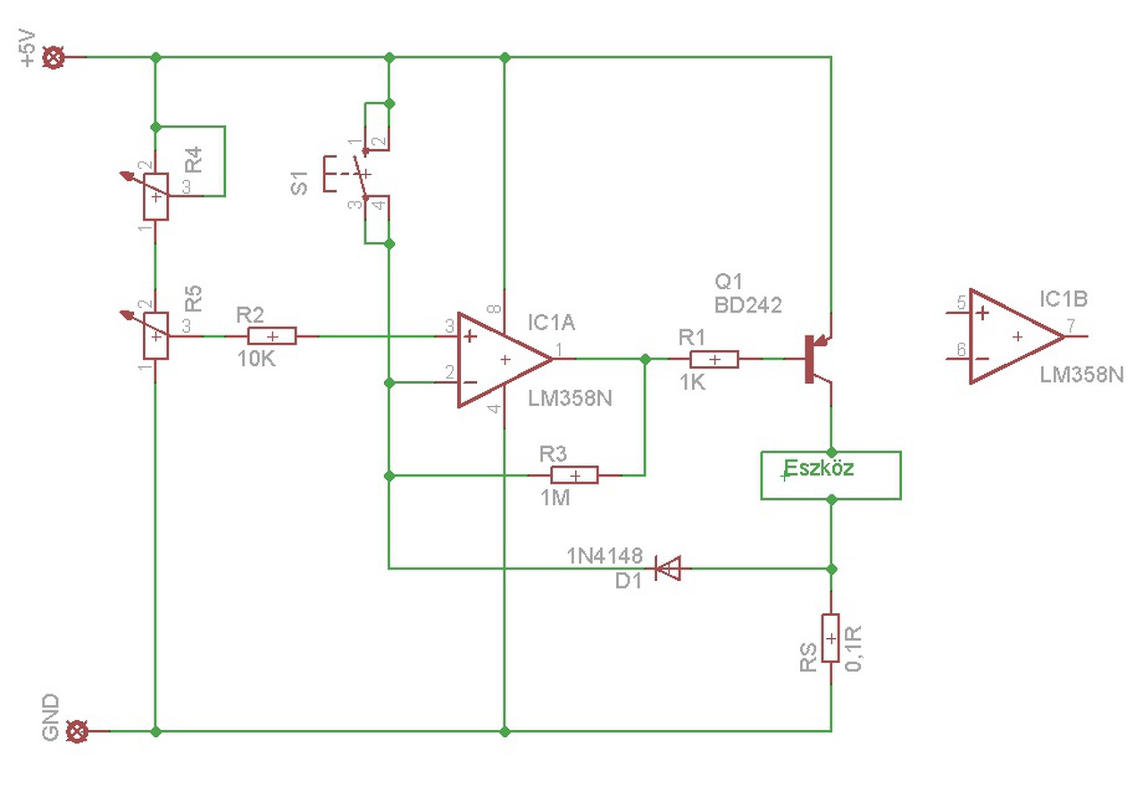
Szeretnék egykomparátoros kapcsolást építeni a következőhöz: van egy 5V-os eszköz, aminek a tápáramát szeretném kapcsolni, az azon átfolyó áram függvényében. Az elképzelés az lenne, hogy ha egy beállított értéknél kisebb áram folyik át az eszközön, akkor a kapcsolás szakítsa meg a tápot. 5V 6W-os táppal rendelkezik, úgyhogy 1,2A-nél nem valószínű, hogy nagyobb áram ébredne. Ez a beállított áram, amire kikapcsol első elképzelésre úgy 10-20mA környékén lenne, de ezt még ki kell mérni, ha egyáltalán megvalósítható az elképzelés. A következőt gondoltam ki: Sorba teszek egy Shunt ellenállást és az azon eső feszültséget figyeltetem egy invertáló komparátorral ami egy PNP tranzisztort kapcsol, ami meg a tápvonalat kapcsolja össze vagy szét. Ha üzemel az eszköz nagyobb áramot vesz fel, mint amit Vref-hez beállítok a potméterekkel, emiatt a kimenet negatív, a tranzisztor zárt. Amennyiben a már beállított küszöb alatti áram folyik csak, a mért érték kisebb Vref-nél, így a komparátor átbillen és a pozitív kimenet miatt a tranzisztor nyit, megszakítva a tápot. A nyomógombot azért raktam be, hogy annak megnyomásával, biztos magasabb lesz Vref-nél a mért érték, így el tud indulni az eszköz, mivel a tranzisztor zár a negatív kimenetre. Mellékletben lerajzoltam az elképzelésem, az alkatrészek értékeinek csak hozzávetőleges értéket adtam, nyilván azokat majd még ki kellene találni, hogy mekkora is kell. Nagyon sötétben járok, vagy működhet ez a kapcsolás szerintetek? Előre is köszönöm a segítséget!
Hello! Elvileg működhetne, de vannak gondok.
- A 0,1ohm-os Shunt ellenálláson 10..20mA-ra 1..2mV feszültség esik. Ez messze összemérhető az LM358 offset feszültségével, ami 3..15mV között van. Tehát a 10mA-hez a 0,1ohm nagyon kicsi. Ha meg nagyobbat teszel, akkor nagyob terhelőáramnál lesz a söntön túl nagy a feszültségesés. Ezt általában úgy szokták kiküszöbölni, hogy a sönt értékét nagyobbra választod, (mondjuk 10ohm) és vele párhuzamosan egy Schottky diódát teszel. Ekkor 10mA-esetén 100mV a feszültség esés, de nagyobb áramnál sem lesz a dióda nyitófeszültségénél több a feszültség veszteség. (Ha ez itt megengedhető.) A poti feszültségét is megemeled a sönt feszültségéhez mérten. - A diódának nem sok keresni valója van az áramkörben. A OPA bemenetét nem illik a tápra húzni. Bőven megteszi, ha a dióda helyett egy 10kohm-ot használsz és a nyomógombbal sorba is egy 10kohm-ot. Akkor megnyomva féltápra húzza (ami biztos nagyobb mint a sönt maximális feszültsége) és elengedve sem szól bele a komaparálásba a 10kohm. - Az R3-nak sincs sok keresnivalója egy komparátorban, hiszen negatív visszacsatolást okoz. viszont helyette egy kondival lehet lassítani, vagy is a zavarérzékenységét csökkenteni az áramkörnek. - Az LM358 kimenti feszültségének maximuma 5V táp mellet, kb. 3,6V. Az nem tudja lezárni a tranyót. Tehát vagy bázisosztó kell, vagy célszerűbb egy P-MOS Fet alkalmazása. Annak küszöbfeszültsége várhatóan magasabb lesz, mint 5V-3,6V=1,4V. Le tud zárni ha kell, jobban illeszkedik a 358 kimenetéhez.
Szia!
Köszönöm a segítséget! Megpróbáltam javítani azokat a dolgokat, amiket mondtál, remélem jól csináltam, de van amiben nem vagyok biztos: -A diódát ilyen irányba kell bekötnöm vagy fordítva? -Adtam értéket a kondinak, amit mondtál R3 helyett és a potmétereknek is. Csak a finomabb hangolhatóság miatt tettem két potit sorba, de lehet nem kell. Szerintem ezekből az értékekből kihozható az a 100-200mV környéke Vref-nek, de akkor R2 lehet felesleges, vagy nem? -P-MOS Fetnek meg Schottky diódának esetleg tudnál ajánlani típust? Fet-hez bázisellenállásnak megfelelő lehet az 1K? Köszönöm szépen, hogy segítesz!
- Fordítva, mert nyitóirányba kell hogy legyen. Hiszen az a feladata, hogy ha nő az áram, ne nőjön tovább a feszültség a söntön.
- Nem kel két poti sorba, egy állítási lehetőség bőven megteszi. Mint ahogy R4 helyet egy 10kohm is. - R2-re nem nagy szükség van, de így szebb, mert az IC mind két bemenetén azonos impedanciát lát. - A Fet-nek nem bázis ban, hanem Gate-je. Soros ellenállás nem ugyan azért kell. A tranyónál a bázisáram korlátozására, Fet-nél, hogy a GS kapacitása ne hasson vissza az OPA-ra. (Egy komparátornál nem túlzottan okoz gondot, de analóg áramkörnél gerjedést okozhat.) - A diódát és a Fet-et az áramhoz kell megválasztani. A Fetnél, meg a kis táp miatt logikai Fet-et (alacsonyabb GS küszöbértékű) kell alkalmazni. Pld. MBR10100 és IRL2705.
Nagyon köszönöm a segítséget! Javítottam, amit mondtál, ha pedig valami kérdés még felmerülne, majd még felteszem itt.
Köszönöm még egyszer!
Üdv, van egy LM393-as komparátorom + infra távolság érzékelő . A prolémám az lenne, hogy a kimeneti jelszint ~0,9V és ezt az MPC23017 nem gondolja még "1" - nek, sem az Arduino. Kapcsolási rajzot még nem készítettem, de ha nem jvul a helyzet azt is feltöltöm. Vcc-3,3V ; GND-GND ; IN1-infra vevő "-" lába + 60K->GND , IN2-infra vevő "+" lába + 3,3V
Szóval lehet, hogy az egész úgy rossz ahogy van, de ez az első találkozásom komparátorral. Előre is köszönöm a segítséget! |
Bejelentkezés
Hirdetés |




)









