Fórum témák
» Több friss téma |
Fórum » Csöves erősítő készítése
Ne feledd betartani a fórum viselkedési szabályait, és a topik megmaradásának feltételeit. [link]
A téma átmenetileg fagyasztva lett, hozzászólni nem tudsz!
3mm-es textilbakelit lap + egy kisebb csomag 1.5 - 2mm-es réz csőszegecs (szegecselőt csak emiatt nyilván nem érdemes venni, ha kölcsön is lehet kérni
)
/A csőszegecsnél nyilván elegánsabb a szegecselhető "turret terminal", de azokkal árban kb. ott vagy, mintha kész lapot vennél az Aliexpressről./
Köszi, ez a textilbakelit név nem volt meg, így már találtam is a közelemben! Köszönöm még egyszer.
Az az érdekes, hogy nem mindig csinálja, ha viszont rákoppintok egyet a dobozra, abbahagya. Érdekes viszont hogy a forrasztásokat rendben találtam. vagy lehet hogy valamelyik cinezés alatt koszos lenne valami? Nem tudom, de nem mindig csinálja. Van olyan hogy egy nyikja sincs ilyen szempontból, valamikor meg rájön ez a hoppáré, és akkor makacskodik. De ha megneveled egy kis kopp-al akkor rendbejön!
igen. van a házba (volt) 12DB PCL86. Ebből egy volt csak hibás, azt kikukáztam. a két leg szebben szólót bepakoltam. most is az üzemel, és MOST nincs vele baj. Arra gondoltam még hogy a kondenzátoroknál lehet valami, mert ott nem 100% hogy tökkéletesen ráfutott a cin a rézre, csak ráragadt a gyanta miatt. Másra nem tudok gondolni már...... Mert tuti hogy kontakt hiba, ezt ezer közzül felismerem.!
A hozzászólás módosítva: Júl 25, 2016
Van eset, hogy a lábakat meg kell igazítani a foglalatokon. Lehet az is, hogy csak a meleg cső nem érintkezik tökéletesen és bemelegedésig okés a dolog. Én úgy látom, hogy a csövesek válogatósabbak bemenet terén. Én legutóbb füleserősítőt buheráltam és bizony csak ecc82 essel volt tökéletes, nagyobb erősítésű csövekkel kiadta a DVD lejátszó kimeneteinek aszimmetrikus hibáit (tungi e88cc,pcc88, orosz 6n6p esetén a jobb csatorna zajosabb és halkabb). Tehát más kimenetre téve lehet, hogy megjavul, amennyiben nincs szerelési hiba.
Én nem vettem észre, hogy a 6N6P zajos lenne, pedig nem egy erősítőnél, köztük fülesnél is használtam. Fülesre több szempontból is alkalmasabb, mint a 6c19p, bár ezzel nem akartam ünneprontó lenni.
A hozzászólás módosítva: Júl 26, 2016
Meglett a hiba! az eggyik cincsepp a kondenzátornál a főszálon (Negatív szál) nem volt ráfolyva a rézre, csak ráragadt. Most előmelegítettem rendesen, és ráfolyasztottam, szépen sikerült a hiba megoldódott. Köszönöm a segítségeket!
Még valami! Most készülök egy harmadikat összerakni, egy PCC189 lenne az előerősítő, a végcső pedig PL500, utánna kipróbálnám PL504-el. (ma lett ugyanis kész a PCL85-ös sztereó. (duplán SE.) Holnap ha minden jól megy kapcsolási rajzot mellékelek mert betyárul át lett variálva, és tisztán, szépen szól, ordít ) Csak azaz érdekes hogy mikor még a Teslával foglalatoskodtam, egy PL500 hajtotta a teslámat, annak csináltam egy vevőt, azzal pedig sikerült teljes fényerőre vinni egy 65W-os izzót! Magyarul.: Ha ott ki tudtam belőle húzni egy 65-ös izzó teljesítményét úgy hogy vezeték nélkül, akkor itt is lehet valami hasonlót kirámolni belőle (Teljesítményre értetendően) Lehet hogy alaposan ki kell kísérletezzem hogy mit-hogyan, de ha sikerül, akkor nagyon vadas erősítőt sikerülne kihozni belőle! (épp kísérleti-fázisban van egy vasmag nélküli kimenőtrafó, kapacitásra nagynak kéne hogy legyen, de hogy hogyan fog szólni,azt még nem tudom, de majd a gyakorlat eldönti. Mi a vélemény rólla?)
Csak PCC189 -et ne! Ennél szinte bármi jó. Ne erőltesd, nem tud nagy jelet leadni, csak iszonyatos torzítás mellett, 14-16% torzítással ad le 20V eff. jelet, míg egy ECC83 pl. 1% körül.
Köszönöm a tanácsot, megfogadom
Még arra gondoltam hogy a PCL84-ből van itthon rengeteg, annak a triódájára esett másodsorba a választás! Igaz, abból 2DB kell, de nem lényeg ![]() Meg sikerült rajzoljam a horrorprogrammal azt, ahogyan nekem ordibál itthon a két PCL85! Nekem nagyon adja (Jobbak mint amit a neten találgattam. Ezt kikísérleteztem hehe! Lehet elsőre őrültségnek tűnhet a kapcsolás, de ha kell, le is videózhatom (hacsak a y-tube le nem némítja megint) hogy hogyan muzsikál! Még csak most néztem, elrontottam annyit hogy a kondenzátor polaritásait nem írtam oda. a bemeneti kondinál, (2-es láb) a 10µF-os kondinak a pozitív sarka néz a rács fele, a tápnál gondolom értelem szerű a kötés. A hozzászólás módosítva: Júl 26, 2016
Idézet: „Jobbak mint amit a neten találgattam. Ezt kikísérleteztem hehe” Hehe.. ez így nem is működhet! A hozzászólás módosítva: Júl 26, 2016
3 vagy 4W?
Sok.. bőven elég az 1W is , ha félsz a kis "cseszka" 0,6W-osaktól. Nekem 300V-ig bírták azok is. De átálltam a 2W-os példányokra.. Azok legalább normálisan szerelhetőek. a PCL 85 eléggé specifikált.. épp úgy a PCL84 (Videovég) Még rosszabb, mint a képeltérítő cső. Apropó milyen kimenővel? Sajátjával, a képkimenővel?
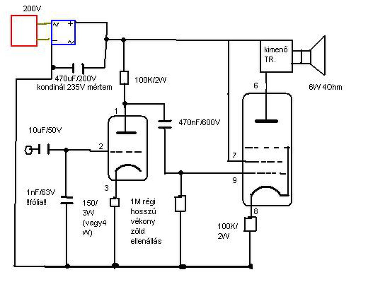
1M a pentóda vezérlőrácsán? Ráadásul régi zöld ellenállás? Ugye nem komoly?!
Biztos?
Szerintem érdemes lenne kijavítani a rajzot. Idézet: „1M a pentóda vezérlőrácsán? Ráadásul régi zöld ellenállás? Ugye nem komoly?!” Miért? ![]() Sokkal jobban illik oda szerintem, mint a katódjában az a 100 K ismeretlen színű...
Tudom, de nem lehet mindent egyszerre. Mire ide leírnám, elkopna a billentyűzet.
Idézet: „mint a katódjában az a 100 K” Az biztos csak elírás.
Régi 5-10-20%-os valamilyen szénréteg NRK..
De ez valóban lényegtelen. Amúgy azok mind fél W-körüliek ám, a méret ne tévesszen meg Ronen. (Csak a nagyon nagyok, több wattosak.. rá van írva.) De nyugi.. azokat is bőven túltervezték, mint anno mindent. A hozzászólás módosítva: Júl 26, 2016
Most kedvezni akartam azoknak (is), akik szerint ez "zajos".
Mármint, hogyan értve? Hogy így nem is működhet a kapcsolás, avagy nem is működhet próbálgatások nélkül?
Ha a régi EAG, BEAG készülékekbe, az összes televízióba, és rádiókészülékbe megfelelt, akkor nekem is jó. Még ma is. Ezekkel építettem az összes cuccom, mind talált, lomizott , több évet futott tévékből.
A cső hihetetlen toleráns jószág.. Hidd el átpréseli a hangot még olyan elkötéssel is mint a ház.
Volt már hogy néztem hogy "mi a frásznak szól ez így?" Hát durván elkötöttem.. hoppá.
Nem. Nem írtam el semmit se. fotót készítettek rólla valahogy vagy videót hoy elhigyétek. a rendes kimenőjével van bőgetve. De a másik (nagyobb) trafó-val szebben szól.
Köszi a nyugtatást
Nekem is csak a bontott cucc van, hiány miatt, örülök hogy már a 'cin'-t sikerül aránylag jó árba venni |
Bejelentkezés
Hirdetés |


) 
) Csak azaz érdekes hogy mikor még a Teslával foglalatoskodtam, egy PL500 hajtotta a teslámat, annak csináltam egy vevőt, azzal pedig sikerült teljes fényerőre vinni egy 65W-os izzót! Magyarul.: Ha ott ki tudtam belőle húzni egy 65-ös izzó teljesítményét úgy hogy vezeték nélkül, akkor itt is lehet valami hasonlót kirámolni belőle (Teljesítményre értetendően) Lehet hogy alaposan ki kell kísérletezzem hogy mit-hogyan, de ha sikerül, akkor nagyon vadas erősítőt sikerülne kihozni belőle! (épp kísérleti-fázisban van egy vasmag nélküli kimenőtrafó, kapacitásra nagynak kéne hogy legyen, de hogy hogyan fog szólni,azt még nem tudom, de majd a gyakorlat eldönti. Mi a vélemény rólla?) 

