Fórum témák
» Több friss téma |
A példában az erősítés mértéke 1+R7/R6 illetve 1+R2/R1, azaz 2,74-szeres. Ha például nagyobb erősítést szeretnél, akkor R7, illetve R2 értékét kell növelned, vagy R6, R2-ét csökkentened. Mindez fordítva is igaz. R7-et például 0Ω-nak választva, a be és a kimenti jel nagysága meg fog egyezni.
Szia!
Kérdésem lenne... Mi az S1-S4... mert a kapcsolási rajzból nekem nem derül ki.
Két dolgot tudok elképzelni.
1. Kimenetként való felhasználás a műveleti erősítő után, de a hangszínszabályozás előtt. például kivezérlésjelzőhöz. 2. Bemenetként való felhasználás a műveleti erősítő kihagyásával.
Csatlakozási pontok, kimenet bemenet...
Az S1-S4 a forrásként használt Urbán kit magas szintű bemenetei. Ez a változat már túlhaladottnak számít. Az LM1036 témában találsz rendesen kimunkált kapcsolást.
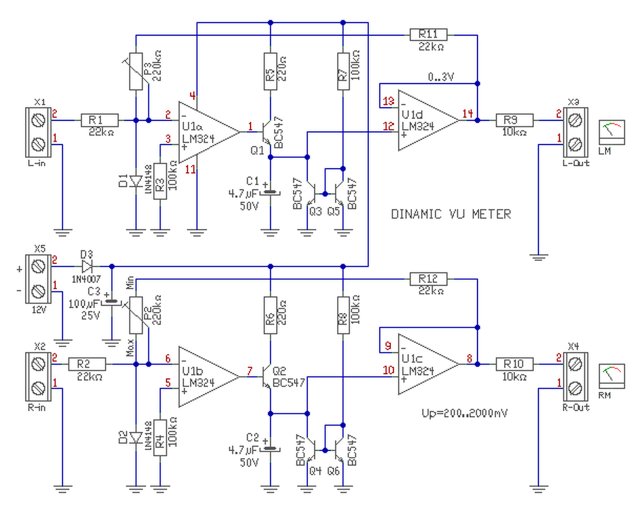
Ha szeretnék egy vu metert bekötni az NE után, azt NE5532 1-es 7-es láb közvetlenül, vagy a 100ohm- 1mfarad után kössem?
A leválasztás valószínűleg nélkülözhetetlen.
És a kapcsolási rajzon nem találom R8 R10 ellenállásokat , de a panelrajzon szerepelnek! Mi R8 és R10 értéke?
Mint mondtam, légy kedves ezt a panelt elfelejteni! A témájában le van írva miért.
Írod 1µF és 100Ω, az lehet épen jó is, de ismeretlen VU meter kapcsoláshoz nem lehet véleményezni ezen értékeket.
Szóval én keressem ki a témájából? Ám legyen!
ezt a kivezérlésmérőt használom!
Akkor ezek szerint az NE5532 1-es 7-es lábáról vegyem le a jelet sorba kötött 1µf csatolóval?
Sziasztok "főleg te MESTER"
, elkészült a remek mű. Csak nem tudom melyik fórumon mutassam meg nektek
Tiszteletem szeretnék véleményt kérni erről a kapcsolásról
Hello! Működőképes lehet a kapcsolás. De azt tudni kell, hogy annak a csatornának jele jut tovább, ahol a kapcsoló ki van kapcsolva. Belső kompenzálású erősítőt is lehet alkalmazni, mert a kapcsolás erősítése kisebb mint 20dB. Viszont kettős tápfeszültség igénye van.
Köszi a gyors választ lehetne a 701 helyett valami jobbat használni ?
Van számtalan "jobb" IC, de itt egy TL072 bőven megteszi. Természetesen nem közvetlen a =09 helyett, mert annak tokjában benne van mind két OPA. A kompenzáló tagok viszont elmaradhatnak. (22pF, 1,5k, 470pF)
Sziasztok szeretném a véleményeteket kérni a rajz szerinti kapcsolás működhet e
Kérdés, hogy mit szerettél volna elérni..
- Részben ha a nyomógombokra kötöd a kijelzőt, akkor az csak addig jelzi ki az állást, míg nyomod a gombot. - A CD4511 egy BCD/7segmens átalakító. Annak A-B-C-D bemenete van. Ha erre közvetlen kötöd a szelektor kimenetét, akkor a kijelző a négy állásra 1-2-4-8-at fog mutatni. Ha nem ezt, hanem 1-2-3-4-et szerettél volna látni, akkor dekódolni kell a 4028 kimenetét a BCD kódnak megfelelően. Alapból ez nem nagy mutatvány, néhány diódára van szükség.
Kösz a gyors válasz nem rajzolnád le nekem kissé béna vagyok
Tessék. .(Én is elkövettem egy hibát az első rajzon, mert a Q1-Q2-Q4-Q8 kimeneteket kell konvertálni.)
|
Bejelentkezés
Hirdetés |







, elkészült a remek mű. Csak nem tudom melyik fórumon mutassam meg nektek









