Fórum témák
» Több friss téma |
Mielőtt kérdezel, a következő két dolgot ellenőrizd!
I. A helyes tápfeszültségek megléte.
II. A kimeneten van-e egyenfeszültség.
Élesztés.
Köszönöm Mester! És köszönök minden segítséget, amit az építés alatt kaptam tőled!
Az összekötő kábel jó, ennek kiiktatásával és másik kábel közvetlen panelra forrasztásával is próbáltam. Az viszont érdekes, ha majdnem leghalkabbra veszem a telefonon a zenét, akkor szinte nem is csinálja. Nagyjából szépen szól.
Sziasztok!
Adott egy PEAVEY erősítő. Van benne egy DZ89052 dióda. Ha jól tudom, ezt kifejezetten a PEAVEY-nek gyártják. Ezt szeretném kicserélni, de nem lehet ilyet kapni. Mivel lehetne helyettesíteni? Köszönöm a segítséget!
Ezen az oldalon azt irjak 2db soros 1N4006 -tal helyettesitettek es mukodot !
Bővebben: Link
Sziasztok!
Hozzám került javításra egy Peavey 2.1- es zenekari erősítő, amiből valaki kiműtött már egy leégett SMD ellenállást. Meg tudja nekem mondani valaki, hogy ez milyen teljesítményű lehet? 0,5W? 1W? Mellette balra ott van egy ugyanolyan másik.
SMD-nél a méretből adódik a terhelhetősége is a legtöbb esetben.
Hát ha megmérnéd a hosszát akkor könnyebb lenne, szerintem 2512-es. 1W.
Sziasztok!
Összeraktam az lm 3886-os erősítőt, alapkapcsolás szerint, és elég nagy a keresztezési torzítása. Minden végfok IC esetében ilyen nagy torzítással kell számolni? Bővebben: Link Nem hajtottam ki ennyire, mindössze +- 15 és +- 20 Voltot kapott, mert nincs egyelőre neki való hűtőborda. De ez gondolom nem befolyásolja a keresztezési torzítását semennyire. (pufferelése volt bőven 2x 2400 µF és 2x 4700 uF.)
Ez nagyon randán meg lett piszkálva. Az egészet le kéne mosni folyatószer oldóval, majd az IC és környékén levő alkatrészeket újrafolyatószerezni és megforrasztani, mert ez így nagyon pocsék.
Egyébként a legnagyobb teljesítményűt tedd oda, amit kapsz és odafér. A hozzászólás módosítva: Júl 28, 2016
Ezt látom én is, ennek ellenére a tulaj szerint az előző kolléga csak az ellenállást vette ki. Persze...
Nagyon szeretem, mikor hülyének nézik az embert.
Köszi, az lesz az, 5mm forrszemtől forrszemig.
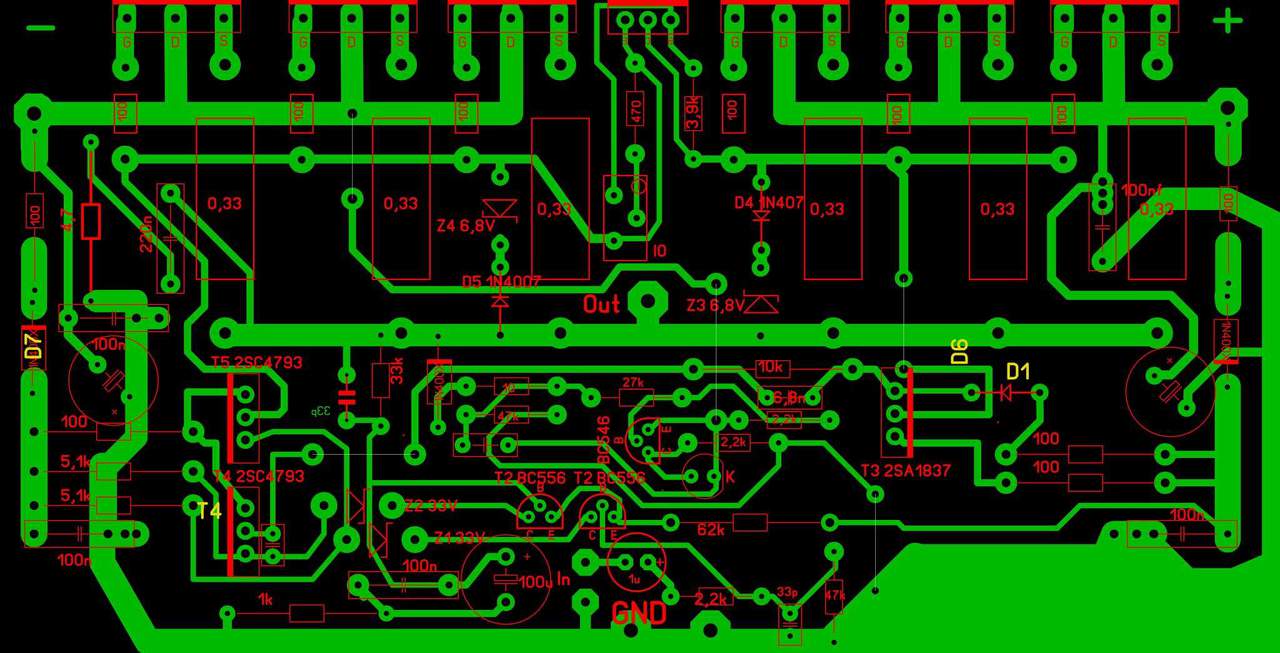
Sziasztok. Élesztettem ezt a kapcsolást . Lenne vele kis gondom .hátha tudtok segíteni. Edigi jelenség (zárt bemeneten . ) fel áll a szimetria. Kimeneten nincs egyen fesz. Kikapcsolás után is egyenletesen sűl ki minden (nem billenik el.)kimeneten mértem 15-25mv egyent kb. Enyi. Viszont ha teszek rá hangszórót halványan világít az izzó. (bugó hang nem jón ,sőt semmien sem) Ha kap bemenő jelet akkpr meg kb 1v nál kezd el halkan recsegve szólni. Nyugalmit nem állitottam neki. Nem tudom menyi a jelen érték .sajnos időm már nem volt megmérni
Abban kérném a segitségeteket. Hol kezdjek keresgélni?? Vagy probáljak meg nyugalmit állotani neki ??
Szia!
Mi az a nagy ellenállás a betápnál? Megvan a normál áramerősség, és úgy produkálja vagy korlátozod?
Ellenállás 10ohm. De kiszedtem jelenség úgyan ez.
Valószínűleg gerjed valami jó nagy frekvencián, rendes rajz nincs hozzá?
Kapcsolási rajz nincs .de lényegében a baji féle. Fetes kapcsolás megtodva .bd-s nyugalmival. Plusz clip figyelővel .1 panel már űzemel rendesen. Ez nem akar ..
Sziasztok! Van egy zenekari RH sound aktív hangládám.Olyan hibát produkál, hogy teljesen random hatalmasakat durran ,csattan. A membrán majd kiesik a helyéről! Mikrofonnal,és üres bemenettel is ezt csinálja.A hálózati cstalakozás jó.Merre kotorásszak a hiba után?
Mindenhol kotorássz, kontakthibát keress, kiszakadt forrasztást stb.
Hát mit mondjak... hagy némi kívánni valót maga után a kivitelezés.
Hány ohm-os a hangszóró amivel tesztelsz?
Próbáld meg lezárni a kimenetet egy 10ohm-os ellenállással próbaképp, és úgy mérj.
Én inkább a bemeneti 33pf kondenzátort cserélném 220pf-ra.
Szia! hasonló hibával javítottam ennek a gyártónak aktív ládáját. 12" mélyközép, megmárnememlékszemmekkora magas. Ott az előfok tápjának stabilizátor IC-je kirezgette az egyik lábát kontaktosra. Azok az alkatrészek, amelyek állítva vannak szerelve, mind ezt fogják művelni. Aktív ládában nem lenne szabad így szerelni. A tápszűrő elkókat is mozgasd meg bekapcsolt állapotban, meg a végfok, és az előerősítő összekötő vezetékeket is.
Sziasztok. Este haza érve munkából nem hagyott nyugodni a dolog mi lehet a baj.... Nos méricskéltem nézegettem a nyákot. És meglett a hiba !! Forrasztási gond volt. 2sa1837 egyik lábát nem futotta meg rendesen az On . Plusz a tápjának a 100ohm jánál is úgyan ezt találtam .így nem volt rendes kontakt.
A forrasztás pedig alap dolog...
![]() Látszik a forrszemeknél elterülő forrasztóón-pöttyökön, hogy forrasztás előtt nem volt megfelelően előkészítve és megtisztítva fémtisztára a nyákon a réz. Ha mégis, de sok ideig fortasztgatod, akkor a végére érve ugyanez a helyzet, mivel a réz felülete gyorsan oxidálódik, utána pedig nehezebben futja az ón. Jó megoldás ennek elkerülésére, ha megtisztítás után (fontos, jogy fémtiszta, oxid -és szennyeződés mentes legyen a réz felülete a nyákon) az egészet lekened vékonyan denszeszben, izopropil-alkoholban, stb... oldott gyantával. Az a nagyon vékony gyantaréteg, ami az alkohol elpárolgása után a nyákon marad, megvédi a vezetősávokat az oxidációtól arra az időre, mire a végére érsz az alkatrészek beültetésének.
Még egy érdekes jelenséget tapasztaltam. Ha rákötött hangszóróval kapcsolom be. Nem szólal meg. És ismét izzik az égő. Ha hangszóró nélkűl inditok és később csatlakoztatom űzemel rendesen..
Valószínű, indulásnál jelentős DC ül ki a kimenetére és félrebillen az izzó miatt.
|
Bejelentkezés
Hirdetés |






Nagyon szeretem, mikor hülyének nézik az embert.
Abban kérném a segitségeteket. Hol kezdjek keresgélni?? Vagy probáljak meg nyugalmit állotani neki ?? 





