Fórum témák
» Több friss téma |
Fórum » Labortápegység készítése
Hello!
ITT van egy, rajzot még nem találtam hozzá, de a nyák tervek elég jó minőségűek, azok alapján el lehetne készíteni a rajzot, és visszarajzolni a tervet. Elég tip-top kis tápnak tűnik. Sajnos időráfordítás nélkül ilyet nem fogsz tudni készíteni. Ha még is számít az idő, akkor tudok neked teljes dokumentációt mutatni, amiben nem LM723 végzi a szabályzást. Viszont minden általad leírt egyéb kritériumokat magában foglal. A hozzászólás módosítva: Júl 10, 2016
Sziasztok!
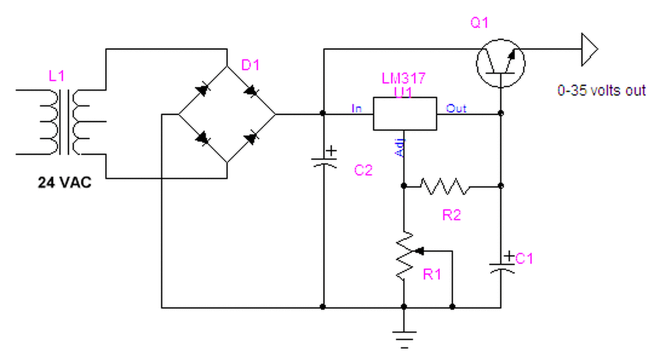
Terveztem egy kis 30V 3A labortápot, egyszerű előszabályozással ( kapcsolási rajzon csak funkcionálisan szerepel az lm2576(HV), nem találtam tina-hoz használható macro-t ). Megvalósítás előtt arra kérném a jelen lévő szakikat, hogy nézzék meg, hogy életképes lenne e ,esetleg nyákterven nem e vétettem valami hibát. Válaszokat előre köszönöm!
Sziasztok!Kellene nekem egy labortáp és ehez a segítségeteket kérném.Láttam sokfélét itt de nem tudom valójában melyik is a legjobb.ALKOTÓ félét képzeltem el, az 50V 5A- est csak az a baj hogy volt hozzá egy kijelző áramkör is de sajnos bárhogy is keresem sehol nem találom.Azthiszem 7105 ös IC vel volt a kijelzőpanel.Ezek megvannak csak a doksit nem találom sehol akinek megvan kérem jelezze!Köszönöm szépen!Azért lenne fontos mert ma este megrendelném az alkatrészt hozzá. KÖSZÖNÖM előre is!
Az elég valószínűtlen, hogy létre tudsz hozni olyan intenzív hűtést, ami képes 50V és 5A együttes melegét kezelni.
A méréshez bármilyen 200mV-os alapműszer jó. Ezek táplálását kell elkülöníteni, mert egyébként gubanc lesz. Egy csomó változatot rajzoltam belőle én is, és mások is, amik a saját témájában fellelhetőek: pl. itt.
Sziasztok!
Elkészültem az Alkotóféle dupla labortápegység építésével. Köszönetet szeretnék mondani Alkotónak, Proli007-nek és mindenki másnak aki részt vett a tápegység és a panelműszer tervezésében. Az alábbi linken található fotókat, szeretném Veletek megosztani: Bővebben: Link A hozzászólás módosítva: Júl 20, 2016
Az oldal nem található....
Bocs a kritikáért, de a volt és amper mértékegység. Becsületes polgári neve feszültség és áram.
De a mancs mindenképpen jár érte!
A feliratozás során erre nem is gondoltam, hogy szemet szúrhat. Köszönöm az elismerést!
Felfigyeltem én is erre, de azzal magyaráztam magamnak, hogy a felirat nem a kijelzett érték jellegét, hanem a mértékegységét szimbolizálja.
Helló! Szép gratulálok!
Én csak arról szeretnék érdeklődni, hogy a hűtőbordáknak így mennyi értelmük van? Ugye a felvezetők a belső oldalra vannak fogatva, mire a külső oldalra eljut a hő addigra a belső részen már sütkérezni lehet nem?
Köszönöm!
Sajnos a to3 -as tokozás miatt nem tudtam a bordás felére tenni a tranzisztorokat. Mielőtt bedobozoltam volna, sokat tesztelgettem. Valóban melegebb a belső fala mint a külső bordás. De egy idő után szépen melegedett a külső bordás is és nem alakult ki nagy hőkülönbség a két fal között. Ezért is fúrtam szellőző lyukakat a dobozon, a belső falon belülre is, alul-fölül. Igaz a jelenlegi transzformátor max 2 amperrel terhelhető, szélsőséges esetben ezt a 50-70w-ot simán el tudta fűteni a próbák során (40-60 C). Kétszeres áramnál szélsőséges esetet nézve, biztos hogy ez így kevés lenne. A hozzászólás módosítva: Júl 21, 2016
Üdv. A következő kapcsolásban az OPA 251-et mivel tudnám helyettesíteni? Egy faék egyszerűségű táphoz volna szükségem erre a rajzra ami 0 (megközelítőleg 0) és 14V között 5A-re képes.
Rövidrezárás védelemnek egy A-s jelű 4A-es kismegszakító szolgál (teszteltem,már 1V alatti feszültségen is lekapcsol ha picit túl megy a 4A-en /4300mA körül kapcsolt le átlagban/). Egy kezdő hobbysta tápegységeként készítem ajándékba,ezért egyszerűt akartam,ami könnyen javítható. Esetleg ha valaki ismer egyszerű kapcsolást ami ugyan ezt tudja nagyon szivesen fogadom. A válaszokat előre is köszönöm.
Szia! Az LM317+1 izmos tranyó elég lehet! Ez a konstukció viszont nem rövidzár védett!
Sziasztok. Kaptam egy labor tápegységet,Alkotó fajtát a v2.7.4-et.
A kérdésem az volna,mivel nekem kell összeépítenem a dobozolást és más kábelrészeke,hogy mit hogyan,hova kell kössek? Ezalatt értem a kijelzőt ami kijelző. típusú. a csúszósarú gondolom a kimenet lesz amiből majd jön a delej. A pótmétereket már bekötöttem az egyértelmű volt.A visszajelző led is megvan.Amit viszont nem értelmezek,"lehet helyesen"hogy az "I KI" és az "U KI" egy egy kapcsoló? A "DC OFF" megint kapcsoló szerintem,de ha tévedek javítsatok ki kérlek. Köszönettel Viktor.
szia
Idézet: Jol gondolod, az lesz a kimenete a tapegysegednek.„..csúszósarú gondolom a kimenet lesz ..” Idézet: Nem!„.."hogy az "I KI" és az "U KI" egy egy kapcsoló?..” Azokra a pontokra tudod bekötni a mérőmüszereidet /200mV-os alapmuszer/ Idézet: Igy igaz!„.."DC OFF"..” Ezzel a kapcsoloval tudod a kimenetet egymozdulattal 0V-ra kapcsolni
Sziasztok!
Vettem egy Twintex TP-1305 típusú analóg labortápot. 0-30V 0-5A Ezzel lehet zselés akkut tölteni? Pl a fokgyem tápról olvasni sok helyen hogy elpusztul ha aksit töltünk vele. A hozzászólás módosítva: Júl 28, 2016
Idézet: „Pl a fokgyem tápról olvasni sok helyen hogy elpusztul ha aksit töltünk vele.” Az nem kis részben a kapcsolástechnikának köszönhető. Egy dióda azért sohasem árt a kimenetre, hasonló felhasználás esetében... Majdnem megkérdeztem, hogy miért labortáppal töltöd az akkukat? De tulajdonképpen magánügy
Akkut akkutöltőről kéne tölteni. Labortápról is lehet, de ÉSSZEL!!
Az hogy zselés egy dolog, de mekkora, hány Ah-ás?
A soros ellenállás jó ötlet, logikus, köszi!
Idézet: Hol olvastad az ellenállást?„Egy dióda azért sohasem árt” ![]()
Amelyik labortáp bármitől (akár akkutöltéstől is) tönkremegy, az nem labortáp, csak labortápnak látszó eszköz. Az enyémmel töltöttem már a lion-tól az ólmosig mindenféle akkut, és semmi baja sem lett, nem is lehet.
Szia.köszönöm a gyors választ.
Még arra lennék kíváncsi,hogy hogyan kellene bekötni a kijelzőmet? Mert a neten nézegettem hozzá kapcsolást,de az egyiken vagy így kötik,vagy úgy.
Sajnos van amelyik táp silányul van megtervezve, ott elképzelhető, hogy hiányzik a teljesítményfokozat áthidaló diódája (is). Ott természetesen fennáll a veszélye annak, hogy ha a tápot úgy kapcsolod ki, hogy a kimenetén ott az akksi, azt nem fogja túlélni. Persze ehhez nem kell az ember "ügyessége", elég mondjuk egy nemvárt áramszünet is... Ezért szoktak sorba kötni vele egy diódát...
Én például a munkahelyemen lévő tápot javítottam a múltkor. Nem is fogom fel ésszel, hogy a 3A-es labortápba hogy tehetnek egyenirányításra 1N5408-at? Az maximum 3A-t bír, hol a 20% tartalék?
Szia!
DC konvertereknél is fenn áll ez a veszély? Ha közbe van iktatva egy dióda, akkor az nem gond, hogy nagy veszteség keletkezik rajta?
Idézet: „Nem is fogom fel ésszel, hogy a 3A-es labortápba hogy tehetnek egyenirányításra 1N5408-at? Az maximum 3A-t bír, hol a 20% tartalék?” Úgy van ez hogy a 3Aos diófa ismétlődő csúcsárama 6 A, így egyenirányítóként máris túl van méretezne! Persze, mi, józan paraszti ésszel nem így méretezünk... A hozzászólás módosítva: Júl 29, 2016
Hogy az 5408 mit bír azt csak a gyártója tudná megmondani, mert az adatlapon olyan van hogy átlagérték 3A, meg olyan hogy egyetlen 8,3ms ideig tartó félhullámra 200A.
A hagyományos trafó-graetz-puffer felépítés esetén ha 3A terhelés van, akkor az egyenirányítón bőven 10A feletti csúcsáramok folynak a puffer töltögetésekor, hogy ennek az átlaga mennyi azt most meg nem mondom, mert lusta vagyok berajzolni a multisimbe ami kiszámolná.
Egyenirányító diódáknál, ahol puffer kondi is van, sokkal fontosabb a periodikus , és az abszolút csúcsáram értéke, mint az átlagáram.
Ugyanis bekapcsoláskor folyik a legnagyobb csúcsáram, mikor a puffer töltödik, egyenirányítás közben pedig az átlagáramnak megfelelő csúcsáram, ami a puffert töltögeti, ez a periodikus csúcsáram.
Dc-DC konverter sem sokban külőnbözik az analóg táptól.
Míg az analóg tápban a félvezető folyamatosan nyitva van, de "csak épp annyira", hogy az a feszültség leessen rajta ami számunkra szükséges, tehát a szabályzás lineárisnak mondható, addig a kapcsolóüzemű társánál ezt az idővel befolyásolják. Ott a félvezető vagy teljesen nyitvavan, vagy teljesen le van zárva, ebből adódik a jobb hatásfoka. Épp csak annyi időre nyílik ki a tranzisztor, ameddig a kimeneten lévő puffert feltölti annyira, amennyire azt neki fel kell töltenie. Természetesen ez a visszahatás ugyan úgy veszélyes rá is. Veszteség pedig lesz....de hát ki-hogy tudja ezt megoldani... Én inkább számolnék a veszteséggel, minthogy hazavágja a tápomat egy akár áramkimaradás miatt, vagy bármi egyéb okból. |
Bejelentkezés
Hirdetés |





,









