Fórum témák
» Több friss téma |
Fórum » Csöves erősítő készítése
Ne feledd betartani a fórum viselkedési szabályait, és a topik megmaradásának feltételeit. [link]
A téma átmenetileg fagyasztva lett, hozzászólni nem tudsz!
Elég vastagra sikeredett a cinezés, de fog az menni szebben is. Amúgy nem az én érdemem. A kapcsolást CHZ tervezte, köszönet Neki. Én csak a tápegységet raktam mögé, és egy paneltervet kreáltam hozzá, hogy valahogy kinézzen.
Sokat segít, ha a segédrácsra menő feszültséget is megszűröd.
Idézet: Semmilyet - keress egy rendes kalkulátort, vagy számolj "manulálisan"„Kimenő trafóhoz is való kalkulátor. Kérdés milyen áramsűrűséget (current density) írjak neki.” A neten fellelhető kalkulátoroknak ui. általában nem csak a szórt reaktanciák vagy -súlyosabb esetben- a előmágnesezési indukció számításával vannak problémáik... Jelen esetben a tervezendő paraméter nem az áramsűrűség, hanem a szekunder (vagy akinek úgy jobban tetszik, a primér) oldalra redukált rézveszteségi ellenállás. Idézet: „Az áram folyik” Kivéve, amikor nem, és mégis úgy mondjuk - hogyan tudna "átfolyni" a hangfrekis áram pl. a csöves erősítő csatolókondijának dielektrikumán? ![]() (A szaknyelvben sem lehet minden szabály tökéletesen logikus.) A hozzászólás módosítva: Júl 28, 2016
Nem tudom mit jelentenek a rövidítések, csak leírni tudom hogy néz most ki a táp.
Az eggyik trafó letranszformál 23V-ra, a másik vissza föl 200ra, így van meg a fűtés, meg a ,magas fesz. Onnan graetz-híd, kondi (400V/350uF) , kisütőellenállással (100K/max2W).
Magyarul azt is kondival csatoljam?
Ma megépítettem végre a PCL85- erősítőt, ahogy itt láttam, csak gerjed mint állat. Visszacsatolás=semmi értelme. De ami nem megy, azt nem erőltetem (De akkor melyik nap miért szólt?! nem értem....) Így hát valószínű megszabadulok a 8db PCL85-től. Márha kell valakinek.
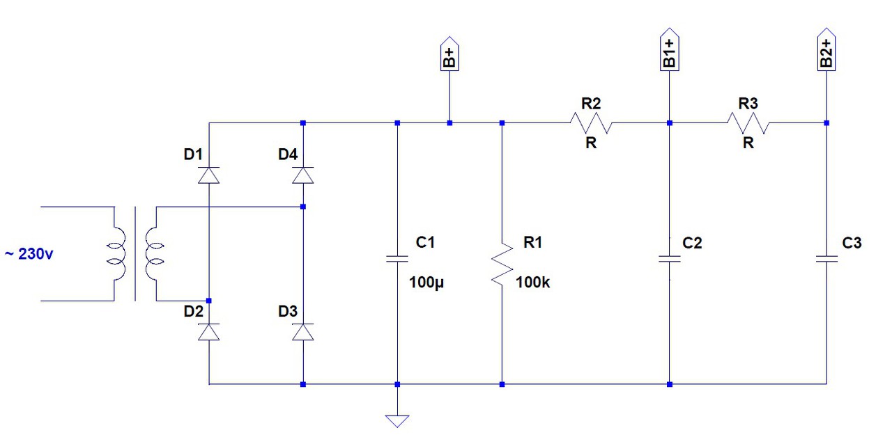
Rajzoltam gyorsan kettőt, a tap_1 a leírásod szerint, a tap_2 meg egy szokványos megoldást mutat.
A bővebb verziónál mondjuk a B+ megy a PCL pentódájának anódjára, a B1+ a segédrácsra, a B2+ a trióda anódjára. Persze ezek lehet hogy már bent vannak az erősítődben, rajzolás kérdése. Keress rá Magyari Béla "Rádiótechnikai zsebkönyv" c. könyvére, hosszasan taglalja a témát, az R-C alkatrészek számításával együtt. Biztos le tudod tölteni valahonnan.
Azért ne temesd ilyen hamar a visszacsatolást, megvan annak is a helye, értelme.
Ha gerjed, fordítsd meg a vezetékeket a kimenőtrafó primer oldalán.
Sikerült, megszereztem! Még a rádiótechnika évkönyvek is megvannak 68-tól máig
lessz mit olvassak! Ja, még valami! A PCL86-os amit kaptam kapcsolás, és megépítettem, nem zúg-búg, csörög, Meglepő, de tényleg az eggyik kondinál ami volt 47K-ellenállás, az nem volt rendesen odaforrasztva! szépen megy, egy másikat is fogok építeni! Az viszont jobban szereti a képernyőcsatoló transzformátort! (A PCL85-ösét) a mélyebb, erősebb részeknél nem torzít annyira mint amit gyárilag adtak a PCL86 mellé!
Képzeld el, amikor kb. 14W -os PP-nek M102A lesz a kimenője.
Nem én találtam ki, hogy ekkora legyen, hanem ez bizonyított...
Hajrá, ess neki a tudománynak!
Rögtön az 1968-as évkönyv 54-55. oldalán van egy gyári ECL86-os erősítő, ezt akár meg is építheted PCL86-tal (a fűtés eltérő!) A kimenő külön tudomány, van topikja: Bővebben: Link A mélyek rendes átviteléhez kell a nagyobb vas, általában a rádió vagy TV kimenők ebben nem jeleskednek. A mellékelt képen csökkenő méretsorrendben: - M102 vas, ez egy EBL21 ellenütemű végfokban fog muzsikálni - EI78 vas, ez egy EL84 SE kimenő, de pont jó lenne a PCL86-oshoz is - EI48, univerzális játszós kimenő - csak arra hogy szóljon valami
Ez így teljesen jó! Akkor ne is próbáljak meg véletlen se csinálni valami kimenőt ami légmagos, mert úgyse jönne össze? Trafóvas van annyi mint a piszok itthol, ha kell 45, 47cm2-es is akad itthol, de van kisebb is
Nézegettem tegnap a 68-as évjáratot. Volt benne kimenő-készítés is, csak őszinte leszek, nem nagyon értettem azt ahogy megpróbálták lerajzolni a kimenő készítését. Van itthol még CCCP-TV belsőség, abban van 2db teljesen egyforma, nagyobbacska trafó, menetszám is rá van írva, meg huzalátmérő. Az jó lehet valami hasonlónak? (ha más nem visszabontani, és újratekercselni mert ahogy látom ezeket a régi, gyári kimenőket nem foglalkoztak vele hogy mely irányból kéne meg hogyan tekerni) Van még itthol vékony (azthiszem 0.25-ös primerű 230-as trafó, valami tápegységé volt, sok kisebb voltú kimenettel. 5cm2 belső keresztmetszettel. a PL500-as erősítőt csak kipróbálni jó lenne?) Idézet: „Nézegettem tegnap a 68-as évjáratot. Volt benne kimenő-készítés is, csak őszinte leszek, nem nagyon értettem azt ahogy megpróbálták lerajzolni a kimenő készítését” Ha még azt sem érted, akkor tényleg nem érdemes foglalkoznod vele. Lesz elég problémád az erősítő többi részével A hozzászólás módosítva: Júl 29, 2016
Szerintem nyugodtan próbálj meg kimenőt tekerni, a fentebb említett topikban biztosan szívesen segítenek.
Egyébként emlékeim szerint a kimenőtrafó is téma a Magyari könyvben. A PL500-at kár SE-nek elhasználni, ellenütemben szerintem jobban jársz vele, az 1969-es RT évkönyvben találsz rá kapcsolást.
Tekerni.. ha sohasem tekertél még trafót.. Hááát.. valahol el kell kezdeni, de nem a kimenőknél. Az a trafótekerés "mesterfoka"..
PL500 valóban PP kapcsolásban a legütősebb. S 2 db Junoszty tv táptrafójával(/oldal) próbálható!
Egy kis PCL82 SE-et építgetek egy hete kb. és ma érte el a vállalható állapotát. Se az asztalosmunka, se a festés nem az erősségeim, de úgy érzem javulok. (Ennek az elődje még így nézett ki: Bővebben: Link
) A két vu méter meg van világítva két kis izzócskával, de az istennek se tudok egy normális képet készíteni félhomályban. A hozzászólás módosítva: Júl 29, 2016
Szép lett! A képek is jól sikerültek.
Ez teljesen jól néz ki!
Én még kerítenék hangerőpoti gombnak egy retro, bakelitet...Illene az összképbe. Szép, gratulálok.
Ehhez illene egy olyan hengerőszabályzó gomb ami abbol a fábol készülne mint az erősítő fa része.
Kínaiak nagyon olcsón kínálnak ilyen VU métert. Szereztem be belőle, a retro fíling miatt.
Tekertem már pár trafót
(Pláne hegesztőt) Türelmem van rá, ami régi TV-k most jöttek, abba van anyag rendesen, de csak 0.5-ös huzal van annyi mint a szemét! (meg van még itthon 1.5-ös meg 2-es ami lakkozott, és tekercselhető állapotban van Junoszty TV trafót honnan ismerem föl? (képet kérhetnék?) A SE-kapcsolású PL500-at tegnap éjfélfele megépítettem, szól-szól- de nem az igazi mert nincs normális tápom még hozzá, majd ma rakok neki össze valami értelmeset Kimenőnek tegnap raktam neki egy ilyen rtafót.: Ruszki TV-ből operáltam, 0.12mm.-es huzal primer 3000menet, szekunder 91menet 0.7mm.-es huzal. azzal szólt. de szép, tisztán! pontosabban ezt csináltam meg.: http://www.teslatron.pjweb.cz/clanek.php?idc=51Egyedül a táp nem olyan mint kellene Peter_S-nek.: Rendben, utánna nézek most nemsoká, kimenőnek való vasmag van bőven
Az a trafó a 8 ohmos hangszórót 8,7k-ra, a 4 ohmost 4,3k-ra illeszti.
Ha ugyanazt a tápot használod mint a PCL-nél (230V anódfesz környéke) ez úgy 2W magasságában muzsikálhat 8 ohmon - mínusz a kimenő vesztesége. Nem nagyon vagy előrébb teljesítmény terén mint a PCL-lel. A 0,12-es primerrel vigyázz, mert ennek a huzalnak ~30mA a terhelhetősége 2,5A/mm2 mellett. Ha megkínálod egy kicsit nagyobb anódárammal a PL500-at, a kimenőtrafó húzza a rövidebbet.
Értelek! Ez még csak a próba volt hogy eggyáltalán sikerül e valami épkézláb hangot kikönyörögni belőle. A PCL85-nél még mindig valami nincs rendben. A C-része, gerjed, búg mint a görény. Nem nagyon tudok vele mit kezdeni, próbáltam már szinte mindent. Nem lehetne e véletlen azt a részét nem bekötni, hanem ECC82-vel. Az hajtaná a pentóda-részét. Szerintetek? Járható-út? Mert egyébként, szép hangja lenne, csak az előerősítést kellene neki valahogy megoldani.
Íme így festenek/ oldal.
A hozzászólás módosítva: Júl 30, 2016
Nem látom a képen, ТС-27 a jelölése ezeknek a trafóknak? Mert akkor nekem is van egy.
Köszi mindenkinek!
Ez a PL500 SE nekem is felkeltette az érdeklődésemet. Érdemes vele foglalkozni? MIndenki a PP-t ajánlja inkább. Két EL34-esem is van, de még az Ágoston Lajos könyvben is azt írják, hogy SE-ben nem az igazi... A hozzászólás módosítva: Júl 30, 2016
Hehe! Van itthon egy ilyenem
Csak nekem az egyik kimenője a PCL86-osnak
Igazán nincs mit! Nekem pedig az általad említett könyvben lévő kapcsolás a GU50-essel
Aki erősítőt akar építeni az a csöves A-osztályt főleg a Single-A ívben felejtse el. Nem elég, hogy rossz hatásfokúak de még rosszul is szólnak.Én nem hőtárolós erősítőt akarok hanem teljesítményt és hangot. Ezt pedig csak az ellenütemű végek tudják. Ott is van jócskán szemét köszönhető az audiofil hülyéknek. A PL500 csak ellenütemben dolgozik jól de még ott sem igazán. Én ismerek 60W-os változatát is.Itt viszont már nagyon élre van téve. Egyébként ez nem hangfrekvenciáscső hanem impulzus üzemre van kitalálva.
Idézet: „a PL500 SE nekem is felkeltette az érdeklődésemet. Érdemes vele foglalkozni?” A PL500 az eredeti helyén kapcsolóüzemben dolgozott, vagy kis feszültség és nagy áram, vagy több kV-os feszültség és 0 áram mellett. SE üzemmódban viszont állandóan folyik áram a csövön, és az anóddisszipáció nem haladhatja meg 12W-ot (g2 4W). (A tapasztalat szerint bír többet is, de most nézzük az adatlapi értékeket.) Attól hogy PL500, az A osztályú SE hatásfoka nem lesz jobb mint bármilyen más pentódánál (teródánál), úgy kb. 40%. Röviden: teljesítményben kb. olyan mint egy EL84 vagy 6П1П SE, de ezekkel ellentétben van néhány nehezítés.Gondolok itt arra, hogy vadászhatsz normális anódsapkát hozzá, keríthetsz 27V fűtőfeszültséget, magnovál foglalatot, állíthatsz elő megfelelő negatív rácselőfeszültséget a fűtűfeszültségből. Persze katódellenállással is elő lehet állítani, de akkor kb. +30V környékével nagyobb tápfeszültséggel kell számolni, és megfelelő teljesítményűre méretezni az ellenállást. Hosszabban: Fogod az adatlapot, és a tetszőlegesen kiválasztott (Va-Ia-Vg1) görbeseregbe berajzolod a Pdmax görbét, majd választasz egy munkaegyenest, ahol nem haladod meg a max. disszipációt, max katódáramot, és a max. anódfeszültséget. Az impulzusüzemre megadott értékeket figyelembe venni nem ér! Ugye az egyenes közepén szokás felvenni a munkapontot, ekkor már látszik hogy milyen rácselőfeszültségre lesz szükség, valamint hogy mekkora meghajtófeszültség változás milyen anódfeszültség változást okoz. Utóbbi csúcstól-csúcsig értékéből számolsz effektív értéket teljes kivezérlésnél, majd a szokásos U^2/Ra szerint elosztod a munkaegyenes által meghatározott Ra-val, és megvan a kimenőteljesítményed. Ebból még levonod a kimenőtrafó veszteségeit, és meg is vagy. Ha a fentieket végigcsinálod, már menet közben tisztán látszik, hogy a közelébe sem tudsz kerülni a max. megengedett katódáramnak úgy, hogy ne szaladna meg az anóddisszipáció. Vagyis az első mondatban említett előnyeit nem tudod kihasználni a csőnek (viszonylag nagy katódáram, és Vap). Ha ugyanezt végigcsinálod AB vagy B osztályú PP-re, máris szebb a leányzó fekvése, a PL500 használatával járo szívásért cserébe kapsz rendes kimenőteljesítményt. Természetesen mindenki azzal tölti az idejét amivel szeretné, tehát bátran építsetek SE-t ezzel a csővel! |
Bejelentkezés
Hirdetés |



A neten fellelhető kalkulátoroknak ui. általában nem csak a szórt reaktanciák vagy -súlyosabb esetben- a előmágnesezési indukció számításával vannak problémáik... Jelen esetben a tervezendő paraméter nem az áramsűrűség, hanem a szekunder (vagy akinek úgy jobban tetszik, a primér) oldalra redukált rézveszteségi ellenállás. 


lessz mit olvassak! Ja, még valami! A PCL86-os amit kaptam kapcsolás, és megépítettem, nem zúg-búg, csörög, Meglepő, de tényleg az eggyik kondinál ami volt 47K-ellenállás, az nem volt rendesen odaforrasztva! szépen megy, egy másikat is fogok építeni! Az viszont jobban szereti a képernyőcsatoló transzformátort! (A PCL85-ösét) a mélyebb, erősebb részeknél nem torzít annyira mint amit gyárilag adtak a PCL86 mellé! 
Nézegettem tegnap a 68-as évjáratot. Volt benne kimenő-készítés is, csak őszinte leszek, nem nagyon értettem azt ahogy megpróbálták lerajzolni a kimenő készítését. Van itthol még CCCP-TV belsőség, abban van 2db teljesen egyforma, nagyobbacska trafó, menetszám is rá van írva, meg huzalátmérő. Az jó lehet valami hasonlónak? (ha más nem visszabontani, és újratekercselni mert ahogy látom ezeket a régi, gyári kimenőket nem foglalkoztak vele hogy mely irányból kéne meg hogyan tekerni) Van még itthol vékony (azthiszem 0.25-ös primerű 230-as trafó, valami tápegységé volt, sok kisebb voltú kimenettel. 5cm2 belső keresztmetszettel. a PL500-as erősítőt csak kipróbálni jó lenne?)
) A két vu méter meg van világítva két kis izzócskával, de az istennek se tudok egy normális képet készíteni félhomályban. 



Ez a PL500 SE nekem is felkeltette az érdeklődésemet. Érdemes vele foglalkozni? MIndenki a PP-t ajánlja inkább. Két EL34-esem is van, de még az Ágoston Lajos könyvben is azt írják, hogy SE-ben nem az igazi...





