Fórum témák
» Több friss téma |
Fórum » Csöves erősítő készítése
Ne feledd betartani a fórum viselkedési szabályait, és a topik megmaradásának feltételeit. [link]
A téma átmenetileg fagyasztva lett, hozzászólni nem tudsz!
Tegyél fel egy bekötési rajzot és mondom a hibát..Ez a cső egyébként nem HANGFREKVENCIÁS hanem impulzus üzemre van kitalálva.A régi TV-ék függőleges erősítője volt.A trióda része az nem igazán alkalmas erősítésre de be lehet állítani.
Ami a hatásfokot illeti a 40% nagyon sok mert nem veszed figyelembe a fűtést
8.4W G24w Trafó kb 50% jó esetben köszönhető az előmágnesezésnek 12W anód Akkor mennyi jön ki? Egyébként előtted már leírtam ezt a dolgot, hogy mire való ez a cső. ![]() A kukába... A hozzászólás módosítva: Júl 30, 2016
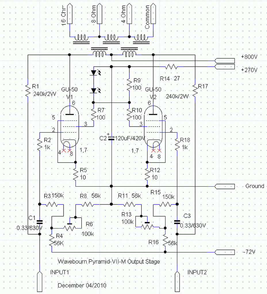
Ha már a PP-nél tartunk, meg egyszerűség, gazdaságosság. Találtam itt valamit, nem nagyon hittem el. Mellékelem a kapcsolási rajzot. Ez ELVILEG 100W-os (valahogy képtelen vagyok elhinni) GU50-essel van építve, az elektroncsö-oldalon feszgették hogy nem olyan jó mint a 300B, csak majdnem. Csak még nincs GU50-em
De van 2 gyönyörű 6p45sz-em porcelán foglalattal, akik helyett cserélnének a honfitársaikkal ![]() tungsram-nak itt a rajz, itt találtam! A hozzászólás módosítva: Júl 30, 2016
Bocsánat hogy így bele szólok! De így ahogy leírtad, már értem hogy miért is nem érdemes vele tö*ölni. Egy PP-kapcsolásnál, akkor már van értelme vessződni ha jól vettem ki a szavaidból.!?
Először is itt a táp 200volt ami ennél a csőnél szokásos 250-nél jóval kevesebbb.Másodszor ha még mélyet is akarsz hallani akkor a csatoló kondikat kicserélni 47 nanóra a pentóda rácslevezetőjét 820k-ra. A pentóda katódellenállását megnövelni 270 ohmra és át kell blokkolni egy 220mikrós kondival ahol a negatív a talaj felé néz. A visszacsatoló ágban a kondit felemelni 470pf-re. Ha gerjedne akkor a kimenőt 1nf 400v-os kodival átkötni. A pentóda segédrács ellenállását megnövelni 470-re és a föld fele egy db 1vagy 2.2 mikrós elkó csatolásmentesítésre. Így már mennie kell neki..
A GU-50es amerikai szemetet meg feletsd el mert nem hiszen . hogy bátran nyúlkálnál a 800voltos anódfesznél. Már ezt én se díjazom pedig annakidején a RAFILM 100-as 1000volttal ment. A trafó fele szigetelés volt.Ekkora kraftot két 6p45sz-ből 400voltnál vigyorogva ki lehet szedni magasabb anódnál már 200-at is.Ezek még? beszerezhetők és a kimenő elkészítése se nagyobb gond.Nem kell különleges impregnálás meg társai.
![]() Te aztán tudsz! Megépítem így, ahogyan leírtad, átméretezek mindent, meg kergetek hozzá alkatrészt (szerencsére van miből bontani). Bízom benne hogy sikerülni fog, mert tőllem szerintem ezerszer jobban hozzáértőtől kaptam az infót . Mint múltkor a PCL86-kapcsolási rajzát is itt kaptam, azért is mertem biztonsággal megépíteni, úgy hogy nem troseltem hogy baj lesz vele Mert az egy kipróbált rajz volt! De ezt nem tudom ki építhette meg, nekem így tutira nem működött, pedig a vissza csatolást volt olyan hogy a kimenőn megfordítottam , de akkor se javult meg
A GU-50 egyébként is adócső ami csak nagy villanyoknál érzi jól magát.Ez hozza magával. hogy nagyimpedanciás eszköz gerjedékeny nehéz kézben tartani..
Az hogy nincs ГУ-50 a ládafiában az a legkevesebb, a foglalat drágább mint a cső.
Beszúrok egy részt a tesó P50 cső adatlajáról, ott látszik hogy mekkora HF teljesítményt lehet kivenni egy pár csőből, és milyen feltételek mellett. Egyébként egy ilyen projektben szép a 100W, csak érdemes átgondolni hogy milyen körítés kell hozzá. Itt a táp és a kimenők fogják égetni a pénzt, ilyen feszültségekre és áramokra méretezni és kivitelezni emberes feladat. Egy ilyen motyó sztereóban alapjáraton elfüstöl kb. 200W-ot - fűtéssel együtt - úgy, hogy egy hang sem jön ki belőle.
Milyen kimenőd van hozzá? Mert az ecl pcl86-os kimenők nem igazán illeszkednek hozzá.Megnézem majd, hogy az eredetileg hozzágyártot un. képkimenő transzformátor mire illesztett le.Csak elő kell vakarászni valamelyik csöves tv teljes rajzát ahol le van írva a tekercselési adat. Onnét már röhögve ki tudom számítani a szekunder illesztő impedaciát..
A hozzászólás módosítva: Júl 31, 2016
A GU50-eshez még semilyen, a PCL86-osom most a PCL85-gyári kimenőjével megy (szebben szól, de az illesztése tudom hogy nem a leg megfelelőbb hozzá) van még kimenőnek való a junofszkíj-TV táptrafó. Még jelenleg ennyi van. A 6P45sz-t pedig tartogattam, vagy csereberélni, vagy majd plazmahangszórónak, vagy valami másnak. Nem volt egyszerű beszerezni
Meggyőztél, köszönöm! A kúriózumok mindig is érdekeltek, de ez így tényleg zsákutca. EL34-el SE-ben épített valaki? Én csak gitárvilágban használtam, nem egészen hozzáillő kimenővel, szólni szólt de nem volt az igazi
A GU50-től meg félek egy kicsit. Elég sok vas kell hozzá. A kimenőtekerés világába pedig még nem mertem bemerészkedni...
Nem győzöm leírni.. A GU-50 egy tetves adócső egymillió voltos villannyal. NEM való erősítőbe.Van PL509 PL519 E130l 6P45SZ. Ezek mind nagyáramú sugártetródák .Ezek már 400voltnál vidáman eregetik a 100w-ot jó hatásfokkal.A GU50 felejtős.
Az EL34 pedig egy lerágott csont. Régen minden ezzel ment meg 6l6-tal (orosz6P14) de olyanok is voltak. az EL34-nek az anódja és a fűtése egymás mellett van elég egy leszakadt hanszórómadzag és a csőfoglalat már át is ütött főleg a bakelit. Ezek szarok voltak nem csövek. Én egy átalakított APX100-al nyomultam évekig hiba nélkül. PL519 csövek.Volt ,hogy a dobozon égett a festék de semmi baja nem lett a melegedéstől.
Fuh, az durva. Akkor megvan hogy mi lessz a 6p45sz-ből
Csak baja hogy kettő van belőle (azt is elég nehezen sikerült beszerezzem ) de nem baj majd gyűlik még hozzá A pl 500, vagy 504-el nézek (vagy kérek) valami kipróbált kapcsolást, PP-ben és válogatok (van vagy 10 cső) De míg kitalálom, alszok rá egyet
Mielőtt itélkezel kérdezném építettél te valaha is GU50 -el bármit is ? Szerintem soha de még nem is hallottad mit tud ez a cső !
Nem kellene itt félre vezetni senkit, csupán mert te valamit szemétnek titulálsz az nagyon kevés ! Támaszd alá az állításod gyakorlati megvalósítással , építs , hallagasd , mérd meg és aztán mondj róla véleményt csupán egy adott cső adatlapjáról ne mondj véleményt sok esetben ez totális félrevezetés . Számtalan csövet nem arra gyártottak amire használták őket , rengeteg ugy mond audio cső létezik ami szemetebb mint pl -ul egy GU50 ! Ezt a tényt nekem elhiheted , nem a levegőbe beszélek én gyakorlati példákkal tudom igazolni és nem csak az elméleti sikon lovagolok ! A hozzászólás módosítva: Júl 31, 2016
Ez a kapcsolás igy önállóan kevés , kell még hozzá egy izmos meghajtás is és egy nagyon jó tápegység !
Egy a sok GU50pp megvalósítások közül ez az én példányom , és a rémhírekkel ellentétben nem kell neki egymillió voltos feszültség igaz itt csupán 50 WATT -ra lett méretezve csak , és nem gerjed nem zúg , nem búg és még könnyü is kézben tartani !
GU50pp A hozzászólás módosítva: Júl 31, 2016
Az A osztály (SE) akkor került ki a terveimből - bár a 6C33C-jeimmel egy próbát megteszek - amikor megépítettem a JLH-t és aztán visszaraktam a hallgató terembe az Alexander erősítőt.
A JLH, amit hasonlítanak a csöves hangzáshoz, nagyon tetszett. Aztán megjöttek a mélyek és a dinamika, amikor visszaváltottam az Alexre. Sokan elmondták, évtizedek óta jó erősítőket építők, hogy nem összehasonlítható az SE és a PP - mindkettőből a jobbat véve mintául, természetesen. Az megint más kérdés, hogy kinek mi tetszik, azonban nem bízva a saját hallásomban, hagyatkozom azok véleményére, akik "végigették mindkét étlapot" nem futok feleslegesnek ítélt köröket. A többször 10Wos erősítők sem izgatnak, bár van egy pár AN 60W gyári kimenők, kényszerítve leszek ehhez illő kapcsolással is tenni valamit. 6550, vagy az orosz klónjára gondolok a meghajtásra. Mindazonáltal megértek mindenkit, akik mindenféle csövekkel, bontott trafókkal próbálkoznak, nyújtson élvezetet az építés, hallgatás.
Én ezt mind elhiszem,de utoljára írom le. Régen rádióztam tehát ha valakinek van lövése akkor nekem van. Miért kell egy már a maga korában is korszerűtlen eszközt ajánlani ami életveszélyes villanyokkal megy. Főleg olyanoknak akik életükben nem találkoztak 320 Voltnál azt is a hálózati greatz-en. Miután nincs benne gyakorlatuk vajmi kevés esélyük van még a trafó elkészítésére is.nem beszélve a horribilis összegről.A sorvégcsöveknek is megvan a maga rossz tulajdonságuk de ez eltörpül a használhatóság mellett.Ennyit a GU-50-ről kedves kolléga úr. Akinek tetszik az garázdálkodjon vele, de az én segédletem nélkül.
Akinek lövese sem nincs az termeszetesen ne akarjon csovessel kezdeni ,annak veszelyes ilyen alapon a 24volt DC is .
Gyakorlat nelkul meg nem is ajanlanam en sem , a korszerutlen csoves technikat foleg.nem kezdonek! Garazdalkodasrol meg egyaltalan nem volt szo ,ajanlani sem ajanlottam semmit csupan egy technikai megvalositast mutattam a sajat termekeim kozul .Ezt csak csupan azert mert leszaroztad a GU50 -et eszrevek nelkul ... A hozzászólás módosítva: Júl 31, 2016
Feltételeztem ,hogy ha 250volta emeltetem az anódot akkor csak kiszámolja a szükséges teljesítményt. Egyébként egy régi csöves rádió hálózatijával vígan dalol ami ha jól emlékszem nem igazán volt több 65Va-nál. A meghajtás pedig felesleges mert szerintem úgyis PC-ről lesz meghajtva. Ott pedig ott van a vonali kimenet. Egyedül a fűtés grízes de megoldható.
Egyetértek ebben. Te már régi motoros vagy aki tud bánni ezzel eszközzel tehát azt kell, hogy mondjam sajnos ebben a témában miénk a pálya. Én se egy év alatt tanultam meg ezt a technikát ráadásul a félvezetőssel párhuzamosan.De visszasírom mert egyszerű volt és gondos munkával azonnal működtek. Egy hangszínszabályozóba nem kellet 12 IC meg egyebek.Most dolgozok egy munkán ahol a legnagyobb problémát a zaj okozza. Vannak kis zajú IC-k de darabja 1300ft. Nem egy kell belőle egy keverőbe... A csőgépeknél egyenáramú fűtés és AGYIG pufferolt anód mellett+ gondos szerelésnél nem volt zaj még nyitott bemeneteknél se.Pedig a cső hajlamos minden *** felszedni. Lásd NDK-s erősítőkben a bemeneti rácskondenzátorok rézfóliával voltak árnyékolva..
![]() Moderáld magad! -moderátor- A hozzászólás módosítva: Júl 31, 2016
Nem ertek egyet veled.
A technika egyszeru, alapveto elektronikai ismeretek birtokaban egy honapon belul komoly sikereket lehet elerni. Rengeteg letisztult, konnyen emesztheto dokumentacio elerheto a neten. A youtube tomve oktato/bemutato videokkal. Amit valos problemanak latok: 1. Alapismeretek teljes hianya, vagy feluletes ismerete 2. Keves vagy alig pislakolo igeny az elmelet elsajatitasara. 3. a #2-vel osszefuggoen: turelmetlenseg, csak 'epites' avagy ganyolas (lasd tapfesz alatt forrasztgatom aztan meglatom...) Csoves erosito temaban szerintem alapveto es teljesen kezenfekvo (millioszor leirtam senki nem fogadja meg): Venni vagy szerezni kell egy radiot. A vatera tomve fillerekert beszerezheto radiokkal. 1. Abban egyszeruen _minden_ benne van a kezdetekhez. 2. Kozel 100%, hogy van hozza kapcsolasi rajz is. 3. 100% hogy van itt a forumon valaki aki mar ismeri, javitotta. 4. 100% vagy kozeli siker garancia. Ennyi. Szerintem. A hozzászólás módosítva: Júl 31, 2016
tungsram:
Tévedsz. A GU-50 valóban adócső, de ez nem jelenti, hogy audio alkalmazásra nem megfelelő. Akár az általad leszólt A osztály, akár PP is építhető vele, mégpedig egész jó paraméterekkel, hanggal. Nekem SE sikeredett, amit a mai napig maximális megelégedettséggel hallgatok. Cirokl PP-je sem szégyellnivaló, hidd el. Ronen: Már egy ideje figyelem a hozzászólásaid, javaslom hogy légy több tisztelettel a "szakma" iránt, ahogy látom lelkesedésből 120% van , tudásból meg csak 10. A csöves cuccok építése tapasztalatot, türelmet és szakmai alázatot kíván. Magyarul fel kell nőni hozzá... Ez a topic nagyon sok jó infót ad, de sajnos rosszat is. A hozzászólás módosítva: Júl 31, 2016
Az SE sz@r, az Pl500 is, a GU50 is, az EL34 is, a 6l6 is meg a sok audiofil hülye is. Viszont az abszolút nem lineáris pl509 az király. Meg a 200w. Hova kell 100 meg 200w? Számoljunk már akkor hangnyomást is egy átlagos hangfal érzékenységével. Olyan mintha egy benzines láncfűrészt non stop ordíttatnának a füled mellett. Mi a fenének.
Folyton ütöd a saját hozzászólásaidat a többivel. Drága a kimenő, de a több ezer forintos pl509 az nem (mikor egy GU50 300 Ft). Minek az elavult SE, de maga a csöves technika nem elavult? Lehet, hogy szebben szólna egy két megépített erősítő ha nem mp3-at hallgatnál régi hangfalnak nevezett lomokon. Nem csak az erősítőbe kell pénzt ölni, az is csak egy láncszem.
Szerintem te még életedben nem hallgattál egy jól megépített GU50 PP-t
Ne keverjük a komoly siker fogalmát a személyes sikerrel
)Egy olyan célt elérni, amelyen rajtunk kívül tízezrek vannak túl, és ki tudja, mennyien lennének rá képesek, ha érdekelné őket ez a -valljuk be, elavult- technika, legfeljebb az utóbbi kategória. A többivel teljesen egyetértek. |
Bejelentkezés
Hirdetés |



De van 2 gyönyörű 6p45sz-em porcelán foglalattal, akik helyett cserélnének a honfitársaikkal 



Te aztán tudsz! Megépítem így, ahogyan leírtad, átméretezek mindent, meg kergetek hozzá alkatrészt (szerencsére van miből bontani). Bízom benne hogy sikerülni fog, mert tőllem szerintem ezerszer jobban hozzáértőtől kaptam az infót
. Mint múltkor a PCL86-kapcsolási rajzát is itt kaptam, azért is mertem biztonsággal megépíteni, úgy hogy nem troseltem hogy baj lesz vele
- úgy, hogy egy hang sem jön ki belőle. 


