Fórum témák
» Több friss téma |
Fórum » Motorgyújtás
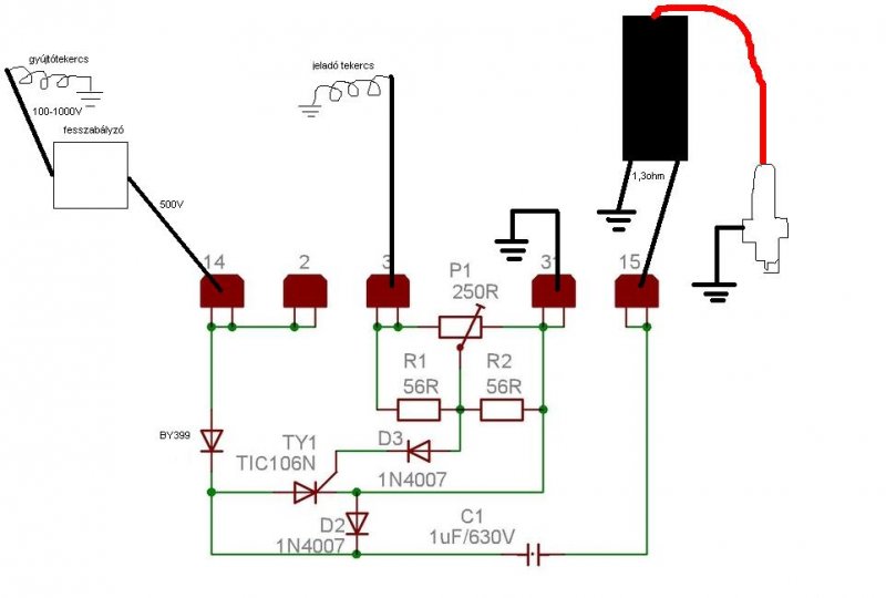
Én készítettem ilyet 4MHz PIC órajellel Simsonhoz. 3. helyett 4. ben felment ugyanazon a hegyen. A fogyasztás is sokkal kevesebb lett, mert az optimális gyújtásszög miatt jobb és hatékonyabb lett a motor. Azért a 4MHz belső órajel miatt megkínlódtam a progival. A gyújtás szög számító képlet sem lehetett túl bonyolult, mert a PIC lassú. A fordulatszám mérést timerrel és megszakítás használatával oldottam meg. A gyújtótrafó előmágnesezés kezdeti időpontját is számoltja a progi. Így nem fogyaszt folyamatosan a gyújtótrafó. Egy kis teljesítményű motornál ez is sokat számít. Fet kapcsolja a gyújtótrafót. Valamint több generátor tekercsröl vettem az áramkör működéséhez az energiát. Nem akkumlátoros motor esetén sajnos a berugáskor igen halovány a generátor feszültsége és a teljesítménye. Próbapadon is teszteltem stroboszkóppal 10000-es fordulatnál is hatásos és pontos szikra. Ha érdekel, akkor kapcsolási rajzot, nyáktervet kiadok, PIC-et csak felprogramozva, lezárva. A SW-ről bármit hajlandó vagyok elmondani, de a forráskódot nem adom oda. A lényeget azt hiszem leírtam. Több éve üzemel 3 motoron.
Milyen Simsonhoz készült? S50, 51, Schwalbe?
Ha megengeded, nekem lenne kérdésem
.Minek az 555-ös IC mert Fet driver-nek elég gyengécske? Nem melegszik a MOSFET(Gate-R=470Ω? RDSon=0.55Ω!)? 10 ezres fordulatnál 16uS= 1°, és egy 4Mhz ketyegő PIC egy utasítást 1uS alatt hajt végre. Így kérdem mit értesz pontosság alatt, avagy hány utasítást (mennyi időt) használsz fel egy köridő lekezeléshez? Más szóval 10 ezres RPM-nél BTDC 30° impulzusnál mennyivel utána tudod a szikrát képezni ha semmit se késleltetsz ? A választ előre is köszönöm.
es ez biztos? mar csereltem azt is, igaz formailag nem olyan, de viszont az erteke ugyan az. ez lehet a problema?
Üdv.
Kösz a felajánlást.Én egy 16F690 -el gondoltam megoldani a dolgot(több darab van itthon belőle),de még komolyabban ,nem merültem bele .Habár beépíteni ,volna hova,csak idő hiányában tolódik.Az IRF 740 hogyan viselkedik?Amit nézegettem ,kap.rajzot IRFP 360 -al oldották meg.
Hm, én hasonlón morfondírozok már egy-két hónapja, részletek kezdenek összeállni bennem, de még pákát nem fogtam, mert nagyon kevés a szabadidőm mostanában. Azért lennének eltérések is.
Nálam (S51) egy ideje fent van egy, a gyárihoz hasonló tirisztoros gyújtás (valami ilyesmi) egy tirisztoros feszültségszabályozóval (az meg ehhez nagyon hasonlatos) egy dobozba összeépítve, és azt kell mondjam, nagyon szépen teszik a dolgukat. A beavatkozást a gyújtásba én úgy képzelem el, hogy az eredeti jeladó és a tirisztoros elektronika bemenete közé raknám a számítógépet, sőt, a mikrogép energiaellátását is a jeladó jeléből "lopnám" (nincs akkumulátorom, és nem is nagyon akarok, de ha nagyon kell, még van egy nem használt világítótekercsem). Ebben az elrendezésben az "okosság" bármikor kikapcsolható, és az eredeti állapot visszaállítható akár egy vészkapcsolóval is. Azért a 4MHz-es PIC-nél valamivel erősebb központot képzelek el, mostanában épp STM32-es ARM-ekkel játszadozom, így talán ez lenne a lelke a cuccnak. Az én mocimon nincs mechanikus km-óra, egy bringás elektronikusat használok most, de ha építenék mikrogépes gyújtásvezérlést, akkor lehet, hogy a km-óra funkciókat is rábíznám már, sőt, még egy blokkhőmérő is eszembe jutott. Ha ezeket mind a gyújtásvezérlést is intéző mikrogép méri és jelzi ki, akkor ráadásul ezek az infók (sebesség, fordulatszám, motorhőmérséklet) mind rendelkezésre állnak a gyújtás számolásához is. Elgondolkodtam olyanon is, hogy az eredeti jeladó jeléhez képest hamarabb (!) is lehetne adni a szikrát, ehhez az előző fordulat idejét kell mérni, és az alapján időzíteni a következő fordulatban, de persze a legkönnyebben kezelhető az az eset, ha a jeladót a maximális előgyújtásig visszatekeri az ember, és onnan csak "előrefelé" időzít mindig.
Sziasztok!
Bár a kérdésem nem elektronika dolog, de közel áll a topic címéhez. Biztos mindenki látott már jármű elektronikát valamilyen "trutyival" kiöntve. Lehet szerezni olyat, vagy hasonló tulajdonságokkal rendelkező ragasztót? Probléma a következő: Másfél éve építettem egy optikai jeladós gyújtást az MZ ETZ 125 motorkerékpáromra. Rázkódásvédelem miatt megkínáltam ragasztópisztollyal. Nem szerettem volna ha egy elengedett forrasztás miatt leállna a motor. Hát most leállt, a ragasztó miatt. Eddig bírta, most valamiért megolvadt a ragacs és belefojt az optokapuba. Most építek másikat, vagyis kettőt, hogy legyen tartalék is. De szeretném legalább az optokaput rögzíteni a nyákhoz a forrasztáson kívül. Bár gondoltam már rá, hogy csak túlreagálom a dolgot. Előre is köszönöm a segítő szándékot!
Hello! Szilikon. De jó meleg lehet ott, ahol a "meleg takony" megolvadt..
Helló! Köszönöm a segítséget!
Nem tudom milyen meleg lehet a gyújtásdekni alatt, bár a takonyragasztónak nem sok kell. Egyszer ideiglenesen ventilátort ragasztottam vele hűtőbordára, de meglágyult és elengedett.
Ezt a ragacsot nem igazán arra jó, amihez itt sokszor használva van. Leginkább kis dísztárgyak gyors összefabrikálásához megfelelő dolog ez.
Megpróbálok válaszolni a feltett kérdésekre:
Több éve csináltam már a gyújtást, most megnéztem a panelt 20Mhz-es rezonátor van benne. A kapcsolási rajzra néhány módosítás nincs visszarajzolva. Sokat dolgoztam a számoló algoritmuson és a timerek, megszakítások kezelésén és optimalizálásán, hogy 10000-es fordulaton is jó legyen. S50 és S51-es re is fel lett szerelve sikeresen. Az 555-öt azért lett mert sokkal olcsóbb mint egy FET meghajtó. A FET nem melegszik, nincs rajta borda sem. Nem 100kHz-ről van szó. 10000 ford/perc => 166Hz => 1 körülfordulás kb 6 millisec! Ennyi idő alatt kell a PIC-nek elvégezni a számításokat. Apró paramétermódosítással bármelyik 1 hengeres motorra felszerelhető. A benzin levegő robbanási késedelme közel állandó. Ezáltal mindig ugyan annyi idővel előbb kell adni a szikrát. Ezért nem fokot és karakterisztikát számol a progi. Ebből fog a gyakorlatban a fordulatszám növelésével növekvő gyújtásszög kijönni. Félreértés ne essék én csak segíteni szerettem volna nektek a hozzászólásommal egy régi projektem tapasztalatainak megosztásával. Remélem sikerült megválaszolnom a kérdéseiteket!
A FET kb 10msec-et van nyitva, kivéve amikor már egy fordulat ciklusideje kisebb, mit 11msec. 10000-es (itt 6ms egy fordulat = 166Hz) fordulatnál már csak 5msec-et, mert kb 1ms kell a szikra lecsengéséhez. Egy elektromos teszmotoron fejlesztettem egy stroboszkóp használatával. 10000-es fordulatnál kb 10 perc alatt kézmeleg volt csak a fet és nem melegedett tovább. Ezért is nem kapott hűtőbordát. Lássuk be, hogy 10000-es fordulaton több percig menni egy motorral = megfőzés. A mérésekhez és a kiszámított időzítéshez timereket és megszakítást használok, mert ezek hardware-sek és nem eszi a processzoridőt. Szorzás helyett pedig bitsiftelét használtam.
A számoló rutint úgy optimalizáltam, hogy közel mindig ugyan annyi ideig tartson a számítás. Sajnos így 5-6 év távlatából számítási időket, uSec-eket nem tudok neked mondani. Szöget én nem számolok a PIC-el, csak időt. Lásd az előző hozzászólásom. Google-ztam, hogy mennyi a benzin levegő robbanási késedelme, majd excel-ben elkezden számolgatni. Azután leprogramoztam. Az, hogy milyen gyújtás karakterisztika jön ki egy vákuumos vagy röpsújos szabályzó esetén az csak egy dolog és nem is ideális, de jobb mintha nem lenne szabályozás. Akkoriban a mechanikus technikának ez volt a csúcsa. Most a mikrokontrollerek korszakában a közel lieáris már majdnem ideális. Ettől lesz erős és kis fogyasztású a 20-30 éves simson. Példa: Hogyan lehet megmérni 4Mhz órajeles PIC-el 50MHz-ig. Egyik timer kis SW-es megszakításrutinnal 1 sec-et időzít, a egy másik timer órajele pedig az egyik lábról van meghajtva. A HW-es timer PIC esetén képes számolni 50MHz-el is. Mérés kész, azután kijelzés. Ja, a FET hővesztesége: RDS-onon vesztett teljesítmény+felfutási görbe alatti terület+lefutási gorbe alatti terület+parazita diódán az impulzus (tekercs visszarúgás) keletkező teljesítmény. Ha túl kicsi feszültségű FET-et használsz, akkor az tud melegedni. IRF 740 lett beépítve. A gyújtótrafó primer oldalán (kisfesz oldal) 150..300V-os csúcsok lehetnek. Ha túl gyors kikapcsolást csinálsz egy tekercsen, akkor negyobb a visszarúgás. A gyújtótrafó nagyon nagy induktivitású és nagyon nagy energiát tud tárolni. Ha ezt az energiát a FET parazitadiódájának kell megfogni akkor az sok esetben melegedés nélkül bezárlatosodik szinte azonnal. Ezért a 470 Ohm a fet gate-jével sorban. Valamint a 100nF 400V áramát is korlátozni kell, ellenkező esetben hamar tönkremegy. Ez a kondi védi a fet-et a takaréktranszformátor (gyújtótrafó) közösén (1-es kivezetés) keletkezó túlfeszültségtől. Nem a FET DS között kell a szikra, hanem a gyújtó gyertyán. Remélem meg tudtam válaszolni a kérdéseidet. A hozzászólás módosítva: Szept 8, 2016
Szia
Köszönöm a válasz de sokkal több kérdést generáltál bennem mint amit megválaszoltál. Akkor kezdjük az elején. Jön egy(?) impulzus a lendkeréktől, először is honnan jön ? Holtpont előttről vagy utániról vagy netán holtpontról? Az első impulzusnál honnan tudod hogy mikor kapcsold be azt 10mS-os trafó telítési időt (Dwell)? Mert ugye azt nem tudod milyen hosszú lesz az első kör idő. Na de mégis megjön a második impulzus (hogy a gondolat menetet folytassuk) van egy köridőd de már a következő körben vagyunk. Ahoz hogy számolod ki a késleltetést? És az már egy nagyság rendel nagyobb fordulathoz tartozik avagy rövidebb. Akkor az nem lesz jó mer más az ideje, nem ? Aztán még fokozhatnám ha például nem gyorsítunk hanem lassítunk és a kör idők ideje nőni fog. Azt hogy oldod meg? Nincs egy Videód a működéséről mert nagyon meghallgatnám hogy veszi a fordulatot. Amiket eddig hallottam abból mindig kihallani (még a gyáriból is!) azt a nyúlós felpörgést amit nagyon nehéz kiküszöbölni főleg 2T-nél. A hozzászólás módosítva: Szept 9, 2016
Szia,
Rátapintottál a lényegre. Nem volt egyszerű megoldani. A lendkeréken kívűlről egy 1 "egység" (8mm) hosszú neodium mágnes lett jeladónak felszerelve, felső holtpont előtt kb 4 egységgel. 1 egység hosszból mérem a periódusidőt és a 4 egység eltelte után kerül megszakításra a gyújtótrafó és ekkor keletkezik a szikra. Ez még felső holtpont előtt van. Van egy konstans még levonva a 4 egység időértékéből. Ez eredményezi az előgyújtási szög változását a fordulatszám függvényében. A szikra így az éppen zajló fordulat alapján van kiszámolva, nem az előző kör adataiból. Az első átfordulásnál (ekkor még neincsenek mért adatok) a hall sensor-tól jövő felfutó élre azonnal megkezdődik a trafó előmágnesezése. Mivel ilyenkor a fordulatszám még nagyon kicsi így van ideje a gyújtótrafónak előmágneseződnie a 4+1 egység alatt. Utánna már mindig az előző kör adataiból a szikra keletkezés utántól van számolva, hogy mikor kezdődjön az előmágnesezés. Két körbefordilás között az gyakorlatban nagyon kicsi a fordulatszámváltozás, így ez nem okoz hibát. Ha mégsem idult meg a motor és bárhol állt meg a főtengely, akkor a PIC a gyújtótrafó előmágnesezését kikapcsolja. Ez akkumlátoros üzem esetén fontos. Még van egy trükk, amit még nem mondtam: Ha nem akkus üzem van akkor egy 9V telep csak a PIC-nek ad feszültséget. Ezért a tápkörben az a bonyolítás a diódákkal. Sajnos akkumlátor nélküli üzemben csak nagyon intenzív rugásra indul el, mert a PIC-nek meg mindennek idő kell mire beáll a tápfeszültsége. Ezért van az is, hogy az áramkör a világítás és a töltő tekercsről is kap feszültséget. A gyujtó tekercs-ről is kap, csak az korlátozni kell, mert annak nagyobb a feszültsége. A motor mőködése nagyon dinamikus, erős és pörgős. Sajnos videó nincs, talán 2-3 hét múlva idő hiányában. Most nagygenerálozom a motort több évi állás után, hogy a fiam tudjon motorozni.
Köszönöm a választ . De nekem valami sántít
Most holmi egységekről beszélsz, ellőtte meg 5mS meg 10mS trafó töltési időről ami változik a fordulatra.De így nem lehet programot leírni . Például,én így írnám le a működését a programodnak (aztán majd kijavítasz ha rosszul gondolom): "Felső holtpont előtt 40° és 50° között található egy 10° (8mm mágnes kb. annyi) jeladó ív mágnesből. Hall jeladóval ennek a 10°-nak az idejét mérem és evvel azonosítom be a fordulatot és köridőt. Ez azért jó mert minél közelebb van a minta vételezés a gyújtás időpontjához annál pontosabb lesz az időzítésem , mert mint tudjuk a szögsebesség egy fordulat alatt felső holtpontot közelítve folyamatosan csökken. A fordulatszám és az annak megfelelő késleltetést a BTDC 40° -holtpont(TDC "0°") között számolom ki (vagy kiemeled egy táblázatból, azt nem tudom) és a szikra képzést ekkor hajtom végre . A trafó töltési idejét (Dwell time) alacsony fordulaton BTDC 40°-nál indítom (vagy50°?), magasabb fordulatoknál az előző kör idejét alapul véve képzem (alacsony RPM 10mS magas RPM 5mS)." Ez ha így működik akkor tényleg szuper. Csak ezt más motorra átalakítás nélkül nagyon nehéz megoldani. De akkor megint meg kérdem, hogy mi a maximális előgyújtás amit adni tudsz? És ha most szét van szedve akkor fényképet tudsz azért csinálni nem ? Még-egyszer, köszönöm a választ. ![]() Úi. Már bocs hogy a hozzászólás ezt az útját választottam,de így lehet más is és mi is jobban megértjük egymást. A hozzászólás módosítva: Szept 11, 2016
Idézet: „Az, hogy milyen gyújtás karakterisztika jön ki egy vákuumos vagy röpsújos szabályzó esetén az csak egy dolog és nem is ideális, de jobb mintha nem lenne szabályozás. Akkoriban a mechanikus technikának ez volt a csúcsa. Most a mikrokontrollerek korszakában a közel lieáris már majdnem ideális. Ettől lesz erős és kis fogyasztású a 20-30 éves simson.” Számold át, ha úgy jobban tetszik a lendkerék átmérőjén mért millimétert fokba, vagy egy adott fordulatszámon milliszekundumba. A PIC csak időt tud mérni szöget nem, csak számolni! Ha te nekiállsz szögeket számolgatni -holott teljesen felesleges-, akkor annyi számítás lesz, hogy nem tudsz nagy fordulatszámot elérni a progival. Csak képlet egyszerűsítésről van szó, ezért a szög kiesik a számításból. Igen szögekben leírva valami hasonló, amit a hozzászólásodban írtál. Semilyen szög számítást nem végez a PIC programom. Szögeket lehet mérni stroboszkóppal ha akarsz. Én is azzal győződtem meg az eredményről. Nyákból faragtam egy tárcsát, tettem rá mágnest, feljelöltem a szögeket és a felső holtpontot, erre villogott rá a strobi. Ha megírod a saját progidat, akkor meg fogod érteni, hogy miért is működik más típusú motorokon is. Persze, ha nagyobb átmérőjű a lendkerék, akkor hosszabb mágnes kell. Nem igazán örültem a hozzászólásod modorának. Sajnálom, ha nem értetted meg.
Öcsém nálam járt és elmondta, hogy annak idején rakott fel a motorról egy videót.
Ebben az én általam készített elektronikus gyújtás van. Simson 80ccm
Köszönöm a videót. Megnéztem vagy tízszer.
TCI avagy trafó töltéses gyújtásra kell átállni, mert a CDI-nek olyan kis idejű a szikra hossza, hogy tökéletlen az égés a hengerben főleg nagyobb fordulat és többlet üzemagyagnál.Visszatérve ezekre a gyújtás időpontokra, hogyan számoltad ki, vagy van valami képlet? Megköszönném ha kifejtenéd. Idézet: „A PIC csak időt tud mérni szöget nem, csak számolni!” Tudna szöget is csak felesleges. Én ezt nagyon jól tudom, néz meg linket. Videóim Idézet: „Ha megírod a saját progidat, akkor meg fogod érteni, hogy miért is működik más típusú motorokon is.” Megírtam már , csak enyém CDI típusú gyújtáshoz készült. Ezért a kimenet jel csak "egy" 500uS széles négyszög impulzusból áll. Amit tud :12F683 van írva 8MHz-en belső oszcillátora fut ezért kvarc hiba nem léphet fel. Kicsi, kompakt, olcsó, "sokat" tudó kontroller. Alacsony és magas fordulat kezelés, 360rpm(6Hz) alatt, 12600(210Hz) felett, nincs szikra. Mind a kettő állítható Hex-ből a megadott címeken érték módosítással. MSD több szikra induláskor, ez fenn áll 360-900rpm(6-15Hz) között, a 16Hz-nél már 1 szikrát generálok. Nem megszakítással kezelt Hall bemenet. Ez azért erény, mert eddig minden várakozásomat felülmúlta zavarvédettség szempontjából. Felfutó vagy lefutó élre is beállítható Hex változtatással. Program memóriában eltárolt 4 előgyújtás görbe, amit az analóg bemenet feszültségszintjeivel állítható, akár minden egymás követő szikránál táblázatot tud váltani. Nézd meg a videót. Ide aztán kapcsolható, vákuum érzékelő , vagy sima potenciométer, netán elektromos kerékpár gázkar, sőt igaz hogy görbék változtatásával járna de még akár kopogás érzékelő is. Teljes optimalizáció, 25uS idejű fordulatszám lekezelés , maximum 100ms feléledési idő, ami például egy biztosíték kiégésekor jelentkező rövidzárlat után járó motornál nagyon jól jön. Hátrányai : Kör időt (egy ciklust) nézek, ezért a szögsebességekkel hadilábon állok , bár nem biztos még ez a baj vagy hogy nem korrigálhatók okos görbékkel. A görbék nem állíthatóak , bár excel táblázattal vannak kiszámolva,(én is) a leendő felhasználóknak mindig ebbe tört bele a bicskájuk. íme Yamaha tzr125 4db gyári görbéjével. A hozzászólás módosítva: Szept 13, 2016
Megnéztem, grat, jó eredmény.
-a videóból nem tűnik ki a folyamatos fordulatszámfüggő előgyújtás szabályozás. Készíteni fogok neked 1-2 héten belül egy videót a szabályozásrol strobival. -yamaha-s linket nem működik. Csak főoldal jön be. -az 1 msec szikra lecsengés csak annyit jelent, hogy addig amig a lecsengő tranziensek vannak, addig nem a FET-tel emésztem meg azt az energiát amivel tovább tudom jjavítani a keverék meggyúladását. -CDI vagy nem CDI teljesen mindegy (elhanyagolható), úgyanis a gyulladási késedelem és az égési folyamat nagyságrendekkel hosszabb, mint a szikra ideje. -CDI-s verziót is terveztem -kompatibilitási okokból-, csak nem építettem meg. -a megszakításkezelés nagyon hasznos. Jól kell tudni leprogramozni a task-okat a progiban és akkor jobb-gyorsabb-pontosabb, mint a "hagyományos" programozás. -tudom jól, hogy mindenki arra büszke amit Ő csinált, még akkor is ha ismeri a hátrányait. Ez így is van rendjén. Sok-sok kísérletezés,számolgatás, programozás, mire egy működő kapcsolás összeáll. -a képletet én számolgattam ki (közel lineáris). Figyelembe véve a régi jó gépész könyvek motor működéseinek leírásai, adatai alapján PIC képességeit is. Teljesen ideális előgyújtásgörbe csak akkor lehetne, ha a benzin-levegő keverési arány, felső holdponti és szöghelyzet- jeladó, lambdaszonda, kopogásérzékelő, levegőhőmérséklet, motorhőmérséklet, külső levegőnyomás, szívócsőnyomás(vákuum) is figyelmbe lenne véve. Valamint a rendszer öntanuló lenne. Ezek a rendszerek a mai autókon már mind megtalálhatóak. Ezért az 1300ccm motorok 60LE-sek voltak 10-12liter fogyasztással, ma 90-110LE körül vannak 5-7 liter fogyasztással. Visszatérve a motorokra a túl tuningolást sem a csapágyazás sem a főtengely, kumplung ... nem szereti. Lehet brutál teljesítményt kihozni eg kis motorból, de az sokáig nem bírja javítás nélkül. Én már megépítettem magam gyújtását, ami jól működik. A fiam fogja haszálni az újraélesztett simsont, mert én már csak autózok. Örülök, hogy segíthettem. Idézet: „Megnéztem, grat, jó eredmény. -a videóból nem tűnik ki a folyamatos fordulatszámfüggő előgyújtás szabályozás. Készíteni fogok neked 1-2 héten belül egy videót a szabályozásrol strobival.” Köszi, kíváncsian várom. Idézet: „-yamaha-s linket nem működik. Csak főoldal jön be.” Felraktam akkor ide. Idézet: „-CDI vagy nem CDI teljesen mindegy (elhanyagolható), úgyanis a gyulladási késedelem és az égési folyamat nagyságrendekkel hosszabb, mint a szikra ideje.” A CDI-nek a szikra égési ideje max 250uS és lehet még sokat is mondtam mert nagyon trafó függő a dolog. Azt tudjuk hogy örvénylik a keverék a hengerben ezért jó ha a szikrát a égési nyomás kialakulásáig égetjük avagy holtpont után 10°-ig! Akkor számoljuk ki 10 ezres fordulatnál 15° előgyújtásnál, átlagos köridőnél mennyi idő is ez: 1000mS/166,6Hz=6mS a köridő ez tudjuk 6mS/360=0,0166mS*25°=0,416mS=416uS ami még több, mert holt pont előtt a szögsebesség a legkevesebb. Mint látható az 250uS égési idő csak fele a megfelelőnek, alacsonyabb fordulatoknál, meg még rosszabb a helyzet. Ezért mondom én hogy növelni kéne a szikra hosszt valamiképpen.
Előző képeket egy Webfordítóval kezelt oldalról vettem le ezért ír 100%-ot a 1:100 menetszám arányra (gondolom
) . A görbék a kék a primert a zöld a szekundert mutatja.Idézet: „-a megszakításkezelés nagyon hasznos. Jól kell tudni leprogramozni a task-okat a progiban és akkor jobb-gyorsabb-pontosabb, mint a "hagyományos" programozás.” "Hagyományoson" az ASM-t érted, mert igen én abban "írtam" . Te C-ben? Idézet: „Teljesen ideális előgyújtásgörbe csak akkor lehetne, ha a benzin-levegő keverési arány, felső holdponti és szöghelyzet- jeladó, lambdaszonda, kopogásérzékelő, levegőhőmérséklet, motorhőmérséklet, külső levegőnyomás, szívócsőnyomás(vákuum) is figyelmbe lenne véve. Valamint a rendszer öntanuló lenne” Én ezt már túlzásnak, tartom főleg egy 2T motornál, amúgy is egy benzin pazarló valami. A 4 görbét is csak kérésre csináltam (lásd előző videó: Oleg) . Idézet: „Örülök, hogy segíthettem.” Ezúton is köszönöm és várom a videót. Képek linkje @mex-gulyi88 Köszönöm ha megnézitek. A hozzászólás módosítva: Szept 15, 2016
Nem vagyok benne biztos, hogy indokolt ilyen hosszú szikrát csinálni.
Tény hogy a keverék kavarog, és ez a kavargó gázkeverék robban, fogalmam sincs milyen láng terjedési sebességgel, a kavargás gyorsabb-e, mint a terjedési sebesség (azt azért erősen kétlem, hogy gyorsabb, de csak gondolom). Mert ha a lángfront terjedési sebessége gyorsabb, mint a kavargás sebessége, akkor a szikra, a belobbanás után már csak az égéstermék gázban ível, az meg már nem éghető, tehát feleslegesen fogy a gyertyaelektróda. Tény az is, hogy pupufogó nélkül látható, hogy lángok is jönnek a kipufogás alatt (tehát azért még sem olyan fenegyors az a lángterjedés). Két tuningolási lehetőséget látok, az egyik hogy tetszőleges hosszú szikrát csinálunk, vagy rövid idejű, de iszonyatos energiasűrűségű ("plazma") szikrát (vagy ezeket lehet még kombinálni). Mindkettőt meg tudjuk csinálni, ha összedolgozunk. Viszont ki is kellene próbálni valami motoron, mérésekkel meghatározni, hogy mi a jobb. Előgyújtás: szeintem mindig a lehetséges maximumon kell lennie (indításkor rásegítő mód lehetne). Előgyújtást úgy kell(ene) meghatározni (vagy öntanuló programmal beállni), hogy bizonyos bemeneti változók előállásakor (ahány tetszik, gázkar állás, fordulatszám, hőmérsékletek, oktánszám stb) (lamdával a keverék arányát lehetne beállítani de karburátoron ez nehézkes) olyan mértékű előgyújtásértéket kiválasztani (megkerestetni programmal egy valós tesztüzem mellett), hogy a hengerben kialakuló nyomás-főtengelyszög lefolyása optimális legyen (nyomáscsúcs kb FPH+20°). Vagy másik megoldás, hogy kopogásig vinni az előgyújtást majd visszaszedni 3-4 fokot, és ezt tárolni az előgyújtási görbeseregekben. Kopogásszenzort az autómotoroktól lehet kölcsönvenni. A hozzászólás módosítva: Szept 15, 2016
Üdv.
Örülök neki ,hogy ilyen részletesen leírjátok a dolgokat ,sokat lehet belőle tanulni.Azt hiszem még jó párszor neki kell futnom a hozzászólások elolvasásának,hogy nagyjából képben legyek!
Ezúton kérek elnézést mex-től mert igaza volt
TCI teszt : Zárásszög vezérelt gyári elektronikákkal hajtottam végre. Van két, Orosz egyik nagyobb teljesítményű (36.3734-es lekapcsolási árama 9A!) a másik csak 5 amperes, a Remix-el egyformán és még van egy Bosch is ami olyan 6 Ampernél áll meg a trafó töltés. A trafók: 12Voltos NDK ETZ motorkerékpár , LADA megszakítós trafó, és a Bosch TSZ avagy az elektronika eredeti trafója. Szintén itt is próbáltam vagy 12 ezres fordulattal 5percig folyamatosan járatni a dolgokat. De sajnos nem bírta a 7A/h akkumulátorom . De azért ha lassan is sikerültek a tesztek. A szikra idő 1mS feleleti volt, a Bosch trafóval de a fogyasztás is teszt fordulaton 4Ampernél nem ment lejjebb. A legjobb eredményt a kifogyasztású Orosz(3620.3734) és Remix elektronika mutatta ETZ (pri:3,5ohm,sze:4kohm) és a megszakítós LADA(pri:3,5ohm,sze:14Kohm!) trafóval, annyi szépséghibával hogy az ETZ trafó nagyon melegedet. Itt a fogyasztás 3 Ampernél nem volt több de teszt fordulaton gyengécske akkumulátorral (12V-12,5V) már gyújtáskihagyások keletkeztek. Összegzésül úgylátom: nagy fordulatra DC-DC CDI a legjobb, utána AC-DC CDI a fogyasztást és a szikra időt figyelembe véve. A TCI-nek igaz, hogy nagyon hosszú szikra ideje van, de ez egy olyan fogyasztást von maga után ,hogy kétséges hogy megéri-e, kis köbcentis motorkerékpár alkalmazásra. A hozzászólás módosítva: Szept 18, 2016
Nekem vannak fenttartásaim ezzel kapcsolatban.
A kínaiak szerintem nem üzemi körülményekkel vizsgálták a dolgokat. Az 5. képen látszik a szekunder csúcsfeszülzség, ami 100as osztóval 3245 V, szerintem ez nagyon kevés, majd a végefelé mutatnak valami sziktaközt (8mm, vákuumban, de ha messze nem üzemi a mérési körülmény, akkor vonhatók-e le helytálló következtetések). Hogyan mérted hogy mennyi a szikraidő? A szekunder áram jelalakja adna megbízható információt (a primer jelalakja becsaphat). Az összehasonlításban szerintem az is számítana, hogy mennyi energia ([J]) megy ki az adott idő alatt, és persze mennyi megy be (kimenő energiához legjobb lenne mérni az integrál(szek. áram*szek. feszt)). A hozzászólás módosítva: Szept 18, 2016
Nem értetted meg, amit az alkalmazandó fet-ről írtam.
Nem diódával kell eldisszipálni a csúcsokat, hanem megfelő max SD feszültségű fet-et kell alkalmazni és akkor nincs melegedés és a fet sem megy tönkre. A primeren így a kondi segítségével szépen lecseng az impulzus. Ha nincs melegedés a FET-en sem, akkor az energia oda jut ahova kell, teháts erős hatékony szikra lesz belőle. Sokat küzdöttem én is mire rájöttem, hogy mitől melegszik ez vagy az. Idézet: „Hogyan mérted hogy mennyi a szikraidő?” Villanymotorral 12 ezres fordulattal pörgetett tárcsán, amin van egy jelzés, és a képen látható neon stroboszkóppal villogtatva. Így a jel látható szögéből és a fordulat ismeretéből kiszámolható az idő. Abba jó ez a stroboszkóp, hogy csak akkor világít ha áram folyik a szekunder oldalon , ezt már a több szikrás videómba bebizonyította. Persze tudom hogy így sem reális, mert kéne még egy túlnyomásos kamra is , bár ott még hosszabb ideg égne a szikra, szerintem(?). A hozzászólás módosítva: Szept 22, 2016
|
Bejelentkezés
Hirdetés |




.

TCI avagy trafó töltéses gyújtásra kell átállni, mert a CDI-nek olyan kis idejű a szikra hossza, hogy tökéletlen az égés a hengerben főleg nagyobb fordulat és többlet üzemagyagnál.











