Fórum témák
» Több friss téma |
Nos hosszas kísérletzéssorozat és kinlódás után arra jutottam hogy a kapcsolótáp megbízhatatlan. 50hz rulez
Picit átfogalmazva:
Arra jutottam, hogy az általam épített/tervezett kapcsolóüzemű tápegység megbízhatatlan. Tudod, van akinek sikerül
Idővel mindeggyiknek annyi
Kiszárad, elhasználódik a kondi, beporosodik, rövid túlterhelés stb. Nekem is működött csak a teljesítmény tesztelés során sikerült pár félvezetőt eldurrantani.
Azért van olyan, ami jól bírja. Én kb. 1 hete cseréltem egy bemeneti puffert egy Sony CRT monitorban. Az volt a jelenség, hogy "kerregett" a hálózati 50Hz-cel a monitor, és kicsit látszott a képén is az 50Hz-es villogás, valamint a 230V-os hálózat felé iszonyat zavart nyomott vissza, a TV-k képén látszottak vízszintes csíkok a lakás más pontjain is.
A kivett kondi púpos volt, kifolyt az elektrolit belőle, az egyik lába szinte teljesen el volt tűnve, szétmarta a trutyi. Megrázva a kondit lötyögött a belseje! Szóval nem hiszem, hogy az ott bármit szűrt volna, ennek ellenére a monitor rendületlenül működött. Úgy tűnik, a Sony mérnökei jól megtervezték a tápegységet, eléggé strapabíróra sikerült.
Kb 800 voltos kapcsoló tranzisztor kellene hozzá 220-ra. És egy snuberral kiegészíteni+ optocsatolóval stabilizálni.
A trafó méretező szerint 5000 Hz 325/12 voltos trafó paraméterei: pri 28 menet 0,12 mm, szek 1 menet 0,6 mm. 4,2 cm2 vasmag. Mennyire pontos adat ez?
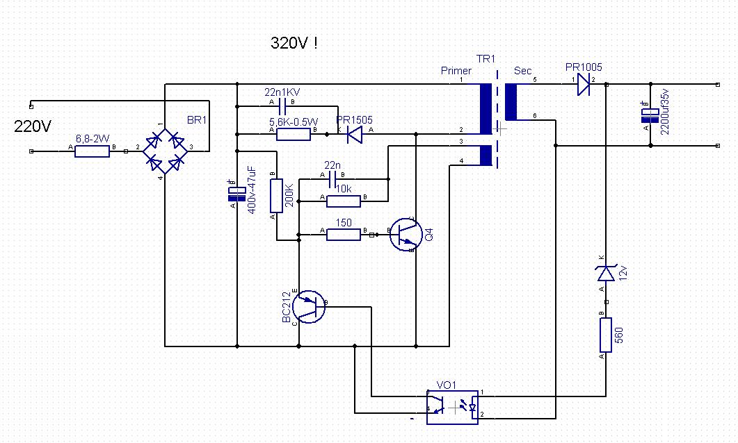
Lerajzoltam a tápegységem segédtápját. Ilyen trafót számítógép atx tápból lehet kibányászni a tranzisztor 7-800 voltos 4-5amperes. Már 40 voltról megy (50 hz trafó) De nagyon érzékeny a beállításokra. 220ra ne kösd amíg nem működik tökéletesen!!! A feszültséget folyamatosan kell emelgetni 320 ig. A fázist meg ne fogd meg.
Na és ez milyen frekin üzemel. A trafót én akarom elkészíteni. Minek 5 amperes tranzisztor? Az csak miliampereket kapcsol nem? A fázist nem nagyon akarom megfogni. Ennyire
azé nem vagyok.
Szia!
Akkor a legcélszerűbb kinai 100Ft-n veszel mobiltöltőt 270 Ft-ért és ezzel kipróbálod az ötleteket / hálózati ---gk / ez a legolcsóbb/ célszerűbb.
Nem kapcsoló üzemben sokkal nagyobb áram IMPULZUS folyik mint áteresztőben. Lehet hogy keveset vesz fel a hálózatból de az impulzus relatíve nagy. Meg túl kell méretezni ha használni is akarod. Ez a kapcsolás olyan 20 wattot tud ! 150khzn cirippel. A trafó EI 19. Amúgy mire szeretnéd használni ? Kis teljesítményre sokkal alkalmasabb az 50hz nyáktrafó. :felkialtas:
Sziasztok !
Kellene egy kis segitség labor tápegységet (vagy stabilTápot) szeretnék építeni na ebböl tr-m(45 v -os) meg elképzelésem van .Szükségem lenne egy nyák és beültetési rajzra . 1-30 v közöti feszre és 3-5 A -re lenne (potis állitási lehetőség) szükségem akinek van ilyen vagy hassonló kérem jelleze (vagy webcime)Előre is köszönöm !
Épphogy ki nem üti a szemed. Ott van a kezdőlapon.
Bocs hogy kértem,kérdeztem. Köszi
150 KHz-re hogy lehet trafót csinálni? A trafóméretező szerint: Pri: 1 menet 0,12mm átmérőjű huzal, szek: 0 menet
0,6mm átmérőjű huzal.
Túl nagy magot néztél, vagy túl nagy indukciót használtál. Egyáltalán mekkora feszültségre? Simán előfordulhat 5V/menet.
A mag méretet nem adtam meg (a program számolja ki). 325 voltot 150 000 Hz-et adtam meg. 12 voltot és 1 ampert.
Hy erősítőhöz nem kell változtatni a kitöltést
Csak elő kell terhelni pár wattal (nyugalmi áramfelvétel) és elég stabil. Max kitöltésnél a legnagyobb a hatásfok. :nevetes1:
Sziasztok Szigetelésre lehetne használni pauszpapírt ? Sokkal olcsóbb lenne. 5000ft egy guriga szigszalag
A pausz az nem jó. Egyébként milyen márka,és mit tud 5000HUF/tekercs-pénzért?
300 fokig bírja :eek2: Forrasztópákával nem tudtam megolvasztani
A sárga gyári már 150 fokon olvadozott |
Bejelentkezés
Hirdetés |




Kiszárad, elhasználódik a kondi, beporosodik, rövid túlterhelés stb. Nekem is működött csak a teljesítmény tesztelés során sikerült pár félvezetőt eldurrantani.
Milyen kéne ? 



azé nem vagyok.
. 1-30 v közöti feszre és 3-5 A -re lenne (potis állitási lehetőség) szükségem akinek van ilyen vagy hassonló kérem jelleze (vagy webcime)
0,6mm átmérőjű huzal. 
Csak elő kell terhelni pár wattal (nyugalmi áramfelvétel) és elég stabil. Max kitöltésnél a legnagyobb a hatásfok. :nevetes1: 




