Fórum témák

» Több friss téma
Fórum » Elektronikában kezdők kérdései
- Ez a felület kizárólag, az elektronikában kezdők kérdéseinek van fenntartva és nem elfelejtve, hogy hobbielektronika a fórumunk!
- Ami tehát azt jelenti, hogy a nagymama bevásárlását nem itt beszéljük meg, ill. ez nem üzenőfal!
- Kerülendő az olyan kérdés, amit egy másik meglévő (több mint 17000 van), témában kellene kitárgyalni!
- És végül büntetés terhe mellett kerülendő az MSN és egyéb szleng, a magyar helyesírás mellőzése, beleértve a mondateleji nagybetűket is!
Lapozás: OK   2859 / 4047
(#) Bakman válasza world-s hozzászólására (») Szept 24, 2016 /
 
Erre nem tudok mit írni, ilyen irányú ismeretem/tapasztalatom nincs.
(#) devergo74 hozzászólása Szept 24, 2016 /
 
Sziasztok.
Adott egy vízforraló, ami bekapcsolás után pár másodperc múlva kikapcsol. Mi lehet a probléma vele, vagy az ilyen háztartási gépet jobb selejtezni, mint javítani?
(#) Bakman válasza devergo74 hozzászólására (») Szept 24, 2016 /
 
Van benne egy hőkapcsoló, valószínűleg az hibásodott meg, túl korán kikapcsolja a fűtést. HA csak annyi a baja, az még ésszerűen javítható.
(#) kendre256 válasza devergo74 hozzászólására (») Szept 24, 2016 /
 
Van benne hőkapcsoló, lehet az is hibás. Meg van benne még "valami", ami akkor kapcsol ki, ha erőteljesen forr a víz. Egyszer már szedtem szét ilyet, a bekapcsoló gombot egy mechanizmus reteszeli, amiről azt gondolom, hogy valahogy az erőteljes forráskor keletkező gőznyomás(?) kioldja. Legalábbis úgy tűnt nekem, de nem igazán sikerült a pontos működését kideríteni. Mindenesetre a helyette vett vízforraló is csak akkor kapcsol ki, ha már egy ideje "zubog" a víz. A hibásnak a kapcsolója nem is maradt bekapcsolva, mert valami műanyag elkopott benne. Aztán vettünk egy másikat...
(#) devergo74 hozzászólása Szept 24, 2016 /
 
Köszönöm az infókat.
Lehet hogy másik lesz helyette.
(#) Kovidivi válasza jocka0012 hozzászólására (») Szept 25, 2016 /
 
Ez egy buszrendszeres kaputelefon. A telefonnak egyéni kódja van, az épület bejáratánál levő táblába is be van ez az azonosító programozva. Az egyik ér az ajtócsengő (a kaputelefon zenél, ha a lakásajtó előtt levőcsengőt megnyomják), másik a gnd, harmadik a táp, negyedik pedig az adat. Nem sokat tudsz vele kezdeni, előre szólok. Amit én láttam, abban Atmega128 volt és egy max. 320x240-es kijelző (talán kisebb).
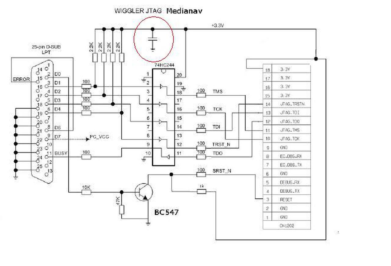
(#) RicaRS hozzászólása Szept 25, 2016 /
 
Sziasztok!

Mellékeltem egy kapcsolási rajzot.
Bekarikáztam a kérdéses alkatrészt. Gondolom az egy tápszűrő kondi.
Kérdés milyen és mekkora értékű kéne legyen?

Előre is köszönöm a segítségeteket!
(#) Bakman válasza RicaRS hozzászólására (») Szept 25, 2016 /
 
Én 4,7 µF tantál vagy kerámiakondenzátort használnék.
(#) world-s válasza proli007 hozzászólására (») Szept 25, 2016 /
 
proli007 (vagy aki tudja):
Ha leveszem a fordulatot, akkor mennyire szabad a FET-nek (IRLR 024) melegedni, de nincs bordája (most csak a levegőben repül, mert most készülne a panel)?
1 venitél csak olyan picit melegebb (40-45) mint a kezem, de kettőnél már jóval (bár kézzel simán azért még tudom fogni).

Előre is köszi.
A hozzászólás módosítva: Szept 25, 2016
(#) Kezdeget hozzászólása Szept 25, 2016 /
 
Tiszteletem! Nemcsak ùj felhasznàlò, hanem mint elektronikàban teljesen ùj jelentkezem itt. Ami èrdekel az a vilàgìtàstechnika, mint pl az a youtube-on ismert asztal ami csak ott vilàgìt ahol van rajta valami, avagy közel az üveglaphoz. Elsődleges cèlom (persze nem közeli) hogy ledeket ledcsìkokat tudjak vezèrelni programozni nem utolsò sorban szerelni. Egy fent emlìtett asztal lesz az első projektem, mert hàt cèl az kell, de csak vègigmenni a leìrt lèpèseken az kevès mint mackòsajtban a brummogàs. Azèrt is ìrok nektek, hogy adjatok nekem ötletet, könyv tippet, kapcsolàs szimulàtor programot, akàr egy kèsz kezdő szettet, amivel el tudok indulni ezen az ùton. Forrasztòpàkàm màr van, a multimèter... azt be kell szereznem (nade milyet?) Ès mèg pàr tucat egyèb dolgot persze. Nyitott vagyok minden effektìv megoldàsra, àm ebben segìtsègre szorulok. A tovàbbi legjobbakat!
Pèter
(#) world-s válasza world-s hozzászólására (») Szept 25, 2016 /
 
Esetleg ha 1 FET 1 ventit melegedés nélkül elvisz, akkor hogy tudnám a FET-et megduplázni?
(#) Bakman válasza Kezdeget hozzászólására (») Szept 25, 2016 /
 
Üdv a fórumon! Két téma: LED asztal készítése (perpillanat nyolc oldal, gyorsan átolvasható), Multiméter - miért milyet?.
(#) Bakman válasza world-s hozzászólására (») Szept 25, 2016 /
 
Ha szabad levegőn, hűtés nélkül is meg tudod fogni, akkor jó. Kell rá némi hűtőborda és készen is vagy. A melegedés normális, nincs veszteség nélküli alkatrész. A veszteség pedig az esetek nagy részében hővé alakul.
(#) Andreaska91 hozzászólása Szept 25, 2016 /
 
Sziasztok . Lenne egy problémám a mellékelt kapcsolási rajzal . Villog az összes lámpa mikor felkapcsolom .
A 11w-os "izzót" ha kihagyom és rövidzárt teszek akkor perfek minden.
Nagyjából leírom hogy mi a konstrukció .
2 kapcsoló között 6méter lehet 1.5mm²-es sodrott kábel
5x 3w-os led spot lámpa és 1x 11w-is led "izzó"

Mi lehet a gond miért villog ? Hogy tudom megoldani egyszerűen ?
Az 5db spot a fázisra van kötve sorban és úgy megy a kapcsolóba , szóval egy egyszerű két kapcsolós kinti lámpa első kapcsolójába menő fázisba lett bekötve sorban .
(#) Andralin válasza Andreaska91 hozzászólására (») Szept 25, 2016 /
 
Azért villog, mert a 11 W-os égő sorosan van kötve a többivel, így megoszlik a tápfeszültség a 11 W-os és a párhuzamosan kapcsolt többi égő között. Az elektronikájuk nem kapja meg a szükséges feszültséget és csak "kínlódik", ezért villog.

A megoldás: a 11W-osat is kösd párhuzamosan a többivel és minden rendben lesz.
(#) gyoran válasza Andreaska91 hozzászólására (») Szept 25, 2016 /
 
Szia

A 11 Wattos LED és az 5x3 Wattos (=15W) sorba van kötve.
A kapcsolásuktól függően oszlik szét rajtuk a 220 V, de mindenképpen kevés jut mindegyikre.
Vagy kicseréled őket sima izzóra (ilyenkor mindegyik fog égni csak halványabban), vagy a 11Wattosat is a többivel párhuzamosan kötöd. A 11 Wattosnak van valami extra szerepe?
(#) gazspe hozzászólása Szept 25, 2016 /
 
Sziasztok!
Van itthon egy bosch háztartási kis gép, 4 fokozatú. IC vezérelt, triacos. Egy megszorulás után leégett a triac, cserélve lett, akkor rossz irányba forgott javítva lett, most pedig szerintem megint megadta magát a triac: 1-es fokozatnál felpörög, majd beáll a kívánt sebességre, ismételt indításnál rendes sebességen indul be. Hagyom kicsit, akkor megint ez a forgatókönyv. Mindeközben égett, "elektromos" szaga van a szerkezetnek. A kapcsoló mechanikus, ott nincs baj. Lényegében több elektronika nincs benne. A triac adhatta be magát?
Válaszokat előre is köszönöm.
(#) gyoran válasza Andralin hozzászólására (») Szept 25, 2016 /
 
Te voltál a gyorsabb
(#) world-s válasza Bakman hozzászólására (») Szept 25, 2016 /
 
Köszi.
Akkor talán ha panelen lesz, akkor talán már jó lesz.
Sajna jelmez belsőben lesz, így nagyon semmi hely hogy még bordák is legyenek, illetve a súly is gond, ha minden MOSFET-nek kéne még borda is, mert nagyon nehéz lesz a fej.
Vagy létezik ilyen mosfet-re ilyen pici könnyű bordácska. Mert úgy látom itt a hátulját nem lehetne egyiknek sem összekötni a kapcsolás alapján..
Amúgy ez a kapcsolás: KAPCSOLÁS

Azt tudni kell, hogy a jelmez váza az hőre lágyul.
Akkor jobb ha attól kicsit elállva tartom.
Vagy esetleg a most felszabadult orrba teszem, ahol lesz a légátam...
Azt most megnézem, hogy PWM 0 esetén pl. tejesen jég hideg, és nagy fordulatnál is (pl. max).
Csak az alacsony fordulatnál érzem a melegedést.
120-as PW a legalja, és olyan 160-nál már érzem. 200-nál még semmit nem érzek melegedést.
(#) Bakman válasza world-s hozzászólására (») Szept 25, 2016 /
 
Egy sík, alu lemez is megteszi.
(#) world-s válasza Bakman hozzászólására (») Szept 25, 2016 /
 
köszi.
A kapcsolás alapján ugye ha több ilyen áramkör van, vagy pl. ilyen MOSFET, akkor mindnek külön kell, mert ugye jól látom, hogy nem közösíthető...
(#) erdgab válasza world-s hozzászólására (») Szept 25, 2016 /
 
Egy próbát megér,növeld meg R4 értékét 15k értékre.
(#) hapci hozzászólása Szept 25, 2016 /
 
Szervusztok!
Hőmérőt építek DS18B20 digitális érzékelővel. Az 1 vezetékes rendszerben az adatvonalat időnként direktben kell a tápfeszültségre kapcsolni. Az adatlap szerint erre egy P csatornás FET alkalmas, melynek gate-jét a kontroller kapcsolgatja.
Mivel hobbysta életemből a FET gyakorlata eddig kimaradt, így teljesen tanácstalan vagyok, hogy mit kell mondani a boltban ahhoz, hogy a készülékem működjön. (Valami járatos típust kerestem a NET-en - sikertelenül.)
(#) trickentrack hozzászólása Szept 25, 2016 /
 
Üdv!

Lehetséges "ötvözni" ezt a két kapcsolást? Mindkettő egy aktív hangváltó, ez első kapcsolással a közép hangokat lehet leválasztani, a másodikkal pedig a magasakat. Viszont én azt szeretném, hogy a magasat és a közepet egybe le tudjam választani egy kapcsolással/potméterrel.
Ezt lehetséges megcsinálni. Itt a videó is amiből van a kapcsolás:Bővebben: Link

Előre is köszönöm!
(#) Andreaska91 válasza gyoran hozzászólására (») Szept 25, 2016 /
 
Szia . Hat a 11w-os egy kültéri lámpa aztán kültéri spotlámpák 5 db bele lett kötve a kapcsolóba :/ elég gáz mert így használhatatlan de viszont szükség lenne az összesre egyszerre .
(#) Andreaska91 válasza Andralin hozzászólására (») Szept 25, 2016 /
 
Megpróbálom valahogy megoldani. A villszerelő szerint valami x2-es kondi lecsillapítja a villogást .
(#) Kezdeget válasza Bakman hozzászólására (») Szept 25, 2016 /
 
Köszönöm! Àm ebből ùgy làtom rosszul fogalmaztam, persze az adott topicokat àt fogom nèzni, àm èn ennèl kezdőbb vagyok. Első körben egy könyv vagy oldal az amire szüksègem van, ami az alapoktòl elindìt. Màsodsorban, akkor fòkuszàljunk: milyen mikrokontroller kell nekem ahhoz, hogy egy "addressable led strip" ledjeit közelsèg avagy hőmérséklet alapjàn tudjam bekapcsolni avagy àllìtani? Sajnos jelenleg nincs sok időm, ès olyannal akarok foglalkozni ami leköt, ès ehhez keresem azt ami ezt megtanitja. Lassan ott tartok hogy fizetnèk skype-os különòràèrt, annyira nem lelem a kiindulópontot...
(#) Andralin válasza Andreaska91 hozzászólására (») Szept 25, 2016 /
 
Sok sikert a villanyszerelőnek, ha szerencsétlen elektronika csak egy töredékét kapja meg a működéséhez szükséges névleges feszültségnek, akkor próbálkozzon csak bátran zavarszűrő kondival megemelni a másik soros izzón elveszett feszültséget.
(#) RoliNyh válasza Kezdeget hozzászólására (») Szept 25, 2016 /
 
Talán ezzel kezdhetnél:

Az elektronika alapjai...

És google barátunktól is sokat megtudhatsz...
A hozzászólás módosítva: Szept 25, 2016
(#) nedudgi válasza Andreaska91 hozzászólására (») Szept 25, 2016 /
 
Egyszer már leírták a megoldást. Ha Mindegyik lámpa 220V(230V), akkor mi az akadálya a párhuzamos kötésnek?
Következő: »»   2859 / 4047
Bejelentkezés

Belépés

Hirdetés
XDT.hu
Az oldalon sütiket használunk a helyes működéshez. Bővebb információt az adatvédelmi szabályzatban olvashatsz. Megértettem