Fórum témák
» Több friss téma |
Lassacskán rakom össze fele a gépet. Most billentyűzet szeretnék venni bele mert sajna nemvolt benne. Találtam egyet egészen jó áron, csak egy kis átvezető szalag kábel hiányzik. Csatoltam két képet ahol látszik miről van szó. Az a bekarikázott panel mi lehet? Anélkül működne a billentyűzet?
A bekarikázott kis valamire nem nehéz rájönni ha egy kicsit gondolkozol
![]() Fordítsd meg a billentyűzetet, hogy a bekarikázott kis valami fonákján mi van?! Az annak a kis pöcök egérnek az elektronikája ami a G-H-B gombok között rejtőzik és kis piros orra van. Azt sajnos nem tudom megmondani, hogy ezzel működik- e a géped de a működéshez nem feltétlen kell az a kis pöcök.
Ez ránézésre lenovo, vagy IBM billentyűzet. Eddig valami HP laptopról írtál. A kettő együtt nem fog összejönni. Vegyél hozzá való billentyűzetet és azzal nem lesz gondod, hogy stimmel-e!
HP Compaq NC6400 gépem van és ez a hozzá való billentyűzet. És az a kérdésem hogy a bekarikázott modul nélkül működne e, mivel nincs meg hozzá a szalagkábel.
Sziasztok! Szeretném növelni az Asus n71J laptopo hűtését a gyári rendszerhez képest. Erre van e reális megoldás? Sajnos a hűtőpad nem opció mivel a gép hordozós. Illetve hogy todpm alap eszközökkel azonosìtani mely cella hibás a laptopom akksijában? Válaszoka előre is köszönöm.
A hozzászólás módosítva: Szept 14, 2016
Ha tudnád is, hogy melyik cella hibás, nem tudnád valószínűleg kicserélni, mert az elektronika figyeli folyamatosan, ha leválasztod, lehet kiáll olyan hibára, hogy még a bent maradó minimális kapacitást sem fogod tudni kihasználni. Hűtésen nem sokat lehet növelni, inkább tisztítani kell, újrapasztázni mindent, ellenőrizni a hőcsövet, nem lyukadt-e ki, a ventit le lehet cserélni olyanra, ami több levegőt mozgat, esetleg a rácsokat, ahol bejut a levegő kitágítani, ha alul jut be, akkor a laptopot kicsit elemelni apró lábakkal (fél cm is sokat számít).
Üdv mindenkinek! Lenne itt egy toshiba a110 110 laptopom.(igen,nem mai csirke)A hiba,hogy bekapcsolás után nem tölti be a windowst,kikapcsol,vagy újraindul.Ugyanez windows újratelepítésnél is.(valószínűleg nem túlmelegedés,mert a hűtése működik,adtam neki pasztát is,kipucoltam,stb...)Azt mondták,esetleg érdemes kipróbálni,hogy a cpu alatt ülő kondikat cseréljem ki.(szervízbe nem vinném,annyit már nem ér,nem is égetően fontos)Viszont nem tudom az értékeket,ami alapján rendelhetnék-vehetnék.Ezt csak bemérni lehet,vagy esetleg tud valaki valamit?Előre is köszönöm!
Hö csö lyukas volt ezért rendeltem egy másik komplette hűtőt. Pasztázás meglessz szerencsére nem ez az első lapos a kezemben. Viszont félek mert mint utolag megtudtam az i7 720q szeret melegìteni illetve egy amd gpu van benne (radeon) ami-k ugyancsak szeretnek ""pecsenyét sütni""....
Szia, Ez lehet Windows hiba is, hogy megsérült. Ha van egy másik vinyód próbára told bele, s egy friss telepítés megmondja, az e a hiba, vagy a lapot kell-e macerálni.
Köszönöm,már próbáltam,sőt másik ramot is tettem bele,de ugyanaz...
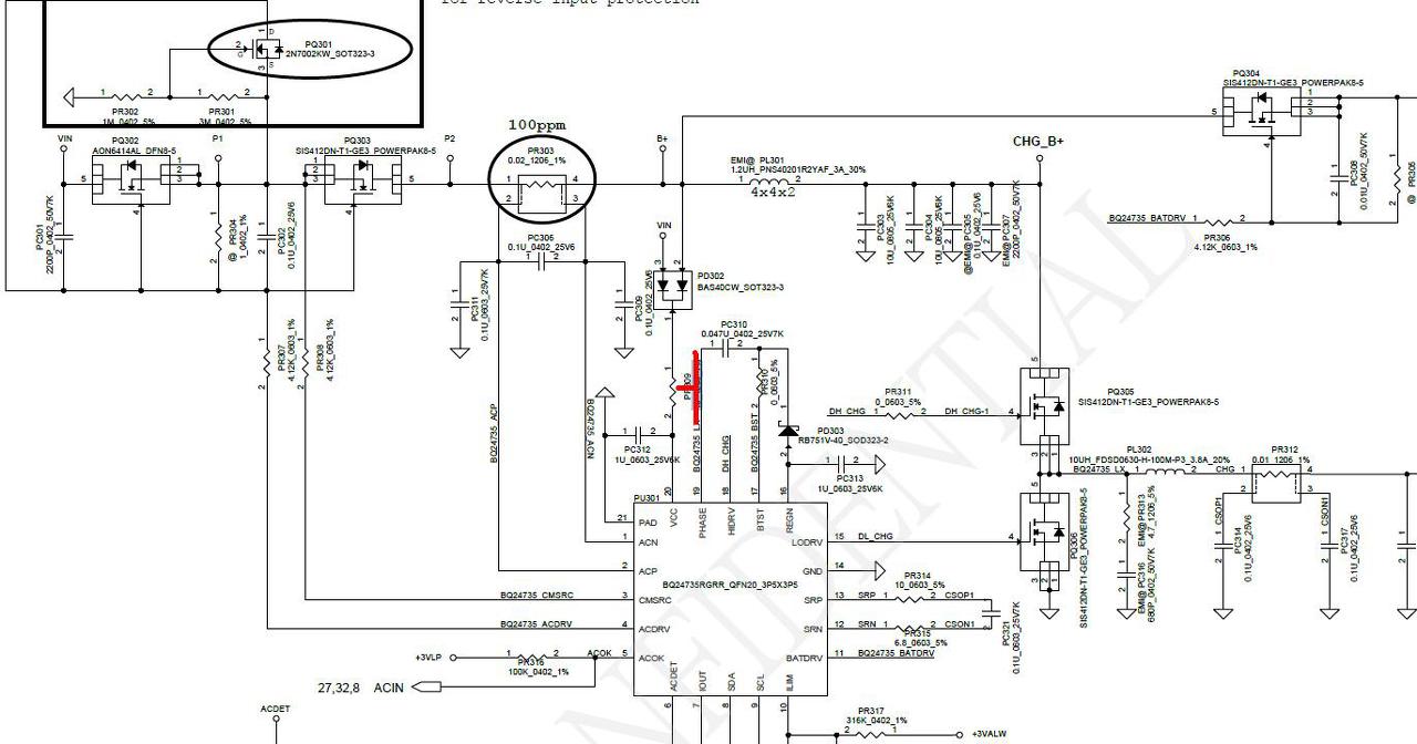
Üdv. Van egy Acer E1 gép.Nem tölti az aksit. Dugaszok jók. A képen megjeltölt ellenállás (10R) elégett. Kicseréltem, akkor is elégett. Miután kivettem onnan a rossz ellenállást, az IC VCC és GND lába között 40-50 ohmot mérek. Zárlatos lenne az IC?
40 ohm az mióta zárlat? Ha az is zárlatos lenne forrósodna mint a csúda. És nem utolsó sorban tiltana a töltő. pq302 és pq 303 milyen állapotba van?
Nem is csoda, hogy elég. 1 wattot kellene elfűtenie.
Cseréld az ICt, és körülötte mindent alaposan mérj át. Vezetősávokat, viákat is.
Sziasztok.
Nem konkrétan laptopos téma de a hiba megoldása abban is segithet másoknak. Feltéve, hogy tudtok segíteni. Adott egy videokártya. Az egyik tápáramkörben (1,5V) zárlatot mérek, a zárlat értéke 0.3 Ohm. A tápáramkörben lévő tekercset eltávolítottam igy szétkapcsolva a FET-eket és az ellátott áramkört. A zárlat maradt az áramkörben. A GPU-t eltávolítottam a helyét letakarítottam, a zárlat továbbra is megmaradt. Ez a feszültség megy az összes RAM-ra valamint 2 marék kondenzátorra. Az összehasonlításként kölcsönkért ugyanilyen kártyán ebben a tápáramkörben a normális érték kb. 25 Ohm. Hogyan tudnám megtalálni a hibás alkatrészt? A feszültség alá helyezés és a zárlatos alkatrész kimelegítése a nagyon kicsi ellenállás okán nem lehetséges. Van valakinek ötlete? Előre is köszönöm. A hozzászólás módosítva: Szept 28, 2016
Pedig csak az marad. Lassan húzd fel a feszt nulláról áramkorlát nélkül. Alkoholt is önthetsz a panelre, és figyeled miről párolog el hamarabb.
Veszélye van, vezetősáv eléghet... Kondikat is megérné leszedni és kimérni előtte. A hozzászólás módosítva: Szept 30, 2016
Köszi, időközben én is rájöttem, hogy nincs más választás.
A kondik (cirka 200db smd) leszedése nem járható út, de találtam egy viszonylag egyszerű és működő megoldást. Kivettem a tekercset, így szétkapcsoltam a tápot a tulajdonképpeni áramkörtől. A legelső elko lábára ráforrasztottam kapcsolót drótot és egy új ceruzaelemet. Azért a ceruzaelemet választottam mivel a belső ellenállása korlátozza a kivehető áramot viszont amit lead az még épp elegendő a hiba behatárolásához, ráadásul a feszültsége is pont jó. Így meg is találtam a hibát, két RAM melegedett a 8-ból. Ezeket levéve a zárlat eltűnt a panelről, megvan a cirka 20-22 ohm ami már normális. A két ram lábaira rámérve teljes zárlat van mindkettőben, így probléma megoldva. Már csak RAM-okat kell szereznem
Üdv Uraim!
Most szereztem be egy HP elitebook 8560p-t és az ujjlenyomat olvasóját szeretném beüzemelni. A Bios ver 63., az eszközkezelő VFS 471ként ismeri, a 4.5.133.0 drivert használja a Win8.1. A simplepass nem adja fel a az ujjlenyomat lehetőséget. (Minden a legújabb) Hogyan tudnám letesztelni az olvasót, hogy működik-e? A segítséget előre is köszönöm.
Hali!
Bocsi, ha nem jó helyen teszem fel a kérdést. A laptopomat akarom összekapcsolni, egy kamera rögzítő egységgel, kiolvasás céljából, UTP vezetékkel. A vezetéknek szimmetrikusnak, vagy aszimmetrikusnak kell lenni?
??? Crosslinknek ha direktbe. Switchen , routeren keresztül mindegy hogy laplink vagy crosslink a kábel.
Bekötést tudod? A hozzászólás módosítva: Okt 3, 2016
Minden átjáró nélkül akarom direktbe. A bekötést tudom, van krimpelőm is.
Ha kiderülne milyen rögzítőről van szó, akkor tudunk segíteni.
Rendben, de csak du. tán 4 körül tudom.
ET - DVR - 04100EA4 rögzítőről lenne szó. Szeretném megnézni, mi van rajta.
Hali!
Csatolok pár képet. Ebbe, egy más tip. vinyó van bele operálva. A kapacitása is elég kicsi, tudom. Három kamera van rajta. Az a gond vele, hogy folyamatosan újra indítja magát. Lehet, ha raknék bele nagyobb, (1T) és bele való vinyót, jól működne.? Valami van rajta, ezt szeretném a laptopomon megnézni, hogy rögzített e valamit, esetleg beállítani, ezért kérdezem a kábel csatlakozási formát. Nem az enyém, nem nálam van felszerelve.
Az a SATA-> IDE átalakító nem hibás? Mert nagyon annak néz ki. Kell bele rakni SATA vinyót ozt menni fog. Szerintem router/switch nélkül cross kábel kell, azzal meg lényegtelen milyen. De lehetséges hogy működik simával (bal oldali) is.
A kapcsoló, meg a jumper, az úgy jól van az átalakítón?
A hozzászólás módosítva: Okt 4, 2016
|
Bejelentkezés
Hirdetés |











