Fórum témák
» Több friss téma |
Fórum » Forrasztópákák - melyik miért jó
Szerintem nem keverik, és ahogy írtam, ugyanaz a 2db műveleti erősítőből álló szabályozó jó mindkettőhöz, csak át kell kapcsolni egy ellenállás értéket, illetve valamennyivel eltolódik a poti skálája (dupla skálát kell rárajzolni). Pontos értéket nem tudok mondani mert most éppen szét van szedve, de szépen szabályoz vele a hőelemes és a termisztoros páka is, szóval nem kell nekik külön szabályozót építeni.
Dehogynem! Azt írta almafa1231: "Hőelemesek", ami nem igaz, mert mint mondtam (és sector99 is) csak a Solomon hőelemes, és a hőelemesnél polaritásra is figyelni kell! Nem azt mondtam, hogy a szabályzót nem lehet átalakítani.
A hozzászólás módosítva: Okt 2, 2016
A páka nem lenne rossz, de. Megvettem, kipróbáltam, és nem tudtam vele forrasztani mert a hegyre nem tapadt az ón, épp ellenkezőleg, szinte taszította. Lehet hogy másik heggyel jó, nem tudom, nem vettem még hozzá. De összességében ez is csak 1 fokkal jobb mint a solomon (nem is sokkal kisebb, a kábel sem sokkal puhább), mert ha olyat akarsz ami tényleg jó akkor valami JBC szerű apróságot vagy annak klónját (ha van) kell venni.
Úgy van, gondolom elírta. De mint mondtam tökmindegy, mert jó ugyanaz az egyszerű szabályozó a hőelemeshez meg a termisztoroshoz is.
Szia! Valóban az eredeti hakko 907, illetve az igényesebb klónok is PTC-t alkalmaznak hőérzékelőként. Azonban ezek a filléres klónok hőelemet használnak, hidd el nekem, de ha nem hiszed, holnap rakok fel egy videót a mérésről.
Egyébként én FM2028-at használok T12 heggyel, saját vezérlőmmel. Köröket ver a solomonra, és a 907 klónokra is.
Kár ezen vitatkozni mert nagyon sokféle klónt lehet kapni, nekem konkrétan az 1500Ft-os 907 klón van, és abban biza termisztor van, ez azért is biztos mert ha rákötöm a feszt akkor 180 fokig az is fel tudja fűteni a pákát.
![]() Mondjuk nekem a kis ellenállású fűtőszála sem tetszik, mert igaz hogy gyorsan felfűt amire szerintem semmi szükség, viszont ehhez ugye nagyobb áram is kell, és úgy rángatja szegény trafót hogy konkrétan morog.
A ptc-és pontosabb, kalibrálhatóbb mérést ad mint a hőelem?
Vannak DIY pákák, ami totál darabokban jön meg, de a páka+ csupasz vezérlő mellé is adnak valami ellenállást, gondolom az volna a ptc. Kaptam infót bőven, na de hát ezért kérdeztem, kinek mi a tapasztalata. ![]() Összevetem a kapott infókat a kínálattal, és ár/érték aránnyal, és veszek valamilyet. Köszönöm a segítséget!
Mikrovezérlőkben utazom, ebben a világban mindkettőt ugyanolyan bonyolultságú megoldani, a hőelemhez vannak táblázatok, talán ez valamelyest könnyebbséget jelent.
Az 1500 ftos klónban elhiszem hogy ptc van, ezért is írtam hogy az igényesebb klónokban azt használnak. Nem vitázom senkivel, csak arra az általánosításra reagáltam, mi szerint "mindig keveritek" és "biztos elírta".
Akkor leírom újra. Teljesen mindegy hogy hőelem vagy termisztor van benne. Vedd meg azt a pákát ami neked tetszik, ugyanolyan jól fog szabályozni mindkettő. Hogy mennyire jó vagy rossz egy páka az nem ettől függ, hanem a mechanikai kialakításától (méret, súly, ergonómia, kábel stb.), és a hegy minőségétől.
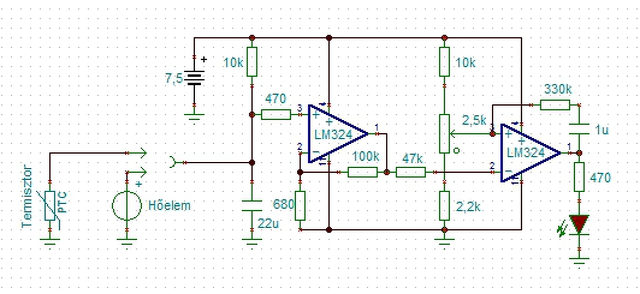
Én ezt a szabályozót használom, bármelyikhez jó. A 100k a hőelemhez, ha termisztoros pákát kötsz rá akkor a 100k ellenállás helyett 22-27k körüli kell oda ha jól emlékszem. Ennyi. Az IC lehet LM318 vagy hasonló is, az meg nyilván teljesen mindegy hogy mit kötsz a végére, fetet, vagy optotrikot, attól függően hogy akarod megoldani, azaz DC-t vagy AC-t kapcsolgatsz.
Ok, köszönöm mégegyszer!
Csak kíváncsi voltam, hogy jelent-e minőségbeli külömbséget.Ezt a kapcsolást ismerem, ez van a solomon/jlt pákákhoz is. Rengeteg anyag található hozzá topikjában is.
Sziasztok!
Érdekes ez a kapcsolás, legfőképp az "ideig-óráig" pozitív vcs-vel (nem tudom miért van ott a 330k val sorban a kondi). Viszont megy szimpla tápról. Ez jó. Én anno 2 tápfeszesre csináltam, beszabályozhatóra (offszet kompenzálás + T/I analóg jeláttevő) az állomásomat. Amugy Solomonhoz csináltam. Az SPT ET 50 pákárol van véleményetek? Leginkább az érintésvédelem érdekel, akarok egy második, egyszerűbb pákát. A hozzászólás módosítva: Okt 9, 2016
Az a szabályozó úgy jó ahogy van, láttam már többféle megoldását amik állítólag működtek, amit kétlek, mert néhányat kipróbáltam. Ez viszont jó, teszi a dolgát. A pákát amiről beszélsz nem ismerem, de ismerősöm vett az ebay-ről ehhez hasonlót és meg van elégedve vele, nyilván nem a nyákon SMD-zik vele hanem általában kábeleket forraszt létrán meg itt-ott, ahova macerás lenne a trafót meg a szabályozót cipelni.
Az érintésvédelmével nem hiszem hogy gond lenne, akkor nem is kerülhetne forgalomba. Az az FM2028 is amit itt fentebb dicsérnek egy agyrém, darabokra kell szedni a pákát egy hegy cseréhez. A solomonon vagy egy welleren egy pár másodperc, és melegen, fogóval kicserélem, meg sem szoktam várni hogy kihűljön.
FM2028 hegy csere: kihúzod a hegyet, helyére dugod a másikat - kész. Nincs ESD takaróhenger amit le kell csavarni és hasonlók.
Sziasztok! Szeretnék egy kis segítséget kérni. Van egy régóta jól működő Aoyue 936 forrasztópákám, amiben sajnos a fűtőbetét tönkrement. Mivel olvastam, hogy ez egy Hakko 907 klón, így vettem hozzá az ebay-ről egy Hakko 907-hez való pákát, gondolván, hogy csak bedugom, és működni fog. Sajnos nem így történt. Többször ellenőriztem a bekötést és minden jónak is tűnik, de az alacsony hőmérsékletet jelző led nem világít, és maga a hegy sem melegszik. A fűtőbetétet ellenőriztem ellenállás mérővel, az Aoyue által specifikált 1,2 és 1,5 ohm közötti érték helyett 4,5 ohmos, míg a szenzor ellenállása 19 és 23 ohm közötti érték helyett 60 ohm körül van (ezek a mért értékek a 936A változathoz hasonlítanak, de ott is kicsikét magasabbak, mint a megadottak (2,3 és 3,5 ohm között a fűtőbetétnél, 43 és 58 ohm között a szenzornál)). Az lenne a kérdésem, hogy hogyan tudnám életre kelteni a komplett szerkezetet, illetve egyáltalán lehetséges-e ez?
Nagyon szépen köszönöm a segítséget előre is!
Sziasztok!
Forrasztópákát szeretnék venni kb. 10e Ft-os árban. Mik most a javasolt termékek? Nyákot szeretnék forrasztani. Köszönöm a segítséget!
Megtaláltam a kapcsolási rajzát, hátha így könnyebb lenne, ha valaki ért is hozzá, mert sajnos én csak az alkatrészek jelölését ismerem fel, de az összefüggéseket már nem értem.
Az a helyzet, hogy nem hozzá való pákát vettél. A ebay-en százféle klónt árulnak mindenhez, és bizony nem egyszerű kikeresni, hogy melyik is kéne neked!
Ha jó a rajz, amit feltettél (és főleg tényleg a te cuccodat ábrázolja), akkor neked thermo elemes klón kell ehhez az állomáshoz. Amit vettél, az meg lehet, hogy pl. termisztoros, vagy ki tudja milyen. Meg lehet próbálni hozzá illeszteni, de ezt senki sem fogja helyetted kikísérletezni, egyszerűbb lenne egy oda való pákát venni. Ha mégis kísérleteznél, akkor az R15 helyére tegyél egy trimmert, mert elvileg az erősítés változtatásával lehet hozzá állítani, ha lehet egyáltalán. A hozzászólás módosítva: Okt 12, 2016
Azt hiszem, hogy nem bajolok ezzel a vezérléssel, még rászánok 3 dollárt egy ehhez a pákához való panelre, mert az olcsóbb, mint maga a fűtőszál...
Köszönöm, hogy foglalkoztál a problémámmal!
Weller mini forrasztópáka 15W 230V/AC Weller WM 15 L típust néztem ki magamnak. Használ valaki ilyet?
Biztos. Viszonylag lassan melegszenek fel (min 2 perc, mire rendes homersekletu lesz) es kicsi homennyiseget tudnak atadni idoegyseg alatt. Szerintem az aran kivul nemigen szol mas mellette.
Annyit szeretnek csak megkerdezni, hogy mire szeretned hasznalni? Pici aramkorok alkalmankenti forrasztasara jo lehet. Azert a telifoldeknel vagy jo hosszu ideig kell melegitened vagy melle tenni egy pillanatpakat is.
Kisebb áramkörök forrasztása a cél. Szeretnék pár próbanyákon megépített dolgot maradandóan elkészíteni. A 15W-os teljesítményt csak betippeltem, nehogy túlhevítsek alkatrészeket véletlenül. Ha tudsz ajánlani esetleg jobbat nagyjából 10e Ft körül, akkor azt megköszönném. Forrasztásban teljesen kezdő vagyok.
Szia!
ha gondolod adok egy thermoelemes pákát a meghajtódhoz, vagy segítek a thermiszotorshoz meghajtót készíteni. Igaz én csak digitálisat csináltam még, de gondolom nem baj, ha digitális lesz. Amíg megjön kínából az ált 3 hét. A thermoelemesnek csak pár ohm az ellenállása, a thermisztorosnak meg szobahőmérsékleten ~55 A képen a felső thermoelemes az alsó pedig thermisztoros Üdv Péter, debrecen
Köszönöm a kedvességed, de már meg rendeltem a 3 dolláros vezérlést a Banggoodról, hátha hamar ideér, volt már, hogy 10 nap alatt itt volt. De amúgy se sürgős, ha nagyon kell, van itthon egy békebeli csehszlovák pillanatforrasztóm, azzal meg tudom taknyolni, ami szükséges.
Gondolkodtam én is már a digitális vezérlésen, pár Arduino is akad itthon, de annyira olcsó ez az analóg vezérlés, és tényleg csak hobbicélra kell a páka (mindenféle quadrokoptereket és egyéb repülő eszközöket szoktam unalmamban építgetni, fejlesztgetni), hogy feleslegesnek tartom a hőmérséklet kijelzést is. Üdv.: István (túl messze nem is lakunk egymástól, én Csengerben élek)
Szervusz!
Mint a másik fórumon írták, ha a betét, amit vettél sokszoros ellenállású a réginek, akkor egy új vezérlés nem fog jó eredményt hozni, teljesen felesleges költeni rá. Ha a táptrafó feszültsége túl kicsi az új betéthez, nincs csoda vezérlés, amelyik ezt megoldaná. Könnyen kiszámítható a betét teljesítményéből, mekkora tápfesz kell, hogy a kívánt teljesítményt leadja. Aztán jöhet a szabályozás kérdése.
Van valakinek tapasztalata a FAHRENHEIT 28020 forrasztópáka állomással? Elég olcsónak tűnik.
https://www.hestore.hu/prod_10029515.html
Szia
Nekem van bőven, kezdésnek csak ajánlani tudom mert egyszerű, kicsit merev a kábel de sokat bír akár 24órában mehet. Én tht-t és smd-t is forrasztok vele és tökéletes csak jó hegy kell bele. Én mostanség tqfp tokozott pic-eket forrasztok vele. De nemrég vettem egy sima egyszerű 12V-os pákát 1300Ft-ért hogy mégkönnyebb legyen az smd-s de nem használom csak kiszállós munkákra használom.
Sziasztok!
Én ezt a pákát rendeltem meg, kiegészítő hegyekkel, mert többen írtátok, hogy ami benne volt, nem volt jó. Remélem nem szívom meg a kiegészítő hegyekkel! Akkor nem lehet tudni, hogy termo elemes, vagy termisztoros pákát kapok-e, ki kell mérni. Nézem fekete663 által csatolt kapcsolási rajzot. Ehhez képest az itt javasolt kapcsolás rém le van redukálva. Miért van ez így teletűzdelve kompenzációval?
Sziasztok!
Az alábbi forrasztó állomással találkozott már valaki? Hakko - FX888D Nem feltétlenül ettől az eladótól. Pár hasonlót találtam. Most egy Fahrenheit 28010 (Solomon SL30-N) van, de ettől kicsivel nagyobb teljesítményűt keresnék. Van valakinek a Hakkóval tapasztalata? Esetleg hasonló modell (60-70W)? Köszönöm. |
Bejelentkezés
Hirdetés |














