Fórum témák
» Több friss téma |
Fórum » Teljesítmény -LED, powerLED (pl. Cree, Luxeon) vezérlése
Témaindító: george_b, idő: Nov 30, 2007
Témakörök:
Ezekszerint köthetek 2db ilyen 5voltos chipet sorba és a 12voltos LED driverrel mennie kell (800mA áramkorlátos a driver, kb 11voltot ad le 12 voltról)?
Ha igaz, amit leírtak, igen. Elvi akadálya nincs a dolognak.
köszönöm, berendeltem 2db-ot, szép summa 3400Ft, de hát remélem nem fogom kiégetni hamar, és, hogy látszódik majd a cctv kamerán (infra szűrő nélkülin persze).
Sziasztok! Szeretnék kb 30 db 1W-os LED-et működtetni egy hordozható tápról, nem kizárt, hogy 12 ceruza elemről (de örülök ha tudtok ajánlani erre alkalmas Li-Po akkumulátort).
A korrekt megoldás - 30db PWM áramgenerátor - elég járhatatlannak tűnik. Hogyan lenne érdemes meghajtanom őket? Használhatok esetleg egy 555 IC-t, hogy a LED-eket párhuzamosan kötve a kitöltési tényezővel szabályozzam a felvett teljesítményt? Vagy egyetlen áramgenerátort a párhuzamosan kötött LED-ekhez?
Áramgenerátor, sorosan kötött LED-ek. Értelmeszerűen annyi LED-et kell egy sorba kötni, amennyit az áramgenerátor meg tud hajtani. Annyi áramgenerátor, ahány sort akarsz üzemeltetni.
Köszi, reméltem hogy van takarékosabb megoldás...
Tudtok viszonylag egyszerű (olcsó) a 250-350mA tartományt lefedő pwm áramgenerátor kapcsolást ajánlani? (12-15 V körüli bemenettel)
Mindenekelőtt tisztázzuk, elég lesz-e az a 8-10 perc, amit tíz darab ceruzaelemből ki lehet imádkozni ilyen teljesítmény mellett? 18650 LiIon cellák esetén se sokkal jobb a helyzet.
Én ugy számoltam, hogy egy ceruzaelelmtől ~2W teljesitmenyre szamithatok, 2000mAh mellett ez egy óra, de legyen reálisan csak 40 perc. Ha nem akarom csúcson járatni a ledeket (csak ~20W-on, mar ez is tobb mint 2000lumen) akkor ez nem olyan rossz...
Azért 18650 -esekkel jobban jár. Főleg ha abból is 12Db -ot használ.
Mondjuk 6S2P elrendezésben 2Ah -akat, az 22.2V 4Ah = 88.8Wh és újratölthető, ellenben a ceruzaelemmel, ami jobb esetben is csak 9V 4 Ah = 36 Wh ugyan abban az elrendezésben mint a Li-Ion cellák. Valamint az sem biztos, hogy a ceruzaelem 1.5V -ot meddig tartja (nem tudom pontosan mennyi az üzemi feszültsége terhelés alatt), tehát a 36Wh szerintem túlbecsült érték... Persze biztos drágább, ha újakat vesz, és nem régi laptop aksikból válogatja össze...
Ebből 6-8 még beleférhet a költségvetésbe...
Aha ! Jó ha eléri a 800-at...Egy nagy kamu amit ráírnak.
Pardon, de szerintem ilyen gagyit inkább ne vegyél. Főleg ne ennyi pénzért.
Az eredeti cellák (értsd márkás) 2000-3000 Ft/db -tól indulnak. Ehelyett már akkor is jobban jársz, ha tényleg régi bontott cellákból válogatod össze. Használt laptop szaküzletben odaadják a rossz aksikat, ha ismerős vagy (ha meg nem, adj pár száz forintot aksinként)... Igazából én még pjg által említett 1800mAh -ban sem hinnék (mindezt 1C kisütésnél feltételezve)... A hozzászólás módosítva: Okt 28, 2016
Egyszer meg tudtam egy ilyent mérni, olyan 600 mAh körül adott le ha jól emlékszem.
Ez akkor fogyasztóvédelmi kategoria, nem?
Van itt topic ami ezekkel az aksikkal foglalkozik? Tegyük fel most, hogy van 8 darab korrekt LiIon cellám. Milyen szabályozható áramerősségű áramgenerátor kapcsolást javasolnátok? A hozzászólás módosítva: Okt 28, 2016
Nem éppen. A termékre egy típusszám van nyomtatva, aminek nincs sok köze az amperórában megadott kapacitáshoz. Próbálj adatlapot kérni a termékről, és értelmezd a tartalmát. A fogyasztóvédelem nem igazán ilyen bóvliárusokkal foglalkozik. Másrészt egy akkumulátor kapacitása erősen függ a terhelőáramtól is. Más értéket kapsz, ha amperes nagyságrendű árammal sütöd ki, és mást akkor, ha 20 órás terheléssel, vagy konstans árammal sütöd ki. Nézd meg néhány márkás (például a Panasonic, Samsung, LG) akkumulátor adatlapját, és rögtön kiderül, milyen kapacitásra lehet számítani.
Van olyan topik, ami ezkkel az akkumulátorokkal foglalkozik. Többek között ez is olyan. Próbáltál keresni is ilyen kapcsolást, vagy elsőre másokat dolgoztatsz? Mivel nem ismerjük a lehetőségeidet, nehéz javasolni konkrét megoldást.
Köszi, mondjuk ez az akku kapacitásosdi kicsit mellékvágány volt
![]() Persze én is néztem kapcsolásokat, most leginkább skori-é szimpatikus egyébként, csak gondoltam ti sokkal jobban otthon vagytok a témában ebben a topicban... Nem igazán tudom milyen lehetősęgekre gondolsz, de pl nem okoz gondot dolgokat összeforrasztgatni. Amit szeretnék: 200-350 mA tartományt lefedő szabályozható PWM áramgenerátor 6-12V körüli bemenettel. Tekintve, hogy vagy négy kell belőle az egyszerűség a kulcsszó.
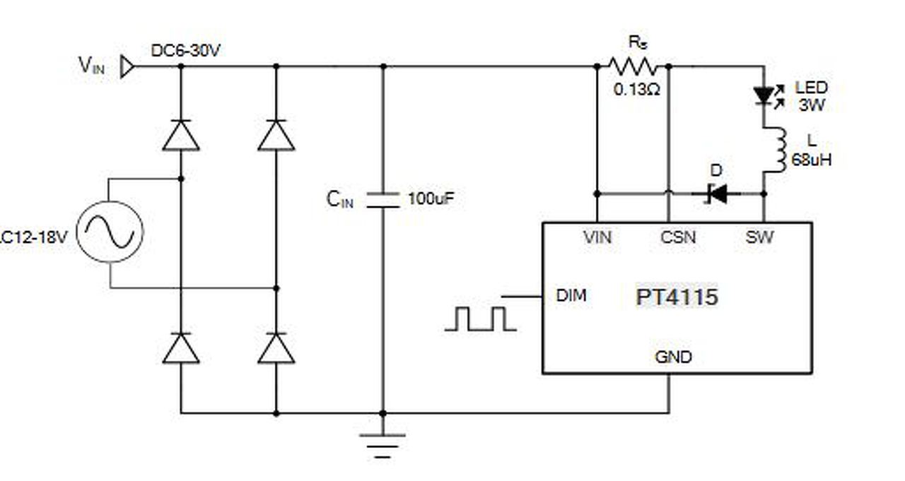
PT4115-es kicsi pwm-el szabályozható áramgenerátort készíthetsz. Egyszerű(alig kell hozzá alkatrész) és kicsi. 6-30V-ig bármit megeszik, és 1,2A-ig tud elmenni. Bár én 8-900mA fölé nem engedném, mert akkor már melegszik(hűtés is kell neki).
Jól gondolom, hogy itt a DIM lábbra pl egy 555 ic-t kapcsolva akár több ilyen egységet is szabályozhatok egyszerre?
Skorinak konkrétan erre a kapcsolására gondoltam egyébként Bővebben: Link (de itt külön 555 kell mindhez nyilván)
Igen a DIM lábra pwm jelet vezetve tudod a fényerőt szabályozni. Ezt megteheted egy 555-ös ic-vel is vagy bármi mással. A lényeg, hogy 40-50khz alatt legyen a pwm frekvenciája.
A rajzról a bal oldali 4 diódát lehagyhatod, mert neked már egyenáramod van. A kívánt áramot az Rs ellenállásal kell beállítani. Képlet az ic adatlapjában van.
Megepitettem a pt4115-os kapcsolast, de sajnos valami nagyon nem jo, ugyanis az Rs ellenallason siman 0.1V-nal nagyobb feszultseg esik. (az adatlap szerint Rs=0.1/Iout, nekem Rs=0.27R) Ugyanakkor valamit csinal az IC, mert az induktivitason latok a bemeneti feszultsev fuggvenyeben valamekkora oszcillaciot a kHz tartomanyban.
szinte egy az egyben ez a kapcsolasom (csak 0.27R-em meg 100uH-m van) Van valakinek otlete, hogy mi lehet a baj?
Meg egy jelenseg, hogy borzaszto meleg lesz az ic
![]() (a led nelkul nem melegszik) A hozzászólás módosítva: Nov 3, 2016
Sziasztok!
Van egy ilyen fejlámpám. A "probléma" vele az hogy több funkciója is van. Stroboszkóp szerűen villog gyorsan és lassan, fél fényerővel világít és teljes fényerővel. Nekem viszont úgy kellene ha megnyomom a bekapcsoló gombot akkor egyből teljes erővel világítson. Ezt valahogy kilehet vitelezni ezzel az áramkörrel ami benne van ? Amúgy ez milyen led benne ? Power ?
Még annyi hogy 18650 aksi van benne. Ha más nem akkor úgy meglehet oldani hogy sima előtét ellenállást tenni a led elé ? Bár a led nyitófeszültségét nem tudom és az áramát sem. :/
Üdv!
Igen a LED egy power LED, ha minden igaz, CREE 5 vagy 10W lehet... Talán ilyen van benne... A kapcsolás bonyolultabb, ahogy elnézem a vezérlője be van öntve (azzal a fehér kemény ragasztóval), szóval nem egy akármilyen tokozású IC amiről leolvasva a típusszámát adatlapból ki lehetne deríteni a működését. Nem írtad milyen a kapcsoló rajta, de gyanítom, hogy nem direkt ON/OFF típusú, hanem inkább csak egy nyomógomb? És ahogy nyomkodod úgy váltja az üzemmódot a vezérlő. Ha ez a helyzet, meg lehet próbálni azt, hogy a pozitív tápágba teszel egy direkt ON/OFF típusu kapcsolót, és azzal szakítod meg az áramkör tápfeszét. Ha szerencséd van, így mindig a nyomógombbal legutójára beállított funkcióval fog bekapcsolni. Még mielőtt hozzákezdenél, ezt leellenőrizheted, ha csak kipróbálod az akksi többszöri ki/behelyezésével. Az előtétellenállásos módszerhez biztosan tudni kellene a LED nyitófeszültségét és teljesítményét, viszont ezzel a megoldással sajnos energiát pazarolsz. Akkor már inkább vegyél vagy építs hozzá egy áramgenerátort, és a gyárit meg vedd ki belőle...
Nyomógombos a kapcsolója. Megnézem azt a megoldást amit javasoltál.
Abban tudnál nekem segíteni hogyha esetleg másik áramgenerátort kell beletennem akkor milyet vegyek? Az ebay-en én nézegettem de mindegyiknek ilyen 9-12V bemenő feszültség kellene. Itt meg ugye 3,6V van csak.
Talán valami ilyet:
Single mode ON/OFF CREE LED driver... De mondom, még mielőtt rendelsz, mindenképp szükséges beaznosítani valahogy a LED -et, nehogy túlhajtsd... Szedd ki a lencse alól ha tudod, a panelján gondolom lesz valami felirat...
Az ilyen fejlámpánál a LED nyitófeszültsége nagyon közel van az elemek feszültségéhez, tehát 3V körüli. Ha 5-10W-os LED lenne benne, akkor behorpadna az akkumulátor oldala a nagy áramfelvételtől. Tipikusan 1-3W LED-ek kerülnek a lámpákba a hosszú akksi élettartam miatt. A vezérlő pwm-mel operál, előtét ellenállás nélkül, így nagyon jó a hatásfok, nem melegszik szinte semmit. Ennél egy kapcs. üzemű áramgenerátor is rosszabb hatásfokú lenne. Amit én javaslok: rakj bele egy teljesen feltöltött akksit, kapcsold be a lámpát, és mérj nyitófeszültséget a LED-en. De saccra számolhatsz 2.75V-tal és 200mA-rel, ehhez számolj előtét ellenállást, és kösd direktben az akksira. Kipróbálhatod kevesebb és több árammal is, minél kisebb az áram, annál több az üzemidő. Maximális áramnak pedig válaszd azt az értéket, amivel az eredeti kapcsolás hajtotta a LED-et. Ezt meg kell mérned. Az előtét ellenállás azért járható út, mert kicsi a feszültségkülönbség a feszültségforrás és a LED nyitófeszültsége között, így kevés energia veszik kárba (persze nem elhanyagolható...)
A hozzászólás módosítva: Nov 6, 2016
|
Bejelentkezés
Hirdetés |














