Fórum témák
» Több friss téma |
Fórum » Sztereó DAC
Témaindító: meszattila, idő: Ápr 10, 2007
Témakörök:
Köszönet érte, nem láttam a fától az erdőt...
Sziasztok! PCM1794-el építkezek és megakadtam. Stand by funkciót szeretnék integrálni a kapcsolásba de se nem ugrik be használható megoldás meg ic-t sem találok. Arra gondoltam, valahogyan a zero (13) pin-t kellene felhasználni csak az a baj, hogy ez a pin nagyon hamar magasra állitja a kimenetét.
Konkrétan 1/mintavételi frekvencia x 1024. Ha eddig a wordclock bemeneten nem érzékel jelet akkor a kimenet magas lesz. De ez kevesebb mint 1sec... na itt elakadtam. A hozzászólás módosítva: Okt 31, 2016
Mit értesz standby funkció alatt? Tudtommal nincs ilyen üzemmódja az IC-nek. Nálam úgy van, hogy a Mute és Zero pin-ek vannak összekötve, azaz ha nincs jel akkor némítja a kimenetet.
Ami nekem is gond, hogy ez nagyon gyorsan reagál, mivel ha elindítok egy lejátszást akkor sajnos behallatszanak a receiver chip éledéséböl származó klikkek. Jó lenne valahogy késleltetni kb. 0,5-1s-al. Ötlet?
Az a baj, hogy a némítás az magas szintnél történik.
Jobb lenne ha magasra kapcsolna ki, akkor lehetne egy RC taggal késleltetni... Hiába, jó lenne egy kontroller...
Közben kaptam tippet proli007-től.
ja igen a táp IC-mnek van on-off bemenete. A zero pin-t egy számlálóval késleltetve kész is a power save mód. Bár még nem rajzoltam le. Ezt a mute dolgot de jó hogy mondod... igy ki is hagyom az osszekötést. A hozzászólás módosítva: Nov 2, 2016
Nálad az a kérdés, hogy maga a mute funkció és annak visszakapcsolása váltja ki magában a dac-ban ezt a zajt vagy egyéb komponensek akár dac-on belül kivül. Mert ha a mute maga jól működik (esetleg ki volt próbálva egy kapcsolóval direktbe működtetve), akkor akár ugyanúgy számlálóval lehet késleltetni a mute pinről a 3,3V elvételét. Akár a reset IC (nálam max6340) engedélyezésével.
A mute funkció jól müködik. A zajt az okozza, hogy a receiver IC-m (miniDSP-USBStreamer) állandóan standby üzemmódba teszi magát, és ezt az újabb driver-el már kis sem lehet kapcsolni. Lejátszás indításakor mindig feléled persze, ez viszont pattogásokat okoz.
Nekem az kell, hogy jel megjelenése esetén pár tized mp-ig némítva legyen a DAC kimenet. A hozzászólás módosítva: Nov 2, 2016
Egy logikával benttartod 3.3V-on a mute pint ha nincs jel az lrclock-on. A logikát term. a zero pin tartja
Ha van jel akkor a zero pin (0 lesz) elindit egy számlálót az pedig a beállitott idő után törli a logika kimenetét és nullára teszi a mute pint. ? A hozzászólás módosítva: Nov 2, 2016
Igen, csak nem akartam anno túlbonyolítani és extra "logikákat" barkácsoni...
![]() A legtutibb az lenne ha maga a receiver chip tudna adni egy megfelelöen paraméterezett némítójelet. Meg kell kérdezzem a gyártót mit szól hozzá...
Ez az elozo hozzaszolasodra ment? Vagyis megoldodott a problema es hogy?
Nem, ez a sönt-stabilizátor. Nagyon picit korábban volt téma annak ellenére, hogy sokan fújjolnak rá...
![]() A másik: kértem a gyártótól egy olyan meghajtót, ami nem teszi állandóan standby-ba a receivert, így legalább nem minden lejátszás elött van kattogásom csak a bekapcsolás utáni legelsönél. A hozzászólás módosítva: Nov 14, 2016
Nem tudjátok véletlenül, hogy ha egy DAC IC-t mint terhelést akarok szimulálni az analóg részen (tápegység vizsgálathoz), hogy tudom megtenni? Az jó ha áramgenerátorral szimulálok pár mA négyszögjelet az adott (mondjuk 48kHz-es) frekvencián?
A hozzászólás módosítva: Nov 24, 2016
Kezdetnek nem rossz, de nem pontos az biztos és legyen nagyobb az áram.
Sziasztok!
Tudna esetleg ajánlani valaki olyan kapcsolást amit furatszerelt alkatrészekből meg lehetne építeni, és egyszerű legyen? A led tv-n lévő digitális csatlakozóhoz szeretnék építeni egy átalakítót, hogy rá tudjam kötni a hifitoronyra.Sajnos az erősítő régi fajta és nincs digitális bemenete. Szép estét
Milyen digitális kimenetről van szó? Mennyi rá a keret? Milyen minőségi igények vannak?
A csak furatszerelt alkatrészeket elfelejtheted! Jobban jársz ha veszel egy készre szerelt KIT-et (akár Kínából, pl.: Bővebben: Link). Ez S/PDIF bemenetű KIT (neked kell forrasztani a furatszerelt alkatrészeket), és csak egy többszekunderes trafó kell hozzá, meg valami doboz + csatik (ha jól sejtem). Minőségre szerintem egy átlagos embernek megfelelő... A hozzászólás módosítva: Nov 26, 2016
Vagy veszel egy ilyet és nincs semmire gondod...
![]() Bővebben: Link (minőségi garancia nincs) A hozzászólás módosítva: Nov 26, 2016
Nekem semmi extra szuper hangzásra nincs szükségem.Eddig a TV fejhallgató kimenetét kötöttem rá az erősítőre.De akkor a tv hangszórói elnémultak.Szeretném ha azok is szólnának.Csak sztereo kimenet a fontos.A linkelt átalakító szerintem nekem nagyon megfelel.Az smd alkatrészek forrasztásához nem merek nekiállni.Egyenlőre.De tervben van.
Köszi a segítséget.
Szia!
Ezek az eszközök kb. milyen jel/zaj viszonyt tudnak? Mondjuk a fejhallgató erősítőm 110dB felett teljesít. Érdemes egy ilyennel vinni be a digit jelet, vagy inkább neki kell állni és építeni egy DAC-ot?!
Az AK4396 egy jó IC (Bővebben: Link), sokan használják. A kérdés inkább mindig a körítés ilyenkor. Milyen a tápegység, müveleti erösítö, szürökondik, szüröáramkör, stb. sok minden. Nekem az tetszik a linkelt példányban, hogy adott esetben könnyen tuningolható lapkáról van szó (bár egy-két alkatrésznél kicsit szükös a hely)...
A hozzászólás módosítva: Nov 26, 2016
Most nézem csak, árulják a franciák is...
Bővebben: LinkEz egy picit szimpatikusabb nekem, de drágább is: Bővebben: Link A hozzászólás módosítva: Nov 26, 2016
Pont olyanom van, mint az első linken. Nekem eddig nem volt gondom vele.
tuning...
Mit érdemes egy ilyen lapon módosítani?
Kérdezd meg gerleimarcit...
![]() Legkönnyebb a müveleti erösítö típusával kísérletezni, az NE5532 nem egy mai darab (helyette pl. LM4562, OPA1612, stb.). Nem tudom milyen szürökondik vannak a jelútban, de én Wima FKP2-t tennék (ha befér, lehet esetleg hogy lefelé kellene szerelni). Tápegység tekintetében a DAC analóg ellátása a legkritikusabb, oda érdemes lenne valami kiszajú stabit tenni. Túl nagy választék sajnos nincs SOT223-as tokozásban (pl. LT1963). A sönt szabályozót már meg sem merem említeni... Elsö körben ennyi, jobban nem éri meg bonyolítani. A hozzászólás módosítva: Nov 28, 2016
Ha már valami akkor pl. DRV135, ez erre tervezett speckó szimmetrizáló IC.
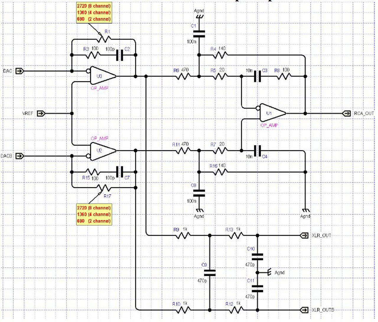
A kérdést akkor úgy fogalmazom, hogy adott a mellékelt kép szerinti DAC kimenö fokozat, XLR csatlakozóval. Hogy oldanád meg a híd kapcsolású (mondjuk 2xLM3886 az én verzióm szerint) erösítöd bemenetét? Elsö sorban a föld (avagy közös pont) összekötés érdekelne. Azon morfondírozok, hogy ennek a passzív fokozatnak elég nagy lesz a kimenö impedanciája. Inkább aktívan kellene megoldani, pl. OPA1632-vel. A hozzászólás módosítva: Nov 28, 2016
Meg tudná mondani nekem valaki, hogy miért van az R6-C1 vagy R11-C8 (470R-100n) szüröpáros úgy méretezve ahogy (az ESS adatlap szerint!)? Az én kalkulációm alapján itt Fc=3,4kHz, ami nagyon furcsa...
Az én canamp (pro- (áramgenerátoros verzió)) -omban is OPA1611 ill. az előfokban OPA1612 -es van. A baxandall hangszín szintén 1611-esekkel van szerelve. (már) Valóban nagyon jó kis opa-ák a 16-os sorozatok. Viszont stabi ügyben (zaj szempontból) úgy tűnik még sokat kell tanulnom (persze nem ez az egyetlen
) Sönt szabályozóból meg teljes nálam a sötétség... ...halvány fény sem dereng... -De sebaj, jövök hozzátok okosodni! Kondiból meg már megjegyeztem a WIMA nevet Bár most ígértek egy vonalat panasonic kondikhoz. Állítólag az még igen használható. Egy szó- mint száz, akkor ezek szerint érdemes DAC-ot venni, tuningolni, és használni! -Megfogadom!
Idézet: Gondolom ez a fokozat a dac kimenetén van, ami azt jelenti saját tápról jár. Ebből az következik, hogy simán össze kapcsolod a dac és a végfok bemenetét(födjét). (Egyébként is, ha az integrált erősítőben van aktív fokozat, szűrő, buffer, stb. illő független, tehát galvanikusan elválasztott tápról járatni !!! ) A csatolt kapcsolás az általad említett okok miatt persze nem jó. A - + opa-k kimeneteléről 2 db 100-220 ohm ellenállással kel kihajtani. Korábban a DAC topikban leírtam, ezen fajta szűrők helyett passzív RLC filtert kell használni( én egy 18dB/okt. os használok) , és az opa-t csak erősítésre vagy jelkövetésre kell beállítani. Az aktív szűrök megölik a hangzást. „Elsö sorban a föld (avagy közös pont) összekötés érdekelne.” A hozzászólás módosítva: Nov 28, 2016
Igen ott van, ez az ESS hivatalos doksiaiból van mint ajánlás. Sokan egy az egyben utána is építik....
![]() Ami nekem nagyon szimpi lett most hogy kölülnéztem, ez a kapcsolás: Bővebben: Link (Egy szürötag van benne csak!!) Megtalálható szinte ugyanez itt is: Bővebben: Link Tudom, vannak sokan akik passzív kimenetet használnak (pl. Bővebben: Link), esetleg valami méregdrága Lundahl-trafós csatolást. Mi lehet az oka hogy megölik a hangzást szerinted? Gondolom volt lehetöséged összehasonlítgatni, mit jelent a meghal szó ebben az értelemben? Felteszem továbbá a kérdést, hogy kell-e valóban 18dB/okt.??? Én egy régebbi kínai DAC-ról pl. kiszedtem majdnem az összes kondit a szürö tagokból, csak egy kompenzáló kondit hagytam mert különben gerjedt. És jól szólt... Ezek a nagyfrekis komponensek csak akkor okoznak problémát ha valahol gerjedést okoznak a rendszerben, nem? A hozzászólás módosítva: Nov 29, 2016
|
Bejelentkezés
Hirdetés |















