Fórum témák
» Több friss téma |
Mielőtt kérdezel, a következő két dolgot ellenőrizd!
I. A helyes tápfeszültségek megléte.
II. A kimeneten van-e egyenfeszültség.
Élesztés.
Szasztok.
Segítséget szeretnék kérni. Csatolok képet! Rft sv3930 erősítő végfok panelon lèvő ellenálás hány wattos lehet. 0R33 OHM A meghajtó tranyok Bd203 204.
Köszönöm, ez hasznos infó volt. Pont ezt a chip-et szerettem volna kipróbálni.
A gitárerősítő egy külön kategória, nehéz kérdés, még kimikrofonozva hifi erősítővel sem ugyan az a hangja mint élőben. Igazán még sosem sikerült jól felvennünk pedig mikrofonra nem sajnáltam a pénzt. Hogy a gitárládát meghajtani lehet-e PWM-el azt nem tudom, ha a láda végső milyenségét a hangszóró adja akkor talán lehet, mert odáig elvileg lineáris a bemenettől a hangszóróig.(ha nem torzítjuk) Ha itt nem szólunk bele a hangba akkor a hangszóró és a ládája adja a jellegzetes hangját. De a torzított jellel nem tudom mit kezdene. Meghallgattam a Youtube linket amit küldtél, még meg kell hallgatnom néhányszor.
Sziasztok gépházra hogy köthetem rá a testet ? Tegyek ellenállást vagy kondit a gnd és gépház közé ?
Itthon az Alapi Istvánnál láttam a dv mark-ot,_de ő nem játszik igazán sem heavy- vagy thrash vagy durvább hangzásokkal,_szerintem ahhoz már nem jó ez a cucc._Ennyi a lényeg._Clean sound-ok döbbenetesen szépek.
A hozzászólás módosítva: Nov 1, 2016
Nehéz így eldönteni, mert más alkatrész nem látszik, de 1W-tól felfelé voltak ezek a régi szocialista huzalellenállások. Ha gondod van vele, tehetsz helyette 2W-ost vagy 4W-ost, bármit ami elfér valahogy, csak az ohmérték stimmeljen!
Szia.
Rendben köszönöm!
Szokott lenni egy 10-100 nF a jelföld és a sasszi között.
Sziasztok !
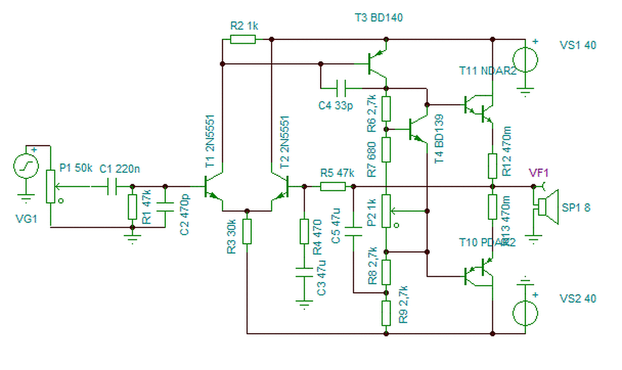
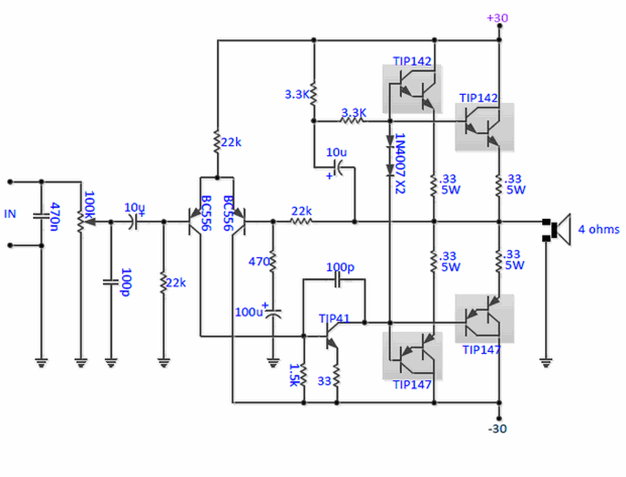
Lenne egy kérdésem, ez a kapcsolás vajon jó lehet? Mert szerintem, olyan vázlat szerű A táp sarkain nincs kondi, és a kimenetén sincs Én egy 2.1 erősítőt,szeretnék építeni TIP142/147 van készletbe 6 pár .
A nyugalmi áram beállitása is eléggé kezdetleges.
Primkó, és az életbe nem tud 190W RMS-t, nézek neked egy jobbat, én is most találtam egy szimpatikus kis végfokot a neten.
Nem építettem még meg, de szerintem ez jól működhet, kis szobai erősítőnek bizonyára jüól megfelel. tranyókból bele lehet tenni valami jobb, korszerűbb párt is.
Hát nem működik jól, ezt felejtsd el!
Ennek sem egy életbiztosítás a nyugalni áramot állító köre. Mi van, ha később kontakt hibás lesz a trimmer csúszkája?
Néhány kivételtől eltekintve, szinte az erősítőáramkörök mindegyikénél potival állítható a nyugalmi áram. Mindenki retteghetne. Ha beállítottad, akkor biztosításként körömlak mint régen, vagy minőségi zárt trimer.
A hozzászólás módosítva: Nov 3, 2016
Ha ilyen labilis a kapcsolás. Ki lehet váltani ellenállásokkal a nyugalmi szabályzó potmétert. szerintem akkor tuti nincs az hogy kontaktos lesz.
Sziasztok olyan aprócska gondom akadt. rádiózik lehalkitva a panel. mi okozhatja ?
Előre is köszönöm a segítséget. Idézet: „Mi van, ha később kontakt hibás lesz a trimmer csúszkája?” Semmi baj, mivel jobban kinyit a tranyó, nyug. áram kisebb lesz. Nem fog tönkremenni a végfok. A hozzászólás módosítva: Nov 3, 2016
Valami gerjed de vajon mi.. Erre nem,jövök rá
.Amúgy minden működik rajta. Clipp áramkör isHídalva is teszteltem. 268w 8ohm. 554w 4 ohm ,hídba 899w 8ohm. Csak a rádiózást kéne valahogy kiszürnöm
Nem az a baj, hogy trimmerpoti van a nyugalmi áram beállító tranyónál, hanem hibásan van alkalmazva. A potiknál (ez a trimmer is), olyan kontaktot alkalmaznak, amelyik nem forrasztott, nem hegesztett. Egyszerű rugóerő szorítja össze az érintkező pontokat. Úgy kell ezt a BE sokszorozót kialakítani, de mondhatnám a változtatható feszültségü tápegységeket is, hogy a trimmer bizonytalan érintkezéséből adódó hiba ne felfelé, hanem lefelé módosítsa a nyugalmi áramot (tápoknál a feszültséget). Nem csak az idő vasfoga teheti bizonytalanná a kontaktot, hanem vadi új trimmer is lehet sercegős már az első tekerésnél is, aztán már a beállításnál elfüstölhet az egész végfok. Az sem megengedhető, hogy a trimmer szélső állásaiban nagyobb legyen a nyugalmi áram, mint amit a tranyók (fetek) el tudnak disszipálni tartósan. Lehet, hogy más fogja ezt az erősítőt javítani, ő nem tudhatja, hogy a trimmer csak a 1/5-1/4 szakaszában szabályoz, ha tovább tekeri leég a végfok.
helyes hibás
Ha az otthoni alkatrészekből akarsz építkezni, a tápegységhez való trafó megvan-e már. Mindig érdemes mérlegelni, hogy a gombhoz a kabát egyszerűbb-e, mint fordítva. A hangsugárzók meg vannak-e már, s ha igen hány ohmosak.
Akár szimpla 30-40V tápról is mehetnének az erősítők. 4 darabotkellene építened. Kettő a frontoknak, kettő pedig hidalva a szubnak.
Sziasztok!
Tudnátok segíteni? Hozzám került egy hidas végfoknak mondott felépítmény,de még ilyet nem láttam. Philips LBB 1103 Meg tudnátok mondani hogy mi ez?
8-omos és 2.1 eredetileg 2x20w+40w terveztem, de elég nehéz TIP142/147 rajzot találni
Csak az a baj hogy nekem van belőle 6 pár és trafókból is van egy csomó.
Ez itt van a fórumon: http://www.hobbielektronika.hu/forum/topic_post_1357223.html#1357223
A hozzászólás módosítva: Nov 3, 2016
Ez működhet esetleg? (kép) Mondjuk 12-20v között?
Képet vagy pontosító útbaigazítást ha adnál könnyebb lenne segíteni
Google is sok találatod ad vissza többnyire egy 100V-s 100W végfok is lehet, de jó lenne látni..
Sziasztok!
Most csinálgatom, de már csak a be és kimenetek kellenek a stereo JLH A osztályú erősítőmet.A trafó saját tekerés így nem lett a legszebb, de megpróbáltam a sokszori elhelyezés után ennél az elrendezésnél maradtam. Szerintetek milyen lesz így?(hideget meleget elfogadok )Válaszokat előre is köszönöm! |
Bejelentkezés
Hirdetés |










.Amúgy minden működik rajta. Clipp áramkör is
Google is sok találatod ad vissza többnyire egy 100V-s 100W végfok is lehet, de jó lenne látni.. 





