Fórum témák
» Több friss téma |
Mielőtt kérdezel, a következő két dolgot ellenőrizd!
I. A helyes tápfeszültségek megléte.
II. A kimeneten van-e egyenfeszültség.
Élesztés.
Most őszintén. Ha valaki 23Mpixelel is ilyen képet csinál, milyen nagy értelme is lenne 6-8MB-os képen nézegetni a szemcséket. A technikát kezelni kell megtanulni elsőnek. Egy 400kB-os fotó is lehet részletező, ha kezelni tudod a gépet.
Le vagyok tiltva?
Próbáltam Szamócáhóz hozzá szólni de nem engedett.
Szia! Olvasom amit írtál....." ua 741 megboostolva két TIP tranyóval"....ez engem most nagyon kezd érdekelni...(van 4 pár tip35-36c tranyóm)!Hol találok erről több anyagot?
Persze én ezt értem ,és el is ismerem. Én speciál mobilról vagyok a legtöbbet. Azt csak úgy tudok megosztani bármit is ha elötte elküldöm Facebookon valakinek. Majd vissza mentem. És osztom.
minimális méretben is 3.9MB os képek készülűlnek.
Több mit tíz éve hogy nézegetem ezt az oldalt,ha bele gondolok hogy tíz éve akkor még sok volt a 2mega, manapság kevés, és ez kissé zavaró hogy méretezgetni kell,
Ez van,
Komolyan, ez gond egy mobilnál...? Nomálisabb telefonon alapból van a galériának képszerkesztő funkciója, ott át tudod méretezni. Ha nincs, akkor találsz rengeteg kép szerkesztésére való ingyenes alkalmazást. Sokkal egyszerűbb mobilról saját magad által készített képet feltenni ide, mint asztali gépről.
De van még egyszerűbb... nyisd meg a képet a galériában és csinálj róla screenshot -ot. Okostelefonokon van "Screenshot" funkció. Az valószínűleg kisebb lesz 2MB -nál. A hozzászólás módosítva: Nov 6, 2016
Például itt, tápáram vezérelt végfoknak hívják. Egyetlen előnye az egyszerűsége, szóval a világot nem fogod megváltani velük. Mindkét rajz ezen elv szerint működik, meg még lehetne vagy egy tucat ilyet ollózni a netről...
Én valami ilyesmire gondoltam mint ami ezen a képen van.Ilyenem van most,és ez nagyon bevált.Egy stúdióból lett leselejtezve,fillérekért vettem,de nagyon megszerettem.Szerintem érdemes lenne lekoppintani,már nem létező cég gyártotta,és filléres anyagköltsége van így ránézésre.
Az éppen a Low-End minőség. Érzékeltetni kívántam a legalját. Ha mindenképpen műveleti + darlington a cél, akkor kicsit jobb opa alkalmazásával a TDA2030-tól jobbat lehet készíteni, de a műveleti max tápfesze miatt 10-15W-tól több nem hozható ki egyszerűen belőle. Na meg nem is zárlatvédett. Ha meg minden extra belekerül, akkor meg már egy komplett erősítő, ami már nem egyszerű.
Bocsánat ide írok. Van itt olyan aki tudna nekem jó mínőségben nyákot csinálni ? Sajnos nyomtatom szervízelés alatt van. Előre is köszönöm keresen meg privátba.
Ami a képeden van az már jóval bonyolultabb azoknál. Az alkatrészek és az elrendezés alapján olyan PA300 szerűségnek néz ki, az egyébként valóban jó kis végfok, sokaknál bevált. Még nekem is szimpatikus.
Ha meg gyári akkor talán a rajza is fellelhető valahol.Lerajzolni meg nem tart sokáig, beilleszted a képet sprintbe, rápakolod az alkatrészeket, meg berajzolod a vonalakat, ahogy a képen rátettem azt a 2 ellenállást. De ha ott van a kezedben akkor még ezzel sem kell bajlódni, vonalzó, négyzetrácsos papír meg egy ceruza.
Csak ez ha jól néztem kétoldalas nyák.Az ellenállások értékeit nagyrészt le lehet olvasni.A fotót a hobbi lekicsinyíti sajnos,ennél sokkal jobb minőségű amit készítettem.A sprint-et nem ismerem..majd játszogatok vele.....de tényleg nagyon kellemes ,nagyon reális,egyáltalán nem szubjektív hangú erősítő ez.Ezért is lehetett stúdió alkalmazásban.150watt /4 ohm,és +-44 voltról jár ha jól emlékszem,magyar termék.
És itt a rajza, csak nem egyszerű eligazodni rajta mert kézi.
Univox is sokáig rakta ezeket, APT-100 stb, 100voltos erősítőibe 3pár bd tranyóval AN150(4ohm 150w), kiváló hangúak(univoxos előfok nélkül), szeretem. Ez van a Reflex PPA200ban is pl.
A hozzászólás módosítva: Nov 6, 2016
Vagy, kibővíteni 10mb-ra és nem kell méretezni.
Igen ismerem a hidalást,ezért is csodálkoztam.hogy nincs vissza víve a kimenet és hídba lenne
Heló!
Ez hasonlít az Univox 150 vég modulhoz. A hozzászólás módosítva: Nov 7, 2016
Szia Ge Lee!
A segítségedet kérném,hogy nekem is Univox modulok mennek,de van vele egy pici gond. Látom neked is ilyenek vannak,de úgy emlékszem hogy régebben beszélgettünk róla. A modul jobb,és bal oldalán van két függőleges emitter ellenállás,s a közt van egy szürke kondenzátor,és az alatt a végtranzisztorok felé van egy ellenállás.Légy már szíves meg mérni hogy hány óhmos mind két oldalon,mert nekem meg égett,és pontos kapcsi rajz nélkül nem tudom ki cserélni Előre is köszönöm! A hozzászólás módosítva: Nov 7, 2016
Az APT100-nak ehhez semmi köze, az egy teljesen más kapcsolás.
Amúgy tényleg rakott az Univox Apt 100 dobozba ilyen modulokat
Nem tudom hol látod mert nekem nincsenek ilyenek, nem is voltak. Meg ha ez az Univox akkor ez más is mint a Twin Line meg a PA rajz, jóval bonyolultabbnak tűnik. Van benne vagy kétszer annyi ellenállás, pluszban két dióda vagy termisztor a bordán amiből az egyik talán valami limiter lehet ami hőre visszaveszi a jelet, meg még trimmerkondit is látok ott. Hogy az minek egy végfokba?
Az lehet, de az APT 100 végfoka az teljesen más.
Akkor elnézést nem neked van.
Tudom hogy más,abba kaszkád végfok van 4db 2n3055 vég tranyóval,viszont vettem már ojan Apt100 at,hogy Univox 150 modul volt benne gyárilag.
Üdv!
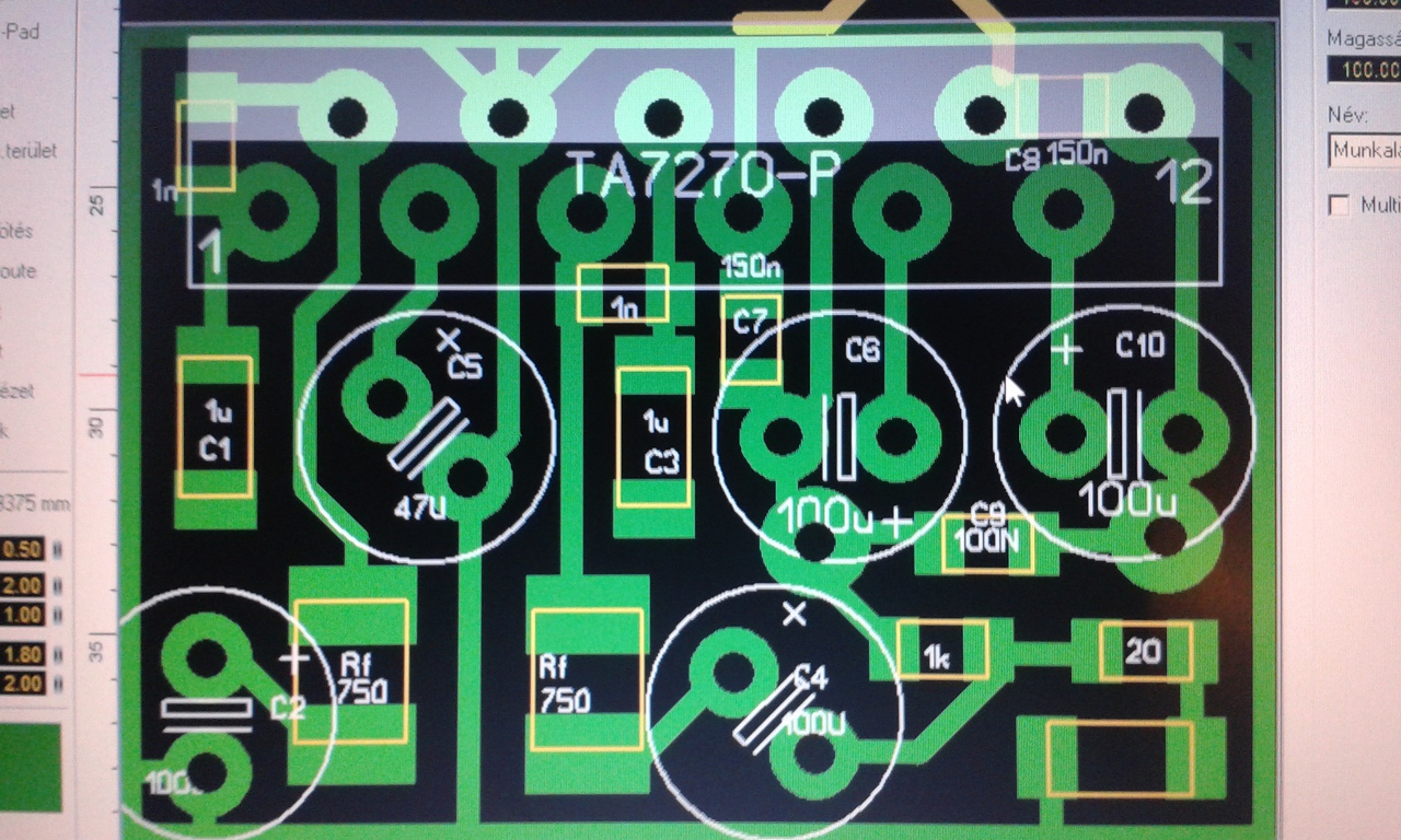
TA7270p ic vel építettem ezt a hidas erősítőt. A gond az hogy melegszik.De akkor is ha csak rádugom a tápot. Kb 1 perc alatt annyira felforrósodik hogy már nem tudom a hűtőbordán tartani a kezem. Viszont ha jelet rakok a bemenetre akkor szól. Tudom van egy hiba a nyákban, javítottam,a 2-es lábon lévő kondit és ellenállást a fesz osztóra az 5-ös lábon lévőt földre kötöttem. Az ic bontott darab.
Szia! Mekkora a tápfeszültséged és mennyi áramot vesz fel a tápból vezérlés nélkül?
Szia.
12v a táp, áramot csak pénteken tudok mondani mert most koliban vagyok.Eszembe se jutott megmérni.
Adatlap szerint 140mA-t is felvehet, az már fűt, pláne, ha szerény a hűtőborda.
Hát a borda nem túl nagy, az össz felület kb 3200 mm2.
Számtalanszor le ellenőriztem, nincs seholse zárlat, minden jól van beültetve.Ha nem tudom megoldani akkor kicserélem az ic-t, mert van még egy.Az próbapanelen jól működött. |
Bejelentkezés
Hirdetés |






minimális méretben is 3.9MB os képek készülűlnek. 


Ha meg gyári akkor talán a rajza is fellelhető valahol.











