Fórum témák
» Több friss téma |
Üresjáratban 1,28A? Az hogy jön ki?
Üresjárati feszültség az van, de ekkor épp áram viszont nincs.. A 430mA az már lehet hihető (kb. 4,5mA/Led), csak nem tudni, hogy az elemmel ez ténylegesen mekkora volt. Mert az elemnek van belső ellenállása, az üresjárati kapocsfeszültség csökken a belsőellenálláson eső feszültséggel. Tehát terhelve az elem kapocsfeszültsége nem 4,5V, hanem kevesebb.Ha viszont az "üresjárat alatt azt érted, hogy rövidre zártad a műszerrel a tápot (ami illetlenség és értelme sincs), akkor inkább a 430mA terhelése mellett kellett volna mérni a táp kapocsfeszültségét. A hozzászólás módosítva: Nov 8, 2016
A mérésnél A LED fényfüzérrel sorban kapcsolva mértem áramot (0,43A-t) 3,33V feszültség mellett (a tápban van 1000 mikrós puffer kondenzátor).
Megmértem elemről is, sajnos itthon csak 1,2V-os tölthetős elem van, 3db elem egyben 3,66V-ot mutatott, és sorba kötve 0,28A-t.
Sajnos ezt a fényfüzért PWM nélkül nem igen tudod villogtatni elemről.
Ez a megoldás lenne a legolcsóbb!:
Bővebben: 555 timer LED
Leszimuláltam kb. hogy néz ki a dolog. Ez természetesen nem a valóságot mutatja, de jellemzően látható a hullámforma. Mint látható, itt a Led küszöbfeszültsége valahol 2,3V körül van. Tehát csak ez felett nyit a Led. A műszer kb. az áram átlagértékét mutatja, ami lényegesen kisebb, mint a csúcsáramok értéke. Hiszen az idő javában nem is folyik áram.
Az 1,2V-os aksi belsőellenállása várhatóan sokkal kisebb, mint egy elemé. Viszont feszültsége is kisebb. Ha megnézed a mérési eredményeidet azok sem korrelálnak egymással. Hisze első esetben kisebb feszültséget mértél, és nagyobb áramot. Oka, hogy nyilván a műszer az átlagértéket valamilyen szinten nem jól méri. Így igazából nem tudható meg a valóság..
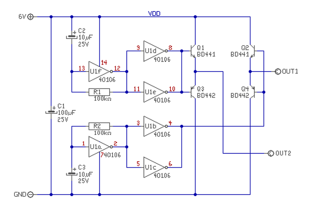
Én logikai kapukkal próbálnám előállítani a jelet. Valahogy így. Csak kérdés, hogy elbírná-e a LED-eket ez a szegény IC.
A hozzászólás módosítva: Nov 8, 2016
Vagy esetleg ebből lehetne kiindulni.
Két Led esetén lehet ilyen viccet csinálni, de itt 2*96 Ledről, és kb. 2*430mA-ről van szó. Kicsit komolyabb meghajtó szükséges..
Valóban csak kiindulási pontnak gondoltam. Teljes híd nélkül szerintem esélytelen vezérelni a Led -eket.
A hozzászólás módosítva: Nov 8, 2016
Hello! Megrajzoltam pld., egy lehetőséget. A tápot magasabbra kell választani, mert a tranyóknak is van feszültség vesztesége. Szerintem minimum 5V-ra lesz szükséged. Én a Led-ekkel is tennél sorba egy kis értékű ellenállást 0.47..2,2ohm mert így az áramot nem korlátozza szinte semmi. Az áramkörnek rendes szűrt tápfeszre van szüksége. Az az 1000µF nem megoldás. A brummfeszültség meg fogja bolondítani az áramkört.
Ez két szabadonfutó oszcillátorból áll, ami ha elindul, az alkatrészek szórása miatt elmászik egymástól, és ez az interferencia mintegy "modulálja" a villogást. Kicsit olyan lesz, mintha "össze-vissza" villogna. A C2-C3-al és az R1-R2-vel tág tartományba lehet a villogást változtatni. A 10µF/100k számomra cseppet idegesítő, ez ízlés kérdése. De akár lehet bele tenni a kondik helyére 100nF-ot is. Ekkor mind két sor világít, és ha a kondik között 1..2% eltérés van, akkor fel-le szabályozódik a fényerő. Mivel kb. 100Hz-en fog menni, és az 1..2% eltérés 1..2Hz interferenciát fog okozni. De ki kell próbálni és a négy elemet utólag beépíteni. Azt is meg lehet tenni, hogy csak felváltva villogjon. Ekkor csak az egyik oldalon kell az RC tag (R2-C3), a másik fél bemenetét az első inverter kimenetére kell csatlakoztatni (2-es 13-as lábat összekötni). A hozzászólás módosítva: Nov 9, 2016
Így van, ez a problémám.
Pontosabban két problémám is van. 1. Időzítőre szeretném kapcsolni (ház díszítésére), és ha sötétedéskor újra kapcsol, akkor villog,mint a veszedelem. 2. Az egyik fényfüzér (karácsonyfára) a folyamatos világítás programot átugorja. Lényeg a lényeg, lelkes, de annál rutintalanabb amatőrként szeretném folyamatos világítóssá varázsolni a füzéreinket Idézet: „Az eredeti kapcsolás az elemek belső ellenállását is felhasználja, hogy ne alakulhasson ki végzetes áram.” Az eredeti kapcsolás, hogyan használja fel az elemek belső ellenássát? Talán áramgenerátoros megoldással? Egyszerűen nem jövök rá. Olyan füzért is láttam ami 384 db! LED- et hajt meg, tehát a 192 db LED dupláját ugyanilyen 3 db AA típusú elemről.
Belső ellenállás
Az áramkörben kialakuló áramot az áramforrás belső ellenállása korlátozza. Az üresjárási feszültségből le kell vonni a a belső ellenálláson eső feszültséget, így a terhelésre (LED-ek) kisebb feszültség jut. Nincs szó áramgenerátorról.
Sziasztok!
Van 2 db három soros karácsonyi ablakdísz. Sajnos, mivel elég vékonyak a szálak mozgatás közben leszakadtak a panelről, és vissza kellett őket forrasztani. Az egyik működik, csak a külső sor (piros) nem, a másik pedig egyáltalán nem. Mi lehet a baj? Köszönettel
Picit életlen a kép, próbálj élesebbet csinálni!
Először meg kell nézni, hogy az izzók közül van e olyan amelyik esetleg kiégett . Másodszor ki kell deríteni melyik a közös drót, amire a 3 ág csatlakozik, ezt multiméterrel kellene "kisípolni".
A hozzászólás módosítva: Nov 28, 2016
Korábban már kérdeztél erről a csillagról. Azóta jól működött? Akkor sikerült visszaforrasztanod a vezetékeket?
Szerintem a hibás izzó nem lehet probléma, mert korábban volt olyan, hogy egy piros izzó nem működött, de ettől függetlenül a többi igen.
Visszaforrasztani sikerült, a forrasztással sincs gond szerintem.
Ha ezeket kizártad, akkor sajnos a vezérlő a rossz. Valószínű, hogy a tirisztorok mentek tönkre.
Ezzel kicsit óvatosabban. A kínai izzók jellemzője hogy egy szál rövidre zár ha kiég, de ez nem mindig igaz. Azzal kezdeném kideríteni melyik a közös szál. Ha ez megvan azon kívül a vezérlőre megy még három, ami tetszés szerint cserélgethető.Ha van egy ohm mérőd , akkor a közös szálhoz mindhárom vezetéknek azonos, ellenállást kell mutatnia. Ha valamelyik lényegesen eltér, az az égősor rossz, vagy rosszul állapítottad meg a közöst. ( vagy beforrasztva mérted, és az elektronika zárlatos) Ha mind egyforma, akkor marad a vezérlő hiba. Azon meg csak a tirisztor csere, vagy átkötés segít.
Sziasztok!
Tavaly vetten 4db jégcsap fényfűzért. Teljesen jól működött. A napokban ismét a beüzemelésére került volna sor,de csak az utolsó kettő tag világít. Az első kettő nem világít,pedig onnan van megtáplálva árammal. A kérdésem az lenne lehet-e javítani,vagy cserélni kell. ( az eléggé macerás lenne,mert a háztetőn van.)
Egy baj van vele, ahhoz hogy megjavítsd, szintén le kell szerelni. A tetőn bűvészkedve hozzáértés nélkül eléggé életveszély. Eredeti állapot valószínűleg nem helyreállítható, szerintem beázott. Az hogy mennyire bontható kötözgethető messziről nem megállapítható.
Sziasztok!
Keresgéltem a témák között és talán itt feltehetem a kérdésem. Tehát, adott egy többszínű karácsonyi led fényfüzér. (220V, AC 50HZ, 0.83A) Itt a különböző színek egy-egy szálra vannak sorba kötve. Viszont azt vettem észre, hogy egy szálon több led nem világít. A ledek izzószála nem szakadt és a vezetéknek a ledek lábánál lévő bekötésénél sincs probléma, tehát az áram nem tudja "kikerülni" az izzószálat, a szigetelés jó. Hogyan lehet az, hogy sorba kötött ledeknél egy szálon az egyik világít a másik nem??? Nem értem a dolgot! Előre is köszönöm a válaszokat!
A LED nem izzószálas!
Van egy kis lámpám a laptophoz, hogy este ne kelljen nagy lámpát égetni. Három db. fehér LED van benne. Az egyik tönkrement. Nem megszakadt, hanem zárlatos lett. Az ok? Három LED párhuzamosan kapcsolva, egy db. soros korlátozó ellenállással.
A probléma ott kezdődik, hogy a LED-ekben nincs izzószál, ezért a hibás pont úgy néz ki mint az új. Tehát ha ezekben van akkor izzók.
A hozzászólás módosítva: Nov 29, 2016
Igazatok van, rosszul írtam! De a kérdés továbbra is az, hogy sorba kötve hogyan lehet az, amit leírtam?
A hozzászólás módosítva: Nov 29, 2016
Idézet: „LED van benne. Az egyik tönkrement. Nem megszakadt, hanem zárlatos lett.”
Te írtad, hogy a led nem izzószálas. Ezekben viszont van izzószál. Egy másik színnél találtam szakadt izzószálas égőt, azt kiiktatva a többi rögtön működött.
|
Bejelentkezés
Hirdetés |




Üresjárati feszültség az van, de ekkor épp áram viszont nincs.. A 430mA az már lehet hihető (kb. 4,5mA/Led), csak nem tudni, hogy az elemmel ez ténylegesen mekkora volt. Mert az elemnek van belső ellenállása, az üresjárati kapocsfeszültség csökken a belsőellenálláson eső feszültséggel. Tehát terhelve az elem kapocsfeszültsége nem 4,5V, hanem kevesebb.














