Fórum témák
» Több friss téma |
Oszcilloszkóp hiányában akkor nehéz lesz kideríteni a jelszintet.
A mostani autókban általában a fűtőmotort viszonylag bonyolult módon vezérlik. Én legalább is vagy négy autótípusban ilyennel találkoztam. Ez azért van mert lehet kézzel is szabályozni meg automatikusan is (esetleges klíma, vagy szélvédőpárátlanítás). A bevett megoldás az, hogy van egy vezérlőjel ami (valószínűleg)egy procitól jön, és kb 0,5-5V között van. Ez vezérli a teljesítményegységet ami a bemenőfeszültségtől függően szabályozza a ventilátor fordulatszámát. Így valószínűleg neked is ilyen jellegű vezérlésre lesz szükséged. De természetesen van még olyan autó is amiben csak sima soros ellenállásos "szabályzás" van még, ebben az esetben jó lesz aProli féle áramkör, de oda kell figyelni, mert van olyan fűtőmotor ami 25-30A-t vesz fel!
Az enyém biztos nem ellenállos szabályzású, ezt kitudtam deríteni. A régebbi Ford mondeo-k igen.
A teljesítmény elektronikához nem akarok nyúlni(amúgy igen 40A-es a biztosítéka), csak ennek PWM jelet adni. Ami a klímavezérlőtől jön jelenleg. Oszcilloszkóppal egyszerű lenne.
Utána kerestem, 2000Hz-en van a PWM frekvencia és 5V-os a jelszint.
Akkor ezen elégnek kell lennie a 100mA-nek az NE556-nál. Csak egy 5V-os stabilizátort kell beraknom?
Szia!
A te elektronikád valszín pozitív feszt ad ki a motorra - nézd meg, hogy a motorod direkt kap-e testet és a +kivezetése a szabályzóról jön-e. Ebben az esetben az 556-os pwm jel után szükséges egy korrekt "fázisfordító" tranyós, vagy fetes egység, ami már az akku pozitívhoz képest tudja vezérelni a motoron lévő elektronikát.
A motornak a pozitiv lába jön a 40A-es reléről egyből, a motor - lába megy a teljesítmény elektronikába és abból megy a test pontra. A klíma vezérlőből kapja a +5V-os 2kHz-es PWM jelet. Testhez képest.
SG3515-ös kapcsolásokat is néztem, az is jó lenne ha 5V van csak.
Akkor azt tudod vezérelni direktben is - már csak egy szintemelést kell csinálnod, mert az 5 voltos jel elég gyenge. Ha maradsz az eredeti rendszernél ( pwm-kitöltésnél ), utána tehetsz egy két tranyós fokozatot: egy npn, pl. BC337 és arról egy direktcsatolt pnp, ami már a 12 voltról kap tápot és azt a 11-12 voltos jelet viszed a fet gate-re, ami már a motort fogja hajtani.
Csak azt nem értem, az eredeti klímavezérlős jeled miért nem jó az eredeti, motoron lévő elektronikához? Kihagytam valamit? A hozzászólás módosítva: Nov 4, 2016
5V-ot ad a klíma vezérlő is, elégnek kell lennie akkor az 5V-os PWM jelnek is. 100mA is elég szerintem amit az NE556 tud, vagy az SG3525 500mA-ert tud 5V-on.
Az egész ahhoz kell hogy állófűtést rakok a kocsiba, amikor az állófűtés jelet ad hogy kapcsoljon a ventillátor, akkor a motort leválasztom a klíma modulról(a pwm vezérlést és a nagy teljesítményű részt is) és akkor ez a PWM elektronika be lesz állítva 30%-ra kb, és befűti a kocsi belső terét is. Amint gyújtás kerül a kocsira, visszaáll minden relé a gyári rendszerre. Végülis van erre IPCU relé ami programozható, de 25000Ft és ugyanezt csinálja.
Akkor semmi gond... adsz az 556-nak akkuról feszt egy kis szűréssel, arról már a kimenete meg tudja hajtani a "pót fetet", ami meg csak a motorodat hajtja, ami úgysem direkt testes.. Egy 10 amperes hűtött diódát kapcsolj párhuzamosan a motorra.
Van gyári elektronika a motoron, amiben biztos nem csak FET van. Ez csak 5V-os PWM jelet kér a testhez képest. Így nem kell tranzisztor semmi nem?
Meg abban az elektronikában tuti benne van a védelem is. A hozzászólás módosítva: Nov 4, 2016
Nem értjük egymást... az előbb a motort mindenről leválasztod, azt írtad.....
Idézet: ..„a motort leválasztom a klíma modulról(a pwm vezérlést és a nagy teljesítményű részt is” Akkor passz... csináld meg skiccben, konkrétan hogyan gondolod.
A pwm vezérlő szálat, és a + - vezetékét. De a gyári PWM szabályzó marad. Csak ennek a bemenő jelét szüntetem meg
![]() Mindjárt lerajzolom
Ha marad a motor és a saját vezérlője, akkor adj az 556-nak 6 voltos stab feszt és a kimenete ki tud adni kb. 5 voltos szintű pwm-et.
A kimenettel pedig betehetsz sorban biztonságból egy 33.....47 ohmot, mert ki tudja, mit kér a motoron lévő elektronika: feszt vagy áramot. A hozzászólás módosítva: Nov 4, 2016
Így lenne. Erről van is rajzom hogy így csinálják az utólagos bbeszerelésnél
Oké, tiszta... akkor mehet a 6 voltos 556.
Beállítanom is csak egyszer kell végülis, utána nem kell hozzá nyúlnom.
Köszi!
Rendben... máskor mindjárt a skiccel kell kezdened, akkor minden világos.
Helló!
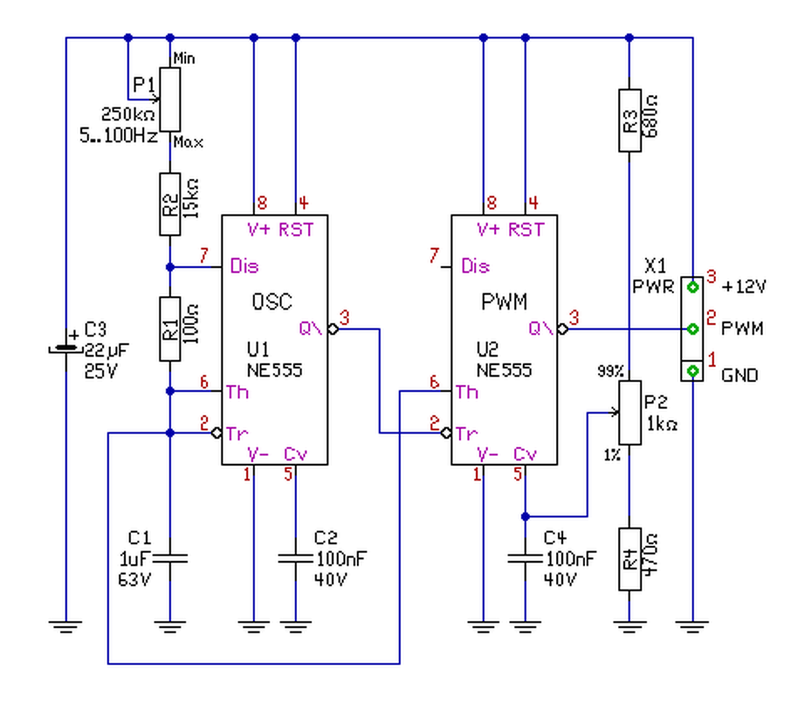
Mint kiderült 2000Hz-et kell használnom PWM frekvenciának. Az első időzítőnél hogyan kell megválasztanom a kondenzátort(1uF) illetve az ellenállásokat, hogy a 2000Hz a beállítási határba essen? Vagy mit és hogyan kell módosítani? Köszi!
A C1 kondit a frekvencia arányában csökkentsd.
Pl. 100 Hz 1 uF, akkor 2 kHz 47..56 nF. A hozzászólás módosítva: Nov 5, 2016
Helló!
Most jutottam a beépítéshez, egyik adat se jó (2kHz, 5V)Megmértem a gyári adatokat amit a klímamodul ad a motor elektronikájának. PWM frekvencia: 403,3Hz 1. fokozat: 23,6% -----V 2. fokozat: 29,4% 2,46V 3. fokozat: 35,4% 3,63V 4. fokozat: 44,2% 4,53V 5. fokozat: 56,5% 5,74V 6. fokozat: 73,3% 7,32V 7. fokozat: 88,0% 8,80V Lakatfogós multiméterrel mértem a kitöltési tényezőt, egyenfeszültséget. Ebből vissza lehet számolni hogy mekkora tápfeszültség kell az NE556-nak, hogy ilyen jel jöjjön ki(gondolom 12V lesz az)? Oszcilloszkóp hiányában. A 30%-os kitöltési tényező van beállítva, hogy ne legyen nagy áramfelvétel. Köszi! A hozzászólás módosítva: Dec 3, 2016
Hello!
Ha C1-né 47nF-ot, R1-nél 100ohm-ot, R2-nél 68kohm-ot és P1-nél 10kohm-ot használsz, akkor kb. 390..450Hz- között tudod állítani a frekvenciát. 12V tápfesz mellett lesz a kimenti feszültség hasonló értékű. A kitöltést pedig tetszőleges értékre állíthatod be a P2-vel. De egy PWM vezérlésnél általában sem a feszültség nagysága, sem a frekvencia nem olyan súlyú, mint maga a kitöltés mértéke.
Egy apró kiegészítés: PWM vezérlő jelnél nincs értelmezve az átlagfeszültség. Kizárólag a kitöltési tényező a jellemző értéke. A teljesítmény elektronika után kaphat csak értelmet, de az meg arányos a kitöltési tényezővel, így ott sincs értelme (a maximálisan elérhető teljesítmény %-ában határozzák meg). A legelején úgynevezett csúcsérték mérésére alkalmas műszerrel lehetett volna meghatározni a meghajtó jel tápfeszültségét vagy egyszerű következtetéssel, abból kiindulva, amit a legelején írtam, hogy ez a feszültség nem értelmezhető.
Az áramkör tudja a 400hzet azzal nincs gond, kitöltési tényező beállítva.
Annyi a dolgom hogy nem kell a 7805 stabilizátor az áramkörbe. Köszi
Meg az első 2 fokozatot rosszul írtam, 1. : 2,46V, 2. : 3,19V
5V-tal nem ment.
De 5V-tal nem ment a ventilátor a kocsiban, oszcilloszkópom lett volna megmértem volna simán.
Köszönöm a segítséget mindenkinek!
Ma lepróbáltam működik tökéletesen!
Üdv mindenkinek! Meghalt az autómban a hűtő/fűtő ventilátor szabályzója, és ezt akarom pótolni. Valami olyasmit akarok csinálni, mint Thomas10100: nálam a műszerfalról egy 0 V és 5 V közti jel jön, ez állítja 9 fokozatban a ventilátor sebességét. A fő gondom, hogy nem nagyon tudom próbálgatni az autóban, mert baromi macerás a hozzáférés, így egyelőre az asztalon kísérletezgetek egy 55 W-os izzóval. A motor maga 10,2 A-t vesz fel.
Terveztem egy áramkört, de mivel PWM-et még soha nem csináltam, szeretném, ha véleményt mondanátok róla. A működése: a PIC átalakítja a vezérlőfeszültséget egy 1,5 kHz körüli PWM-jellé, és ezt a TC4420 kapcsolja a FET-re, az pedig kapcsolgatja a motoron átfolyó áramot. (A rajzon nem látszik, de a TC4420 14,4 V-ot kap, csak a PIC kap 5 V-ot.) A kérdéseim: - Jó a kapcsolási rajz? - A FET szerintem elég hozzá, de a dióda is? - Tudom, hogy az ideális PWM-frekvencia a motortól függ, és nekem kellene kikísérleteznem, de mivel elég macera a ki- és beszerelés, ezért szeretném elsőre jól belőni. Esetleg van valakinek tapasztalata 140-150 W körüli autós ventilátorokkal, milyen frekvenciát szeretnek? - 1,5 mm²-es kábel elég ekkora áramhoz?
A FET maximális Vgs feszültsége 16 V, a 14,4 eléggé közel van hozzá. Inkább keress olyan FET-et, ami nagyobb feszültséget kibír. A frekvenciát nem tudom, de az alacsonyabb elvileg jobb, szerintem 500 - 600 Hz is bőven elég igaz, ezt tényleg ki kellene próbálni.
Használj 2,5 mm2-es vezetéket, az a biztos. Kissebb kontrollered nincs? Nem kis pazarlás. Ezt kb, a legkissebb PIC is tudja, amelyikben van PWM modul.
Hűha, a max. Vgs-re valóban nem gondoltam. És ha 5 V-tal kapcsolnám? Próbáltam kiokoskodni az adatlapból, hogy akkor már kinyit-e teljesen (elvileg ez egy logic-level FET), de nem jöttem rá.
Vezetéket akkor szerzek nagyobbat. A PIC azért ilyen, mert egyszer valamihez beszereztem 10 db-ot, de nem használtam fel, és most ezeket rakom mindenbe.
Inkább egy zénerrel stabilizáld a TC tápfeszét. Egy kondi kell rá, mert úgy is abból veszi majd az áramot átváltásnál.
|
Bejelentkezés
Hirdetés |













