Fórum témák
» Több friss téma |
Fórum » DCF77 óra Nixie-csövekkel
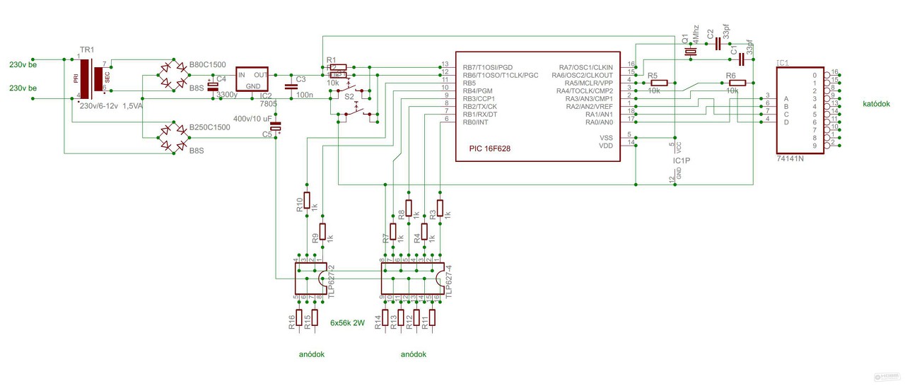
Hú bakker! Ennyi cuccot belepakolni egy ekkora helyre... Szerintem a PIC is QFN tokos...
Próbâlkoztam én is, erre jutottam én is..
A hozzászólás módosítva: Nov 28, 2016
A programozóport a legnagyobb alkatrész..
Még egy kis segítség...
Sziasztok!
Végre összekínlódtam az órám nagy részét. Azért így írom, mert a nyáklapot sikerült addig forgatni, még a két fólia oldal ugyan helyesen van fent egymáshoz képest, de ami felül van annak alul kéne lennie ami meg alul annak értelemszerűen felül lenne a helye. Mind egy végre számol. Bővebben: Link A kérdésem arra irányul, hogy sötétben (sőt jobban feltekert potival) még fényben is látható valami mozgolódás a csőben annak ellenére, hogy akkor nem is kap vezérlést a cső traanyója. Kicseréltem a 74141 IC-t de semmi. Az IC bontott, sőt a cseredarab is az, viszont mind a kettővel ugyan az volt a helyzet. Ennek így kell működnie, hogy le kell tekerni annyira, hogy ne látszódjon semmi, vagy valami más gond van?
A cső tranzisztora kap vezérlést, csak mivel összesen 1 csövet és annak is csak 1 digitjét kötöttél be, a többi időben nem is tud világítani semmi más. Emiatt egyrészt szerintem magasabb is a tápfesz üresjáratban, nincs ami beterhelje. Valamint a 74141-nek van valamekkora szivárgási árama, ami ez esetben így látszik. Ha minden cső rendesen be lesz helyezve, ilyen problémád szerintem nem lesz.
A tápot ugy kell beállitani, hogy a kioltott csövekben NE legyen derengés. ( a tápod tul tudja hajtani a csöveket ha feltekered, pláne ha nincs világitó katód, ami felveszi a teljesítményt, és nem minden cső egyforma, még az originálak is különböznek egymástól)
Értem köszönöm mindkettőtöknek.
Tegnap kész lett a kijelző is. Így már sokkal több látható, mint az 1 szegmenses kivitelben. ![]() Viszont itt is ott a de szó a mondat közepén. Nem írom le a hibát, mert bonyolult inkább mutatok egy videót. A csőben akkor is van valami amikor a vezérlés kikapcsolja a csöveket. Az utolsó csőben néha néha felvillan valami, ha feljebb veszem a tápot akkor ott is megjelennek a számok, de ekkor a többi már túl van hajtva. Bővebben: Link
Első ránézésre azt mondanám zárlat van valahol a cső körül vagy rossz a cső. Kipróbáltad a csöveket mielőtt beforrasztottad? Mondjuk szerintem ez nagy hiba, hogy nem tetted valami foglalatba.
Az utolso cső nagyon katódmérgezettnek tunik. Az utolso előttinél én is valami zárlator, vagy levegőben lévő katódot keresnék.
Egy kivételével mind ki lett próbálva... Az az egy az utolsó volt.
Nem hinném, hogy zárlatos, de azért átnézem még. Ha felcserélem a 10K ellenállásokat akkor azzal kipróbálhatom, hogy itt van-e a gond, vagy az alsó panelen igaz?
A másodperc 10-es csőhöz tartozó tranzisztort és annak környékét nézném meg elsőre. Nekem úgy tűnik, hogy nem zár le teljesen amikor kéne. Ugyanakkor valami zárlat jelleget is mutat, hogy az utolsó előtti csőben a 0 folyamatosan világít, ha jól látom.
Ha tudod, ideiglenesen cserélgesd meg az anódok sorrendjét valahogy, abból is kibukna, hol a probléma.
Igen a 0 folyamatos továbbá a másodperc mind két számjegyét az utolsó előtti csőben jelzi ki.
Az utolsó csőben kijelzi a másodperc utolsó számjegyét, de mintha annak nem lenne elég a kraft... Kutakodok tovább remélem találok valamit. A hozzászólás módosítva: Dec 4, 2016
Az utolsó cső problémáját lehet, hogy részlegesen az előtte levő cső okozza, előbb mindenképp az utolsó előttivel foglalkoznék. Az utolsó előtti 0 katódkivezetésnél keresnék zárlatot. Kicsit olyan, mint ha folyamatosan földön lenne... Ha az alsó panel okozná a folyamatos 0 problémát, akkor az minden csőben látszana.
Szerk: Az alsó panelen pedig az utolsó előtti cső tranzisztoros anódvezérlését nézd meg, szintén zárlatra, illetve rossz tranzisztorra. A hozzászólás módosítva: Dec 4, 2016
Ha minden igaz nincs zárlat a kijelző panelen, de még csak mérhető ellenállás sincs mindegyik kivezetést megnéztem mindegyikhez képest.
![]() Az alsó panelon lesz a gond szerintem. Az utolsó előtti cső tranyójával volt problémán a tesztelés során, nem akart lezárni ha az MPSA 42-t GND-re húztam, de a bázisán lévő 10K átforrasztása után ez a hiba megszűnt tehát GND-re húzva az a cső kialudt. Nyilván van még valami hibája. Feljebb tekert táppal: Bővebben: Link
Egyből kiderül ha 00:00:00 lesz az órán és megszünik a hiba...
Nem zár le a tranyo és igy nem 1/6 ideig müködik a cső, igy sokkal fényesebb. A tápot adddig vedd vissza, amig a derngés a kioltott csövekben megszünik. A katódmérgezett ellenállására majd párhuzamosíts rá egy másik ellenállást és ugy járasd, szerencsére az S1 és igy önnmagát fogja meggyógytani.
Most nem tudom mitől, de helyrejött....
![]() A legutolsó kicsit más színben pompázik mint a többi, és nem hajlandó világítani, csak is akkor ha a katódnál levő 10K-t rövidre zárom. Közben teszteltem az RTC-t és az alávílágítást is, a Picket is átprogramoztam az én távomhoz, továbbá helyükre kerültek a glimmek is. A hozzászólás módosítva: Dec 4, 2016
Hát... igen mondhassuk, hogy lilás a szám körül.
Csatolok egy képet, amin talán látszik, hogy igen csak elüt a többitől.
Érdekes... Nagyobb fényereje gondolom a kiiktatott ellenállás miatt van. Vagy a gáz nyomása, vagy aránya is más lehet, mint a többiben, esetleg kicsit levegős már. Utóbbira utalhat, hogy csak úgy megy már, hogy kiiktattad az anód ellenállását.
Egyébként a lilás köd a számok körül normális az ilyen csövekben, főleg nagyobb fényerőnél: az újabbakban van egy pici higany is, élettartam növelés céljából. Ha beteszed az ellenállást totál semmit nem mutat?
Ha visszateszem az ellenállatot akkor csak hiányosan jelenik meg egy egy szám. Bővebben: Link
Lehet csökkenteni kellene az ellenállást a többihez képest?
Igen, ez a katódmérgezés, ahogy fentebb is írták. Túlhajtással visszafordítható, én is csináltam már ilyet, de csak áramkörön kívül. Addig kell csökkenteni az ellenállást, (vagy kicsit alá) amíg már rendesen világít mindegyik szám és így hajtani egy darabig. (full ellenállás nélkül nem túl egészséges). Időnként, mondjuk pár óránkénti / fél nap üzem után tedd vissza az eredeti 10k-t így látod, hogyan javul.
A szinéből itélve valami gond van a benne lévő gázal. "Levegős" -> kuka
Szia Sooty! Először én is erre jutottam, de most csak szimplán túl volt hajtva a későbbiek alapján.
Az a baj, hogy azaz utolsó egy nos soha nem használt cső volt, ha ilyen rosszul indul, akkor valami hibája csak lehet.
Sziasztok!
Szeretnék egy kis segítséget kérni. Elkezdtem megépíteni a cikkek közötti 6 csöves nixie órát és egy "kis" hibába ütköztem, ami kifogott rajtam. Bővebben: Link Ilyen hibát produkál, esetleg tudnátok valami ötletet adni merre fele induljak el, mi okozhat ilyet? Előre is köszönöm: Péter A hozzászólás módosítva: Dec 5, 2016
A nyomógomboknál nincs zárlat ,olyan mintha beállás módban lenne ? Én ott kezdeném a hibakeresést , és tekerd lejjebb a nagyfeszt mert így kinyírod a csöveket .
A hozzászólás módosítva: Dec 6, 2016
Cseréld nagyobbra az 56k anódellenállásokat, addig növeld az értéket amíg megszűnik vagy minimálisra csökken a derengés a számok mögött .
A hozzászólás módosítva: Dec 6, 2016
Sziasztok!
Lenne valakinek esetleg Z566M panel terve a MULE2-höz? Köszönöm! |
Bejelentkezés
Hirdetés |













