Fórum témák
» Több friss téma |
Fórum » Csöves erősítő készítése
Ne feledd betartani a fórum viselkedési szabályait, és a topik megmaradásának feltételeit. [link]
A téma átmenetileg fagyasztva lett, hozzászólni nem tudsz!
Erick rajzánál láttam. Nekem meg csak akkor húzza a vonalat a láb közepéből ha az raszterre esik. Egyéb esetben a szélétől húzza.
el84 és pcl86-nál is nagyobb a fűtőteljesítmény mint a kivehető hangfrekis se-ben.
És egy EL36-ból? Ebből több van itthon.
Az EL36 használható HF célra?
Ahoz képest hogy 10w-ot tud se-ben nem drága mert egy el84 2ezer Ft és az csak 5w-ot tud max se-ben.
az el 36 a 250v-os anódfeszról se tud többet 4-5 wattnál mert nem lehet túllépni az anóddisszipációt. Nagyobb feszról csak kissebb anódáram engedhető meg
Jól láttam, hogy óriás csövekről volt szó? Apósom "kincsesbányájában" fekszik 2 db RL12P35 !
Ebböl remek SE-t lehetne csinálni. A cső mögött eltörpülnének azok a pici trafók. De sajnos azok ha valaha is muzsikálni fognak, akkor az az öreg polcán lesznek. Pedig azzal oszt lehetne látványerősítőt csinálni!
Óccóbban is van! 1200-ért már van vaterán! Én 150-ért vettem, ha tudok még többet szerezni, akkor küldök Neked kettőt egy stereo SE-hez (remélem tudok, kéne vayg 100 db
)
EL84 és 6P14P közt hangzásban van különbség?
A 6P14P egy hangyányit jobb, de azért nagy különbség nincs.
Használható az E(P)L36, és használták is régebben, de a hogy djhans mondja, ezeknek még alacsony az anóddiszipációja, ezáltal A osztályba nem igazán tud sokat. Egyszer ajánlottak 700 db-ot belőle, de nem vettem meg, pont ezért, pedig elég kedvező árfekvése volt. Ezeket igazán B osztályba lehet(ett) hasznosítani (persze, PP-be), mert a katódja is jól terhelhető, meg az anód is bírja a nagyfeszt. Ez a beállítás a MÁV-nál a hangosbemondóba elfogadható csak, zenére semmiképp nem használatos.
Az jó, mert azt könnyebben és olcsóbban tudok szerezni. Egy helyről jön, nem kell úgy összecigánkodni, és persze olcsóbb is. 1000Huf,- Nekem meg ugye kell 8. PPP 2-2 pár csővel oldalanként. Ez majd csak fizu után jöhet létre.
Az EL 36 csak 10 W körül tud az anódján eldisszipálni, így SE-ben csak 4W körül lehet vele kalkulálni.
SE-ben nagyob telejesítmény eléréséhez, nagyobb disszipációjú cső kell (GU50, 6C41C, 6C33C, 6P3C, PL509/519 stb.).
Azt Erick csiálta .... , de ha kissebb rasztert választasz , talán menni fog
Csak sturbi véleményét tudnám ismételni , nagyobb teljesítményre SE -be nem ok , PP-nek viszont jó lehet .
PL508 -akat mostanában vettem 1000/db , sajnos ezzel is hasonló a helyzet PP -ben érdemes kísérletezni vele . Viszonylag nagy katódáram kis a.disszipáció .
Én egy Óriáscsöves SE-t szeretnék összerakni, teljesítmény, hatásfok nem lényeg.
Azért az EL36-ost választom, mert van hozzá oktál foglalat, és 6,3V a fűtése.
Nem sztereó lesz, mert anya mege4sz ha megint csöves véget építek ebbe a piciny lakásba....
1db-ot szivesen elfogadnék, és előre is köszönöm, Üdv.: Müszi
4db van összesen, de PL36-ból vagy 10
Üdv!
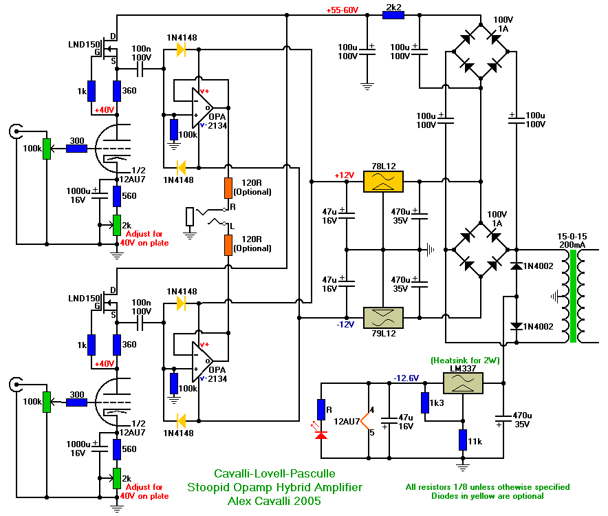
Ehez a kapcsoláshoz elég egy 2×15V/200mA -es tápegység? Vagy az micsoda ami oda van írva a trafóhoz? Meg azt elmagyarázná nekem valaki, hogy egy 2×15V trafóból hogyan lesz 55-60V ?
Találtam megoldást az anódsapkára!!!
Használjátok fel TV-ből azt az anódsapkát ami a DY86-osra megy és vágjátok el félbe, és kész az anódsapka! üdv
Szia Imi!
Azert nemkell annyira elrettenni a B osztalyu beallitastol sem! Foleg nem egy HS280 szintu hangfal hasznalata eseten En most kezdtem neki atepiteni egy ilyen vegfokot (80W PP EL34 840V anod) es gondoltam teszek egy probat es meghallgatom hogy muzsikal eredeti allapotaban. Meglepodtem rajta, mert sokkal rosszabbra szamitottam! Persze ettol meg nem marad ebbe az allapotba, de szvsz az,hogy a B osztalyu beallitas hifire teljes mertekben alkalmatlan lenne nem teljesen igaz. (es most nem a -tegyukfel- 100e ft feletti kategoriara gondolok, mert ott mar biztos kijonne 1-2 kellemetlen dolog...) Mas: Nincs valakinek elfekvobe uj, csavaros 450-500V koruli elkoja? olyan 50+50µF koruliek erdekelnenek. Cserebe tudnek ajanlani 350V 300µF koruli NOS MM csavaros kondikat. ![]() udv!
és ennek 200mA elég? :eek2:
Csak nem a BEAG EA080-at alakítod át?
Ha igen milyen lesz a kimenője? üdv
Talalt sulyedt
Eredeti TK157 esekre lesz cserelve, ami a 057es kimenoje gyarilag,tapok kulon valasztva, egyik anodtekercs az elofokozatnak, masik tekercs a vegfokot fogja ellatni. Ma valtoztatas nemlesz elso korbe. Kesobb megprobalkozom folytokkal is talan! udv!
Szerezz pl509/519-es csövet az se-ben lead 10-12W-ot és elfűt wagy 35w-ot.
|
Bejelentkezés
Hirdetés |


Ebböl remek SE-t lehetne csinálni.
A cső mögött eltörpülnének azok a pici trafók.
)
Meg azt elmagyarázná nekem valaki, hogy egy 2×15V trafóból hogyan lesz 55-60V ?


