Fórum témák
» Több friss téma |
A védődióda nem divat. Sok elektronikusan kapcsolt autós relében hiányzik.
Ezt láthatóan nem mérnök tervezte. A relé pedig biztosan strapabíróbb egy körömhegynyi tranzisztornál, főleg házilagos alkalmazásoknál. Bővebben: Link.
Mitől strapabíróbb? A tranzisztorban nincs mozgó alkatrész.
Az a nagy baj csak, hogy a túlfesz, önindukciós fesz nem ismeri a divatot..
Kap egy kis elkötést és máris kijön a füst a kis BC-ből.
Ilyen alapon csak a kalapácsot (vagy éppen semmit) lehet strapabíró valaminek nevezni.
Én csak nem szeretnék csalódást okozni a kérdezőnek.
Köszönöm az eddigi segítséget! Már csináltam hozzá egy nyák tervet. Marat benne a relle nem váltottam ki tranzisztorra.
Akkor dióda legyen ám a relén - katód az out lábon, anód a gnd-n.
Hello!
- Őszintén szólva, én nem aggódnék a tranyó egészségéért. Bár én a bázis emitter közé 1kohm-ot tennék. Elsőként azért, mert így a "kapcsolási könyök", valahol 6V környékén van. Tehát nem 600..700mV körül, mint ha a 100k van ott. Másodsorban egy tranyó bázis-emitter diódája 5mA bázisáramot nevetve elvisel. Így ha a bementi feszültség 50..60V körüli értékű, akkor éri el az áram ezt az értéket. Záróirányban is oszt az osztó. A lavina könyökfeszültsége általában 6..7V körül van, tehát -60..-70V környékén lavinázik be a bázis. És mivel a 10k korlátozza ezt az áramot is, vissza is jön belőle a tranyó. Számtalan áramkörben használták a bázis-emitter lavinakönyököt túlfeszültség védelmére. De aggódók használhatnak reverz diódát is a bázis-emitter között. - Én is szoktam diódát tenni az 555 kimenetére. (Sorosat pedig sosem) Viszont számtalanszor elfelejtettem bedugni a "dugipanelen" próba alkalmával. De ne feledjük el, hogy az 555-nek nem nyitott kollektoros kimenet van, hanem Totem-Pole. Vagy is itt, mikor a relé ejt, a kimenet nem nyitott, hanem zárt a GND felé. 600mV-nál nagyobb ellenindukált feszültségnél több nem jön létre. Még akkor sem, ha nem az 555 kimenete kapcsolja ki a relét, hanem a húzott relé mellett a tápfeszt vesszük el. Egyszóval "nem olyan forrón eszik a kását mint ahogy főzik"..
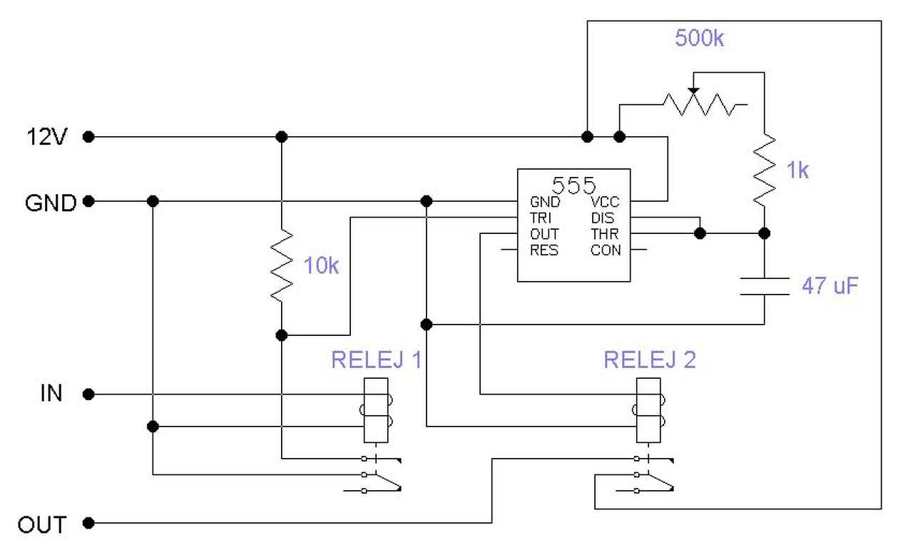
Sziasztok újra itt!
Megépítettem a lent látható kapcsolást, ami tökéletesen működik. Az autó lezárása/félnyitása után 25 másodpercig világítanak a lámpák. Ezt az időn szeretném növelni kb. 60 másodpercre úgy, hogy az 500K potit egy 50K-ra cseréném és a 47µF kondit egy 1000µF-ra. Ez így működne?
Szia!
Elég a kondenzátort növelni, de ne 1000-re, csak 100µF-ra.
Csak az a baj, hogy nincs 500k-s potim. Egyenlőre egy 500k elenálásal oldottam meg, ezét szeretném cserélni a kondit 1000mF ra, és mellé egy 50K-s potit. Az oldalon található calculator 55 másodpercet számolt rá.
Ha nincs olyan potid, akkor próbáld ki a te verziódat, 1000µF-al.
Attól eltekintve, hogy az 1000µF-nak már tekintélyes lehet a szivárgó árama, ami az időzítés bizonytalanságához vezet, netán fel sem tud töltődni a 2/3 feszültségig, és akkor égve marad a belső világítás,még mindig van egy bökkenő. Egy 100 ohm értékű ellenállás jól jöhet a discharge, és a kondi közé, mert a kisütőtranzisztor nem biztos, hogy kibírja az áramimpulzust.
Sziasztok. Keresném a képen látható panel kapcsolási rajzát vagy nyáktervét.
Köszönöm.
Papír, ceruza, radir, ellenállásmérő, kb. fél óra alatt meg is lehet.
Rákattintasz a segédprogramokra, ott van az 555-ös alapkapcsolás, csupán a kondikat kell cserélgetned.
A ledet egy soros ellenállással tedd a kimenetre. Pl. R = ( Ut-3 V )/ 20 mA és kohmban kapod az eredményt. Astabil multivibrátor 555-el... A hozzászólás módosítva: Nov 26, 2016
Sajnos nem értek annyira az elektronikához, hogy tudjam mi hova kell hogy menjen. Rajz alapján meg tudom építeni de elektronikát tervezni nem tudok
Hello! Akkor annyi segítség, hogy a kapcsolás kb. ez lesz amit lerajzoltam. (Bár a Led előtét ellenállását nem látom, ha csak nem a panel másik oldalán van, vagy valami "más" Led van benne.)
Hello! Köszi a rajzot. Találtam egy másik képet is róla, nincs előtét ellenállás a led előtt. Nem tudom milyen led lehet benne de nekem így tökéletes lesz.
Köszi!
Vannak olyan Led-ek, amiben benne van az előtété áramkör. Pld.. Lehet ebben is olyesmi van.
Sziasztok! Szeretnék építeni egy hihetetlen könnyű és kicsi és pár alkatrészes 555 csipogót. A könnyű az mind súlyban és mind méretben és minden téren tényleg kicsinek és könnyűnek kell lennie. 3.7V áll rendelkezésemre. Építettem egy LED villogtatót belőle a következő kapcsolás alapján: Bővebben: Link Ahogy ez villogtatja a LED-et (időtartamban) tökéletes lenne nekem ha egy QMX-05 Buzzert csipogtatna ugyanígy. Hogyan valósíthatom ezt meg? Tudtok ilyen áramkört mutatni nekem? Esetleg ezt átalakítani? Előre is köszönöm nektek!
Hello! Sima 555-el nem lehet megoldani, mert 4,5V alatt nem szeret már működni. Így CMOS kellene hozzá. Az viszont nem képes meghajtani a kis hangszórót. Mivel a hangot és a szaggatást ütemét is elő kellene állítani, így két oszcillátort lenne szükséges alkalmazni.
Rajzoltam egy másik megoldást. Itt egy oszcillátor fokozat van, és annak leosztott jele szaggatja a hangot. A hangszóró meghajtásáról egy BS170-es Fet gondoskodik. (A Fet helyett tranzisztor nemigazán jó megoldás, a kis áramerősítése és szaggatás nehezebb kapuzása miatt.) A szaggatás kapuzását egy dióda végzi. Van benne egy kapcsoló is, amivel a jelzést ki-be lehet kapcsolni. Ha ez szükségtelen, akkor el lehet hagyni. Ha igazán kis méretben szeretnéd elkészíteni, akkor SMD áramkörökkel kell megépíteni. A megoldás hátránya, hogy mivel az ütemjel a hangjel leosztásával készül, a kettőt nem lehet egymástól függetlenül változtatni. A hangfrekvencia kb. 1600Hz.
Sziasztok!
Adott a mellékletben lévő kapcsolás. Tökéletesen működik, viszont egy szépséghibája van, hogy nem lehet egészen 0%-ig vezérelni. kb 5%-ig lehet levinni a fényerőt. Meg lehetne oldani ezt a problémát? (A C1-100n helyett 1n kondit tettem be, -így nagyobb a freki - mert nagyobb teljesítményen így sokkal kevésbé visít a vezérelt eszköz. (100W LED) )
Hello! Két apró hibalehetőség van. Egyik, hogy ahhoz hogy a kitöltést 0-ra lehessen hozni, a C1 kondit végtelen gyorsan kellene feltölteni. Ez (azon kívül hogy lehetetlen), eleve korlátozza az 1kohm. Mert az 1k/50k arány eleve 2% minimális kitöltést fog adni.
A másik, hogy ha 1nF-ra cserélted a kondit, ezzel a frekvenciát a 100-szorosára emelted. Egy Fet, lassabban tud csak kikapcsolni, mint be. Ez az idő egy alacsonyabb frekvenciánál kevésbé jelentős.
Köszönöm a választ, Gábor. Időközben találtam egy másik kapcsolástechnikát, ugyan ezen 555 kiépítéssel. Ki is próbáltam. Persze itt sem lehet 0-ra szabályozni, de észre vehetően jobban lentebb lehet vinni a szintet, mint a korábbi mellékletben szereplő kapcsolás esetén. Megrajzolom majd.
Sziasztok!
Tudnátok nekem segíteni egy késleltető kapcsolásban? A következőt kellene tudnia: Tápfesz állandó 12V Impulzusra elindulna egy késleltetés, és a beállított idő letelte után adna egy rövid jelet, és visszaállna alapállapotba. A késleltetés max 10 sec lenne. Előre is köszönöm a segítségeteket. |
Bejelentkezés
Hirdetés |














