Fórum témák

» Több friss téma
Fórum » 555-ös IC-s kapcsolások
Lapozás: OK   160 / 191
(#) proli007 válasza yak54 hozzászólására (») Szept 1, 2016 /
 
Hello! Itt találsz hozzá kapcsolást. Hogy 10 perc legyen, a C1-et 220nF-ra cseréled.
(#) varttina hozzászólása Szept 26, 2016 /
 
Sziasztok!

Egy késleltetőre lenne szükségem. A lényeg hogy ha a bemeneten logikai 1-re vált a jel (+5V), a kimeneten csak kb. 1ms-mal később váltson 1-re, és ugyanúgy, ha logikai 0-ra vált a jel(0V), a kimeneten csak ugyanannyival később történjen a váltás. Hogyan tudnám ezt a lehető legkevesebb alkatrésszel megoldani?
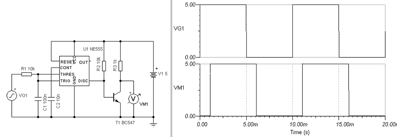
(#) proli007 válasza varttina hozzászólására (») Szept 30, 2016 /
 
Hello! A késleltetést egy integráló taggal lehet megoldani (R1 és C1) és ennek kimenetére kell tenni az 555-öt komparátorként. Mivel az 555 a jelet invertálja, azt helyre kell állítani egy inverter fokozattal. Ez tulajdonképpen lehet az áramkör bemenetén, vagy kimenetén is (mint jelenleg). Célszerűen attól függően, hogy mi hajtja meg az áramkört, vagy mit hajt meg az áramkör.

dT-1ms.png
    
(#) otisz hozzászólása Okt 10, 2016 /
 
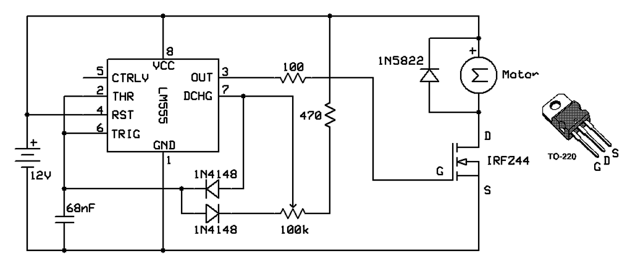
sziasztok! megépítettem ezt a kis kapcsolást motor fordulat szabályozására. működik is szépen annyi gondom van vele, hogy nem tudom elérni a maximális fordulatszámot! kimeneten 0,68v a poti min, 7,89v a poti max állásában, szóval nem nyit ki a fet maximálisan! 12v ról hajtom az egészet! mi lehet gond?
segítségetek előre is köszönöm!
A hozzászólás módosítva: Okt 10, 2016

motorszab.PNG
    
(#) ferci válasza otisz hozzászólására (») Okt 10, 2016 /
 
Szia!
Elvileg jobb lenne, ha a poti két vége menne a két diódára, a csúszka pedig a 470 ohm-mal a 7-es lábra. Pwm-nél pedig nem mérj multival, szkóppal kéne mérned a gate jelet legalább, hány %-ig tudsz felmenni.
A 470 helyett pedig 1k-1k5 barátságosabb lenne.
(#) qtrica hozzászólása Okt 11, 2016 /
 
Sziasztok,

Keresek megoldást egy feladatra. Opto csatoló jelét kell detektálni. Amikor nem forog a jeladó (ez a jelszint alacsony vagy magas is lehet) adjon stabil kimeneti szintet. Forgás hatására váltson stabilan állapotot a kimeneti szint, ami nem függ a jeladó impulzusainak gyakoriságától. Végeredmény képpen ha nincs változás a bemeneten 3-5 sec ideig, akkor a kimenet jelét felhasználva lehet ezt indikálni.
(#) pont válasza qtrica hozzászólására (») Okt 11, 2016 /
 
Ugye lehetne egy db mikrovezérlővel, ez tipikusan ilyen feladat. Vagy egy 555 pl. fél másodpercenkét léptet egy számlálót pl. 74193, és pl. a 8-as helyi érték lábról lehet levenni a jelzést, ha a forgásjeladó a reset lábat triggrereli. Igazából kellene még egy akár 555 -öttel megvalósított triggerelés is, hogy ha a jeladó úgy áll meg, hogy folyamatosan nyomja a resetet, akkor is csak egy tű impulzust adjon. Amennyiben van mód két forgásérzékelőt felszerelni egymástól 180 fokra, akkor némileg egyszerűbb a helyzet, jár két 555-ös időzítő ami kb 5mp alatt jár le, de a forgásjeladók minden forgás alatt egyszer resetelik őket, amik párhuzamosan vannak kötve a riasztásra.
A hozzászólás módosítva: Okt 11, 2016
(#) qtrica válasza pont hozzászólására (») Okt 11, 2016 /
 
Szerintem ez el lett bonyolítva. Köszönöm a hozzászólást.
(#) pont válasza qtrica hozzászólására (») Okt 11, 2016 /
 
Ha Te ismersz egyszerűbb megoldást akkor, kérdés helyett inkább oszd meg velünk, és a vezérléstechnikát használó szakembereknek, mert ez eddig ilyen "bonyolultakat" csináltak....
A hozzászólás módosítva: Okt 11, 2016
(#) ferci válasza qtrica hozzászólására (») Okt 11, 2016 /
 
Retriggerelhető monostabil kell neked, 555-tel megoldhatod...
A hozzászólás módosítva: Okt 11, 2016
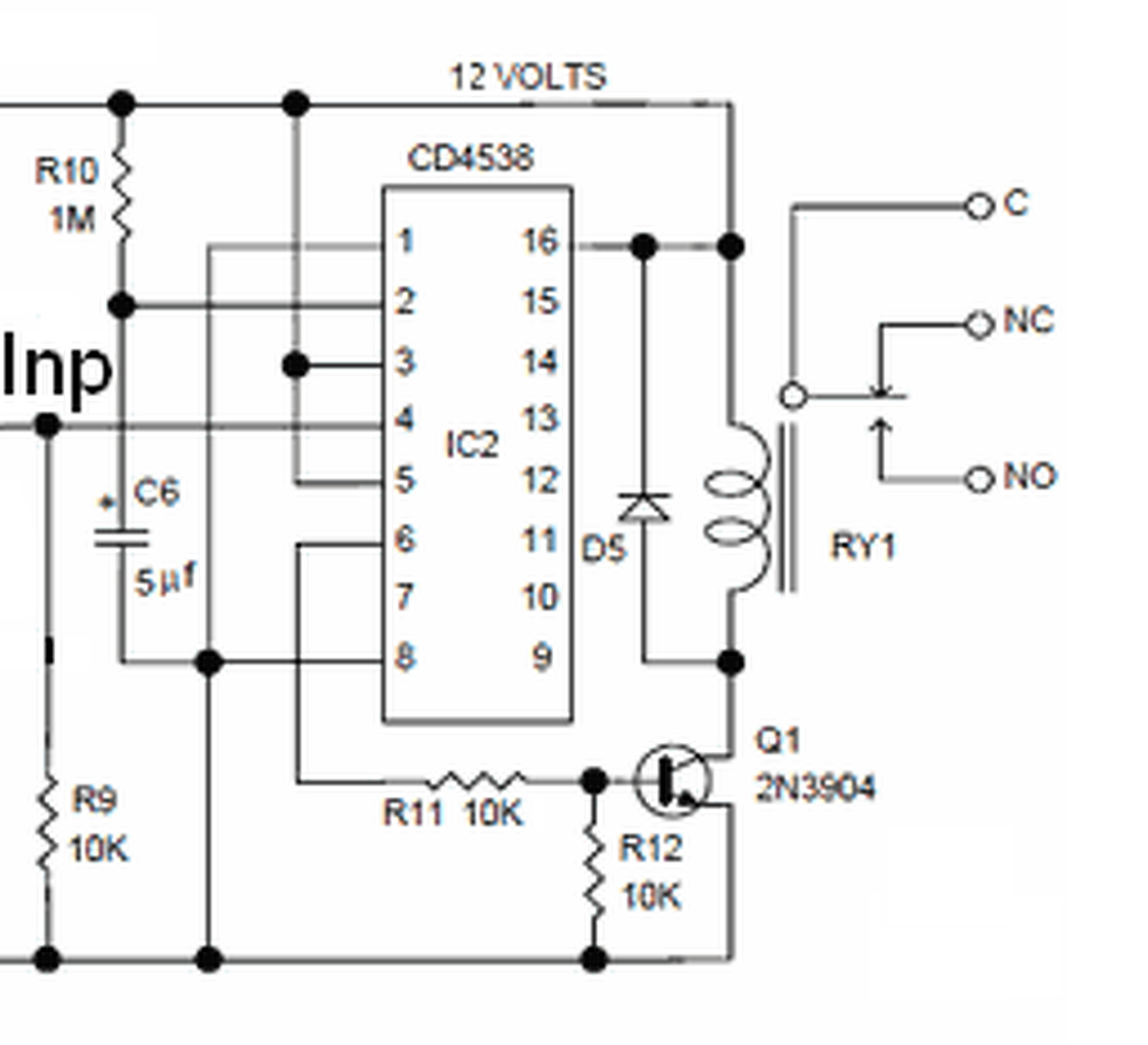
(#) proli007 válasza qtrica hozzászólására (») Okt 11, 2016 /
 
Hello! Pld. CD4538-at kell használni, újraindítható módban, mint a mellékelt rajzon.
(#) scooby_ válasza proli007 hozzászólására (») Okt 12, 2016 /
 
Szia Proli!
Ehhez a rajzhoz készült esetleg NYÁK terv is? Összeraknám, habár énnekem nincs redőnyöm, viszont van motoros karnisom, működésbeli különbség nincsen igazából.
A hozzászólás módosítva: Okt 12, 2016
(#) proli007 válasza scooby_ hozzászólására (») Okt 12, 2016 / 1
 
Hello! Nincs hozzá nyákrajz, mert én nem készítek ilyen áramköröket, csak megterveztem a kívánságok és a feltételek alapján az áramkört..
(#) scooby_ válasza proli007 hozzászólására (») Okt 12, 2016 /
 
Szia!
Rendben, köszi, akkor majd én megtervezem.
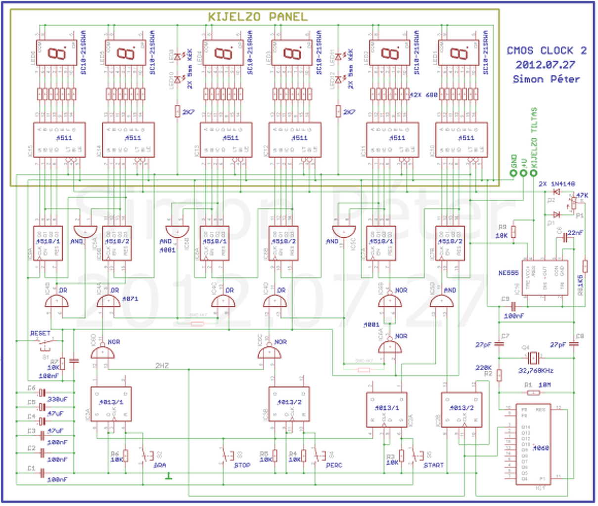
(#) Josti47 hozzászólása Okt 31, 2016 /
 
Heló Fiúk. Segítségeteket szeretném kérni az alábbi áramkörrel kapcsolatban. Megépítés után adódott a probléma, hogy az 555-ös IC melegszik. Tettem a (3-as láb) kimenetre egy teljesítmény tranyót, így az IC megmenekült de a tranyó még radiátornak is durva. Próbálkoztam a collektor áramát korlátozni, akkor viszont a fényerő szabályzás nem működött. Minden segítséget előre is megköszönök.
(#) JZoli válasza Josti47 hozzászólására (») Okt 31, 2016 /
 
Sajnos a képeden az 555-ös bekötése nem nagyon olvasható. Jó lenne tudni, hogy ebben a bekötésben melyik láb hová van kötve. Amíg ez nem tisztázódik nehéz lesz segíteni.Az látszik, hogy valamilyen PWM áramkör akar lenni a kijelző fényerejének szabályzásához. Mekkora áramot vesznek fel a kijelzők? Nem lehet, hogy az sok?
A hozzászólás módosítva: Okt 31, 2016
(#) Josti47 válasza JZoli hozzászólására (») Okt 31, 2016 /
 
Köszi a gyors reagálást. Én is észrevettem utólag, hogy nem teljesen tiszta a rajz. Bocsi. Holnap megpróbálom módosítani.
(#) Zoli_bácsi válasza JZoli hozzászólására (») Nov 1, 2016 /
 
Minimális lehet az áramfelvétel, mivel ez a PWM jel egy 4511-es IC bemenetére kerül.
(#) Zoli_bácsi válasza Josti47 hozzászólására (») Nov 1, 2016 /
 
Én úgy vélem, hogy rövidzár, vagy valami elkötés lehet a melegedés oka.
(#) ferci válasza Josti47 hozzászólására (») Nov 1, 2016 /
 
Szia!
Elég ám az is, ha csak az 555-tel közvetlenül kapcsolatos részt rajzolod be, felesleges az egész óra.
Természetesen a valós kivitelezést gondolom.
(#) szsrobert válasza Josti47 hozzászólására (») Nov 1, 2016 /
 
Tipp.
3as labon tul nagy az aram.
Tul magas a frekvencia az 555 nek.
(#) usane hozzászólása Nov 4, 2016 /
 
Üdv!

Ehhez az összeállításhoz akartam egy 555 monostabilt építeni. Meg is terveztem, de aztán rájöttem, hogy az 555 nem retriggerelhető, legalábbis legjobb tudomásom szerint. Esetleg van rá valami mód vagy ezt másik IC-vel kell megvalósítanom, nem 555-el?
(#) morgo válasza usane hozzászólására (») Nov 4, 2016 /
 
Szia!

Esetleg ha gugliznál kicsit, rájönnél a megoldásra.
Bővebben: Link
(#) usane válasza morgo hozzászólására (») Nov 4, 2016 /
 
Gugliztam, és azért kérdeztem mert rájöttem, hogy nem jó, de hátha. Közben megtaláltam a 4538-as IC lesz a nyerő.
(#) BI-AMP hozzászólása Nov 5, 2016 /
 
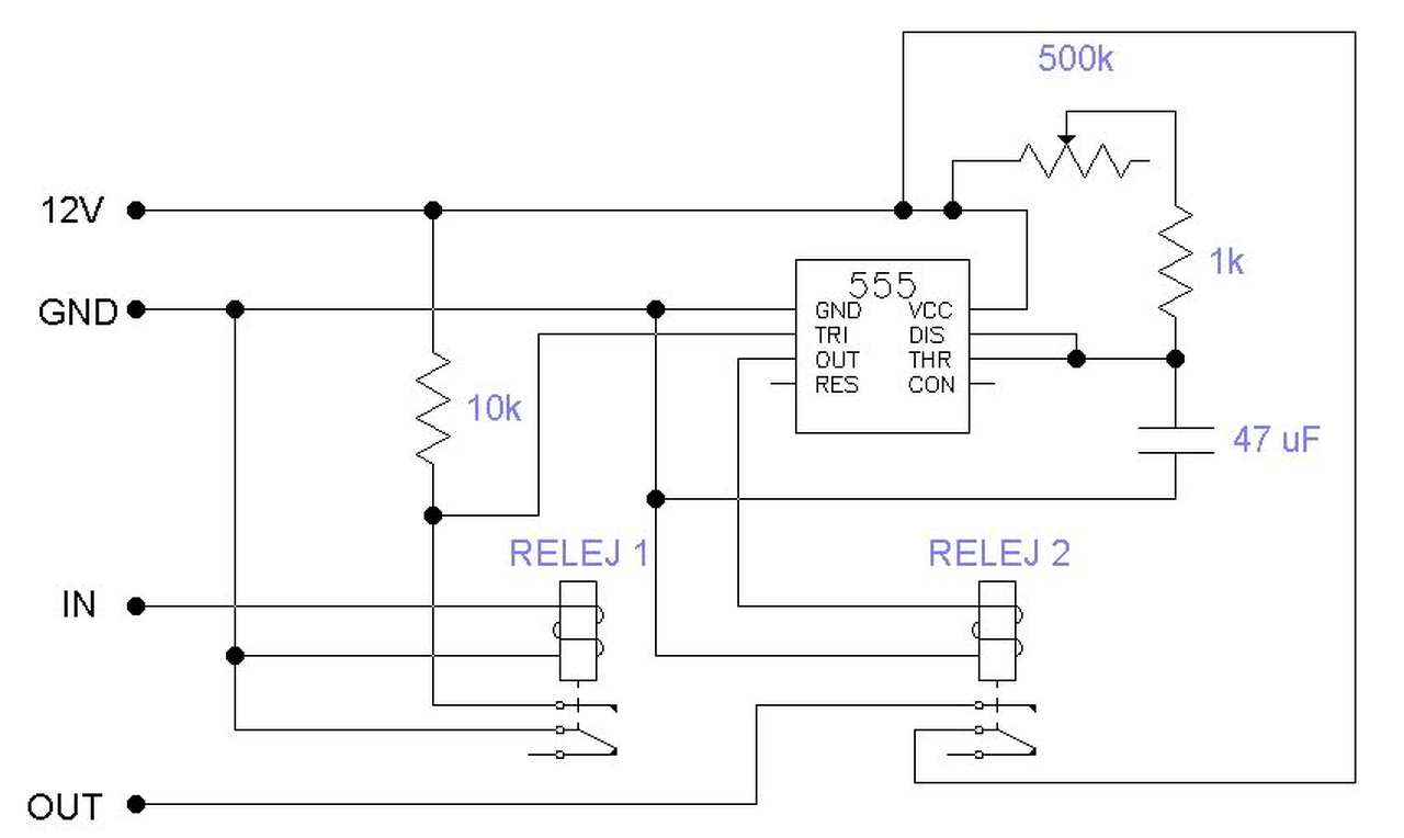
Sziasztok! A képen látható kapcsosában ami egy (coming home - leaving home vezérlő az autóba), a RELEJ 1 ki lehet cserélni egy tranzisztorra, például egy BC547-re? Ez a relle indítsa a vissza számlálást. Ez a relle az autó index lámpájára van kötve, ami az autó (lezárásakor és félnyitásakor) fel villan egy másodpercre.

30xhrty.jpg
    
(#) kadarist válasza BI-AMP hozzászólására (») Nov 5, 2016 / 1
 
Szia!
Ha ez a relé indítja a visszaszámlálást, akkor nem lehet kiváltani, mert ez úgy van megtervezve, hogy kontaktus záródjon.
(#) BI-AMP válasza kadarist hozzászólására (») Nov 5, 2016 /
 
Értem, kösz!
(#) morgo válasza BI-AMP hozzászólására (») Nov 5, 2016 /
 
Szia!
Szerintem simán kiváltható, ha csak a rajzot veszem figyelembe. Persze a bázisáram és feszültség megfelelő kialakításával. Viszont valami oka csak lehetett, hogy relét építettek oda a tervezők. De nem mindig található logika a mérnöki észjárásban...
(#) Bakman válasza BI-AMP hozzászólására (») Nov 5, 2016 /
 
Igen, ki lehet. A tranzisztor kollektora megy a Trigger bemenet és a 10 kOhm-os ellenállás összekötési pontjára. Az emitter megy a GND-re. Az IN megy egy 10 kOhm-os ellenállásra, majd onnan a tranzisztor bázisára.

A tranzisztor bázisa és a GND közé tegyél egy 100 kOhm-os ellenállást (nem tudni, hogy az In bemenet hol van inaktív állapotban (GND, +12V vagy lebeg).
(#) Bakman válasza morgo hozzászólására (») Nov 5, 2016 / 1
 
ELnézve a rajzot, a tervező talán nem tudja, hogyan kell hazsnálni a tranzisztort kapcsolóüzemben. Eleve az 555-ös kimenetére közvetlen kötni egy relét, ráadásul védődióda nélkül...
Következő: »»   160 / 191
Bejelentkezés

Belépés

Hirdetés
XDT.hu
Az oldalon sütiket használunk a helyes működéshez. Bővebb információt az adatvédelmi szabályzatban olvashatsz. Megértettem