Fórum témák
» Több friss téma |
Köszi, nem néztem meg az adatlapját. Akkor marad az AMC 135? Az 2,7 volttal már megelégszik, ha jól látom.
Szia. Ceruzaelemből 300mA-t nem sokáig fogsz kivenni, azt tudod? Szerezz egy Lithium ion cellát, abból 1300-1500mAh-sal 2-3 óra üzemidőt biztosan kapsz. Van hozzá valami spéci IC, csak rá kell forrasztani, és adja a 350mA-t. Valami PT-vel kezdődik. Google-ban utánakeresve meg fogod találni.
Ebay A hozzászólás módosítva: Dec 30, 2014
Zenetom kérésére az aktualitását vesztette kis "kitérő" törlésre került. (T)
Sziasztok,
Megépítettem Skori 4 A-re tervezett áramgenerátorát, és egy ilyen laptop töltőről akartam vele egy Peltier elemet működtetni. Valamiért mindig bekapcsol a rövidzárvédelem a töltőben, rosszul rakhattam össze a kapcsolást? Vagy bekapcsolás pillanatában túllépheti az 5,5 A-t a felvett áram? (15 V-on használom a tápot) Ebben az esetben elég lenne egy NTC lágyindítónak? Vagy más eredetű a probléma?
Hello! A linket , vagy a rajzot is feltehetted volna, hogy látható legyen mi is van. Amúgy meg minek a Peltier-hez áramgenerátor? És mit is kapcsolsz be? Mert ezek is kérdések..
Itt a legalsó kapcsolásra gondoltam. Az áramkör 15 VDC-t kap a laptop töltőről.
A Peltier max 5 A-t kaphat, ezért kellett az áramgenerátor hogy szabályozni tudjam az áramerősséget.
- A táp maximum terhelése az 5,5A. Ha a peltier 15V-on 5A-t vesz fel, akkor azt nem kell szabályozni semmivel. (Vagy nem jól értem amit írtál.)
- Az áramgenerátorban található pufferkondik esetleg gondot okozhatnak a laptop tápnak bekapcsoláskor. Főleg, ha nem a 230V-ot kapcsolod, hanem a 15V feszültséget az áramgenerátorra. (Mert hiába kérdeztem) - De az NTC-t hova tennéd? A táp és az áramgenerátor közé? Akkor azon lenne feszültségesés és egyáltalán van olyan ami ide jó lenne? A hozzászólás módosítva: Jún 17, 2015
Ezt a peltiert használom. Azt írja az adatlapja hogy nem haladhatja meg az Imaxot, azaz 6,4 A-t a felvett áram, ezért gondoltam hogy alapból jóval többet venne fel, és ezért kellene korlátozni egy áramgenerátorral.
Bármelyik irányba csavarom a helipotit az áramgenerátoron, mindig bekapcsol a rövidzárvédelem a tápban, lehet hogy tényleg a pufferkondenzátorok az oka. Próbáltam mindkét módon hogy a 230-at kapcsolom vagy csak a 15-öt ugyan az történt mindig. A hozzászólás módosítva: Jún 17, 2015
Nekem még nem volt Peltier a kezemben (azért nem veszek, hogy nézegessem..), de szerintem sehol nem korlátozzák az áramát áramgenerátorral. Ha az van odaírva, hogy 14,5V/6A, akkor annyit vesz fel a 14,5V tápról. Maximum egy ellenállással-diódával korlátozod az áramot ha sokallod. De inkább a tápfeszt kellene jól megválasztani.
Egy kapcsolóüzemű táp után, még egy kapcsolóüzemű áramgenerátort alkalmazni számomra nem ésszerű. Kivétel, ha szabályozgatni akarod, de én akkor is inkább a tápot szabályoznám, nem külön szabályzó fokozatot építeni. Inkább a hőmérsékletet célszerű szabályozni a ki-be kapcsolgatásával, mert a végcél talán az lenne.. A hozzászólás módosítva: Jún 17, 2015
Szia! Szerintem keress valahol zárlatot, vagy rossz alkatrészt. A kondik bekapcsoláskor rövidzárként viselkednek, de nem akkora az érték hogy indokolja a védelem bekapcsolását. Egy laptop induláskor jóval nagyobb áramot vesz fel, van benne kondi rendesen, mégis működik töltőről.
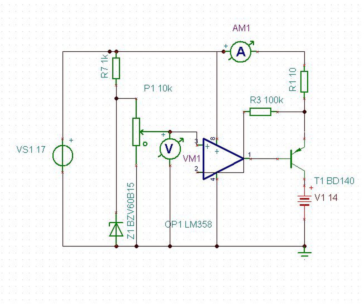
Sziasztok! Építenék egy konstans áramgenerátort, lm358-al. A bajom az, hogy sehogyan sem akar konstans lenni, pedig csak egy egyszerű feszültség stabilizátor. A kérdésem az, hogy hova kössem az invertáló bemenetet hogy az legyen, mert a Tinában akárhová is kötöm, mindenhol változik az áram. Aksitöltőhöz kellene. Van egy másik kapcsolás, ahol tök masszívan áll az áram, csak az a kapcsolás, állítólag hibás, holott a tina azt mondja hogy semmi baj. Segítségeteket előre is köszönöm!
Akárhogy nézem, mindkettőnek jónak kell lennie... A műv.erősítő pozitívon ott a referencia, a negatívon pedig - az NPN-es kapcsolásnál - növekvő áramnál növekszik a pozitív fesz, ami a kimeneten csökkenti a vezérlőfeszültségét a tranzisztornak. Én a bázissal sorba tennék azért egy 100ohmot. Aztán az sem mindegy mekkora áramot akarsz generálni, mert lehet, hogy nagyobbaknál már nem hajtja meg a BD-t a kimenet. Max 10...30-as áramerősítési tényezővel lehet számolni.
Hello! Az npn tranyós akkor sem konstans, ha a fene fenét eszik. Legalábbis a tinában. A másik az tök masszív, akárhány voltra is teszem az aksit, persze a referencia alatt. 200-400ma körül gondolkodom.
Hello! Az a baj, hogy össze-vissza irkálsz, konkrétumok nélkül. A helyett, hogy megértenéd hogyan működik a kapcsolás, mik az IC-k/tranyók sajátossága..
- Az NPN, kapcsolástechnikailag jó, de vannak a működésnek feltételei. Az áramgenerátor úgy működik, hogy ha egy ellenálláson a feszültség állandó, akkor a rajta átfolyó áram is az. Tehát a P1 potival beállított feszültséget fogja a műveleti erősítő összehasonlítani az R1 ellenálláson eső feszültséggel, és ha a kettő nem azonos, akkor nyitja vagy zárja az IC a tranyót. Egy tranyó emitterében, közel azonos áram folyik, mint a kollektorában. (Az emitteráram a bázisárammal több, de ha az áramerősítési tényező magas,a bázisáram elhanyagolható.) Ha az emitteráram állandó, a kollektor áram is az lesz. De.. - Az R1 ellenálláson eső feszültség és a fogyasztón eső feszültség összegének alacsonyabbnak kel lenni, mint a tápfesz. (És a tranyó működéséhez is szükséges némi kb. 1V kollektor-emitter feszültség.) Tehát ha a táp 17V és az aksi 11V, akkor az R1-re jutó maximális feszültség UR1=17V-11V-1V=5V. Tehát a potin beállított feszültség nem haladhatja meg az 5V értéket. Ha az R1 10ohm, az áram az 500mA-t. A BD139-nek az áramerősítési tényezője 500mA mellet már csak 25, így már el sem hanyagolható a bázisáram értéke. - A PNP rajz, mint írtam is nem jó. Mert hogy hasonlítja össze a poti feszültségét az IC az R1 feszültségével, ha az egyik a GND-het képest van, a másik meg a plusztáphoz képest van. Az IC-nek a feszültség, sz feszültség, csak éppen a zéner a GND-hez képest stabilizálja a poti feszültségét. Így ha az IC azt a plusz táphoz képest nézi, és a 17V értéke megváltozik, egyből változik az áram értéke is. Ez a kapcsolás akkor működne, ha a zéneres stabilizátor a potival a tápfesz felé lenne, de ekkor az LM358 műveleti erősítő nem jó, mert annak bemenete nem mehet fel a tápig. (Tehát addig működik, míg a potival beállított feszültség 1..2V-ra meg nem közelíti a tápot, vagy is nem lehet az áramot nullára tekerni. Valamint a kiment sem képes a tápig felmenni, tehát nem lenne képes zárni a PNP tranyót.) A jobb megoldás ekkor old egy TL071 lenne. Annak legalább a bemenete felmehet a tápra.
Üdv mindenkinek!
Visszaolvasva pár sort látom, hogy más is próbálkozik a Skory féle áramgenerátorral. Nekem sikerült egy éve összehoznom belőle egy működő képes darabot, de most átalakítva a nyákot egy oldalasra, valahogy nem akarja az igazat. Így kérném a segítségeteket a probléma megtalálásában. Az áramkör el sem indul, a régi nyákterv meg azóta elkallódott. A hozzászólás módosítva: Szept 16, 2015
Sziasztok!
Egy nátrium lámpa folytótekercsét szeretném felváltani elektonikus átamgenerátorral, van hozzá valamilyen kapcsolás? A segítséget előre is köszönöm.
Megépítettem én is Skori szabályozható áramgenerátorát.
R8 5k heli, a tranzisztorok 2N3906 ill. 2N2222A, induktivitás 40uH körüli. Ha az egyik végkitérésig kitekerem, 0A mérhető a kimeneten, majd lassan tekerve valahol megindul, de állandóan ugrál 0-4A között. Átnéztem a tervezett NYÁK-ot, nem vettem észre hibát. Valakinek van ötlete?
Szükségem lenne egy dc/dc konverter kapcsolásra poket rádiócsőteszterem kiegészítésére. ami kb 60V-ot tud és 100 mA stabil áramot szolgáltat. hogy soros fűtésű cső is ellenőrízhető legyen vele. Táplálása 7.2 V 1800 mAh-ás akupakk-ról történik
Sajnos nem vagyok eléggé jártas a kapcsolóüzemű tápok és a DC konverterek világában, így minden segítséget és tanácsot köszönettel fogadok öregmotoros
Sziasztok,
egy nagyobb aramu aramgeneratort epitenek Akkumulatorok konstans aramu kisutesere kene, 3 es 4 amper. Ott bizonytalanodtam el, a felvezeton ilyenkor 40-45W korul disszipalodik el, ha beiktatnek a korbe egy megfelelo terhelest, pl. auto fenyszoroizzot,'akkor megoszlana a disszipacio? Ha igen, hova tegyem be a korbe?
Miért kell, hogy a kisütő áram "állandó" legyen?
Minimum két félvezető simán elfűti a 45W-ot.
Ebben a témában nézz szét: Műterhelés építése, valamint egy konkrét tipp: Bővebben: Link.
Gondolom azért, hogy egyszerűen számítható legyen az akku kapacitása. Ez egy izzóval nem működik, változó feszültségre változó árammal reagál.
Hello! De ha már 12V-os aksihoz kell, talán egyszerűbb megépíteni a kapacitásmérőt amit készítettem..
A kérdező titkolja, mi a végcél. Majd mondunk további ötleteket, aztán mazsolázik.
Dehogy titkolom
![]() Adott 20 darab 32 és 42 Ah akku vegyesen, télen állnak 4 hónapot. Töltögetjük őket egy automata töltővel, és felmerült az igény, hogy valami közelítő kapacitást tudjunk róluk mondani, melyik már csereérett. Nem kell hajszálpontos érték, ezért gondoltam hogy 1/10 C kisütőáram, és mivel mindig van ott valaki, egy alsó értéken (10,5V) csipogó, ez már kész van. Az időt meg csak össze tudjuk szorozni a kisütőárammal ![]() És megvan a majdnem pontos kapacitás.
Sziasztok. Szeretnék építeni egy áramgenerátort LM317-el Úgy hogy a kimeneti áram 12V 1A-legyen. Mekkora ellenállás és kondenzátor kell a kapcsolásba?
Köszönöm előre is.
Hello! Vagy a feszültséget szabályozod vele, vagy az áramot. Ha áramgenerátorként működik, akkor 1,2ohm kell hozzá. Mert a belső referenciája 1,2V. Ha a pufer kondira gondolsz, akkor általában 2200µF kel az 1A szűréséhez. De így nem igazán lehet válaszolni a kérdésedre. Mert ki tudja, miből állítanád elő az 1A-t. és mihez.
Szia.Jogos,pontosítok ez egy led sorhoz kellene,ami 4 darab ledből adódik össze,És 1 A-t igényel. Aksiról megy majd a villogás.De korlátozni szeretném a kimenő ampert.
|
Bejelentkezés
Hirdetés |















