Fórum témák

» Több friss téma
Fórum » CNC vezérlő elektronika és progi
Lapozás: OK   92 / 115
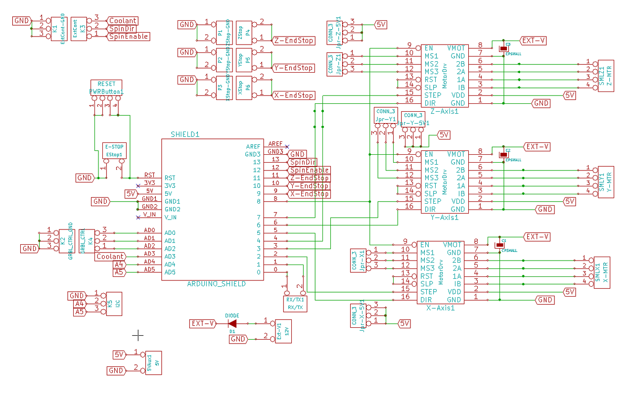
(#) pjg hozzászólása Nov 10, 2016 /
 
Ezen biztosan van pár útadó.

cnc.png
    
(#) Bearni74 hozzászólása Nov 16, 2016 /
 
Sziasztok!

Egy gyors és rövid kérdés. Mielőtt bárki a gugglit ajánlaná, kb egy hete bújom értelmes megoldásért.

Tehát a gondom.
Adott egy arduino uno v3
Adott egy pc winxp
Adott egy Mach3 nevetetű cnc vezérlő program.
Ezt ismerem a legjobban, ezért ragaszkodnék ehhez.

A probléma.
Az arduino a pc hez usbvel kapcsolódik Com3 porton.
A Mach3 alapból párhuzamosportos. De elm van hozzá usb plugin. Csak mind egy bizonyos usbs cnc vezérlő kártya melléklete.

Ha a Mach3 at átállitom usb re, akkor a progi ha a műveletet el akarom inditani kiirja, hogy nem kapcsolodik eszközhöz.

Kérdésem, az lenne, hogy meg lehet e oldani valahogy vagy programmal, vagy más egyébb uton, hogy a Mach3 párhuzamos porton maradjon, de a win xp alatt meg egy olyan program fusson ami a Mach3 által a párhuzamos port felé küldött jeleit átirányitsa az usb portra az arduino felé.

Illetve van e megoldás arra, hogy esetleg maga az arduino jelentkezzen vissza az usbs plugin által várt kártya néven, és utánna megkapja a jeleket.2

A kapott jeleket azzán az arduino már feldolgozná.

Vagy marad a párhuzamos port és direktbe kössem az arduino lábaira.
Mert akkor az unonak lehet kevés lába van.

Ugyanis kell 6 láb ami bemeneti jel a párhuzamos portról.
És kell legalább 6 ami kimeneti jel a léptetőmotor vezérők felé.
De kellene ugyea vész stop gomb is, meg tengelyenként az enkoderek állása.

A lérdésem adott. Remélem van nálamnál okosabb az oldalon.
(#) Pali79 válasza Bearni74 hozzászólására (») Nov 16, 2016 /
 
Szia!
Az a gond, hogy házilag próbálsz meg összeházasítani két teljesen más rendszert. A Mach3 még senkinek nem működött normálisan az USB-s megoldásokkal.
Szóval a kérdésedre az a válasz, hogy valamelyiket el kell engedned. Vagy a szoftvert cseréled mondjuk USBCNC-re vagy hasonlóra vagy a vezérlőkártyát cseréled, de oda is túl sok mindent akarsz rákötni amit párhuzamos porttal nem fogsz tudni megoldani. Szóval szerintem a szoftver csere a legkézenfekvőbb megoldás.
(#) guliver83 válasza Bearni74 hozzászólására (») Nov 16, 2016 /
 
Ez így nem fog működni!
Ha USB ről akarod használni a Mach3-at akkor venned kell egy UC100 vagy UC300, UC400.
De az Ebay is van ami jó a Mach3 hoz és USB
(#) Bearni74 hozzászólása Nov 17, 2016 /
 
Nem veszek másik hardwaret, hisz ott az arduino. Komplett cnc vezérlönek megcsinálva. Akkor vagy más usb cnc programot használok, vagy megoldom a párhuzamos port jeleinek arduinora juttatását másképp.

Nagy lobby ám hogy csak olyan usb driver van pla mach3 hogy ami csak egy kifejezett hardwarehez van. Mert igy sok drága hardwaret el lehet adni, ami csak fix funkciora jó.
(#) bbatka válasza Bearni74 hozzászólására (») Nov 17, 2016 /
 
Nem tudom hogy ismered-e a UCCNC programot. A program hardware specifikus, de ennek ellenére lehet hogy a szerzőjével érdemes lenne beszélni. Lehet okos ötlete.
(#) zsolt58 hozzászólása Nov 18, 2016 /
 
Hello.
Szeretnék késziteni egy CNC gépet.
Arduinoval gondoltam és ARTCAM-al.
De a program az lehet más is.
Az a helyzet, hogy 3D-be is szeretném, hogy csinálja.
Szoval 3 stepper motor lenne.
Ha valakinek van egy jó linkje vagy ötlete azt szivesen várom.
Üdv.
(#) juhasz10 válasza Bearni74 hozzászólására (») Nov 19, 2016 /
 
Az a baj, hogy az Arduinón is egy cnc vezérlő szoftver van és a mach3 is az.
Hagyd ki az Arduinót és drótozd be a shieldre az LTP-t. Step-Dir jeleket.
Gondolom GRBL van. Ha Mach3, akkor GRBL nem kell.
A hozzászólás módosítva: Nov 19, 2016
(#) Bearni74 hozzászólása Nov 19, 2016 /
 
Na most állj!

Ez az én mérnök informatikus szemszögemből nézve nem egészen így van.

A Mach3 egy cnc vezérlő program, ami a g-codot lefordítja vezérlőjelek garmadájára, és azt a beállított kimenetre küldi a vezérlőnek. A vezérlő a kapott jelek alapján meg megcsinálja a mozgásokat.

Az Arduinon nem cnc program van! Az arduino maga a hardwares vezérlő, amin csak azért fut egy ugynevezett GRBL program, mert a kimeneteinek a beállítását végzi, és a kapott vezérlőjelek feldolgozását a mozgások megvalósítására. Igy ugyanaz a funkciója, mint a UC100 vagy UC300-as típusú cnc vezérlőkártyának.

A bibi csak annyi, hogy míg az UC100-as kártyának usb bemenete van és van hozzá Mach3-as plugin ill. driver, addig az Arduino hiába jelentkezik fel a gépre a driverével nincs hozzá, vagy legalábbis én nem találtam a neten Mach3 plugint.

A Mach3-at pedig be lehet állítani USB kimenetre, csak épp hiába várja a jeleit az Arduino. A Mach3 arra vár hogy az UC100 vagy UC300 vissza igazoljon neki.

Bár még van egy lehetőség, az még egy próbát majd megér. Venni egy hardwares párhuzamosport USB átalakitót. Ami a párhuzamos porton kijövő jeleket USb re alakítja.
Vagy bejön vagy nem.
(#) juhasz10 válasza Bearni74 hozzászólására (») Nov 19, 2016 /
 
Nem akarok vitatkozni, mert sem informatikus sem mérnök nem vagyok. Viszont a GRBL
Idézet:
„high performance software for controlling the motion of machines that move”
.
(#) Pali79 válasza Bearni74 hozzászólására (») Nov 20, 2016 /
 
Idézet:
„Az Arduinon nem cnc program van! Az arduino maga a hardwares vezérlő, amin csak azért fut egy ugynevezett GRBL program, mert a kimeneteinek a beállítását végzi, és a kapott vezérlőjelek feldolgozását a mozgások megvalósítására.”

Én ugyan nem vagyok nagy arduino rajongó, de éppen most kezdek bele egy 3D nyomtató építésébe ami tulajdonképpen egy 3 tengelyes CNC gép. Az arduino kimenetei a léptetőmotor meghajtójának bemeneteire csatlakoznak. A G-kódot egy sd kártyáról olvassa, tehát nem kell PC a működéshez.

Szóval nem teljes úgy van ahogy írod...
(#) guliver83 válasza Bearni74 hozzászólására (») Nov 20, 2016 /
 
""Bearni74"""
Nálad van olyan opció, hogy valakinek válaszolsz is?

Szóval te fel akarod találni az USB Mach3 Arduinot
Amit már megcsináltak és az pedig az UC100.
Szóval az Arduinóból csinálj egy UC100, gondolom a programozás nem jelent gondod ha ilyenben gondolkodol.
Van rengeteg fórum ahol már volt ilyen próbálkozás .
(#) Bearni74 hozzászólása Nov 21, 2016 /
 
guliver83

Igen szoktam válaszolni! Ahogy most neked is!
Az UC100 nem arduino! Ellenben amit adnak hozzá átalakitó kábel azon nagy valószinűséggel arduino mini chip van. De az UC100 firware nem nyilvános, és nem is compatibilis az arduinoval sem.

Nem csak ebben a fórumban hanem máshol is azt látom sok témában, hogy rengeteg hozzászólás van, sok okossággal. De! És nem akarok lenézni senkit..... Nagyon sok hozzászólónak nincs fogalma konkrét dolgokról. Kevernek dolgokat.

Igen tudok programozni elég sok nyelven. A Basictól a c-n át a php ig, javáig sokmindenen.
De nem biztos hogy jó ötlet lenne egy uc100 ból, vagy más gyári harwareból kihackelni a firmwarét.

Sok fórumban a hozzászólók nem alkotnak, csak felhasználnak gyári alkatrészeket. Igen járható út az is, csak aki maga akar alkotni, az inkább alkot, még ha többe is van mint egy gyári. Mert az alkotás élmény. Az hogy esetleg meg meg kérdez dolgokat fórumokon, az meg a több szem többet lát alapon hasznos. Csak a rengeteg okoskodó hozzászólást szürni kell. Mégpedig nagyon.

Kaptam már a haladást segitő válaszokat a rengeteg okoskodás mellett is.

Köszönöm hogy meghallgattál.
(#) kaqkk válasza Bearni74 hozzászólására (») Nov 21, 2016 /
 
Vegyél kínából egy cncusb klónt , avval adják a pc programot is 6000 körül megkapod , vagy arduinot ahhoz van ezer féle ingyenes cnc-3d nyomtató program de a mach 3 at usb kapcsolattal el kell felejtened ha az uc100-300-400 vezérlők közül nem akarsz vásárolni (ők mind tudnak mah3 al dolgozni)
Idézet:
„De nem biztos hogy jó ötlet lenne egy uc100 ból, vagy más gyári harwareból kihackelni a firmwarét.”
Miért kellene? Ha a hardverkulcsot nem veszed meg akkor a vezérlő használható mach3 al !
A hozzászólás módosítva: Nov 21, 2016
(#) guliver83 válasza Bearni74 hozzászólására (») Nov 21, 2016 /
 
Én arra gondoltam, hogy csinálsz egy saját "" UC100""
Nem úgy gondoltam, hogy azt használod fel, hanem egy saját fejlesztést csinálsz, ha már egyszer értesz hozzá. Én ha értenék így hozzá akkor tuti egy saját fejlesztést csinálnék.
(#) prmihaly válasza Bearni74 hozzászólására (») Nov 21, 2016 /
 
Szia én mélységeiben nem tudnám ezt megoldani de lehet, hogy segít a következő link.
Bővebben: Link

A Mach3 Port & Pin-ben van egy ModBus in/out ,talán RS 485 átalakítás kéne.
Emleget valami Gateway progit . Nézd meg.
A hozzászólás módosítva: Nov 21, 2016
(#) prmihaly válasza prmihaly hozzászólására (») Nov 21, 2016 /
 
MEG ITT VAN EZ IS!

Bővebben: Link

Link javítva.
Használd a link gombot!
-moderátor-
A hozzászólás módosítva: Nov 21, 2016
(#) Bearni74 válasza prmihaly hozzászólására (») Nov 22, 2016 /
 
Hmmmmm. Átnézem ezt a protokolt. Érdekes és kecsegtető lehet számomra.
Thnx.
(#) prmihaly válasza (Felhasználó 15355) hozzászólására (») Nov 22, 2016 /
 
(#) prmihaly válasza zsolt58 hozzászólására (») Nov 22, 2016 /
 
Ezeket tudom ajánlani, minden szabadon letölthető.


Bővebben: Link
A hozzászólás módosítva: Nov 22, 2016
(#) attti hozzászólása Nov 27, 2016 /
 
Sziasztok!
Lenne egy olyan kérdésem, hogy Toshiba TB6560-as vezérlőhöz szükségesek külső diódák? Esetleg azok nélkül is elvisel 2A-es áramot?

Üdv,
Attila
(#) Medve válasza attti hozzászólására (») Nov 27, 2016 /
 
Az a verziótól függ!! Az AHQ-hoz már nem kell. Ám az áramtűrése nem azoktól függ.
A hozzászólás módosítva: Nov 27, 2016
(#) attti válasza Medve hozzászólására (») Nov 27, 2016 /
 
AHQ-t rendeltem. Köszönöm a válaszod!
(#) kaqkk válasza attti hozzászólására (») Nov 27, 2016 /
 
Ennyiért kész vezérlőt vehetsz kínából ..Bővebben: Link
A hozzászólás módosítva: Nov 27, 2016
(#) bayliner hozzászólása Dec 4, 2016 /
 
Napokban építettem össze egy komplett kinai cnc szettet, minden ok mechanikusan, csak a programokkal vagyok megakadva.Az Uno/CncShield szépem mozgatja a léptetőmotorokat, de a beépített xyz végálláskapcsolókat egyetlen program sem látja, illetve nem látok ilyen beállításokat bennük.A Cnc shield 3.03 végállás kapcsoló E-stop jumpert rövidre zárom, ahogy kellene a földre húzott végállás kontakt érzékeléséhez, akkor az uno nem kommunikál.Két shielddel is kipróbáltam, a nyákon kicsengettem a jumper vezetéket, mintha resettel lenne összekötve.Valakinek van vmi hasznos tapasztalata ezzel?Jelenleg e jumper nélkül megy ugyan de nem látja a zéro poziciót, túlhajt.
(#) bayliner hozzászólása Dec 4, 2016 /
 
mint mellékeltem, a CncShield E-stop jumperjét az aktiv végállás földre húzását érzékelendően a leirás szerint jumperelni kell, de az RESET!, nem csoda hogy azzal nem kommunikál utána az Uno
(#) albinolynx hozzászólása Dec 13, 2016 /
 
A bal oldali minta a mozgásvezérlő kézikönyvéből van. A jobb oldali pedig a piros nyákos v-type 3 tengelyes léptetővezérlő pin kiosztása.
Összeköthetem őket, hogy a v-type GND-ből kötök egyet a mozgásvezérlő COM+ bemenetére, CP-, DIR- bemenetre pl. step X (pin 2), dir X (3)? Vagy fázisfordításra van szükség (ha jól használom a fogalmat)?

bekotes.jpg
    
(#) Karma1 hozzászólása Dec 25, 2016 /
 
Sziasztok!
Találtam egy kapcsolást ami elvileg működőképes. Viszont kellene egy kis segítség vele kapcsolatban.
A kapcsoláshoz logikai mosfetek kellenek, erre a célra megfelelnek a IRLZ34N -esek?
Illetve vannak még a diódák, én 1N5408-asokra gondoltam, megfelelne erre a célra?
Ja igen és a kapcsoláson van egy olyan bemenet hogy enable, ha azt pl egy 10k-s ellenálláson keresztül földre húzom, akkor tilt, ha tápra akkor engedélyez, jól értem?

A motor amit vezérelne jelenleg egy bontott (Azt hiszem talán nagy floppy) motor.
A hozzászólás módosítva: Dec 25, 2016
(#) otvenkilenc válasza Karma1 hozzászólására (») Dec 25, 2016 /
 
Van felhúzó ellenállás teheted simán testre a tápra nem kell mert ott az ellenállás az alapból a tápra teszi. A jelzés alapján az az engedélyező bemenet. Mindenesetre érdekes egy kapcsolás.
(#) Karma1 válasza otvenkilenc hozzászólására (») Dec 25, 2016 /
 
Hát a kapcsolás konkrétan innen származik cnc vez

Van leírás is ahogy látom, csak az én angol tudásommal nem sokat tudok belőle értelmezni.
A hozzászólás módosítva: Dec 25, 2016
Következő: »»   92 / 115
Bejelentkezés

Belépés

Hirdetés
XDT.hu
Az oldalon sütiket használunk a helyes működéshez. Bővebb információt az adatvédelmi szabályzatban olvashatsz. Megértettem