Fórum témák
» Több friss téma |
9 Lábat és a 14 ugye össze kötöm.
LATCH és a Clockot pedig párhuzamosan. Vagy is össze kötöm a kettöt és úgy a pic lábába??? Extra RESET lábnál is ugyan így??
Igen, igen, igen. Ha nem kell a Reset láb a regisztereken akkor +5V-ra, egyébként pedig párhuzamosan a kontroller egyik kimenetére.
Egy olyan kérdésem lenne hozzátok
)Hát ez a siftregiszteres dolog nem jött össze. Nem használok ellenállást Data lackt clock reset lábakon. 5 volt on használom pontosabban 4.85 ön Amikor shiftett Data (bármelyik lábát) 5 voltra visszem utánna egyböl - tegyem vagy loghat a levegöben???
Teljességgel érthetetlen a kérdés. Bemenetet nem lehet lebegtetni, mert bizonytalanságot okoz (már ha jól értem a kérdést). Határozott logikai H vagy L szinten kell tartani.
Csak a saját lábunkat szoktuk lógatni a levegőben, logikai elemekét nem. Mint ahogy Bacman is írja, korrekt logikai jelekkel kell vezérelni. A linken is mint látható egy Arduinó vezérli, aminek rendes logikai kimenete van. És azt is hozzá kell tenni, hogy a vezérlőjeleknek prellmentesnek kel lenni. Tehát órajel bemeneten egy ellenállás+kapcsoló is gondot okozhat, mert kapcsoláskor a kontakthibák is léptethetik a regisztert. Vagy is fogalmad sem lesz, mennyit is lépet valójában, de majdnem kizárt, hogy csak egyet..
Sziasztok!
Le tudná nekem valaki írni a TPIC6C595 ic vezérlésének lépéseit? Nem igazán tudtam kihámozni az adatlapjából. Köszönöm!
Szia!
A G (gate) a kimenet engedélyezése, statikus vezérlésű, logokai0-val engedélyezheted az összes kimenetet egyszerre (ettől a regiszterek tartalma nem változik). Ez a típus kettős, reteszelt tárolóval rendelkezik, tehát az első fele az a shiftregiszter. Az SRCK felfutó élénél mintavételezi a SERin bemenetet, annak értéke az első tárolóba íródik, miközben az előző adatok egy lépéssel továbblépnek. A legutolsó tároló adatkimenete hozzáférhető a SERout kimeneten, tehát kaszkádosítható, sorbaköthető több ilyen is. Az első regiszteroszlop adatai a kimeneten még nem jelennek meg, a kimeneti tároló oszlop az előzőleg tárolt állapotot tárolja. Ha a shiftregiszterbe a kívánt adatokat beléptetted, akkor az RCK jel felfutó élére a kimeneti tárolók átveszik a shifregiszer értékét, így azok megjelennek a kimeneten. A shiftregiszternek és a kimeneti tárolónak közös RESET bemenete van, amelyre adott 0 szint segítségével a tárolók tartalma törlődik (és ez azonnal meg is jelenik a kimeneten, ha az G=0-val engedélyezve van). Miért is jó ez a dupla tárolási módszer? Ezzel a megoldással kivédhető, hogy a shiftregiszetr írásakor fellépő folyamatos jelvándorlás a kimeneten is megjelenjen. Tehát belépteted bármilyen sebességgel az adatot, majd egy RCK jellel kiteszed a kimenetre. Biztos láttál már olyan olcsó cuccot, amin van pár gomb meg pár LED (tipikus olcsó riasztóközpont kezelő pl.) és azt látod, hogy néha a LED-ek egy igen rövid időre felvillannak. Ott azt látod, ahogy a shiftregiszterből kifut/befut az adat. A dupla regiszteres megoldásoknál ezt a futkározást/átírási folyamatot nem látod, mert a háttérben folyik, a kimeneten már a stabil adat jelenik meg. Kivéve persze, ha pont nem futófényt szeretnél csinálni, akkor a kimeneti regiszter nem kell. Ha sikerült megkavarni, akkor írj, megpróbálom kimagyarázni magam Hogy szebb legyen a dolog, ebben a családban van olyan, amelyik az órajel (SRCK) lefutó élére tárol/léptet. Ez azért jó, mert egy órajel impulzus fel és lefutó élére is (közben változtatva az adatot) tárolódik a soros adat először az egyikben, majd a másikban, így 8 impulzussal feltölthető 2db 8-bites shiftregiszter.
Szia
Nem tudom kit hogyan kavartál meg de engem teljesen, mér 2-3 éve használok 74HC595-öt de eddig (és remélem késöbb sem kell belemásznom ennyire. Szerintem Sztanik is az egyszerübb részre lenne kiváncsi mint pl SRCK vagy SER IN és társai láb funkcióira. Melyik lábon mit és mikor kell küldeni. Én ebből a szempontból szerencsés vagyok mert a flowcode-ot használom ahol kaptam egy példaprogramot és ott jól látható mi mit csinál.
Köszönöm a részletes leírást!
Most ezt egy kicsit feldolgozom, ha esetleg lesz még kérdés, akkor még jelentkezem.
Egy kicsit egyszerűbben:
Minden jel legyen 0 (ekkor a /CLR jel is nulla, ami hatására minden regiszter törlődik). A /CLR jelet tegyük fel 1-be. Az SERin bemenetre adjuk olyan szintet, amit majd a végén a D7 kimeneten szeretnénk látni. Az SRCK órajel bemenetre adjunk egy 1-0 impulzust (felfutó élre , a 0-1 átmenetre veszi be az adatot) most az első adatunk a legfelső bitben van...még. A SERin-re adjuk azt az adatszintet, amit majd a D6-on szeretnénk látni. Órajel (SRCK) 1-0....és ezt 8x összesen. Ha beléptettük mind a 8 bitet (ekkor az első oszlopban lévő regiszter tartalmazza ezt) adjunk az RCK-ra egy pozitív 1-0 impulzust. Ennek hatására a második tároló oszlop egyszerre átveszi az adatokat és megjelenik a kimeneten. A kimeneten még beleszól a /G jel, amivel engedélyezhetjük/tilthatjuk a kimeneti szinteket, de ettől még a tárolt adatok nem változnak. Tipikusan pl. ha LEDeket teszel rá, akkor a /G-ra adott négyszögjellel változtathatod a fényerejét úgy, hogy magához az adatokhoz nem kell nyúlni. (mint ha egy sorba kötött kapcsoló lenne). Ha a pdf-ben lévő belső kapcsolást vesszük alapul, akkor az első oszlopba felülről nyomod bele a biteket, minden órajelre egy lépéssel lentebb kerülnek az előző bitek, aztán egy lépésben a 8 bit értékét átteszed jobbra, a kimeneti regiszterbe és megjelenik a kimeneten, ha minden jól megy.
Akkor ezek szerint nem csinálok rosszat, ha a G-t folyamatosan engedélyezem, vagyis direktben lekötöm a földre?
Persze, lehet statikusan GND-re kötni, ha nincs szükség rá. Ha nem zavar a bekapcsolási, az első írásig megjelenő összevisszaság a kimeneten, akkor a CRL láb meg mehet (+)-ra. (sok cuccnál látszik, hogy bekapcsoláskor egy pillanatra megjelenik valami, aztán gyorsan el is tűnik, mikor az első írási ciklus lezajlott, így vezérlőlábat lehet spórolni vagy még rá lehet kötni a központi RESET-re, ha az 0-szintű) Ami mindig kell, az a SERin, SRCK és RCK.
Hát az összevisszaság nem lenne jó.
Akkor először 0-1 a /CLR-re, majd a G is mehet 0-ba és akkor elvileg minden kimenet 0 lesz. Ezután mehetnek be az adatok, majd ha bement az összes akkor RCK-ra 1-0 és ennyi. Jó értelmezem?
Pontosan. Persze lehet bonyolítani, vannak olyan elvetemült emberek, akik az egészet elvezérlik 1 lábbal, de az már nagyon aljas dolog
Igen, a HC595 is ilyen vezérlésű, csak a kimenet TTL szint / három állapotú, nem NFET.
74166: Ez egy párhuzamos-soros átalakító, tehát itt csak 1 kimenet van, az utolsó regiszteré. A /CLR nullázza a a regisztert (statikus, az úgy is marad függetlenül a többi jeltől). Van egy soros bemenetünk, aminek értéke az órajel (CLK) felfutó élekor beíródik az első tárolóba (a többi továbblép). Kialakítottak egy CLK inhibit lábat, ez 0-szinten tartásával engedélyezzük az órajel bejutását. Eddig van egy 8-bites "késleltetőnk", mert a soros bemenet adata 8 órajel múlva megjelenik a kimeneten. A regisztereket fel lehet tölteni egyszerre az A-H párhuzamos bemenetekre adott adatokkal 1 órajel alatt. Az SH/LD láb (Shift / Load) alacsony szintjénél ha bejön egy órajel felfutó él, akkor a tárolók nem az előttük lévők adatát kapják meg, hanem az A-H párhuzamos bemenetekét. Végül is a kapuhálózat egy váltókapcsoló, hogy a tárolók adatbemenete 1: az előző tároló adatát, 0: a párhuzamos bemenetek adatát vegye át az órajel hatására. Sok esetben ez a párhuzamos beírás engedélyezés láb aszinkron, tehát órajel független, ennél a típusnál kell adni a beíráshoz is órajelet (órajel nélkül a Shift/Load láb bármilyen szintet kaphat). Ilyen regisztert alkalmazhatunk pl. videojel képzéséhez (párhuzamosan jön be egy karakter sor és sorosan távozik) vagy Morze-kód generáláshoz, ahol kapcsolókkal beállíthatod az A-H bemeneteken a szinteket. Természetesen ez is kaszkádosítható. Ja, és ez egyirányú regiszter, ez mindig kimarad...
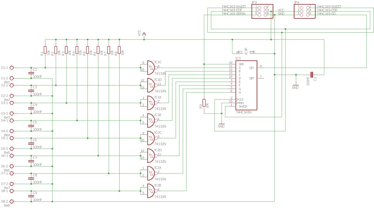
Sziasztok!
Készítettem egy kapcsolást egy 74hc165-el. Átnéznétek, hogy szerintetek rendben van-e? A bemeneteken kapcsolók lesznek. Köszönöm! A hozzászólás módosítva: Jan 5, 2017
A kapcsolók a legritkább esetben működnek pergésmentesen, ezen a 100 nF-os kondenzátor sem fog sokat segíteni. A többi jónak tűnik.
Köszönöm a válaszodat!
Pergésmentesítésre nincs egy egyszerű kapcsolásod esetleg?
A tuti megoldás a tárolóval kiegészített kapcsoló. Több megoldás is létezik, most csak kerestem egy képet a neten (majdnem megfeledkeztem a témáról
). A hozzászólás módosítva: Jan 5, 2017
Köszönöm!
Akkor elvileg nem is kell a 74132-es schmitt-trigger?
Igen, akkor elhagyható. Kicsit több IC fog kelleni a tárolók miatt és három pólusú (váltó) kapcsolók, de legalább működni fog rendesen.
Alapvetően a te megoldásod akkor fog jól működni, ha megígéred, hogy megfelelő időben nyomkodod a gombokat. Beállítod a bemeneteket és csak azután mehet az órajel. Kell egy kis idő, 2-3 ms, amíg a bemenet biztosan beáll a kívántra. A hozzászólás módosítva: Jan 5, 2017
Miért is kell azoknak a kapcsolóknak pergésmentesnek lenniük? Nem élvezérlet bemenetre mennek.
|
Bejelentkezés
Hirdetés |




)


Valóban.



