Fórum témák
» Több friss téma |
Sziasztok!
6V-os 4,5A zselés akkumulátort szeretnék tölteni napelemmel,töltés vezérlőnek megfelel a 7805 ha a földet diódával megemelem 7,4V-ig? A napelem elvileg 18V 5W.
Sziasztok!
Megpróbáltam az akkumulátort töltésvezérlő nélkül,erős napsütésben 0,135 A a töltés kapocs feszültség 6,3 Voltról egy óra alatt 6,6 Voltra nőtt.Vélemények?Köszike!
Sziasztok!
Van egy (egyelőre csak nagyon vázlatos) tervem és kérném a véleményeteket az ügyben, hogy milyen irányban érdemes tovább menni. A megoldandó probléma: folyamatosan ki kellene szolgálni egy terhelést kültéren, tavasztól késő őszig 5VDC 10mA -el és nem áll rendelkezésre hálózati feszültség. A megoldás (maga az elektronika akkumulátor és napcella nélkül) költsége lehetőleg 200-300 Ft-ot ne haladjon meg. Kézenfekvő megoldás szerintem egy napelemes táp építése SLA akkumulátorral (mondjuk egy 1Ah-sal, hogy ha nagyon borongós az idő napokig) és egy 5V-os feszültség stabilizátor. Elsőre felmerülő gondok/kérdések: 1.: Milyen egyszerű akku töltő kapcsolást érdemes használni? Csatolom azt, amit találtam és viszonylag egyszerűnek tűnik (LM317 adatlapjából van). Sok helyen láttam ezt a kapcsolást megvariálva egy áramkorlátozó tranzisztorral Rs korlátozó ellenállás helyett (ezt is csatolom), nem tudom, ennek mennyi jelentőssége van jelen esetben. 2.: Gond-e az akkumulátornak, ha folyamatosan kapja a töltőfeszültséget a kapcsaira (egésznap tűző napsütés)? 3.: Hogyan kerüljem el, hogy az akkumulátorból használja fel a tárolt energiát, ha a napelem képes leadni azt a teljesítményt, ami elég a terhelésnek, de (mondjuk borongós az időjárás) nem ad ja le a csúcsteljesítményét? Félő, hogy ki tud alakulni egy olyan állapot, amikor nincs meg a kellő napelem feszültség (illetve teljesítmény) és így nem indul be az akksi töltés, ezért azt kezdi meríteni a terhelés, pedig eljárna napelemről is. Valami FET-es kapcsolással kellene megoldani netán? 4.: Olyan akksi töltő áramkör kellene, ami nem fogyaszt "visszafelé" az akksiból, ha nincs meg az input... mondjuk ez egy diódával orvosolható... 5.: Hogyan oldanátok meg az akkumulátor alámerülésének elkerülését egyszerűen? Köszönök szépen minden javaslatot! Ádám
Másként fogalmaznám meg a kérdéseket:
Idézet: „folyamatosan ki kellene szolgálni egy terhelést kültéren, tavasztól késő őszig 5VDC 10mA -el és nem áll rendelkezésre hálózati feszültség.” Hogyan jön ide a zselés akkumulátor? Idézet: „A megoldás (maga az elektronika akkumulátor és napcella nélkül) költsége lehetőleg 200-300 Ft-ot ne haladjon meg.” Nagyon sok kell belőle, és Kínában gyártják majd gépsoron. Idézet: „Csatolom azt, amit találtam és viszonylag egyszerűnek tűnik (LM317 adatlapjából van).” Felejtsd el. ![]() Idézet: „Gond-e az akkumulátornak, ha folyamatosan kapja a töltőfeszültséget a kapcsaira” Ha nem párologtatod el az elektrolitot belőle. Meg van a "puffer" és a "ciklikus" üzem. Lásd akku adatlapja. Idézet: „3.: Hogyan kerüljem el, hogy az akkumulátorból használja fel a tárolt energiát, ha a napelem képes leadni azt a teljesítményt, ami elég a terhelésnek, de (mondjuk borongós az időjárás) nem ad ja le a csúcsteljesítményét?” Ez az egyik oka, ami miatt mondtam hogy "felejtős". Idézet: „4.: Olyan akksi töltő áramkör kellene, ami nem fogyaszt "visszafelé" az akksiból, ha nincs meg az input...” Na, ez meg a másik. Bár szerintem ugyanaz is lehet, akár... Idézet: „mondjuk ez egy diódával orvosolható...” Végül is, igen... Idézet: „5.: Hogyan oldanátok meg az akkumulátor alámerülésének elkerülését egyszerűen?” Egyszerűen és nulla önfogyasztással nehezen. Sokat segítene ha elárulnád a "nagy titkot", hogy mihez és miért kell. De gondolom szándékosan fogalmazol homályosan, nehogy lenyúlják a nagy üzletet a fórumtársak A hozzászólás módosítva: Jan 10, 2017
Szerintem indokolatlaul "kötekedősre" sikerült a hozzászólásod, de menjünk sorban:
"Hogyan jön ide a zselés akkumulátor?" --> ajánlassz is alternatívát? LiPo akksi feszültsége 3.7, tehát nehezen járatnék el róla 5VDC-s áramkört, illetve nem árt, ha tud 1Ah-t a fent említettek végett. Emellett a LiPo akksi egy napon lévő dobozban könnyen beadhatja a kulcsot. Aletrnatíva lehet még a Ni-MH akksi is, de nem értem mi kivetni valód van a "zselés", SLA akksival amúgy. "Nagyon sok kell belőle, és Kínában gyártják majd gépsoron." --> Azért ehhez még nem kell sem Kína, sem milliós darabszám. Ha a csatolt kapcsolások aklamasak lennének, akkor azok alkatrészköltsége már 50-100 darabnál egész tűrhető, egy egy-oldalas NYÁK valamelyik régi, elavult gépekkel dolgozó vidéki NYÁKgyártónál nem nagy költség (még egy csúcstechnológiás (Eurocircuit) gyártó esetén sem vészes mondjuk 100 darabnál). Az ültetés meg önszorgalom kérdése. "felejtsd el" --> kösz a részletes indoklást és az alternatívát! ![]() "Meg van a "puffer" és a "ciklikus" üzem. Lásd akku adatlapja." --> Értem. Megnézem, kössz! (nem vagyok otthon SLA akkumulátorokban) "Egyszerűen és nulla önfogyasztással nehezen." --> Nem tudom mekkora önfogyasztásuk lehet, de azért napi szinten töltve lenne (leszámítva extrém eseteket), tehát itt inkább a terhelés miatti esetleges alámerülés elkerüléséről kell gondoskodni.. szerintem. "De gondolom szándékosan fogalmazol homályosan, nehogy lenyúlják a nagy üzletet a fórumtársak" --> Szerintem abban az esetben sem lenne gáz, ha így lenne. Elég k. nehéz manapság bármi piacképes dolggal előállni, és az ember azt foggal körömmel védi szerintem, ha jót akar. Jelen esetben viszont a "hatalmas üzleti titok" az, hogy szeretném mérni egész évben (télem értelemszerűen nem) a kerti növények levélnedvességét, és ehhez zetvezek építeni valami kis ellenállásmérő áramkört, amit táplálni kellene. Zárójelben gyorsan azt is hozzá teszem, hogy erre komplett iparág épül, úgyhogy nem ebből leszek titokban milliomos
Szerintem szerezz be néhány napelemes kerti lámpát, és a LED helyére kötheted a mini áramkörödet.
Köszönöm a tippet!
Egész jó, ugyanazt tudja, mint amire szükségem van. Zárójelben hozzá teszem, hogy amennyire látom, szóról szóra ugyanaz az LM317-es kapcsolás van ezeknek egy részében is, mint az általam fentebb csatolt (a 2 közül a "bonyolultabb") kapcsolás, azzal a különbséggel, hogy Ni-Cd akksikat tartalmaz (végülis, miért ne), illetve hogy átalában tartalmaznak egy plusz ki-be kapcsolót, ami mellesleg jól jöhet nekem is. Kösz! Ádám A hozzászólás módosítva: Jan 11, 2017
Igazán nem a kekeckedés volt a lényeg (mégha ezt is érezted ki belőle), hanem az elégtelen információ.
Például azt még most sem tudjuk, hogy mennyire kell stabil, és mennyire kell pontos 5V? Azt sem tudjuk, hogy az a 10mA mennyire stabil áramfelvétel (például rádióval kommunikál-e)? Azt viszont gyanítjuk mostmár, hogy nem dől össze a világ, ha mégis kimarad a táplálás...
Esetleg ha mindenképp "zselés" akkuban gondolkozol, akkor jó lehet neked a PB137-s cél IC is.
Egyébként meg lehet csinálni nagyobb méretekben is. (házi, szigetüzemű napelemes rendszer, van saját topikja) Készen vásárolt termékekből, 10 - 100 W -os, vagy még nagyobb napelem táblákból, töltésvezérlőből, akkumlátor(ok)ból.
A gyári töltésvezérlő intézi az akkumlátor túltöltés, mélykisütés védelmét. Ha megfelelő diódákkal szétválasztod az egyenes, akkutöltő, akkukisütő (terhelés utakat, mindegyikre készíthetsz elektronikát is, a végére egy DC/DC, vagy DC/AC konvertert, aminek a kimenete a számodra kényelmes. Már csak az egyes modulok kapcsolásait kell megtervezni, összevadászni.
Értelek, lehet, hogy valóban félre értettem.
- A stabilitás kapcsán úgy gondoltam, hogy egy 20 Ft-os LDO-val megy egy kis hidegítéssel elég fasza 5V-ot lehet kreálni, így ezt nem tekintettem külön kérdéskörnek. - Amúgy átlagban folyasztana 10mA-t körülbelül (ez a becsült szükséges akku kapacitás miatt volt fontos), de ez egy becsült érték, mivel a mérő áramkör még nincs kész.... jelenleg az előzetes információk gyűjzési fázisa zajlik. - És igen, ha kimarad, nem omli össze az univerzuk, jól mondod.
Köszönöm a tippet! Jó tipp!
Ha jól látom, ez az LM317-nek egy oylan "változata" amibe bele integrálták az áramkorlátot és a feszültségosztót amivel beállítottak egy fix kimenő feszültséget. Persze még az jó kérdés, hogy honnan tudja, mekkor kapacitású akksi van rajta (az álmoskonyv szerint 0.1C-vel illik tölteni egy SLA akkumulátort). Ádám
Ehhez már csak egy mélykisütés védelmet kell applikálnod, ami egy komparátor által kapcsolt FET lehet.
Igen! Köszönöm!
Még annyi, hogy ha Ni-Cd akksit használnék (LED lámpa javaslatod), akkor ott nem annyira kell foglalkozni az alámerüléssel, mert az bírja. Viszont azt meg időnként formázni kellene, az is egy fajta kényelmetlenség. Valószínűleg egyszerűbb az alámerülés védelem, ami valóban nagyjából egy komparátor meg egy FET, kiegészítve egy referencia feszültséggel, de azt elvileg ez Zenerrel meg lehet oldani, vagy ha még profibb akar lenni az ember, pl MCP1525-el... igaz ez drága mulatság, mert 100 Ft... jó az a Zener. Ádám
Valószínűleg nem teszel rá akkora napelemet, hogy tönkre tegye az akkumulátort.
Mi annó 13.7V feszültség, és 0.1C áramkorláttal számoltunk.
A kertilámpában az a négylábú bigyó intézi a mélykisülés védelmet is.
Elintéz az mást is. Szerintem a terhelést is lekapcsolja, ha fény éri a napelemet.
Függetlenül az alkalmazástól felmerült még egy kérdés/probléma SLA akkumulátorokkal (ha már erről szól a topic):
Teljes feltöltés után illik egy alacsonyabb, úgynevezett "float volatage" feszültségen tartani a töltő feszültséget, mert különben melegszik és kiszáradhat. Ha viszont eleve alacsonyabb feszültséget állít be az ember töltő feszültségnek (mondván, elég az is), akkor állítólag elkénesedhetnek az elektródák (ilyesmit olvastam). Tehát kétlépcsős töltés kellene... ez szerintetek hogyan kivitelezhető? Nyilván léteznek ilyen töltő IC-k, amik alapból tudják, de azok drágák.
Egyszerűen, töltesz egy kicsit az egyik lépcsőn, aztán lejjebb vagy feljebb mész egy lépcsőfokot, és ott is töltesz egy kicsit.
![]() Nem kell ez túl lihegni, szerinted azok az eszközök amikben "zselés" akkuk dolgoznak, melyikben töltenek két lépcsőben? Mégis évekig bírják, az olykor elég mostoha körülményeket is. Én még egyik szünetmentesben sem láttam ilyet, de riasztóközpontban, és tűzjelzőközpontban sem. Rakj össze egy korrekt töltőáramkört, és töltikézd az akkudat, ha meg évek múlva megdöglik, nem a kétlépcsős töltés hiánya miatt lesz. Ahogy leírtad, a berendezésed nem a Marsra készül, a kertben meg úgyis ráfogsz méregetni.
A másik ok, hogy a teljesen feltöltött ólom savas akkuk feszültsége 13,6 - 13,8 V. (a 14,4 V a gázképződés határa, ennél tovább töltve (előbb utóbb) tönkremegy az akksi)
Tehát 13,8 V körüli töltőfeszültség esetén korlátlan ideig rajta lehet a töltőfeszültség, áramot kb. annyit vesz fel az akksi, amennyi a szivárgó árama. Ez a csepptöltés esete, így használják puffer üzemben évekig. A savas akksi egyet nem szeret, lemerítve tárolódni. Akkor jön a szulfátosodás.
Én még ezt szoktam építgetni, ha nagyon precíz akartam lenni.
Bővebben: Link UC3906
Hello!
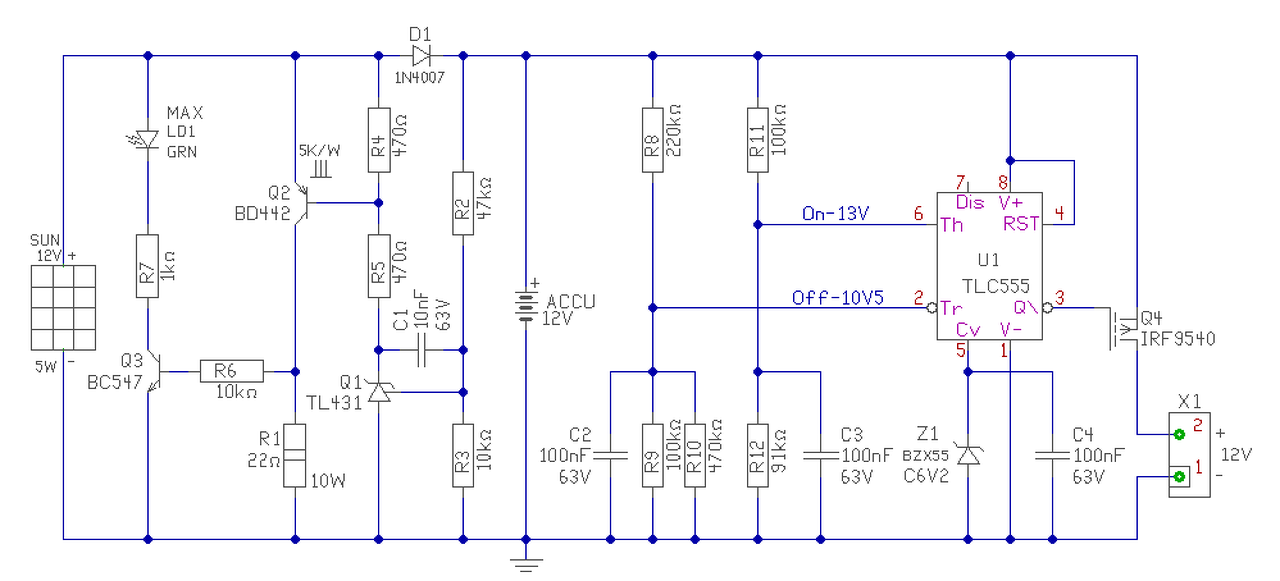
- Úgy gondolom, az első megfontolandó dolog, az SLA kapacitásához feszültségben és áramban helyesen megválasztott napelem lenne. - A töltőáram korlátozása ebben az esetben szükségtelen, hiszen egy napelem a maximális teljesítmény pontjáig szinte állandó áramot ad le. Így a töltőáramot szükségtelen korlátozni, a túltöltést kell megakadályozni. - Tekintve, hogy ebben az esetben a töltési teljesítmény nem lesz túlzott, én söntszabályozást alkalmaznák. Így lenne töltés alatt kihasználható a napelem leadott maximális teljesítménye, vagy is a legkisebb veszteség. Igaz, nem túl szép dolog a nap által létrehozott áramot elfűteni, de egyszerű. - A söntszabályzónak csak a figyelőköre terheli az aksit, így minimális az alapfogyasztása, mikor a nap nem süt. Az R1 ellenállásértékét és teljesítményét úgy célszerű megválasztani, hogy az képes legyen a napelem töltőáramának teljes felvételére 15V feszültség mellett. (Kb. 1,2*Imax) - A puffer és ciklikus üzemnek is megvannak az előnyei és hátrányai. De ha belegondolunk, akkor talán a megfelelő módszer, még is a ciklikus üzemi feszültségre való feltöltés. Mert pufferüzemű feszültségre töltött aksi eleve a névleges kapacitásának csak egy részét képes alapból tárolni. Valamint nem lesz állandóan a ciklikus feszültségen tartva az aksi, hiszen éjjel a nap nem süt, így tud a töltés ki-be mozogni az aksiban amitől a szulfátosodási hajlama csökkenhet. - A töltéssel és a kisütéssel, nem érdemes túlzott tiszteletköröket leírni, hiszen a terhelés állandóan felveszi az áramát független attól, hogy a napelem tölti, vagy sem az aksit. Egyedül az energiamérlegnek kell pozitívnak lenni, vagy is a bevitt töltésmennyiségnél a kivett töltésmennyiségnek kevesebbnek kell lenni. Természetesen itt sz időbeli átlagáramról van szó, nem a pillanatnyi arányról. - A fogyasztó elve csekély árama feltételezné a segédáramkörök legkisebb fogyasztását, hogy az ne legyen összevethető a hasznos terheléssel. De azt elég nehéz minimalizálni, ha nem használunk speciális áramköröket. A mikrófogyasztású eszközök pedig ne a legolcsóbbak közé tartozik. De Te elsőként a 200-300Ft-is költséget említed. Ez azért elég vicces, mert bármely más összetevő költsége ezt messze felül fogja múlni. (Hogy a menyasszony szép, szőke, nagymellű és tele van pénzel is, elég ritka eset..) - A "terhelés lekapcsolása kimerült aksi esetén" feladatot talán a legegyszerűbben egy CMOS TLC555 alkalmazásával lehet elérni. Mert egy ablakkomparátorra van szükség és egy kapcsoló Fet-re (ami kis fogyasztás miatt lehetne akár egy kisebb Fet is), mert az nem kíván statikus áramot a vezérléséhez. A fogyasztó lekapcsolását kb. 10,5V-nál célszerű megtenni. De visszakapcsolni ezen a ponton nem lehet, mert az aksi feszültsége egyből felugrik a terhelés leválasztásánál. Ennek egyfajta "dadogás" lenne a vége. Tehát visszakapcsolnia terhelést, csak akkor célszerű, ha a napelem töltőárama már rendelkezésre áll, és az aski némileg már töltve van, hogy azonnal ne zuhanjon vissza a feszültség, ha a terhelés visszakapcsolódik. Úgy gondolom, ez kb. 13V feszültségnél célszerű megejteni. De ezen értékeket az osztó helyes megválasztásával beállíthatók. Az 555 Cv referencia osztópontja stabilizálva van egy egyszerű zénerrel. De mivel a zénernek szüksége lenne egy minimális áramra, hogy a könyökfeszültsége pontosan beálljon, így ezen a kicsi áramon a feszültség stabilitása és zénerfeszültsége kisebb lesz, de még használható a feladathoz. - Nos talán ezeket célszerű a feladat megoldásához szemelőt tartani. És akkor egy elképzelhető megoldás 12V feszültségre. A terhelés lekapcsoló Fet lehet felesleges lenne, ha az ezt követő stabilizátor olyan típusú lenne, ami Standby állapotba hozható. De ha ez nincs, akkor marad a MOS kapcsolóeszköz.. A hozzászólás módosítva: Jan 13, 2017
Sziasztok,
Nem pontosan csak a töltésről kérdeznék ![]() Mostanában bővelkedik a piac a 250W körüli napelemekben. Bizonyos hirdetési portálok tele vannak már 35.000 Forint körüli áron ilyen egységekkel. A téli időszakban (amikor nem havas a napelem ), körülbelül az eredeti teljesítmény hány százalékát biztosíthatja egy átlagos napelem? Pl. Normál nappali utcai fénynél, Januárban, 14 órakor?Én kb. 65 százalékra tippelek, a verőfényes napsütéshez képest, de lehet, hogy még ez is túl optimista tipp
Amíg világos van, napfény is van. Az más kérdés, hogy mennyi, és milyen spektrumban.
|
Bejelentkezés
Hirdetés |














