Fórum témák

» Több friss téma
Fórum » Akkumulátor töltő
 
Témaindító: josephx, idő: Jan 18, 2006
Lapozás: OK   207 / 308
(#) Pako94 válasza Chipmunk1960 hozzászólására (») Jan 23, 2017 /
 
Köszönöm, nézegettem őket, elérhető áron 10-15A terhelhetőségűt találtam, azonban időszakosan! az áramfelvétel e fölé nőhet, és jó lenne a megbízhatóság. Tudom, vehetnék kettőt is, de ezért gondoltam az akkumulátoros megoldásra.
(#) hg6dab válasza latyakosa hozzászólására (») Jan 23, 2017 /
 
Normál autótöltő, néhány Szilícium (0.6-0.7V), ill. néhány Germánium (0.2V)
néhány ampert bíró dióda sorosan a szekuder ágba a Graetz után.
A Te trafódhoz kísérletileg kell megtalálni a helyes kombinációt. Én már több töltőnél csináltam ezt, ahol a normál töltésről átkapcsolva (nálam automatikusan) létrejön az egyensúlyi állapot.
Én 13,8V környékére szoktam beállítani. Innentől nincs feszültség különbség, nincs túltöltés, de az akku belső ellenállása miatt keletkező feszültségesést kompenzálja, azaz csepptöltést végez.
Ezt olyan töltőknél szoktam alkalmazni, ahol hely vagy idő hiány az akadálya az elektronikus
feszültség és áramszabályozott automatika építésének. Gee Lee megoldása is jó, ott is a soros ellenállás által beállított feszültségesés a lényeg.
A hozzászólás módosítva: Jan 23, 2017
(#) Chipmunk1960 válasza Pako94 hozzászólására (») Jan 24, 2017 /
 
Akkor itt egy 30A -es PWM, ezt be lehet állítani 12-04V -ra. Én olyan 80-100A -eseket használok, működnek rendesen.
A hozzászólás módosítva: Jan 24, 2017
(#) latyakosa válasza hg6dab hozzászólására (») Jan 24, 2017 /
 
Értem, köszönöm a tanácsot.
(#) latyakosa válasza erbe hozzászólására (») Jan 24, 2017 /
 
A zenerrel kapcsolatban egyezik a véleményük, elsődlegesen a primer oldali szabályozás megoldhatósága a kérdés
A hozzászólás módosítva: Jan 24, 2017
(#) gabor128 hozzászólása Jan 26, 2017 /
 
Sziasztok,

Nekem olyna problémám van, hogy az akksi már kb 4 éves és a téli hideg eléggé meterheli. Ha éjszakára felrakom tölteni akkor kb 3-4 napot bír ebben a hidegben. A 4. napon is még forgatja, de beindítani már nem tudja. Munkába indulásnál így elég gáz. Az érdekesség most jön! Kiveszem az aksit és beviszem felrakom töltőre. Kb 10-15 percet töltöm. Viszaviszem, visszarakom és indítja az autót. Utána elmegyek dolgozni (pár km-re), meg utána ide-oda a városban, majd haza. A napközben már nincs probléma az indítással, csak amikor hideg van reggel.
Tehát úgy tűnik, hogy az aksi nem merül le teljesen, csak kb 80%-ra, de ez pont elég hogy ne induljon el az autó reggel.

A kérdésem az hogy létezik-e olyan valami eszköz, ami sokkal könnyebb mint egy akksi és hálózatról, vagy mechanikusan tölteni lehet és ha a fenti probléma előjönne, akkor mindig nálam lenne és párhuzamosan rákapcsolva az akksira segítene az indításban?
Keresgéltem a neten. Van power bank szerű valami, de az nem érdekel. Egyszerűbb kell. Láttam még booster konvertereket, aminek a kapcsolóját akár kézileg lehet tunkolni. Ez sem a legjobb szerintem mert mindenképp kell hozzá másik akku és utána még plusz elektronika.
Illetve láttam olyan megoldást, ahol extra nagy kapacitások vannak összetoldva. - Ezt űnik a leg ésszerűbbnek, mert viszonylag kicsi, könnyű, akár hálózatról tölthető és csak vinném magammal és ha gagyizik az akksi, akkor rátenném és az indításban segítene. Nem tudom ehhez van-e valami már kész konstrukció.

Tudtok ilyen témában seíteni? - tudom! Vegyek új akksit. Őszintén szólva az egész autónak már véres a torka és nem ér sokat. Már nem akarok rá költeni. Viszont egy ilyen plusz tápot bármelyik autóhoz, akár a munkahelyi kolégáknak is kölcsön lehetne adni.
A hozzászólás módosítva: Jan 26, 2017
(#) martin96 válasza gabor128 hozzászólására (») Jan 26, 2017 /
 
Az a Boostcap lenne a legjobb (6db 100-400F-os kondi sorbakötve). De ehhez mindenképpen kell mellé egy akksi.
De ez is csak akkor működik a legjobban, ha az akkumulátor feszültsége terhelés nélkül nem annyira alacsony, jó lenne rámérni még önindítózás nélkül valahogy.
A hozzászólás módosítva: Jan 26, 2017
(#) Ge Lee válasza gabor128 hozzászólására (») Jan 26, 2017 / 1
 
Felejtsd el. Azok nem állandó használatra valók hanem arra, hogy egyszeri alkalommal kihúzzon a bajból. A töltögetéssel nem fog javulni az akku állapota, egyszer végleg ott fog hagyni. Ha nem akarsz új akkut venni akkor építesz egy "szulfátoldó" elektronikát, a rajzát megtalálod valahol a cikkek között meg van külön topikja is. Nekem a 6,5 éves akkumat is rendbe hozta. Nyilván nem lett olyan mint új korában, de -9 fokban is simán indít és ez a lényeg.
Kell 2-3 olyan nap amikor tuti hogy nem használod az autót. Lemeríted egy izzóval az akkut olyan 10V környékére, majd a szulfátoldó elektronikával feltöltöd. Nálam az egyszeri alakalom is elég volt, de célszerűbb ezt kétszer egymás után eljátszani vele. A töltés közel 1 napot igénybe vesz, szóval nem lehet vele kapkodni.
(#) erdgab válasza gabor128 hozzászólására (») Jan 26, 2017 / 2
 
Gondolkodtam leírjam e,de....Az én autómba vettem egy BOSCH akkut anno,4 év alatt nagyon legyengült,aztán vettem helyette egy PERION-t,3 év múlva kezdett gyengélkedni éppen tél kezdetkor.Mérges voltam,hogy már megint az akku.Felkerestem egy autóvillamossággal foglalkozó szakembert,adjon tanácsot,mert szerintem a töltés rendben (műszerrel mérve),mi lehet a gond?Ő megmérte az akku kapacitását és a töltést is műszerrel,mindkettőt jónak ítélte.Próbaindítózáskor mérte az önindító áramfelvételét,nagyon magas volt.Kiszerelte az önindítót,rakott bele új perselyeket,négyezer forintomba került s láss csodát,az általam gyengének ítélt akkú,mint táltos,úgy forgatta a motort,azóta eltelt két tél ez a harmadik és még mindig hajt rendesen.E "misének" egy a lényege,néha nem árt az önindító motort is megnézetni.
(#) Chipmunk1960 válasza erdgab hozzászólására (») Jan 27, 2017 /
 
Teljesen igazad van! Az én 626-os Mazda-mat, nem tudom egy 55Ah-s akksival megtekertetni, önindítót 2 -éve perselyeztem, 120e Miles után, a szénkefék még 50 %-osak voltak, azokat ki sem cseréltem. A persely, már annyira elkopott a fél oldalán, hogy a tengely az alumíniumba ért.... / persze az egyik ok, hogy a végére nem tesznek egy zárókupakot, s bárhogy be van kenve a kuplung pora kieszi belőle/ mondjuk azt már erősen lehetett érezni, hogy fogja, s a kábelek is melegednek. De én sem mértem, de szerintem más sem nagyon tudja hány A-t kellene neki felvennie. De ezek után meg fogom mérni, közzéteszem!
(#) mr.Cara hozzászólása Jan 28, 2017 /
 
Üdvözlet !
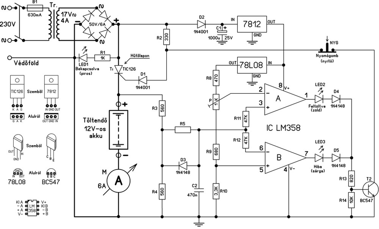
Valaki megépítette ezt?Bővebben: Link1 Legalább is a 78L08-val újított változatát? Van tapasztalat?
(#) küzmös Gergely válasza Ge Lee hozzászólására (») Jan 28, 2017 /
 
Én gondolkoztam a második meneten a szulfátoldást illetően. De olvastam egy tesztet ahol két körös szulfátoldást hajtottak végre a tesztelt akkukon, és az első után jelentőset javult, míg a második procedúra nem hozott érdemben javulást. A grafikon jól mutatta, hogy a második körben közel azonos adatok születtek, mint elsőre. Nekem is nagyon jó lett amúgy! Az aktív ólomfelület biztosan megnőtt benne, vagy nem tudom, mi történt pontosan, mert ahogy járok a kocsival, csak egyre jobb! Nem hogy merülne ,hanem rendesen töltődik, és tartja a beletáplált töltést. -10 fokok vannak és pöcc röff.. Még mindig nehezen hiszem, ugyanis nekem is egy 6 éves, már ősszel is rakoncátlankodó eldobós volt. Amit olvastam még hogy évente egyszer ismétlendő.
A hozzászólás módosítva: Jan 28, 2017
(#) küzmös Gergely válasza Chipmunk1960 hozzászólására (») Jan 28, 2017 /
 
Na hogy alakult a helyzet? Ha nem volt sokáig szárazon akkor még jó is lehet. Mindenképp hagyni kell időt neki. Siettetni nem lehet. Minél hosszabban kezeli annál jobb.
(#) Ge Lee válasza küzmös Gergely hozzászólására (») Jan 28, 2017 / 1
 
Erősen kétlem hogy az ennyi idős akkum kibírná a következő telet is, felkészültem rá hogy veszek másikat. De a lényeg hogy most nem kellett vennem, nyertem 1 évet.
(#) Chipmunk1960 válasza Ge Lee hozzászólására (») Jan 28, 2017 /
 
(#) Chipmunk1960 válasza küzmös Gergely hozzászólására (») Jan 28, 2017 /
 
Hát az a helyzet, ami "leragadt", mert kitudja, mióta, volt víz, és áram nélkül félrelökve ...
Nem tudom, baromi régen tanultam kémiát! Amelyikben 130 üzemóra van, az nem lehet szulfátos szerintem. Talán oxidos az ólomlemez felülete, s az akadályozza meg, hogy áramot vegyen fel???? Annyira emlékszem, hogy az ólom, hasonlóan az alumíniumhoz, nagyon gyorsan oxidálódik, utóbbit azért nehéz hegeszteni, forrasztani, de mindkettőre van megoldás, még ha nem is egyszerű. Talán, ha azt valahogyan el tudnám távolítani, beindulna benne a kémia....
(#) küzmös Gergely válasza Chipmunk1960 hozzászólására (») Jan 29, 2017 /
 
Ha szárazon, hidegben, éveket állt, akkor az valószínűleg kuka. Széthullott, lepergett. Szulfátosodott.. de olyan mértékben hogy tejszerűen. Azokkal az agyonszáradt szétporladt , félig még barna trutyiban ázó, ezer éve nem használt elferdült cellákkal nem nagyon lehet mit kezdeni. :/
A hozzászólás módosítva: Jan 29, 2017
(#) küzmös Gergely válasza Ge Lee hozzászólására (») Jan 29, 2017 /
 
A tiéd is gondozásmentes?
(#) Chipmunk1960 válasza küzmös Gergely hozzászólására (») Jan 29, 2017 /
 
Találtam egy módszert azt még kipróbálom. Rosszabb már úgy sem lesz!
(#) Gafly válasza Chipmunk1960 hozzászólására (») Jan 29, 2017 /
 
Idézet:
„azzal a regenerálási eljárással, melyet hosszas és sokoldalú kísérleti vizsgálódás után Nodon Albert, a “Bordeaux-i Csillagászati Társulat” elnöke közölt annak idején egy francia folyóiratban. Bár kipróbálni nem volt alkalmunk, közlésével szolgálatot vélünk tenni olvasóinknak,”

Sok sikert
(#) eyess válasza Chipmunk1960 hozzászólására (») Jan 29, 2017 /
 
Ez egy nagy kamu .

Idézet:
„A másik töltés után a cellát ismét kisütve desztillált vízzel alapos mosás következik az ammóniák utolsó nyomainak teljes eltávolítása céljából, mert a visszamaradó ammóniák végzetes volna a lemezek élettartamára”


Ha az a kis visszamaradó ammónia gondot okoz , akkor az előtte fullig töltött szalmiákszesz nem fog kárt okozni benne mi ? Két mondaton belüli ellentmondás kicsit soknak tűnik , ahhoz , hogy ez igaz legyen.
(#) _BiG_ válasza eyess hozzászólására (») Jan 29, 2017 /
 
Marattál már nyákot?
Pedig a maratóanyag végzetes hatással van a rézfóliára, ha sokáig benne marad a lemez.
És maratás után gondosan lemosod a nyákot, hogy ne maradjon vissza maratóanyag, mert annak is végzetes következménye lehet. Pedig előtte beleáztattad, hogy lemarasd...
Szóval, egy egyszerű nyákkészítés is ellentmondásos, mégse hivatkozunk a módszerre úgy, hogy marhaság...
(#) Chipmunk1960 válasza Gafly hozzászólására (») Jan 29, 2017 /
 
Jó nekik, hogy nem találtak egy rossz akkumulátort!
(#) eyess válasza _BiG_ hozzászólására (») Jan 29, 2017 /
 
A két dolog teljesen másról szól ne keverd össze . Nyilván a nyákmaratásnál csak azon részek maratódnak le , amik nem kellenek a többi felület védve van. Az oldalon közölt eljárásnál a full szalmiák szesztől mi védi meg az akku cellákat a tömény szalmiákszesztől ? Aztán meg jól mossuk ki , mert a visszamaradó pár csepp meg már gondot okozna .Na ez a totál ellentmondás .Egyébként meg pláne nem ajánlatos semmilyen más vegyszert beleönteni az akkuba a kénsavon kívül .Ugyanis ha a lemezek , és a köztük levő anyagok átitatódnak az már kevésbé fog onnan kijönni.Felesleges időpocsékolás az egész.
(#) _BiG_ válasza eyess hozzászólására (») Jan 29, 2017 /
 
Nem szeretnék hosszas polémiát folytatni a kérdésről.
Viszont azt a részét kikerülted a hozzászólásomnak, hogy lemosod-e a nyákot a maratás után, vagy úgy hagyod? Ha igen, mi lesz az eredménye szerinted?
Amúgy felejts bent a maratóanyagban egy védőrétegmintás nyáklapot hosszabb időre - meg fogsz lepődni, pedig a "többi felület védve van"...

Az teszi inkább a vázolt módszert kérdésessé, hogy illeszthető-e a mai, modernebb kivitelű és összetételű (pl. kalciumos) akkukhoz is?
De ha valakinek van egy megviselt akkuja, nem veszít vele, ha kipróbálja. Rontani már nem tud rajta.
(#) eyess válasza _BiG_ hozzászólására (») Jan 29, 2017 /
 
Igen próbálkozni lehet nem is mondtam , hogy nem .Viszont véleményem szerint ez nem működő képes dolog , de hátha lesz aki ki próbálja aztán majd be is számol majd róla.
(#) Ge Lee válasza küzmös Gergely hozzászólására (») Jan 30, 2017 /
 
Jó ideje már csak olyat gyártanak.
(#) küzmös Gergely válasza Ge Lee hozzászólására (») Jan 30, 2017 /
 
Nem... Mind a mai napig van hagyományos is. De már a 2000-es Yarisban is "gondozásmentes" volt. Tény hogy ezeket magasabb elektrolitszinttel gyártják, de egy rossz töltőrendszer elforralhatja a vizet és akkor csak a fúrószál segít. Visszadugni meg kárpitosszeggel.. Volt kollégám ezt csinálta, miután biztosra vehető hogy elfőzte az autó töltési rendszere. S évek alatt kipárolgott a két szellőzőfuraton, mivel 15-6V al töltött mindig és nem tudott visszacsepegni rendesen, tető kiképzés, vízelvezetés ide, vagy oda. Én szinte biztos vagyok benne hogy ez a szulfátoldás nem tüneti kezelés.. éveket jelenthet. Az autó használata során egyre jobb.. megtartja a betáplált töltést. Pedig -12 volt reggel is és napközben is -6.
A hozzászólás módosítva: Jan 30, 2017
(#) Chipmunk1960 válasza Chipmunk1960 hozzászólására (») Jan 30, 2017 /
 
Jó nagy "szélvihart" kavartam. Normál targonca munka-akkumulátorokról van szó, 360Ah-tól felfelé. Egy kis 12V-os nak is a súlya kb duplája a normál autó indítónak, ezért gondolom az ólomlemez vastagság is annyi kb. Nem hiszem, hogy görbült, vagy sérült lenne, 130 üzemóra van a gépben. Csak éppen állt, lehet éveket. Az ólomoxid igen jó szigetelő, s csak pár mikron vastag.
(#) mr.Cara hozzászólása Feb 11, 2017 /
 
Üdv! Segítséget kérnék... Megépítettem egy aksitöltőt, Ha bekapcsolom (a töltőrészre egy 12/21W-os izzó+párhuzamos 10000µF/100V-os kondi) a piros LED virít, az izzó nem világít. Nyomógombbal indítom a töltést. A led villog, izzó villog , de nem tudja lezárni a 2N2222 a tirisztort (nyomógomb benyomásával az izzó teljes fénnyel világít). Terhelés csere. 4700uF+24V/5W izzó. A jelenség ugyan az.
Próbáltam a bázisköri lehúzóval párhuzamosan még egy 10k-sat, illetve a 820 ohmossal párhuzamban még egy 560 ohmosat a jelenség maradt. Lehet a LED-en nem tud annyi áram átfolyni, hogy nyissa a tranyót? Aksim nincs . Jó lesz ez így? Még annyi: ha menet közben a 10000uF+izzót rásütöm, a LED átvált hiba jelzésre, lekapcsolja a töltést. Ha így indítom újra, a jelenség visszatér.
A hozzászólás módosítva: Feb 11, 2017
Következő: »»   207 / 308
Bejelentkezés

Belépés

Hirdetés
XDT.hu
Az oldalon sütiket használunk a helyes működéshez. Bővebb információt az adatvédelmi szabályzatban olvashatsz. Megértettem