Fórum témák
» Több friss téma |
Fórum » Akkumulátor töltő
Rendben. Akár ide, vagy írhatod privátban is, nehogy a modik szóvá tegyék.
12,4V üresen, az harmatos.. Ha mindig visszaesik ide akkor szulfátoldó. De előtte megpróbálhatod 11V-ig meríteni a helyzetjelzővel és úgy feltölteni. (Vigyázat hosszadalmas, egész hétvégés elfoglaltság) De garantáltan jó lesz. Én most pofoztam ki a 6 éves gépkocsi akkumlátoromat egy hónappal ezelőtt. Ugyanolyan gatya volt mint a tiéd (feleségedé) S tökéletes lett!
Szia, Az már jó akksi, ha annyi marad, mert nincsen önkisülése. Nekem a gyári német olyan 2,55V/cellára tölti fel, akkor viszont tényleg tele van! De 2,6V felé nem ajánlatos menni. 15,6V, kb, de ehhez elég egy jól méretezett transzformátor+greatz, mert mint írtad a töltés végén szépen esik az áram, olyankor átmegy a "kiegyenlítő" módba, s egyforma szintre hozza a cellákat.
Szia Geri, Neked melyik jött be? Az alacsonyabb freki lassabban, vagy a kicsit magasabb, de nagyobb árammal?
Hali! Az alacsony freki lassabban, legalacsonyabb (1A körüli átlag töltőáram) hosszú időn át.. Így időt hagy az átalakulásra. Szerintem ez a nyerő.
Sziasztok!
Akik megépítették Proli Mester Accu-Mat1 töltőjét, tőlük kérdezném, hogy trafót honnan "varázsoltak" hozzá? Túrtam a netet, de sajnos úgy látom, hogy a 18V nem annyira sztenderd... inkább 12,16,24 v-os trafókat találtam. ![]() Nagyon köszönöm!
Én az Elektris 2000 Kft.-nél rendeltem, de biztos vagyok abban, hogy bármelyik trafógyártó megcsinálja.
Én 230/24v-os 250VA-es trafót használtam Bővebben: Link . A 24v-os tekercsből szétszedés nélkül símán le lehet tekerni 18v-ig, utána rá lehet még tekerni a 8v-os második szekunder tekercset. Kicsit macerás, de még mindig működik.
Szia Alkotó!
Azt lehet tudni, hogy kb. milyen áron készítenek egy ilyen trafót? Köszönöm!
Remci!
Köszönöm a bizalmat. Én egy lelkes amatőr vagyok, aki ha van ideje próbál forrasztgatni, de hogy mi miért van a panelon az már nem teljesen tiszta. ![]() A trafó tekerés szerintem nekem túl nagy falat lenne!
Írj nekik, amire gyorsan megkapod a választ. Az ár alapvetően függ a teljesítménytől, a tekercsek számától, az impregnálások számától, a kiviteltől, és az egyedi kéréseidtől is.
Egy kis kutatgatás után találtam egy nagyon jó kis IC-t.
Bővebben: Link
Szia, 12+6=18V.
Szia, Akkor az nekem olyan 10A körüli minimum. 360-500Ah-s pack-ok, de szétcsavarozom 6 cellánként, úgy próbálkozok. Sajnos le is volt merülve, víz sem volt bennük, nem tudni mennyi ideje. Az új ára 1000-1500€, nem tudom a tulaj mennyire értékeli az igyekezetemet????
Mint írtam, most a max állásban 20A-es tüskéket mértem, akkor nem változtatok az időzítésen, csak rajta kell hagyni egy hétig, ha nem lesz jobb, kuka.
Ilyen is van???? Nem semmi. Ügyes vagy!
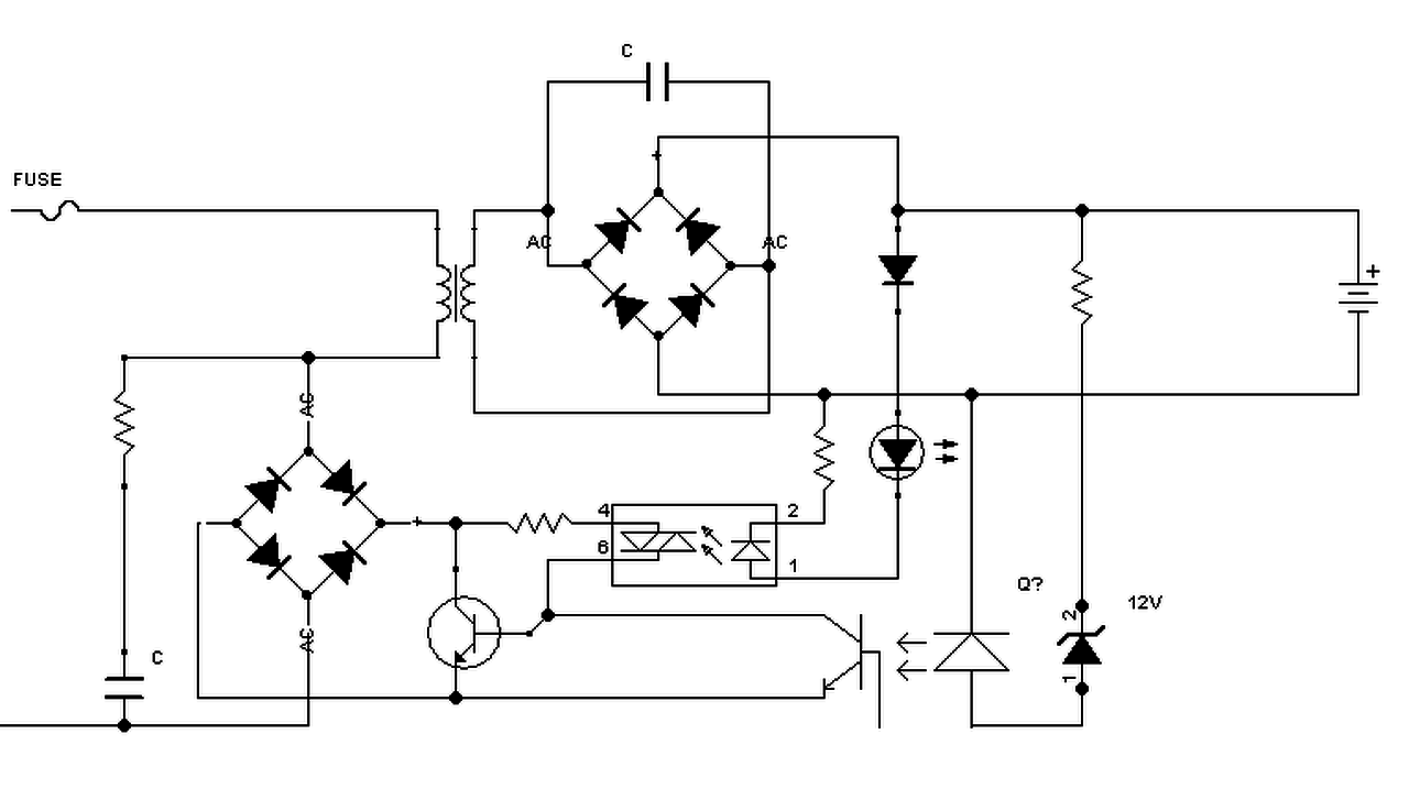
Csepptöltőt építenék, folyamatos üzemre. A trafó adott, pár wattos 12V AC a névleges szekunder. Készítettem egy elvi rajzot (a 12V-s zéner értéke is pontosítandó).
A kérdésem az működhet a primer oldali szabályozás ilyen módon ? A hozzászólás módosítva: Jan 21, 2017
Szia, SCR töltőre keress rá, tirisztorral szokták megoldani a primér köri szabályozást. De attól még működhet... puding próbája az evés!
A tirisztoros megoldások mind a szekunder oldalon szabályoznak amiket találok, ismerek. Primer oldali szabályozásra tudsz példát mutatni (nem kapcsoló üzeműre gondolok)?
Ha csepptöltőt építesz azon mit akarsz még szabályozni? Áramkorlát kell rá semmi más, az meg egy 5-21W-os izzó. Korlátozza a töltőáramot ha az akku éppen többet venne fel mert merült, pluszban még az átfolyó áramot is jelzi (világít, parázslik, csak meleg, hideg). Nagyon régen ilyeneket használtunk csepptöltésre és tökéletesen bevált. Tehát trafó, graetz, meg az izzó.
Autó akkuhoz kell a csepptöltő, nincs jelentős kisütő áram ami terhelné az akku-t, ezért szükséges korlátozni a töltési végfeszültséget. Az áramgenerátoros jelleget is a primer oldali szabályozással szeretném létrehozni. Mint írtam is, folyamatosan be lesz kapcsolva a csepptöltő. Az izzós megoldáshoz megfelelően méretezett trafó, felügyelet stb szükséges, számomra ez utóbbi megoldás nem jó.
Pontosítok: "Mint írtam is, folyamatosan be lesz kapcsolva a csepptöltő." helyett "Folyamatosan be lesz kapcsolva a csepptöltő. "
Helyesen megválasztott trafó esetén nem kell korlátozni, mert nem fog feljebb menni a fesz, meg az izzón is esik valamennyi. Már nem emlékszem mert vagy 20 éve volt, de lehet hogy egy mezei 10V-os trafót használtunk.
És semmilyen felügyelet nem kellett hozzá, rátettük az akkura a két csipeszt, és rajta volt 3-4 napon keresztül. Muszáj volt mert ezek 20-30kW-os aggregátorok voltak, amik néha néha el lettek a hidegben is indítva, de annyit nem mentek hogy a generátor vissza tudja rendesen tölteni az akkuból kivett töltést. De ha ekkora problémát okoz a feszültség akkor teszel a puffer után egy egyszerű áramkorlátos stabilizátort (3 ellenállás, egy zéner, meg az átersztőtranyó vagy FET), és akkor mind a fesz mind az áram korlátozva van, olyan értéken ahol éppen akarod.
Igen, sajnos pont ezek a feltételek amiket kerülni kell, vagy kerülni szeretnék a megvalósításnál.
A 12V-s trafó adott, bár lehetne cserélni vagy változtatni a tekercselésen. A soros áteresztő nem pulzusokban tölt általában ezért az impulzustöltés szulfátmentesítő hasznossága elvész, megoldandóvá válik a ki/bekapcsolás (a jelenleginél kikapcsol a táp ha nincs rajta töltendő akku), fordított polaritás elleni védelem (nem biztosítékkal). Ezekre a sarokpontokra próbáltam megoldást keresni.
A 12 V-os Zener egyrészt kevés, másrészt nem elég pontos. 431 vagy más meredekebben kapcsoló eszköz kell. A 12 V-os Zener elkezd nyitni 11,5 voltnál és 13 V-ra nyit ki teljesen. Kb. Nem is annyira pontos, nagy a szórása. A többi már a kapcsolódó alkatrészeken múlik. Nyitófeszültség, érzékenység,... A 230 V-ot kapcsoló tranzisztor bázisa előtt értelmetlen a szekunder oldali optó, oda elég egy előtétellenállás. Lezárt állapotban ki kell bírnia ~350 V-ot.
Sokkal egyszerűbb, ha a trafó primer oldalával sorbakötsz egy kondit, azzal állítod be a töltési végfeszültséget ~13,8 V-ra. Semmi más nem kell hozzá.
Ha megtalálom megosztom, valahol itt van a gépemben!
Itt nem, de a neten megtaláltam. A hozzászólás módosítva: Jan 21, 2017
Valamivel bonyolultabb, mint 1 db kondi sorba a primerrel.
Hát igen, raktak még mellé pár feles-leges alkatrészt!
Köszi!
Sziasztok!
Segítséget szeretnék kérni a következő helyzetre: Adott egy készenléti autó, mely 2db 12V 150Ah akku sorban 24V-os rendszert lát el, minden fogyasztó 24V-os, állásában csepptöltő szolgálja a kocsit. Beépítésre fog kerülni néhány 12V-os ,,kényes fogyasztó" (sziréna, EDR, apróságok). Az indító akkumulátorok ára elég borsos, így a középen megcsapolni nem szeretném. Arra gondoltam, egy 12V ~45Ah akkumulátort helyezek el, mely táplálná az említett fogyasztókat. Töltő: ezen akkumulátort szeretném tölteni (pl. 14,3V-ig) a 24V-os rendszerről, amennyiben az töltés alatt áll (!) /feszültség pl. 26,4V, alatta lekapcsolás, mivel az autónak feltétlen indulnia szükséges/, illetve tehermentesíteni az akkumulátort (pl. 10A terhelhetőséggel). Épített már valaki ilyesmit, esetleg kapcsolást tudtok ajánlani?
24/12 V-os átalakító?? Esetleg...
|
Bejelentkezés
Hirdetés |






Mint írtam, most a max állásban 20A-es tüskéket mértem, akkor nem változtatok az időzítésen, csak rajta kell hagyni egy hétig, ha nem lesz jobb, kuka.
Ilyen is van???? Nem semmi. Ügyes vagy! 





