Fórum témák
» Több friss téma |
Fórum » Forrasztópáka hőmérséklet szabályozása
Témaindító: (Felhasználó 712), idő: Nov 15, 2005
Témakörök:
Gondolom van még egy páka a készenlétben, amellyel kapcsolási rajz alapján majd összeállítod ehhez a pákához a megépítendő áramkörödet.
Igazság szerint most egy trafós triac-os szabályzása van, de a trafó búgása eléggé idegesít mert régebbi 220-as, és gonodltam le kéne cserélni mert találtam egy kapcsoóüzemű tápot, ami egy házimozié volt, abból jön ki 27V. Ezt szánnám alapanyagnak.
A hozzászólás módosítva: Jan 7, 2016
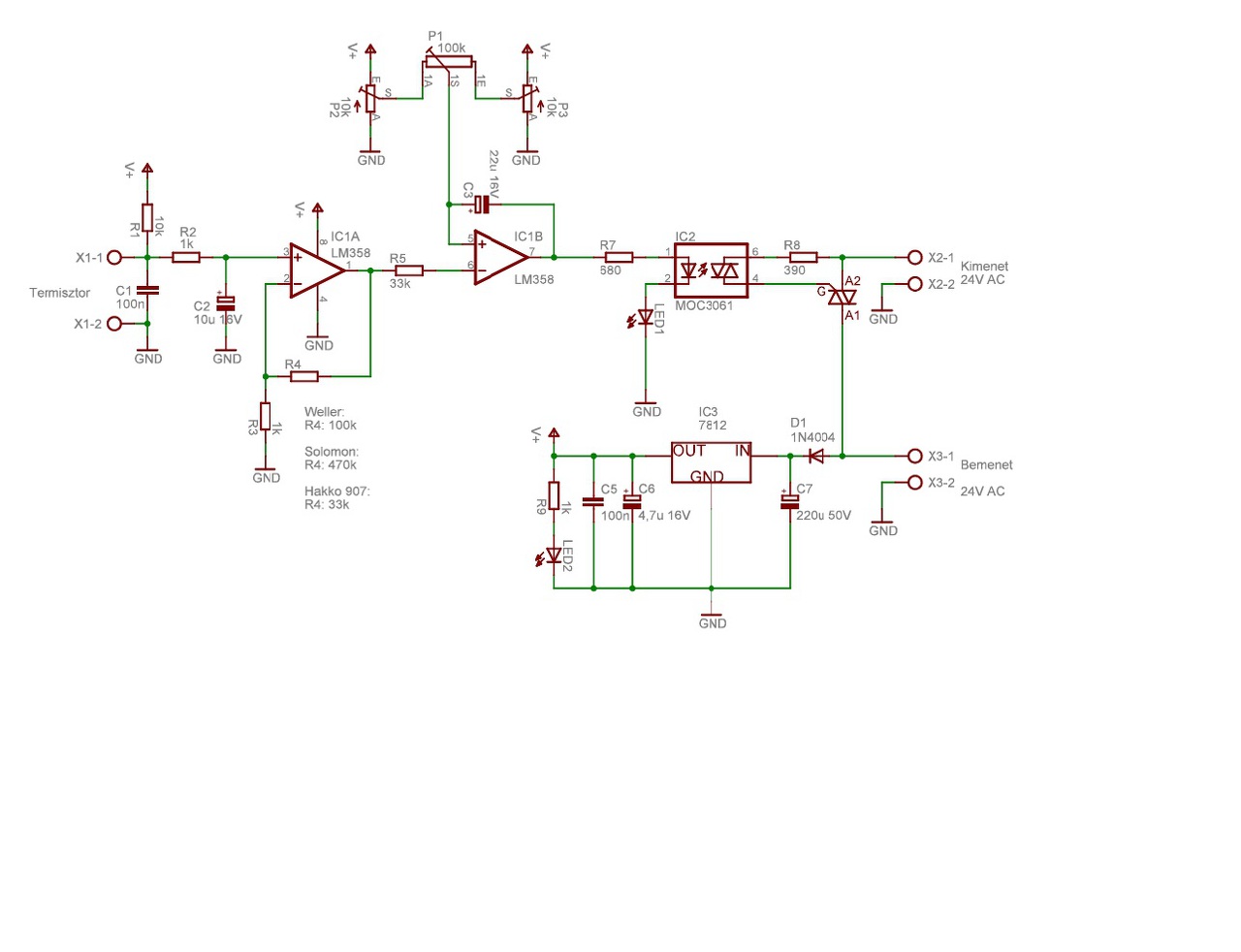
Felteszek egy saját tervezésű PIC-es páka szabályozót, hátha ha valaki örül neki és hasznos lehet számára, mivel a forráskódot is tartalmazza, amit szabadon saját kedvére átírhat. A program mikropascalban van megírva. A nyák terv Sprint-layout50-ben. A kezdő PIC programozók is láthatják, hogy milyen egyszerű egy ilyen program megírása. A nyák-terv minden adatot tartalmaz. Nyomtatás előtt ezek törölhetők. Azok kedvéért akiknek nincs mikropascal 6.40-ese, a .hex fájlt is feltettem, amit csak be kell égetni. Én jelenleg egy Solomon pákához használom, de jó lehet bármi máshoz is. Kijelzi az aktuális és a beállított hőfokot is. Ha fűt, azt egy csillag jelzi a kijelzőn(1sor 1pozíció). A 22K-os potival lehet a hőfokot állítani 380 Cfokig (átírható). Hitelesíteni a 200K trimer potival lehet. A PIC-ben lévő két opamp, kb 245x-est (15 és 20)erősít. PIC 16F1789-el működik kb. 800 Ft.A TRIAKot egy moc3061 vezérli. Ha valaki egyenáramot szeretne használni, akkor egy sima opto csatolót és egy megfelelő FET-t kell használni.
A hozzászólás módosítva: Jún 26, 2016
Üdv!
Ez jó! Gondolom K típusú hőelemhez csináltad. A Weller PTC-t használ. Nem gond, csak erre figyeljen aki megépíti. Az egyenáram viszont felmágnesezheti a hegyet ami érdekes amikor összekapkodja az alkatrészeket. Eddig csak egy elektronikát láttam, (PIC vezérléssel) ami az összes pákát, Solomont, Hakkot, Wellert tudott, vettem is egyet belőle ebajról, de még nem raktam össze, mert nem volt szükség rá. Ez kicsit deluxe 2x16 kijelző, optós léptető a szabályzás, 3 féle érzékelőhöz stb. (Nem volt sürgős megépíteni, mert most Goot RX 802 AS az asztali pákám, de megvannak a régiek is JLT 02, kattogós Weller. Cseh páka volt az első, bent meg a JBC-t nyomták.) Azt vettem észre, hogy az újabb pákákból minimum a 80 W kell, (igaz ez trafó kérdés), de van, nagyobb felületekhez, kétoldalas széles furatokhoz egy páka nem elég, már régen is így volt amikor ónozott lemezt forrasztottam, meg abból-abba cső trimmer rezgőköröket UHF szűrőkhöz.
Ügyes munka; egy pár fotót, és egy kapcsi rajzot szívesen látnék.
Egy pici kritika: ahogy nézem a nyáktervedet a félvezetők hűtése bajos lesz, nem a legjobb helyen és irányban állnak ahhoz, hogy hűtőbordát kapjanak.
Köszönöm a válaszotokat. Hűtés egy hajlított alu lemezből van. rajz mellékelve. Ilyen egyszerű kapcsoláshoz nem készítek kapcsolási rajzot, a nyák tervezése közben az adatlapokból hozom össze a kapcsolást. Képeket egyenlőre nem tudok feltenni, mert egy nagyon szűk kis dobozba szereltem a trafó mellé és most nincs kedvem újra szétszedni! Inkább csak a BD igényel jobb hűtést. Az üres terület a TRIAK mellett a hűtés helye. A rajzból is kiderül.
Üdv midenkinek,
Egy kis segitség kellene, megépítettem a képen látható kapcsolást tökéletesen működik, de szeretném egy kijezővel kiegészíteni meg is van az alany csak nem tudom összehozható e vele.
Sziasztok!
Olyan kérdésem lenne, mert nem teljesen értem az Ersa pákám működését, és sehol nem találok róla infót, hogy a pákám kerámiabetétes, kb. 9 ohmos ellenállása van a fűtőbetétnek. Na van hozzá egy trafóm, ami 2 pákát tud egyszerre vezérelni, egy fűtőbetétes sima pákát, és dupla fűtőbetétes csipes pákát. A csipesz pákánál a fűtőbetétek párhuzamosan vannak kötve, azaz eredőben 4,5-5 ohm körül állnak meg. Amire kíváncsi lennék, hogy a képen bekarikázott 0,1-0,2Ohm körüli ellenállású alkatrész mi lehet? Azért lennék rá kíváncsi, mert ha bedugom az egyes pákát a csipeszpáka helyére, akkor nem fűti fel, nem is villágít a led, mert nagy az ellenállása. A panel teljesen szimetrikus, és ez az eltérés a 2 oldal között. Az egyes oldalon 1db ilyen kis ellenállású ellenállásféleség van, a csipeszpákánál 2db, de párhuzamosan vannak kötve. ezek a barna ellenállások a csipeszpáka oldalánál. Na és ha a dupla oldalosból kiforrasztom az egyik ellenállást, akkor máris kezeli az egyes pákát is. Viszont a kettesnél állandóan fűt, ami nem jó, szóval majd megcsinálom, hogy kapcsolható legyen ez az ellenállást, azaz ha csipeszpákát használok, akkor mindkettő legyen bekötve, ha simát, akkor csak az egyik. Hogy miért akarok mindkét oldalon egy fűtőbetétes pákát használni? Mert akkor különféle hegyek lehetnek egy időben a 2 pákában, és egy trafóval működne. A másik dolog, hogy szoktam egyszerre forrasztani, és műanyagozni, és a forrasztós hegyet nem illik összeműanyagozni, mert utána eldobandó a hegy, mert oxidálódik. Így műanyagozásra vannak elhasznált hegyeim. Tudnátok ebben segíteni, hogy működik a hőmérséklet szabályozás ezeknél a pákáknál, és az a pici ellenállású alkatrész mi lehet, és mitől kezeli csak az egyik pákát? Előre is köszönöm szépen a segítségetek! További szép napot!
szia
Itt márt összehozták: Bővebben: Link Igaz ez a beállított hőfokot is kijelzi. Ha nem állítod, akkor a hegy hőmérsékletét méri. üdv.
Üdv!
Megépitettem ezt a kapcsolást: Ime Ezzel a pákával Páka Szerintem szépen dolgozik de vannak kétségeim. Pl: sajnos nincs höméröm hogy szépen be tudjam löni, igy a leirt értékekre állitotam a trimereket. A szabályzó potméter minimumon van és szépen olvasza az ont. Ez nem furcsa? Másik, bekapcsolás után szépen világitanak a ledek, egy kis idö után gondolom ez alatt felfüt, a fütést jelzö led el kezd villogni hol gyorsan hol lassabban, ez normális? Köszönöm segitségeteket. Üdv.
szia
Eldönteni csak úgy tudod ha méred. K tipus Ha megnézed a 350 C°ra a kimeneti feszültség, az 14,293 mV a 0 C°ra 0 mV a kimenet, eszt a IC3A 1 lábán kell mérni. ( az is lehet hogy csak arányos feszültség, ezt a IC3C 10 lábán, tudod mérni. Be állitod a P2 vagy a P3 a 350 C° fokot méred a 10 lábon az ott kapott feszültségnek kell megjelenni a IC3A 1lábán bemenet 14,293 mV ra. Ha gondolod a 1 lábra tehetsz műszert is. Ha sima analóg műszert teszel, és a skálát megrajzolod. Vagy választod a digitális akkor vagy bővíted még müveleti erősítővel, vagy a benn lévőket, kell beállítani, a hőfoknak megfelelően. "A szabályzó potméter minimumon van és szépen olvasza az ont. Ez nem furcsa? " Ha a hőmérő a 300 C° indul Akkor nem, ha 50 C°indol akkor igen. "led el kezd villogni hol gyorsan hol lassabban, ez normális?" Hegy hőmérsékletétől függ. Igen annak mondható. Ha elkezd villogni, akkor a beállított érték közelébe van. Ha hideg a hegy akkor többet világit ha melegebb, akkor keveset. üdv. A hozzászólás módosítva: Jan 9, 2017
Sziasztok,
Egy viszonylag egyszerű kérdéssel fordulnék hozzátok. Van egy HQ elektronikás állomásom és a kérdés az lenne hogy ezt az állomást össze lehet-e varázsolni egy ersa micro tool forraszó pákaval? Előre is köszönöm. A hozzászólás módosítva: Jan 18, 2017
Igen, például 2016 májusban is építettek MARX-ot.
NA.. és ezen kivül a Marx forúmtárs, által közzé tett pákahőmérséklet szabályzót??
Idézet: „Lapozz felfele, de ezek szerint te nem.” Igazad van, ha ettől jobb Neked A hozzászólás módosítva: Jan 28, 2017
Két-három éve láttam valahol egy roncs-Weller átalakítást, aminek az elektronikáját szeretném felhasználni, de hetek óta keresem, mégsem találom.
![]() A lényege egy szervó-rendszerű PWM meghajtás volt, ami egy állítható feszültségreferencia, és a pákacsúcs hátsó végéhez épített termoelem áramának kiértékeléséből határozta meg a fűtőteljesítményt, egy emelkedő meredekségű jelleggörbe alapján. Nem volt benne mikrovezérlő, tisztán analóg (műveleti erősítős) jószág volt. Nem porosodik ott valakinél a letöltések között, vagy nem épített valaki hasonlót??
Van Welleres téma, ott talán közelebb kerülsz a megoldáshoz. Bővebben: Link
Ezen az oldalon két verzió is van, talán wellerhez is adaptálhatóak. Bővebben: Link. Nekem kattogós wellerem van, amihez nem kell külső elektronika, mert a pákahegy hőmérséklet függő mágnesességén alapul a hőmérséklet szabályozás. Neked biztos másmilyen működésüd van?
Ez egy roncs mágneshorgonyos páka átalakításáról szóló cikk volt, nagyon finom szabályozással, a cikk 0,6-1,2 fokos hőstabilitást írt, szinte tanulmányjellegű alkotás. Tudom, hogy amilyen elegáns, olyan felesleges, nekem nem is pákához kellene, csak reméltem megvan valakinek.
Sziasztok!
A Lidlben vettem egy 2500 forintos pákát. Hőfokszabályzós. Elárulom, a doboza kellett, mert vettem egy solomon pákát és a szabályzó elektronikát beleépítem. Szal a páka is repült meg a bele is. Az eredeti páka egy parkside olcsó valami. Van benne egy elektronika, triak, diac, potméter stb. Egy kollégámnak kellene a páka, amatőr célokra. Kérdésem: lehet ezt a pákát direkt hálózatra kötni? 3 szál vezetéke van, barna, kék, zöld-sárga...
Lehet, de nagyon meleg lesz. Ha a bele sem kell neked, add oda vele azt is, és akkor ő is tudja szabályozni.
Hát, ha ki akarsz ...ni a kollégáddal...
Az az ipari hulladék olyan, hogy néhány alkalommal felfűt, de utána már nem. Van akinél fél órát se bír, de van, akinél többször is felmelegszik akár, mielőtt megdöglene. Egyszóval kukába való szemét. Direkt hálózatra kötni? Nem. Túlmelegszik és akkor azt a pár órás élettartamát sem hozza, amit átlagban szokott. Meg a műanyag nyele is megolvad... Az 5 perc melegedés után egyébként is meg szokott olvadni...Ja és erre a szemétre 3 év garanciát adnak... A hozzászólás módosítva: Nov 26, 2019
Szia!
Egyrészről nincs kép a panel másik oldaláról. Látatlanban: Nem biztos, hogy teljesen egyforma a két oldal. Ha kiveszed az egyik ellenállást valószínű elmászik a kalibrációs érték is. Másik, hogy a két páka hőelemei egymástól eltérő paraméterűek, más beállítást igényelnek. A -"kis ellenállás"- valószínű áram vagy feszültség figyelő szerepet tölt be. Szerintem. üdv. A hozzászólás módosítva: Nov 26, 2019
Üdv!
Kaptam jó pár darab M85CH175 típusú Thermaltronics páka betétet, amely egybe van a heggyel. Szeretném megkérdezni, hogy ezek mekkora feszültségen működnek? Milyen tápról működnének jól? Szeretnék belőlük pákát készíteni. Ugyan úgy néz ki, mint a képen. A hozzászólás módosítva: Dec 28, 2019
24V-ra tippelek, 12-ről próbáltam, de arról semmit nem csinált. Továbbá egyen vagy váltó feszültség kell nekik?
Mivel fűtőszál van benne, így mindegy lenne. De ha benne van a hőérzékelő, akkor annak a jelét is fel kell dolgozni. Ez pedig DC táplálással egyszerűbb.
Ha 12 voltról nem csinált semmit, akkor 24-ről sem fog. Ugyanis szerintem melegedni kellene 12-ről is. Mérd meg az ellenállását, és akkor előbbre jutsz. Utánanéztem egy kicsit, de csak miután beírtam az előzőt. Ez indukciós fűtésű, így nézz utána. Van már itt is infó ilyen pákáról, de ebben nem vagyok otthon. A hozzászólás módosítva: Dec 28, 2019
|
Bejelentkezés
Hirdetés |




Eddig csak egy elektronikát láttam, (PIC vezérléssel) ami az összes pákát, Solomont, Hakkot, Wellert tudott, vettem is egyet belőle ebajról, de még nem raktam össze, mert nem volt szükség rá. Ez kicsit deluxe 2x16 kijelző, optós léptető a szabályzás, 3 féle érzékelőhöz stb. (Nem volt sürgős megépíteni, mert most Goot RX 802 AS az asztali pákám, de megvannak a régiek is JLT 02, kattogós Weller. Cseh páka volt az első, bent meg a JBC-t nyomták.) Azt vettem észre, hogy az újabb pákákból minimum a 80 W kell, (igaz ez trafó kérdés), de van, nagyobb felületekhez, kétoldalas széles furatokhoz egy páka nem elég, már régen is így volt amikor ónozott lemezt forrasztottam, meg abból-abba cső trimmer rezgőköröket UHF szűrőkhöz. 










